2021沭阳县高一上学期期中化学试题含答案
展开
这是一份2021沭阳县高一上学期期中化学试题含答案,共6页。试卷主要包含了5 K-39 Ca-40,4 L水的质量约为18 g,3g 重新配置,8g编号等内容,欢迎下载使用。
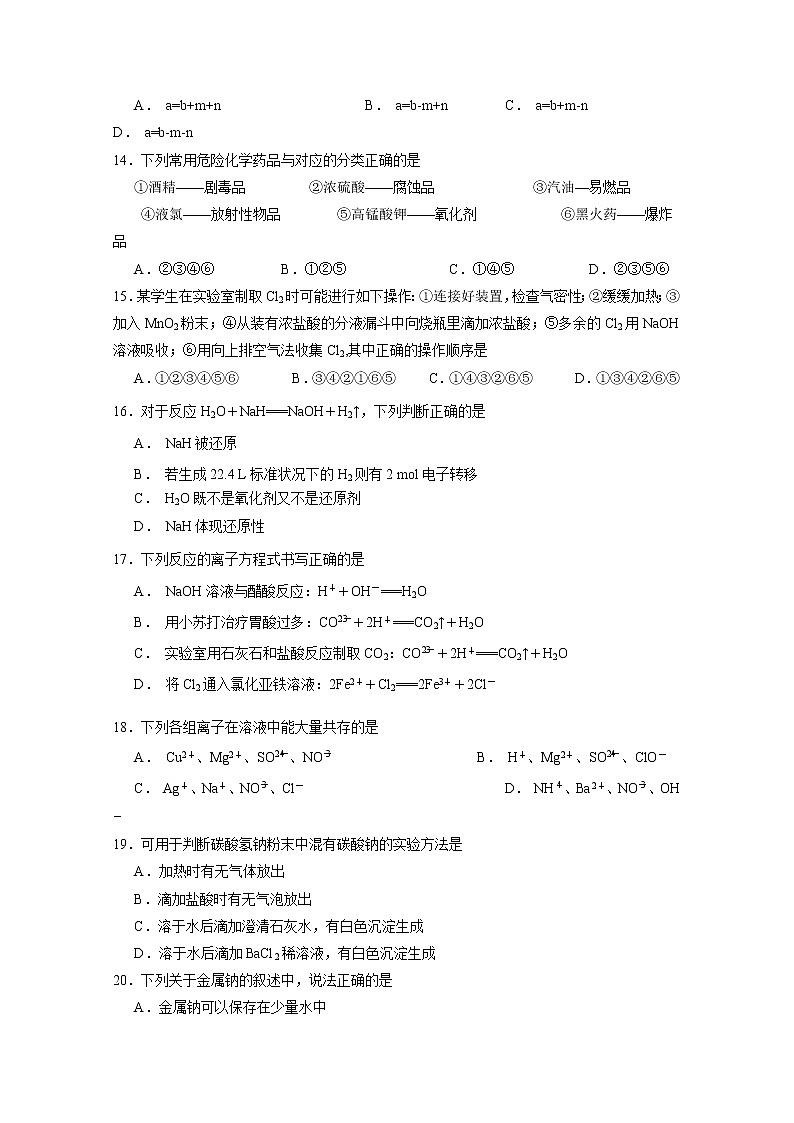
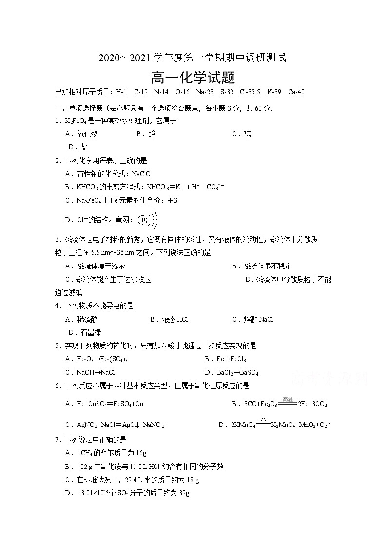
www.ks5u.com2020~2021学年度第一学期期中调研测试高一化学试题已知相对原子质量:H-1 C-12 N-14 O-16 Na-23 S-32 Cl-35.5 K-39 Ca-40一、单项选择题(每小题只有一个选项符合题意,每小题3分,共60分)1.K2FeO4是一种高效水处理剂,它属于A.氧化物 B.酸 C.碱 D.盐2.下列化学用语表示正确的是A.苛性钠的化学式:NaClO B.KHCO3的电离方程式:KHCO3=K++H++CO32-C.Na2FeO4中Fe元素的化合价:+3 D.Cl-的结构示意图:3.磁流体是电子材料的新秀,它既有固体的磁性,又有液体的流动性,磁流体中分散质粒子直径在5.5 nm~36 nm之间。下列说法正确的是A.磁流体属于溶液 B.磁流体很不稳定C.磁流体能产生丁达尔效应 D.磁流体中分散质粒子不能通过滤纸4.下列物质不能导电的是A.稀硫酸 B.液态HCl C.熔融NaCl D.石墨棒5.实现下列物质的转化时,只有加入酸才能通过一步反应实现的是A.Fe2O3→Fe2(SO4)3 B.Fe→FeCl3 C.NaOH→NaCl D.BaCl2→BaSO46.下列反应不属于四种基本反应类型,但属于氧化还原反应的是A.Fe+CuSO4=FeSO4+Cu B.3CO+Fe2O32Fe+3CO2C.AgNO3+NaCl=AgCl↓+NaNO3 D.2KMnO4K2MnO4+MnO2+O2↑7.下列说法中正确的是A. CH4的摩尔质量为16gB. 22 g二氧化碳与11.2 L HCl约含有相同的分子数C.在标准状况下,22.4 L水的质量约为18 gD. 3.01×1023个SO2分子的质量约为32g8.下列溶液中的Cl浓度与50 mL 1 mol ·L-1 MgCl2溶液中的Cl浓度相等的是 A.150 mL 2 mol·L-1 NaCl溶液 B.75 mL 2 mol·L-1 KClO3溶液C.150 mL 3 mol·L-1 KCl溶液 D.75 mL 1 mol ·L-1 AlCl3溶液9.下列有关化学实验操作正确的是 编号实验目的操 作A取出分液漏斗中的上层有机液体先将下层液体从分液漏斗下端管口放出,关闭活塞,换一只烧杯,再将上层有机液体从下端管口放出B配制200 mL 1 mol·L-1 NaOH溶液准确称取8.0 g NaOH固体,放入200 mL容量瓶中,加水至刻度线,振荡摇匀C检验某工业纯碱中是否含有NaCl取少量样品于试管中,加水溶解,再加入足量稀硝酸,最后滴加AgNO3溶液,有白色沉淀生成D检验某溶液中是否含有SO42-加入氯化钡溶液有白色沉淀产生,再加入盐酸,沉淀不消失10.下列除杂所选用的试剂及操作方法均正确的一组是(括号内为杂质)选项待提纯的物质选用的试剂操作方法ACO2(SO2)NaOH溶液分液BNaHCO3(Na2CO3)Ca(OH)2溶液过滤CFe(Cu)稀盐酸过滤DCl2(HCl)饱和氯化钠溶液、浓硫酸洗气11.科学家已经制造出第112号元素,其原子的质量数为277,关于该元素的下列说法,正确的是A.该原子的核内质子数和中子数都是112 B.该元素的相对原子质量为277 C.该原子的核内中子数为165,核外电子数为112 D.该原子的核电荷数为27712.某校化学兴趣小组在探究新制饱和氯水成分的实验中,根据实验现象推测的有关结论中错误的是A.氯水的颜色呈黄绿色,推测氯水中含有Cl2分子B.向氯水中滴加硝酸酸化的AgNO3溶液,产生白色沉淀,推测氯水中可能含有Cl-C.向氯水中加入碳酸钠粉末,有气泡产生,推测氯水中含有H+D.氯水放置一周后pH将变大,说明氯水中含有ClO-13.已知aAm+与bBn-具有相同的核外电子排布,则下列关系正确的是A. a=b+m+n B. a=b-m+n C. a=b+m-n D. a=b-m-n14.下列常用危险化学药品与对应的分类正确的是 ①酒精——剧毒品 ②浓硫酸——腐蚀品 ③汽油—易燃品 ④液氯——放射性物品 ⑤高锰酸钾——氧化剂 ⑥黑火药——爆炸品A.②③④⑥ B.①②⑤ C.①④⑤ D.②③⑤⑥15.某学生在实验室制取Cl2时可能进行如下操作:①连接好装置,检查气密性;②缓缓加热;③加入MnO2粉末;④从装有浓盐酸的分液漏斗中向烧瓶里滴加浓盐酸;⑤多余的Cl2用NaOH溶液吸收;⑥用向上排空气法收集Cl2,其中正确的操作顺序是 A.①②③④⑤⑥ B.③④②①⑥⑤ C.①④③②⑥⑤ D.①③④②⑥⑤ 16.对于反应H2O+NaH===NaOH+H2↑,下列判断正确的是 A. NaH被还原 B. 若生成22.4 L标准状况下的H2则有2 mol电子转移 C. H2O既不是氧化剂又不是还原剂 D. NaH体现还原性17.下列反应的离子方程式书写正确的是 A. NaOH溶液与醋酸反应:H++OH-===H2OB. 用小苏打治疗胃酸过多:CO+2H+===CO2↑+H2OC. 实验室用石灰石和盐酸反应制取CO2:CO+2H+===CO2↑+H2OD. 将Cl2通入氯化亚铁溶液:2Fe2++Cl2===2Fe3++2Cl-18.下列各组离子在溶液中能大量共存的是 A. Cu2+、Mg2+、SO、NO B. H+、Mg2+、SO、ClO-C. Ag+、Na+、NO、Cl- D. NH、Ba2+、NO、OH-19.可用于判断碳酸氢钠粉末中混有碳酸钠的实验方法是 A.加热时有无气体放出 B.滴加盐酸时有无气泡放出C.溶于水后滴加澄清石灰水,有白色沉淀生成 D.溶于水后滴加BaCl2稀溶液,有白色沉淀生成20.下列关于金属钠的叙述中,说法正确的是A.金属钠可以保存在少量水中 B.钠长时间暴露在空气中,最终产物是Na2CO3C.钠是银白色金属,硬度大,熔点高 D.Na与CuSO4溶液反应可以置换出Cu单质二、填空题(每空2分,共36分)21.(6分)今有九种物质:①铝线;②石墨;③石灰水;④熔化的KNO3;⑤硫酸;⑥BaSO4晶体;⑦二氧化碳;⑧氨气;⑨乙醇。其中能导电的是 (填序号,下同),属于电解质的是 ,属于非电解质的是 。 22.(6分)标准状况下,含有相同氧原子数的CO和CO2 ,其物质的量比为 ;体积之比为 ;原子数比为 。23.(12分)实验室配制460mL0.100mol/LNa2CO3溶液回答下列问题,现有下列仪器A.烧杯 B.100mL量筒 C.100mL容量瓶 D.药匙 E.玻璃棒 F.天平(1)配制时,必须使用的仪器有 (填代号),还缺少的仪器是 , (2)应用托盘天平称取十水碳酸钠晶体的质量为 ,若定容时加蒸馏水不慎超过刻度线,处理的方法是 。(3)若实验遇下列情况,溶液的浓度是偏高的是 。A.溶解后没有冷却即进行定容;B.摇匀后发现液面低于标线,滴加蒸馏水至标线再摇匀C.定容时俯视容量瓶的标线; D.容量瓶内壁附有水珠而未干燥处理;(4)若取50.0mL上述已配好的溶液,与另一150mL0.200mol/L的Na2CO3溶液混合,最后得到的溶液的物质的量浓度为 (设溶液的体积变化可忽略)。24.(8分)如图中A~H均为中学化学中常见的物质,A、B、H是气体,其中A为黄绿色气体,它们之间有如下转化关系。(反应中生成的水已略去)请回答以下问题:(1) F是 , (填化学式)。(2)C物质在日常生活中可作 剂。(3)写出反应①的化学方程式: 。写出反应⑤的化学方程式: 。25.(4分) 用双线桥法表示氧化还原反应的电子转移2KMnO4+16HCl(浓)=2KCl+2MnCl2+5Cl2↑+8H2O; HCl表现的性质有 性。三、计算题(共4分)26.(4分)一定量的Na2CO3和NaHCO3混合物跟足量的盐酸反应,共消耗HCl 0.8 mol,生成CO211.2L(标准状况下),求原混合物中Na2CO3和NaHCO3的质量各是多少?2020~2021学年度第一学期期中调研测试高一化学参考答案一、单选题1-5 DDCBA 6-10 BDACD 11-15 CDADD 16-20 DDADB二、填空题21、①②③④ ④⑤⑥ ⑦⑧⑨22、2:1 2:1 4:323、(1)ADEF 500mL容量瓶,胶头滴管(2)14.3g 重新配置(3)AC(4)0.175 mol/L24、(1)HCl(2)漂白(3)2Cl2+2Ca(OH)2=CaCl2+Ca(ClO)2+2H2O2HClO===2HCl+O2↑25、 酸性,还原性26、m(Na2CO3)=31.8gm(NaHCO3)=16.8g
相关试卷
这是一份2023-2024学年江苏省宿迁市沭阳县高一上学期期中调研测试化学试题含答案,共10页。试卷主要包含了8g干冰的叙述中,正确的是,2mlB.分子数约为,48 LD.含有2,4 L含有的分子数为,700 g样品,配制成100,2 g16∶9,5%等内容,欢迎下载使用。
这是一份2022宿迁沭阳县高二上学期期中化学试题含答案
这是一份2021沭阳县高一下学期中考试化学试题扫描版含答案

