还剩4页未读,
继续阅读
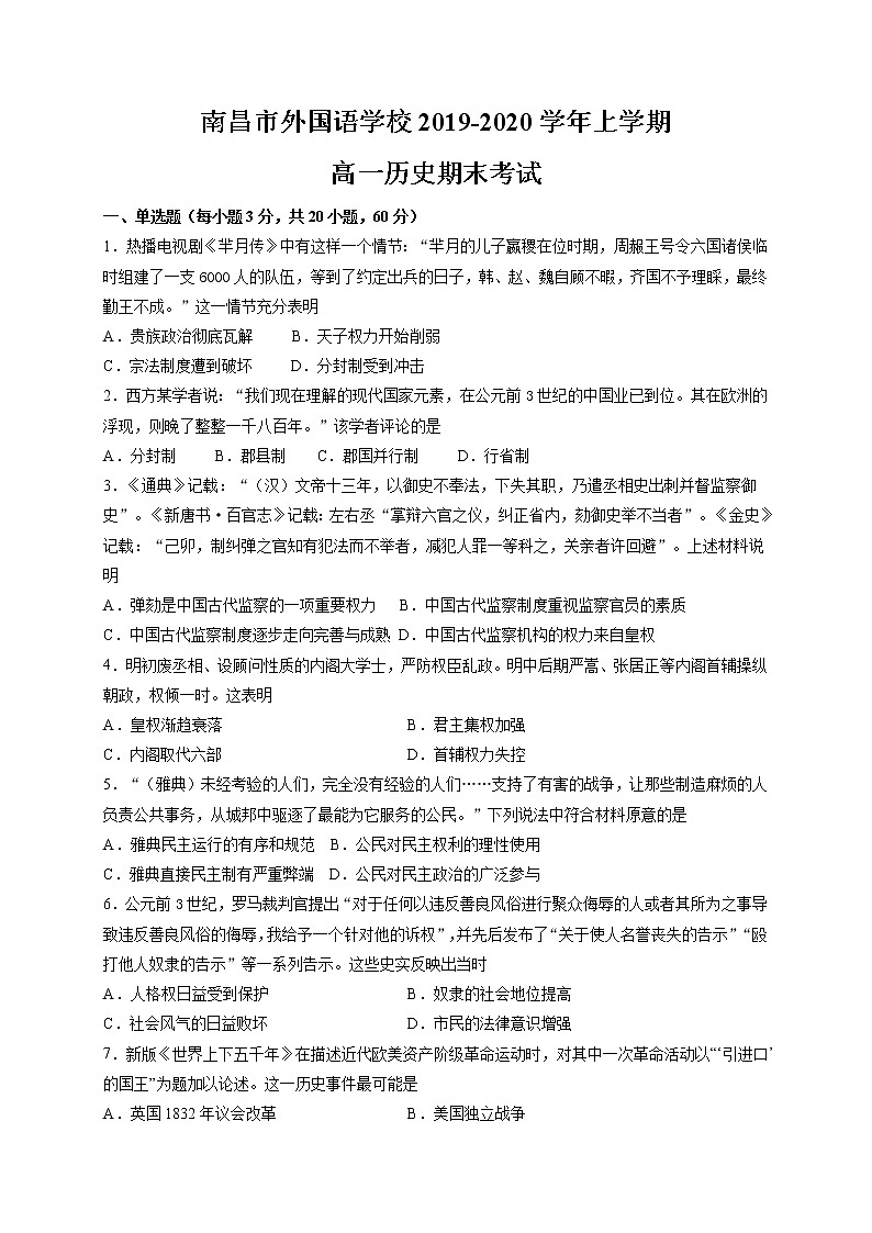
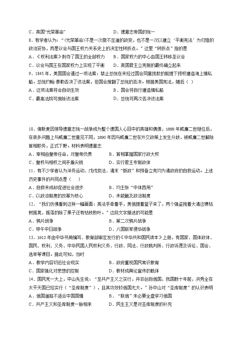
2020南昌外国语学校高一上学期期末考试历史试题含答案
展开
这是一份2020南昌外国语学校高一上学期期末考试历史试题含答案,共7页。试卷主要包含了单选题,材料分析题等内容,欢迎下载使用。
相关试卷
2023郑州外国语学校高一上学期期中历史试题PDF版含答案:
这是一份2023郑州外国语学校高一上学期期中历史试题PDF版含答案,共9页。
山东省济南外国语学校2022-2023学年高一上学期期末考试历史试题:
这是一份山东省济南外国语学校2022-2023学年高一上学期期末考试历史试题,文件包含山东省济南外国语学校2022-2023学年高一上学期期末考试历史试题docx、历史期末考试参考答案完整版docx等2份试卷配套教学资源,其中试卷共10页, 欢迎下载使用。
2023郑州外国语学校高一上学期期中历史试题PDF版含答案:
这是一份2023郑州外国语学校高一上学期期中历史试题PDF版含答案,共9页。

