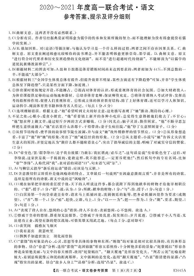
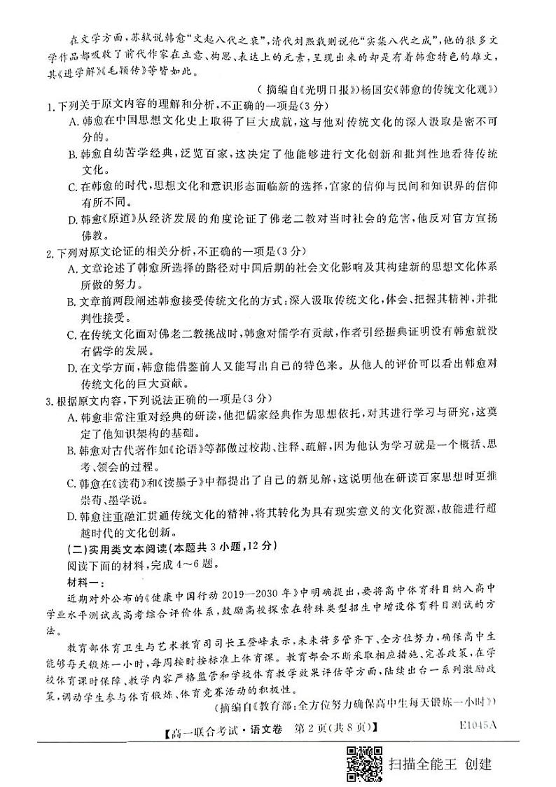
资料中包含下列文件,点击文件名可预览资料内容
还剩5页未读,
继续阅读
2021省海伦一中高一下学期开学考试语文试卷扫描版含答案
展开
这是一份2021省海伦一中高一下学期开学考试语文试卷扫描版含答案
相关试卷
2021张掖二中高一下学期开学考试语文试题扫描版含答案:
这是一份2021张掖二中高一下学期开学考试语文试题扫描版含答案
2021连城县一中高一上学期开学自主招生考试语文试题扫描版含答案:
这是一份2021连城县一中高一上学期开学自主招生考试语文试题扫描版含答案
2021安徽省泗县一中高二下学期开学考试语文试题扫描版含答案:
这是一份2021安徽省泗县一中高二下学期开学考试语文试题扫描版含答案

