


还剩6页未读,
继续阅读
2021静宁县一中高一下学期第一次月考历史(普)试卷含答案
展开
这是一份2021静宁县一中高一下学期第一次月考历史(普)试卷含答案
相关试卷
2020静宁县一中高一下学期第一次月考历史试题含答案:
这是一份2020静宁县一中高一下学期第一次月考历史试题含答案,共15页。试卷主要包含了《中国行政制度史》提到, 1983年,邓小平说,历史推论离不开对史实的正确解读,黑格尔《历史哲学》中说等内容,欢迎下载使用。
2021吉化一中校高一第二学期第一次月考历史试卷PDF版含答案:
这是一份2021吉化一中校高一第二学期第一次月考历史试卷PDF版含答案
2021玉溪一中高一下学期第一次月考历史试题含答案:
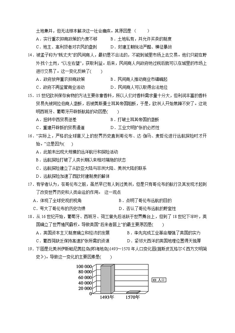
这是一份2021玉溪一中高一下学期第一次月考历史试题含答案