


2020济南莱芜一中高二下学期第一次质量检测生物试题含答案
展开这是一份2020济南莱芜一中高二下学期第一次质量检测生物试题含答案
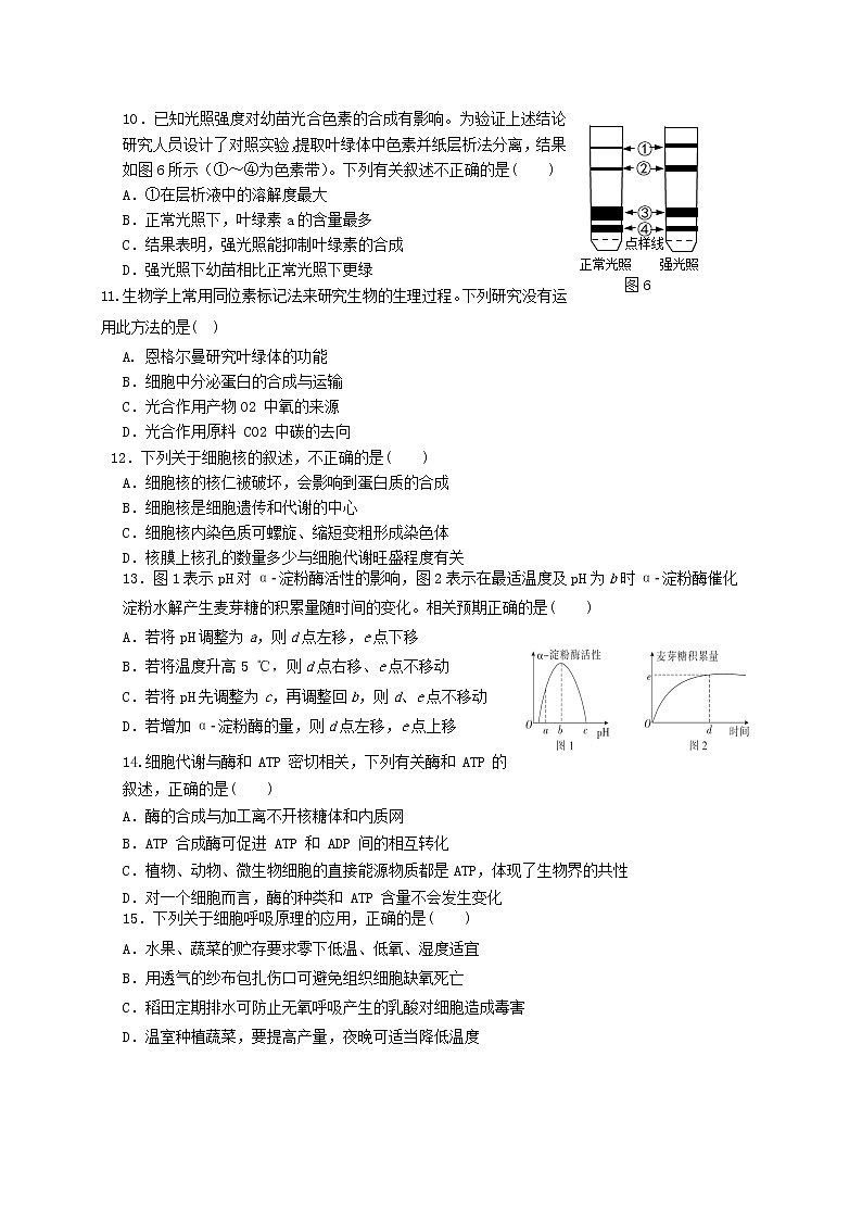
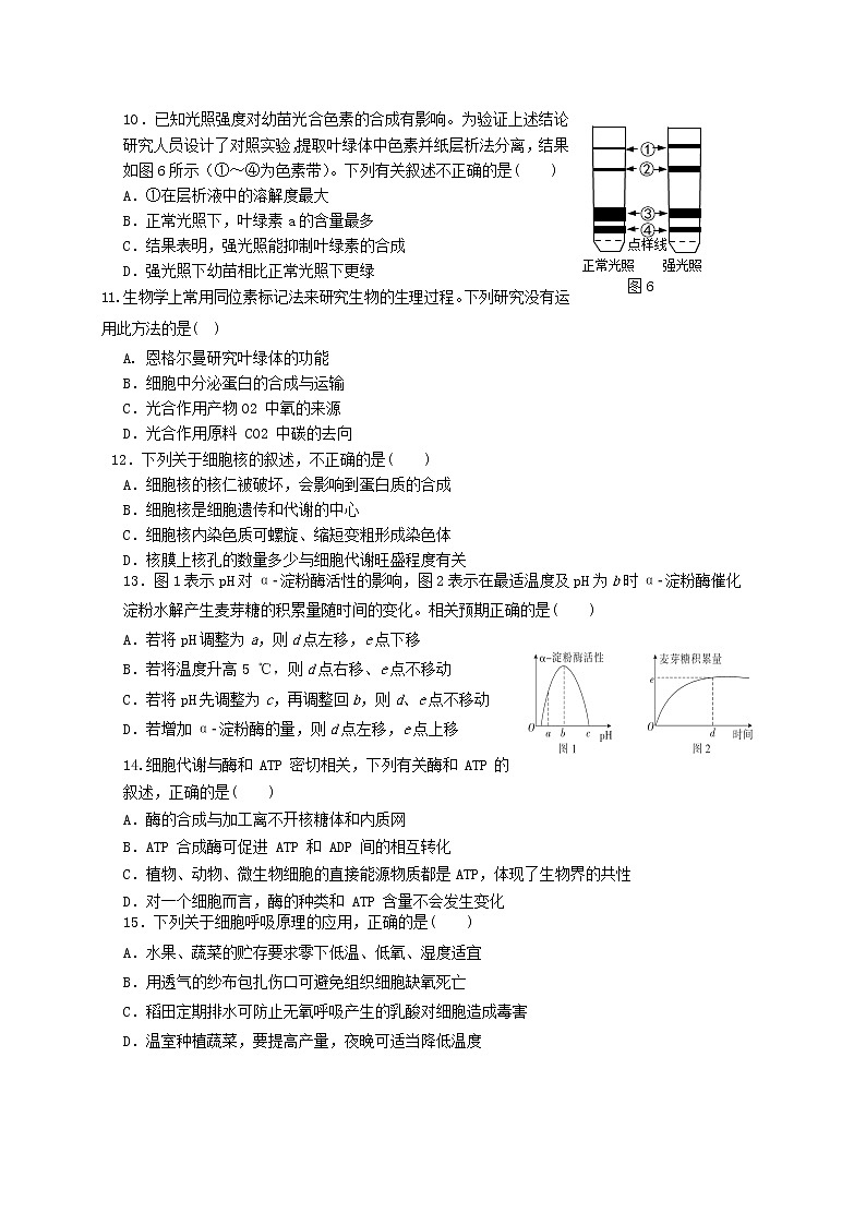
www.ks5u.com莱芜一中19-20学年度下学期高二第一次质量检测 生物试题 注意:本试卷分第Ⅰ卷(选择题)和第Ⅱ卷(非选择题)两部分。共100分,考试时间90分钟。第Ⅰ卷(选择题 共55分)注意事项:1.答第Ⅰ卷前,考生务必将自己的级部、班级、姓名、准考证号、写在答题纸密封线外,并将姓名、准考证号、考试科目、试卷类型填涂在答题卡上。2.每小题选出答案后,用2B铅笔把答题卡上对应题目的答案标号涂黑,如需改动,用 橡皮擦干净后,再选涂其他答案,不能答在试题卷上。3.考试结束后将答题纸和答题卡一并交回。一、选择题:本大题共20小题;每小题2分,共40分.每小题只有一项是最符合题目要求.1.2019新型冠状病毒(2019-nCoV)是一种基因组为线性单股正链的RNA病毒,具囊膜。感染者多出现发热、乏力、干咳等症状。下列说法正确的是( )A .可用培养基单独培养B.可用抗生素直接杀死C.具有核糖体D.通过胞吞或膜融合进入细胞2.下列哪组糖类物质能与①~③中的叙述依次对应( )①存在于RNA中而不存在于DNA中;②存在于叶绿体中而不存在于线粒体中;③存在于动物细胞中而不存在于植物细胞中。A.核糖、脱氧核糖、麦芽糖 B.核糖、葡萄糖、糖原C.脱氧核糖、核糖、麦芽糖 D.脱氧核糖、葡萄糖、糖原3.真核生物体内含磷化合物具有的生物学功能是( ) ①参与构成细胞膜 ②携带遗传信息 ③参与血液中脂质的运输 ④参与构成细胞壁 ⑤降低反应所需活化能 ⑥为生命活动提供能量 ⑦促进消化道对钙、磷的吸收A.①②⑤⑥ B.①②⑥⑦ C.②③④⑦ D.①③④⑥4.生物体的一切生命活动都离不开水。下列有关细胞内水的叙述,不正确的是( )A.细胞中糖原、蛋白质合成过程都产生水 B.种子萌发时,自由水/结合水的比值上升C.在线粒体内,水既是反应物,又是反应产物D.衰老组织中的水主要以结合水的形式存在图35.如图3是细胞局部结构示意图,下列叙述正确的是( )A.①是糖脂,具有保护和润滑的作用B.②具有运输、信息传递、免疫和构成膜基本支架的作用C.③可以是细胞器膜、核膜的主要成分D.④由纤维素组成,能保持细胞内部结构的有序性6.下列有关实验操作的描述,正确的是( ) A.在不同体积的琼脂块中,NaOH的扩散深度相同B.葡萄糖溶液中加入斐林试剂后,即出现砖红色沉淀C.用苏丹Ⅳ染液可检测生物组织中维生素D的存在D.用龙胆紫染液鉴定DNA的存在7.下图4为细胞的各种结构示意图(各结构放大比例不同)。下列有关说法正确的是( ) 图4 a b c d e细胞器的组成成分中都含有磷脂 B.能进行复制的细胞器有a、c、dC.e是内质网,是囊泡运输的交通枢纽D.植物的所有细胞都含有a、b、d、e离子Ca2+Mg2+Si4+0初始浓度实验结束时离子浓度图58.将番茄幼苗放在完全培养液中培养,实验结束时,完全培养液中离子的浓度如图5所示。下列分析,正确的是( )A.根细胞吸收Si4+的速率最快B.三种离子的载体中,Ca2+的载体数量最多C.番茄幼苗吸收水和吸收离子是同一个过程D.根细胞内离子浓度大小关系是Si4+>Mg2+>Ca2+9.用 30%的蔗糖溶液处理紫色洋葱鳞片叶外表皮,则下列说法正确的是( )A. 随着时间延长,细胞内液泡颜色加深,吸水能力降低B. 细胞先失水后吸水,显微镜下可观察到质壁分离及复原C.发生质壁分离后,细胞壁与原生质层之间充满蔗糖溶液D.视野中质壁分离程度越大的细胞初始细胞液浓度越大图6正常光照①②③④强光照点样线10.已知光照强度对幼苗光合色素的合成有影响。为验证上述结论研究人员设计了对照实验,提取叶绿体中色素并纸层析法分离,结果如图6所示(①~④为色素带)。下列有关叙述不正确的是( )A.①在层析液中的溶解度最大 B.正常光照下,叶绿素a的含量最多C.结果表明,强光照能抑制叶绿素的合成 D.强光照下幼苗相比正常光照下更绿11.生物学上常用同位素标记法来研究生物的生理过程。下列研究没有运用此方法的是( )A. 恩格尔曼研究叶绿体的功能B.细胞中分泌蛋白的合成与运输C.光合作用产物O2 中氧的来源 D.光合作用原料 CO2 中碳的去向12.下列关于细胞核的叙述,不正确的是( )A.细胞核的核仁被破坏,会影响到蛋白质的合成B.细胞核是细胞遗传和代谢的中心C.细胞核内染色质可螺旋、缩短变粗形成染色体D.核膜上核孔的数量多少与细胞代谢旺盛程度有关13.图1表示pH对α淀粉酶活性的影响,图2表示在最适温度及pH为b时α淀粉酶催化淀粉水解产生麦芽糖的积累量随时间的变化。相关预期正确的是( )A.若将pH调整为a,则d点左移,e点下移B.若将温度升高5 ℃,则d点右移、e点不移动C.若将pH先调整为c,再调整回b,则d、e点不移动D.若增加α淀粉酶的量,则d点左移,e点上移14.细胞代谢与酶和 ATP 密切相关,下列有关酶和 ATP 的叙述,正确的是( )A.酶的合成与加工离不开核糖体和内质网B.ATP 合成酶可促进 ATP 和 ADP 间的相互转化C.植物、动物、微生物细胞的直接能源物质都是ATP,体现了生物界的共性D.对一个细胞而言,酶的种类和 ATP 含量不会发生变化15.下列关于细胞呼吸原理的应用,正确的是( )A.水果、蔬菜的贮存要求零下低温、低氧、湿度适宜B.用透气的纱布包扎伤口可避免组织细胞缺氧死亡C.稻田定期排水可防止无氧呼吸产生的乳酸对细胞造成毒害D.温室种植蔬菜,要提高产量,夜晚可适当降低温度16.下列关于人体细胞生命历程的说法,错误的是( )A.细胞分化,核遗传物质没有改变,但mRNA和蛋白质有变化B.细胞衰老,细胞核变大,代谢速率减慢,细胞内各种酶活性降低C.细胞凋亡,相关基因活动加强,有利于维持机体内部环境稳定D.细胞癌变,细胞膜的成分发生改变,有的产生甲胎蛋白、癌胚抗原等物质17.下列与果酒、果醋和腐乳制作相关的叙述,正确的是( )A.三者制作过程中的最适温度相同B..在果酒果醋制作过程中都需要严格灭菌C.发酵所用的菌种不同,但代谢类型相同D.变酸的果酒表面观察到的菌膜可能是醋酸菌18. 泡菜、腐乳是许多中国人餐桌上不可缺少的佐餐佳品。下列有关叙述正确的是( )A.与泡菜风味形成直接有关的乳酸菌为厌氧型,不会分布在植物的体表和空气中B.乳酸菌将葡萄糖分解成乳酸的过程,只在其细胞质基质内完成C.腐乳制作中加盐的主要目的是调节口味D.在配置泡菜水时,应将清水煮沸冷却后再按照水:盐=4:1 的比例将盐与水混匀19.下列有关微生物培养的叙述,正确的是( )A.培养过微生物的培养基经灭菌后仍可用于培养微生物B.涂布接种时,要待涂布器上酒精燃尽后冷却再使用C.对培养皿进行编号或标注时,应使用记号笔在皿盖标记便于观察D.可用牛肉膏蛋白胨培养基分离固氮菌20.关于微生物的分离与计数的叙述,错误的是( )A.确定对照组无菌后,选择菌落数在300以上的实验组平板进行计数B.平板划线时最后一个区域的画线不能与第一区域相连C.接种时连续划线的目的是将聚集的菌种逐步稀释获得单菌落D.对细菌进行计数,常采用稀释涂布平板法或显微镜直接计数二.不定项选择题:本大题共5小题;每小题3分,共15分.在每小题给出的四个选项中,有一或多个选项符合要求.选不全得1分,选错不得分。21.生物圈中存在着众多的单细胞生物。下列关于单细胞生物的叙述,错误的是( )A.乳酸菌通过无丝分裂进行增殖B.蓝藻无叶绿体,但可进行光合作用C.硝化细菌是自养生物,能将光能转化为有机物中的化学能D.大肠杆菌含有5种碱基、8种核苷酸22.生物膜系统是细胞膜、细胞器膜和核膜等构成的整体。生物膜系统与细胞代谢和细胞通讯密切相关。下列有关说法正确的是( )A.细胞膜的成分有磷脂、蛋白质、糖类等B.细胞之间的信息交流均依赖于细胞膜上的特异性受体C.溶酶体和高尔基体在行使功能时可能伴随膜组分的更新D.膜的选择透过性与载体蛋白的特异性和磷脂双分子层的疏水性相关23.在CO2浓度一定、温度适宜的情况下,测得灌浆期(种子成熟的一个阶段)的整个小麦植株在不同光照条件下的CO2的吸收速率为a,下列叙述正确的是( )A.当a=0时,叶肉细胞的光合作用强度等于呼吸作用强度B.该实验的目的是探究光照强度对光合作用的影响C.该实验应该在密闭、透明的装置中进行D.当a<0时,细胞内ATP的生成不只发生于线粒体24.炎热的夏季学生更喜欢引用直饮机中的温水,由于接水时间集中,水往往来不及加热就被接出引用。兴趣小组的同学预检测直饮机过滤水中的大肠杆菌是否超标下列实验不合理的是( )A.应设置未接种的培养基作为对照B.待测水样应该灭菌后再检测C.可用刚果红染色法鉴定大肠杆菌菌落D.接种后的培养皿要倒置在适宜温度下培养25.关于无菌操作下列说法不正确的是( )A.超净工作台在使用前要进行紫外线照射,以杀死物体表面和空气中的微生物B.无菌操作除了防止培养物被微生物污染外,还可以避免操作者自身被微生物感染C.打开含菌种的试管需通过酒精灯火焰,取出菌种后马上塞上棉塞即可D.高压蒸汽灭菌时,为节省时间,到灭菌时间后,切断电源后即可打开排气阀第Ⅱ卷(非选择题 共45分)三、填空题:本大题共5小题,共45分,除注明外每空1分。把答案填在答题纸上。26.(10分)下列图7、8是植物某些生理过程的膜结构,图9表示是在不同CO2浓度培养条件下,测定的该绿色植物净光合速率和呼吸速率(其余条件均适宜)。请分析回答:H2O图 7 图8 图9图7 图8 图9H2O[H]+O2[H]+O2(1)图7为 膜,其上发生的能量转换是 ;④色素的作用是 。(2)图8膜上参与反应的[H]来源于 (部位),分析图 8可知,⑤的作用是 。(3)图9中,与d2浓度时相比,d1浓度时该植物单位时间内细胞呼吸产生ATP的量较________;与d4浓度时相比,d1浓度时该植物单位时间内光反应生成的_______较少。(4)图9中,d2浓度时,限制该植物光合速率增加的主要内部因素是_________。(5)若大棚种植该植物,最有利于提高产量的二氧化碳浓度为_________,原因是 图10 酶 太阳 d b c a 甲 e 乙 图11 40 d1 150 120 80 O2(mg/h) 净光合速率 呼吸速率 ppmCO2d2 d3 d4 图10 酶 太阳 d b c a 甲 e 乙 图11 40 d1 150 120 80 O2(mg/h) 净光合速率 呼吸速率 ppmCO2d2 d3 d4 ④④⑤④⑤④⑤图110Ⅰ48ⅡⅢabcaabbcc甲乙图10 27.(9分)有同学观察某植物根尖细胞有丝分裂时,绘制了图10中甲、乙两个细胞分裂模式图;图11表示该植物细胞有丝分裂Ⅰ、Ⅱ、Ⅲ不同时期时,核DNA、染色体、染色单体的数量。请分析回答: (1)制作植物细胞有丝分裂临时装片的步骤是_________,实验中使用醋酸洋红液的作用是_________。(2)图10中甲细胞处于有丝分裂的_________期,它与图11中_________时期相对应。乙细胞与处于同一时期的动物细胞不同的是_________________________________。(3)图11中,a、b分别表示_________和_________;研究发现,在有丝分裂中染色体发生周期性变化时,细胞内会伴随着某些蛋白质的周期性合成和降解,如SPF蛋白在Ⅱ→Ⅰ时期中含量升高,推测SPF蛋白可能与_________有关。28.(9分)葡萄酒是葡萄汁发酵而成的。酿制葡萄酒的两个简易装置如图12所示。图12回答下列问题:人类利用微生物酿酒、酿醋有着悠久的历史。在 的发酵液中,酵母菌可生长繁殖,其他微生物受到抑制。酿醋的过程中醋酸菌需要 (填“有氧”“无氧”)环境。试管中的X溶液有助于维持甲装置的瓶中气压相对稳定,与乙装置相比,用甲装置酿制葡萄酒的优点是__________________________(答出两点即可)。(3)葡萄汁装入甲装置时,要留有约1/3的空间,这种做法的目的是__________________________(答出两点即可)。(4)某同学若用乙装置进行发酵,并设置两个不同处理组(乙A和乙B),乙A装置中保留一定量的氧气,乙B装置中没有氧气。在其他条件相同且适宜的情况下,测得一段时间内乙A和乙B中酒精含量的变化趋势及乙A中氧气含量的变化趋势如曲线图所示。图中曲线①、②、③依次表示__________________、____________________、_________________含量的变化趋势。29.(10分)物质W是一种含氮有机物,会污染土壤。 W在培养基中达到一定量时培养基表现为不透明。某研究小组欲从土壤中筛选出能降解W的细菌(目标菌)。回答下列问题。图13(1)在细菌培养时,培养基中能同时提供碳源、氮源的成分是______________(填“蛋白胨”“葡萄糖”或“NaNO3”)。要从土壤中分离目标菌,所用选择培养基中的氮源应该是_________。(2)在从土壤中分离目标菌的过程中,发现培养基上甲、乙两种细菌都能生长并形成菌落(如下图13所示)。如果要得到目标菌,应该选择________菌落进一步纯化,选择的依据是 。对得到的目标菌纯化培养过程中,用稀释涂布平板法进行活菌计数,其计数结果比起真实值偏 (填“高”,“低”),原因是 。实验过程中用到的各种器具,材料等都需要消毒或灭菌,其中培养基需要用 方法灭菌,接种环的灭菌方法是 。筛选得到的菌种进行保藏,频繁使用可用 培养基4℃保藏,若长期保存,可以采用与甘油混匀,-20℃冰箱保藏的方法。 30.(7分)研究发现豚鼠血清对人淋巴瘤细胞有抑制作用,而对正常细胞无影响。进一步研究发现,发挥作用的物质是L-天冬酰胺酶,它能将L-天冬酰胺分解,而淋巴瘤细胞自身不能合成该氨基酸,增殖被抑制。(1)为验证该酶对两种细胞的影响,某兴趣小组进行了以下实验。实验材料:正常细胞、淋巴瘤细胞、培养基(含细胞生长所需的物质)、L-天冬酰胺酶实验步骤:a.分组实验组:培养基 + L-天冬酰胺酶 + 淋巴瘤细胞对照组:培养基 + b.适宜条件下培养后,观察细胞生长状态、检测L-天冬酰胺含量。实验结果(如下表)结果分析:该实验利用了酶的 特性;表中①应为 ;对照组细胞内L-天冬酰胺含量正常的原因是 。(2)患者多次静脉注射该外源性酶后疗效降低,是因为发生了 反应;该酶口服无效,原因是 。(3)根据实验结果,你认为理想的抗肿瘤药物应该具有的特性是 。 莱芜一中19-20学年度下学期高二第一次质量检测 生物试题答案第Ⅰ卷(选择题 共55分)一、选择题(本大题共20小题;每小题2分,共40分.每小题只有一项是最符合题目要求.)二、不定项选择(本大题共5小题;每小题3分,共15分.)第Ⅱ卷(非选择题 共45分)26、(10分,每空1分)(1)叶绿体类囊体膜 将光能转化为 ATP 中活跃的化学能 吸收传递并转化光能 (2) 细胞质基质和线粒体基质 催化 (3)少 [H]ATP O2 (4)色素、酶的含量 (5)d2 此浓度时净光合速率最大,积累有机物最快27、(9分,除注明外每空1分)(1)解离→漂洗→染色→制片 使染色体着色 (2)后 Ⅲ 植物细胞的纺锤丝由细胞的两极发出,动物细胞的星射线是由中心体发出(纺锤体形成方式不同,本空2分)(3)染色单体 核DNA DNA的复制28、(9分,除注明外每空1分)(1)缺氧呈酸性,有氧(2)不需要开盖放气;避免了因开盖引起的杂菌污染(2分)(3)为酵母菌大量繁殖提供适量的氧气;为酵母菌呼吸产生的二氧化碳预留出空间(2分)(4)乙A中的氧气 乙B中的酒精 乙A中的酒精29、(10分,除注明外每空1分)(1)蛋白胨 W乙 乙菌落周围出现透明圈,说明乙菌能降解W(2分) 低 当两个或多个细胞连在一起时,平板上观察到的只是一个菌落。高压蒸汽灭菌, 灼烧灭菌(5)固体斜面(培养基) 30、(7分,每空1分)(1)L-天冬酰胺酶+正常细胞 专一性 抑制 正常细胞能合成L-天冬酰胺(有合成L-天冬酰胺的酶)(2)免疫 酶被分解失活(3)对肿瘤细胞有专一性杀伤作用,对正常细胞无影响 实验分组生长状态L-天冬酰胺含量培养液细胞内实验组①缺乏缺乏对照组正常缺乏正常题号12345678910答案DBADCABBCD题号11121314151617181920答案ABBCDBDBBA题号2122232425答案ACACDBCDBCCD
相关试卷
这是一份2023济南莱芜一中高二上学期期末阶段性生物试题含解析,文件包含山东省济南市莱芜第一中学2022-2023学年高二上学期期末阶段性学情检测生物试题含解析docx、山东省济南市莱芜第一中学2022-2023学年高二上学期期末阶段性学情检测生物试题docx等2份试卷配套教学资源,其中试卷共53页, 欢迎下载使用。
这是一份+山东省济南市莱芜第一中学2022-2023学年高二下学期阶段检测(6月)生物试题,共8页。试卷主要包含了选择题,非选择题等内容,欢迎下载使用。
这是一份2023滕州一中高二下学期3月质量检测生物试题含答案,文件包含山东省滕州市第一中学2022-2023学年高二下学期3月质量检测生物试题docx、高二年级3月份质量检测生物答案docx等2份试卷配套教学资源,其中试卷共15页, 欢迎下载使用。