


还剩8页未读,
继续阅读
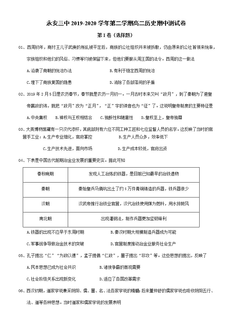
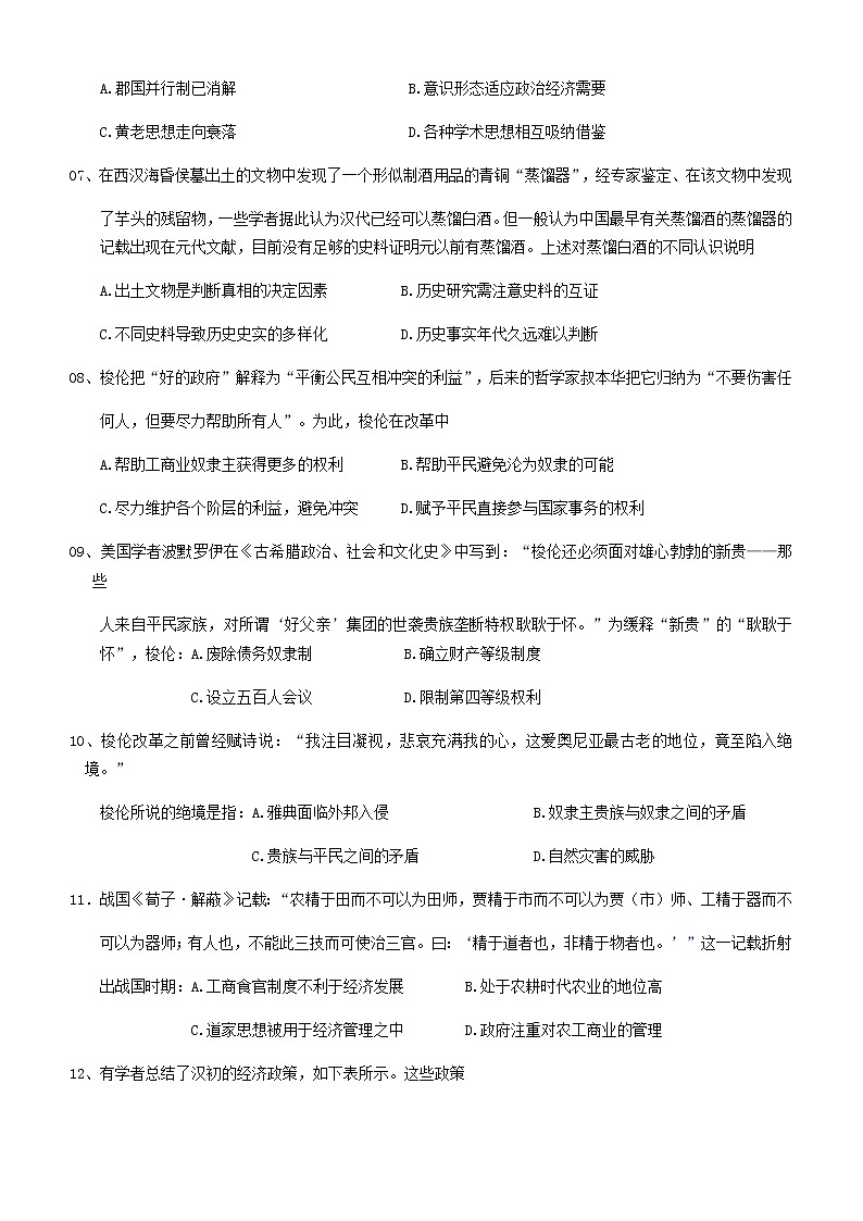
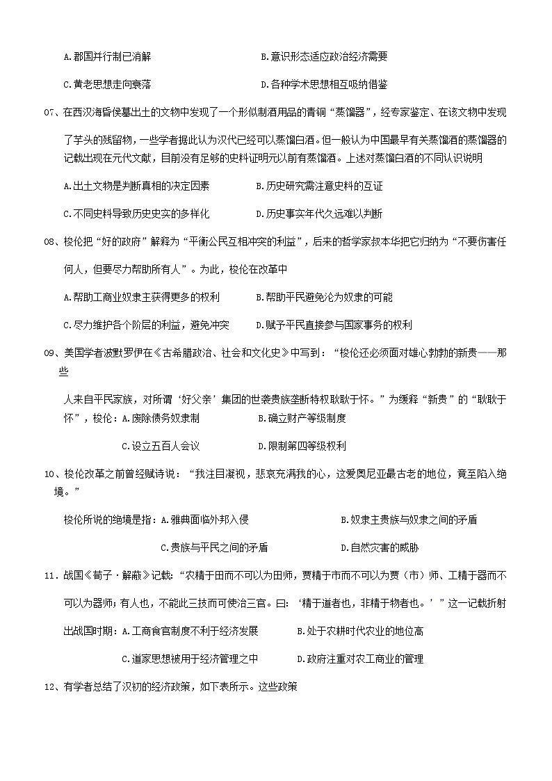
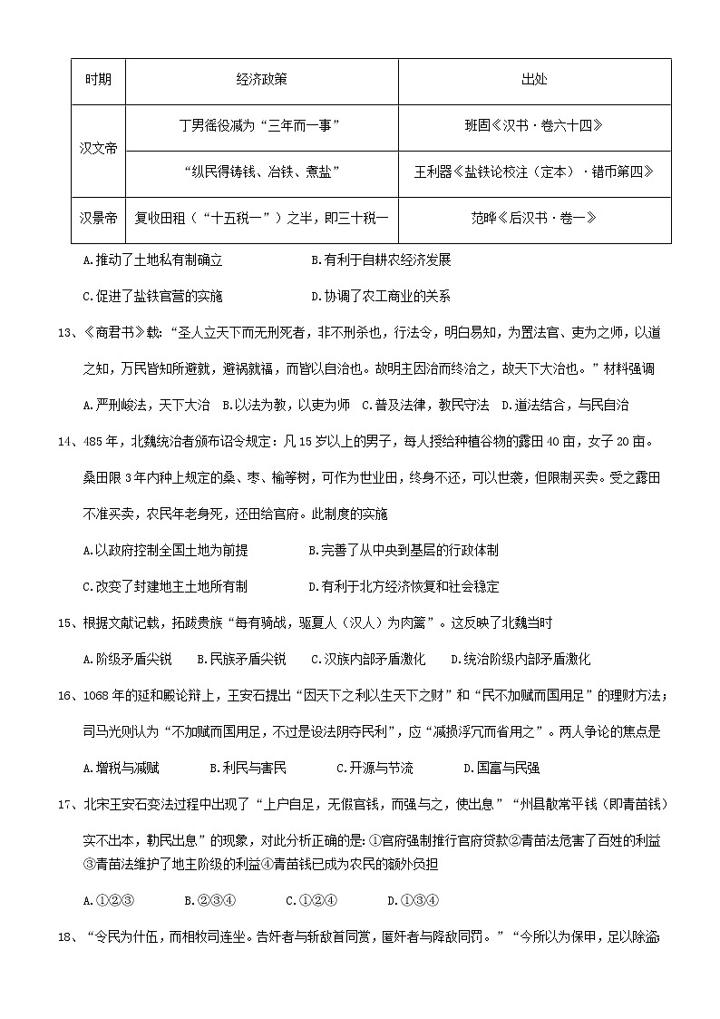
2020永安三中高二下学期期中考试历史试题含答案
展开
这是一份2020永安三中高二下学期期中考试历史试题含答案
相关试卷
2020永安三中高二下学期期初综合检测试历史试题含答案:
这是一份2020永安三中高二下学期期初综合检测试历史试题含答案,共8页。试卷主要包含了著名学者宿白认为等内容,欢迎下载使用。
2020永安一中高二下学期第一次月考历史试题含答案:
这是一份2020永安一中高二下学期第一次月考历史试题含答案
2020兴安县三中高二上学期期中考试历史试题含答案:
这是一份2020兴安县三中高二上学期期中考试历史试题含答案
