





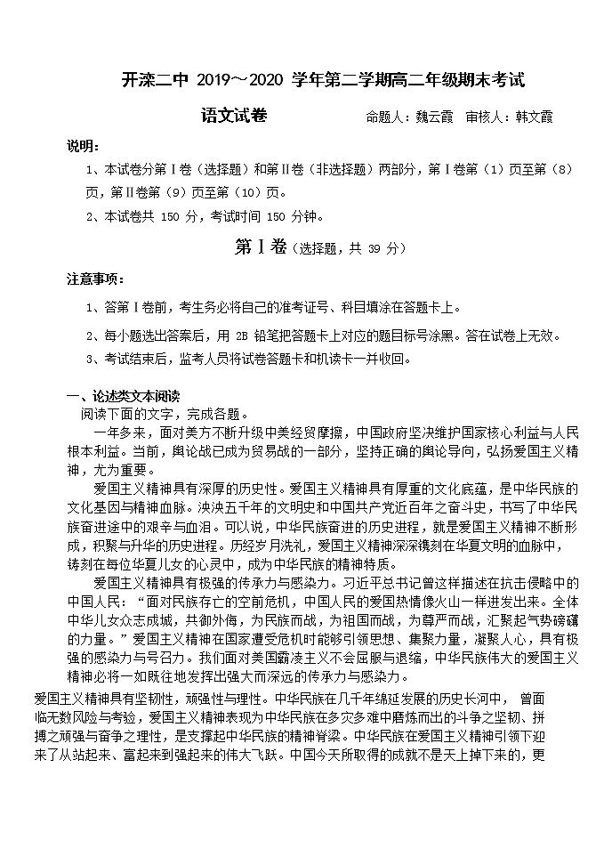
2020唐山开滦二中高二下学期期末考试(线上)语文试题含答案
展开2020唐山高二上学期期末考试语文试题扫描版含答案: 这是一份2020唐山高二上学期期末考试语文试题扫描版含答案
2020长春二中高二4月线上考试语文试题PDF版含答案: 这是一份2020长春二中高二4月线上考试语文试题PDF版含答案
2020庆阳宁县二中-高二下学期4月线上测试语文试卷含答案: 这是一份2020庆阳宁县二中-高二下学期4月线上测试语文试卷含答案

|试卷下载
2020唐山高二上学期期末考试语文试题扫描版含答案: 这是一份2020唐山高二上学期期末考试语文试题扫描版含答案
2020长春二中高二4月线上考试语文试题PDF版含答案: 这是一份2020长春二中高二4月线上考试语文试题PDF版含答案
2020庆阳宁县二中-高二下学期4月线上测试语文试卷含答案: 这是一份2020庆阳宁县二中-高二下学期4月线上测试语文试卷含答案
您所在的“深圳市第一中学”云校通为试用账号,试用账号每位老师每日最多可下载 10 份资料 (今日还可下载 0 份),请取消部分资料后重试或选择从个人账户扣费下载。
您所在的“深深圳市第一中学”云校通为试用账号,试用账号每位老师每日最多可下载10份资料,您的当日额度已用完,请明天再来,或选择从个人账户扣费下载。
您所在的“深圳市第一中学”云校通余额已不足,请提醒校管理员续费或选择从个人账户扣费下载。
正在打包资料,请稍候…
预计需要约10秒钟,请勿关闭页面
服务器繁忙,打包失败
请联系右侧的在线客服解决
单次下载文件已超2GB,请分批下载
请单份下载或分批下载
支付后60天内可免费重复下载
注册成功