


2020荆州高二下学期期末考试生物试题含答案
展开
这是一份2020荆州高二下学期期末考试生物试题含答案,共12页。
说明:1.本卷由单项选择题和简答题两部分组成.将答案填涂在答题卡上.只交答题卡.
2.卷面总分100分,考试时间90分钟.
一、单项选择题(在每小題给出的四个选项中,只有一项最符合题目的要求.第1~30题,每小题1分,第31-40题,每小题2分.共50分)
1、主要由德国科学家施莱登和施旺创建的细胞学说,为生物学的发展起到了奠基的作用。其主要原因是该学说提示了
A.生物界细胞的多样性B.生物体结构的统一性
C.原核细胞与真核细胞的区别D.植物细胞与动物细胞的区别
2、在人体内,组成蛋白质的氨基酸有21种。各种氨基酸之间的区别在于以下哪项的不同?
A.肽键B.氨基
C.羧基D.羟基
3、下列有关水和无机盐的叙述中,不正确的是
A.生命体中的无机盐多以离子的形式存在
B.植物中自由水的含量相对降低时,代谢减弱
C.缺铁性贫血是因为体内缺乏铁,血红蛋白合成减少
D.处于休眠状态的水稻种子中,通常不含有水分
4、达尔文创立的生物进化学说的核心内容是
A.用进废退B.获得性遗传
C.自然选择D.适者生存
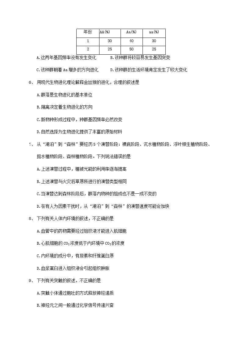
5、有一个随机交配的种群,在没有迁移等理想条件下,两年内该种群的基因型频率的变化如下表。根据现代生物进化理论,在这两年中,与这对基因有关的推断,正确的是
A.这两年基因频率没有发生变化B.该种群将较容易发生基因突变
C.该种群朝着Aa增多的方向进化D.该种群的生活环境肯定发生了较大变化
6、用现代生物进化理论解释金丝猴的进化,合理的叙述是
A.群落是生物进化的基本单位
B.隔离决定着生物进化的方向
C.新物种形成过程中,种群基因频率必然改变
D.自然选择为生物进化提供了丰富的原始材料
7、从“湖泊”到“森林”要经历5个演替阶段:裸底阶段、沉水植物阶段、浮叶根生植物阶段、
挺水植物阶段、森林植物阶段。下列说法错误的是
A.上述演替过程中,植被光能的利用率逐渐提高
B.上述演替与火灾后草原所进行的演替类型相同
C.当演替达到森林阶段后,群落内物种的组成也不是一成不变的
D.在有人为因素干扰时,从“湖泊”到“森林”的演替速度可能会加快
8、下列有关人体内环境的叙述,不正确的是
A.血管中的药物需要经过组织液才能进入肌细胞
B.心肌细胞的CO2浓度低于内环境中CO2的浓度
C.内环境的成分中,有尿素和纤维蛋白原
D.血浆蛋白进入组织液会引起组织肿胀
9、下列有关突触的叙述,不正确的是
A.突触小体通过胞吐的方式释放神经递质
B.神经元之间一般通过化学信号传递兴奋
C.兴奋在突触处的传递受内环境理化性质的影响
D.突触后膜接受神经递质后,其膜电位由“外正内负”恢复为“外负内正”
10、下列有关人体内水分代谢的说法中,正确的是
A.大量饮水后,抗利尿激素增多,肾小管和集合管对水的重吸收减少
B.脊髓的排尿中枢受大脑皮层高级中枢的控制,这属于分级调节
C.吃的食物过咸,细胞外液的渗透压升高,下丘脑产生渴觉
D.尿液充盈时,脊體的排尿中枢产生尿意
11、以下哪一现象或应用不能说明植物生长素的调节作用具有两重性
A.置于窗台上的盆景植物总是朝窗外生长
B.在自然状况下,大型乔木的树冠多呈圆锥形
C.被大风刮倒的树木,其露出地面的根总是向地生长
D.用较高浓度的生长素类似物除去稻田中的双子叶杂草
12、下列有关对种群和群落的研究和分析中,正确的是
A.对培养液中酵母菌进行计数采用的是抽样检测的方法
B.田鼠在被捉过一次后更难捕捉,统计得到的种群密度比实际数值要低
C.对小动物的种群密度进行调査时,不能采用标志重捕法,一定要采用样方法
D.某同学决定以校园内的池塘为对象进行物种丰富度调査,应在统一水层取样
13、生态系统的物质循环包括碳循环和氮循环等过程。下列有关碳循环的叙述,不正确的是
A.碳在无机环境与生物群落之间主要以CO2形式循环
B.土壤中微生物的呼吸作用是碳循环的重要环节
C.生产者的光合作用是碳循环的重要环节
D.消费者没有参与碳循环的过程
14、在一定时间内,某生态系统中的全部生产者所固定的能量值为甲,全部消费者所获得的能量值为乙,全部分解者所获得的能量值为丙,则甲、乙、丙三者之间的关系是
A.甲=乙+丙B.甲V乙+丙
C.甲>乙+丙D.丙=甲+乙
15、某河流因生活污水的大量排放导致蓝藻大量繁殖、水华频发。研究人员采用种植大型挺氷植物、构建生物修复系统的方法,获得较好的治理效果。以下叙述中正确的是
A.河流中动植物之间进行着物质循环
B.污水中的有机物可供蓝藻吸收利用
C.水华形成过程中,可导致该水域群落丰富度增大
D.大型挺水植物与蓝藻竞争资源,能减少水华发生
16、我国的许多谚语和诗词都蕴含着丰富的生物学道理。下列有关诗词或谚语所对应的生态学观点中,不正确的是
A.“野火烧不尽,春风吹又生”体现了生态系统具有抵抗力稳定性
B.“落红不是无情物,化作春泥更护花”体现了生态系统具有物质循环的功能
C.“一山不容二虎”的原因是生态系统的能量流动是“单向流动,逐级递减”的
D.“金山银山不如绿水青山,绿水青山就是金山银山”体现了保护生物多样性的价值
17、可以杀死牛奶中的微生物,并且使牛奶的营养成分不被破坏的实验室常用的消毒方法是
A.煮沸消毒法B.巴氏消毒法
C.干热灭菌法D.高压蒸汽灭菌法
18、研究人员利用无机盐、琼脂和石油配制的培养基,欲培养出石油降解菌,以修复被石油污染的土壤。下列相关叙述中,不正确的是
A.这种培养基是一种选择培养基
B.这种培养基的唯一碳源是石油
C.能在该培养基上生长的微生物就是石油降解菌
D.石油降解菌在未被石油污染的土壤中含量较高
19、某同学将右手的5个指尖在洗手前和洗手后分别在两个培养基上轻轻按一下,然后将这两个培养基放入相同且适宜的条件下培养一段时间,以观察培养皿中菌落的多少。从微生物培养的操作步骤看,“将指尖在培养基上轻轻按一下”相当于
A.灭菌B.接种
C.分离D.培养
20、用稀释涂布平板法来统计样品中的活菌数时,通过统计平板上的菌落数就能推测出样品中的活菌数,原因是
A.菌落中的细菌数目是固定的
B.平板上的一个菌落就是一个细菌
C.通过此方法统计的菌落数与活菌的实际数目相同
D.平板上的一个菌落一般来源于样品稀释液中的一个活菌
21、科学家在制备原生质体时,有时使用蜗牛消化道提取液来降解植物细胞壁。据此分析,蜗牛消化道提取液中,可能含有下列哪一种成分?
A.淀粉酶B.脂肪酶
C.蛋白酶.D.纤维素酶
22、生产中,培育香蕉脱毒苗常用的方法是
A.人工诱导基因突变B.选择优良品种进行杂交
C.进行远缘植物体细胞杂交D,取茎尖分生组织进行组织培养
23、干细胞有着广泛的应用前景。下列相关叙述中,错误的是
A.干细胞是从胚胎中分离提取的细胞
B.造血干细胞可以分化为各种血细胞
C.不同类型的干细胞,它们的分化潜能是有差别的
D.由iPS细胞产生的特定细胞,可以在新药的测试中发挥重要作用
24、下列有关动物细胞融合与植物体细胞杂交比较的叙述中,错误的是
A.它们的原理都涉及细胞膜的流动性
B.都可以用电融合法或PEG融合法诱导融合
C.融合前都需要用纤维素酶或果胶酶处理细胞
D.前者主要是为了获得细胞产品,后者主要是为了获得杂种植株
25、科学家以SARS病毒的核衣壳蛋白为抗原,制备出了单克隆抗体。下列相关叙述,正确的是
A.利用该单克隆抗体可以诊断是否感染SARS病毒
B.体外培养单个B淋巴细胞可以获得针对SARS病毒的单克隆抗体
C.将等量B淋巴细胞和骨髓瘤细胞混合,经诱导后融合的细胞即为杂交瘤细胞
D.将纯化的核衣壳蛋白反复注射到小鼠体内,从小鼠血清中分离的抗体为单克隆抗体
26、假设世界上最后一头野驴刚死亡,以下几个使它“复生”的方案中,可行的是
A.将野驴的体细胞取出,利用组织培养培育出新个体
B.将野驴的基因导入家驴的受精卵中,培育出新个体
C.野驴的体细胞两两融合,再经组织培养培育出新个体
D.将野驴的体细胞核移植到家驴的去核卵母细胞中,经孕育培育出新个体
27、DNA连接酶是重组DNA技术中常用的一种工具酶。下列相关叙述,正确的是
A.能连接DNA分子双链碱基对之间的氢键
B.能将单个脱氧核昔酸加到DNA片段的末端,形成磷酸二酯键
C.能连接用同种限制酶切开的两条DNA片段,重新形成磷酸二酯键
D.只能连接双链DNA片段互补的黏性末端,不能连接双链DNA片段的平末端
28、在重组DNA技术中,将外源基因送入受体细胞的载体可以是
A.大肠杆菌的质粒B.切割DNA分子的酶
C.DNA片段的黏性末端D.用来识别特定基因的DNA探针
29、将大肠杆菌的质粒连接上人生长激素基因后,重新导入大肠杆菌的细胞内,再通过发酵就能大量生产人生长激素。下列相关叙述,正确的是
A.转录生长激素基因需要解旋酶和DNA连接酶
B.发酵产生的生长激素属于大肠杆菌的初生代谢物
C.大肠杆菌获得的能产生人生长激素的变异可以遗传
D.大肠杆菌质粒标记基因中腺嘌呤和尿嘧啶的含量相等
30、基因工程应用广泛,成果丰硕。下列不属于基因工程应用的是
A.利用乳腺生物反应器生产药物B.从培育的青霉菌中提取青霉素
C.制造一种能降解石油的“超级细菌”D.制造一种能产生干扰素的基因工程菌
31、组成豌豆叶肉细胞核酸的核昔酸共有多少种?
A.8种B.5种C.4种D.1种
32、现在地球上的所有生物都有共同的祖先。下列各项不能作为支持这一论点的证据是
A.所有生物都由ATP直接供能B.所有生物都共用一套遗传密码
C.所有生物的生命活动都靠能量驱动D.各种生物的细胞具有基本相同的结构
33、某高中学校生物研究性学习小组的同学从小白鼠的体内提取了一种激素,推测可能是胰岛素或甲状腺激素。学习小组的同学为了探究该激素究竟是何种激素,进行了以下探究实验:把大小和生理状况相同的小鼠分成甲、乙、丙、丁四组,并给甲组注射一定量的该激素,乙组注射等量的生理盐水,丙组饲喂含该激素的饲料,丁组饲喂不含该激素的饲料,观察实验现象。下列有关分析中,错误的是
A.若甲组出现休克,注射适量的葡萄糖后恢复正常,说明该激素是胰岛素
B.若甲组比乙组兴奋、呼吸和代谢都加快,说明该激素是甲状腺激素
C.若丙组出现休克,注射适量的葡萄糖后恢复正常,说明该激素是胰岛素
D.若丙组比丁组兴奋、呼吸和代谢都加快,说明该激素是甲状腺激素
34、江汉平原的湖泊面积大,非常重视“四大家鱼”的混合放养技术。鲢鱼在水域的上层活动,吃绿藻等浮游植物;鳙鱼栖息在水域的中上层,吃原生动物、水蚤等浮游动物;草鱼生活在水域的中下层,主要以池底水草为食;青鱼栖息在水域的底层,主要以螺蛳等软体动物为食。下列分析正确的是
A.鲢鱼同化的能量除用于自身呼吸外,其余的都流入下一营养级
B.鲢鱼和鳙鱼、青鱼和草鱼在混合放养时,都是互利共生关系
C.浮游动物大量死亡,鲢鱼数量将以“J”型曲线持续增长
D.四大家鱼在湖泊中的分布具有垂直分层现象
35、汉•韩婴《韩诗外传》:“螳螂方欲食蝉,而不知黄雀在后,举其颈,欲琢而食之也”。下列关于某生态系统中蝉、螳螂(捕食40余种害虫)和黄雀的叙述,正确的是
A.当地面上无蝉时,螳螂种群不会随之消失
B.大量捕杀黄雀,螳螂的种群密度会一直增大
C.调查黄雀的种群密度时,样方大小需适当
D.“蝉→螳螂→黄雀”是一条完整的食物链
36、传统发酵食品的制作需要各种各样的微生物。下列相关叙述中,错误的是
A.制作果酒利用了酵母菌在无氧条件下产生酒精
B.制作果醋利用了醋酸菌在无氧条件下产生醋酸
C.制作腐乳利用了毛霉等产生的蛋白酶
D.腌制泡菜利用了乳酸菌的乳酸发酵
37、下图是利用甲、乙两种植物的各自优势,通过植物细胞工程技术培育高产、耐盐的杂种植株的实验流程图。下列相关叙述中,错误的是
A.进行a处理时能用胰蛋白酶
B.b是诱导融合后得到的杂种细胞
C.c是培养后得到的具有耐盐性状的幼芽
D.进行d选择时,要将植株种在高盐环境中
38、下列有关哺乳动物早期胚胎发育的叙述中,错误的是
A.在桑椹胚阶段,胚胎的内部开始出现含有液体的腔
B.桑椹胚的细胞一般都具有全能性,囊胚的细胞逐渐分化
C.胚胎干细胞是一类未分化的细胞,可以从早期胚胎中分离获得
D.受精卵早期分裂时,胚胎中细胞数目不断增加,但胚胎的总体积并不增加
39、利用PCR既可以快速扩增特定基因,也可以检测基因的表达。下列有关PCR的叙述,错误的是
A.PCR用的DNA聚合酶是一种耐高温酶
B.变性过程中,双链DNA的解开不需要解旋酶
C.复性过程中,引物与模板链的结合遵循碱基互补配对原则
D.延伸过程中,需要DNA聚合酶、ATP和4种核糖核苷酸
40、水蛭素是一种蛋白质,可用于预防和治疗血栓。研究人员发现,用赖氨酸替换水蛭素第47位的天冬酰胺,可以提高它的抗凝血活性。在这项替换研究中,目前可行的直接操作对象是
A.基因B.氨基酸C.多肽链D.蛋白质
二、简答题(共50分)
41、(12分)2020年3月2日,习近平总书记在北京考察新冠病毒(SARS-CV-2)引起的肺炎防控科研工作时指出:“人类同疾病较量最有力的武器就是科学技术,人类战胜大灾大难离不开科学发展和技术创新;最终战胜疫情,关键要靠科技。”人类彻底战胜新冠病毒引起的肺炎最显著的标志就是新冠病毒疫苗研制成功。接种新冠病毒疫苗是预防新冠病毒引起的肺炎最有效、最经济的方式。当前,我国研制的新冠病毒疫苗已进行了第二阶段临床试验,并取得了理想的效果。请回答下列问题:
(1)经过接种新冠病毒疫苗(抗原),人的B淋巴细胞受到刺激后,开始增殖和分化,大部分分化成能产生抗体的 细胞,小部分形成 细胞。
(2)接种新冠病毒疫苗,使人在不患病的情况下,获得抵抗新冠病毒的抗体。这种特异 TOC \ "1-5" \h \z 性免疫属于。
(3)从预防传染病的一般措施来看,接种新冠病毒疫苗,属于 .
(4)若新冠病毒疫苗已研制成功,且需要两次接种,即第一次接种产生免疫后,间隔一段时间进行第二次接种。若提前进行第二次接种,则会减弱免疫的效果。其原因是 。
42、(12分)植被恢复是遏制土地荒漠化的关键因素和有效途径,请回答:
(1)土地荒漠化过程所进行的群落演替属于.
(2)若某外来物种入侵某地的森林、灌木和草本等三种群落,其中入侵更容易成功的是
群落。这是因为该群落。
(3)当一个生态系统受到中度干扰时,由于其具备能力,故能够维持自身结构和功能的相对稳定,该能力的基础是(选填“正反馈调节”或“负反馈调节”)。
(4)在治理土地荒漠化时,常栽种耐风沙与干旱的灌木,而不是草本。这类灌木根系的干重占整株干重的比例大于草本。请解释其适应性较强的原因:.
43、(14分)水果可以用来加工制作果汁、果酒和果醋等。请回答下列问题:
(1)制作果汁时,可以使用纤维素酶和果胶酶,以提高水果的出汁率和澄清度。纤维素酶可以分解植物细胞的 .
(2)用果胶酶处理果泥时,为了提高出汁率,需要控制反应的温度在最适温度范围。这是因为在最适温度下,(选填“果胶酶的活性最高”或“果胶酶的活化能最高”)。
(3)现有甲乙丙三种不同来源的果胶酶,某同学拟在果泥用量、温度、pH等所有条件都相同且适宜的前提下,比较这三种酶的活性。通常,酶活性的高低可用单位时间内.单位体积中 来表示。
(4)获得的果汁(如苹果汁)可以用来制作果酒或者果醋。制作果酒过程的开始阶段,也 TOC \ "1-5" \h \z 需要O2,O2的作用是 .
(5)在无氧条件下,进行酒精发酵的反应式可表示为。
(6)利用果汁加工制作果醋的微生物是.
44、(12分)2018年国际生物学顶级学术期刊《细胞》报道,中国科学家率先成功地应用体细胞对非人类灵长类动物进行克隆,获得两只克隆猴——“中中”和“华华”。请回答下列问题:
(1)“中中”和“华华”的获得涉及动物的核移植技术。哺乳动物的核移植可以分为胚胎细胞咳移植和体细胞核移植。其中难度相对小一些的是.其原因是 。
(2)获得“中中”和“华华”两只克隆猴的核移植方式是.
(3)与细胞核供体相比,两只克隆猴体细胞的染色体数目(选填“减半”或“加倍”或“不变”)。
(4)在哺乳动物核移植的过程中,若分别以雄性个体和雌性个体的体细胞作为核供体,通常,所得到的两个克隆动物体细胞的常染色体数目 (选填“相同”或“不同”),性染色体组合 (选填“相同”或'不同)
年份
AA(%)
Aa(%)
aa(%)
1
30
40
30
2
25
50
25
相关试卷
这是一份2023荆州中学高二上学期期末考试生物试题含答案,文件包含湖北省荆州中学2022-2023学年高二上学期期末考试生物试题docx、湖北省荆州中学2022-2023学年高二上学期期末考试生物试题答案docx等2份试卷配套教学资源,其中试卷共12页, 欢迎下载使用。
这是一份2023荆州中学高二上学期期末考试生物试题含答案,文件包含湖北省荆州中学2022-2023学年高二上学期期末考试生物试题docx、湖北省荆州中学2022-2023学年高二上学期期末考试生物试题答案docx等2份试卷配套教学资源,其中试卷共12页, 欢迎下载使用。
这是一份2023荆州中学高二上学期期末考试生物试题含答案,文件包含湖北省荆州中学2022-2023学年高二上学期期末考试生物试题docx、湖北省荆州中学2022-2023学年高二上学期期末考试生物试题答案docx等2份试卷配套教学资源,其中试卷共12页, 欢迎下载使用。