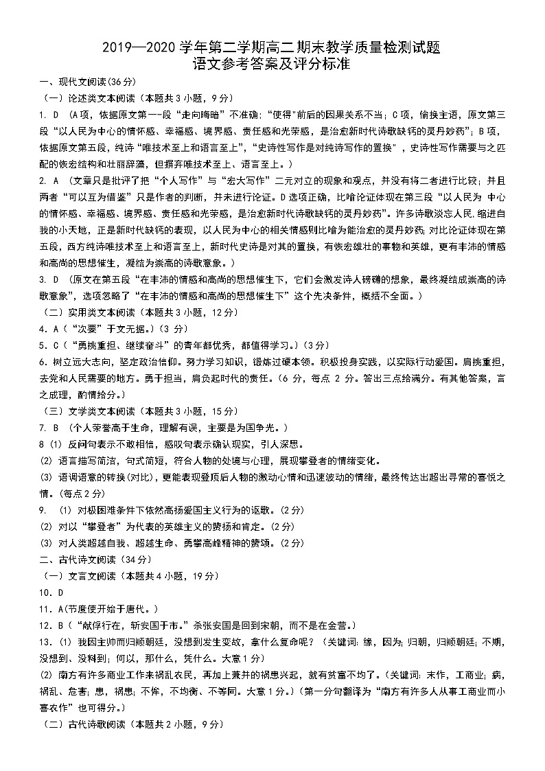
资料中包含下列文件,点击文件名可预览资料内容




还剩9页未读,
继续阅读
2020孝义高二下学期期末考试语文试题扫描版含答案
展开
这是一份2020孝义高二下学期期末考试语文试题扫描版含答案
相关试卷
2023吕梁孝义高一上学期1月期末考试语文试题扫描版含答案:
这是一份2023吕梁孝义高一上学期1月期末考试语文试题扫描版含答案,文件包含山西省吕梁市孝义市2022-2023学年高一上学期1月期末考试语文试题pdf、山西省吕梁市孝义市2022-2023学年高一上学期1月期末考试语文试题答案pdf等2份试卷配套教学资源,其中试卷共12页, 欢迎下载使用。
2020山西省孝义二中高一下学期期末考试语文试题扫描版含答案:
这是一份2020山西省孝义二中高一下学期期末考试语文试题扫描版含答案,文件包含语文pdf、高一语文答案doc等2份试卷配套教学资源,其中试卷共16页, 欢迎下载使用。
2020韶关高二下学期期末考试语文试题扫描版含答案:
这是一份2020韶关高二下学期期末考试语文试题扫描版含答案
