还剩5页未读,
继续阅读
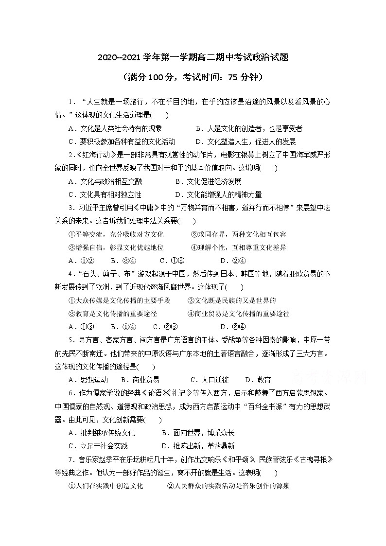
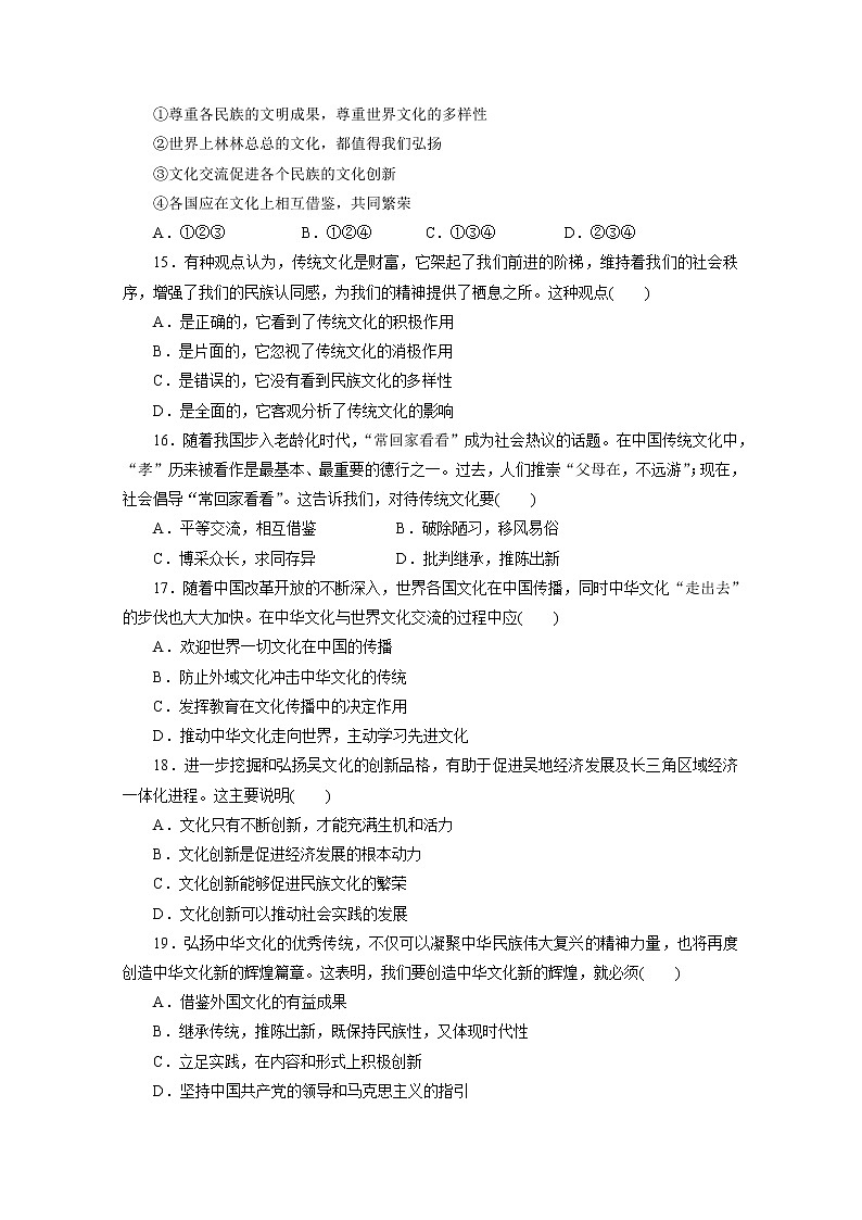
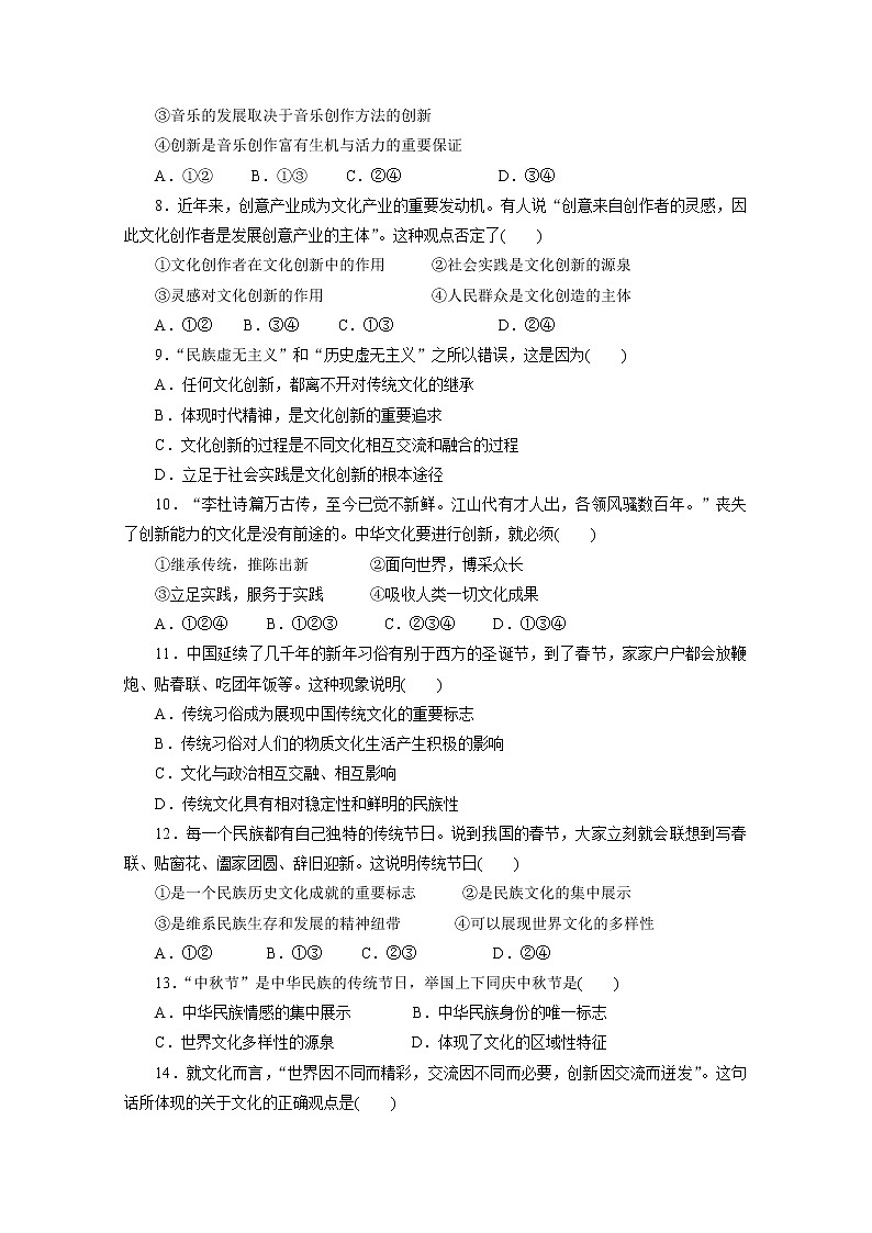
2021清远凤霞中学高二上学期期中考试政治试题含答案
展开
这是一份2021清远凤霞中学高二上学期期中考试政治试题含答案
相关试卷
2021清远凤霞中学高一上学期期中考试政治试题含答案:
这是一份2021清远凤霞中学高一上学期期中考试政治试题含答案,共11页。试卷主要包含了考生必须保持答题卡的整洁和平整等内容,欢迎下载使用。
2021省大庆中学高二上学期期中考试政治试题含答案:
这是一份2021省大庆中学高二上学期期中考试政治试题含答案
2021绍兴诸暨中学高二上学期期中考试政治试题含答案:
这是一份2021绍兴诸暨中学高二上学期期中考试政治试题含答案

