还剩10页未读,
继续阅读
2021水富县云天化中学高二下学期期中考试生物试题含答案
展开
这是一份2021水富县云天化中学高二下学期期中考试生物试题含答案
相关试卷
2020-2021学年云南省水富县云天化中学高二下学期期中考试生物(文)试题 word版:
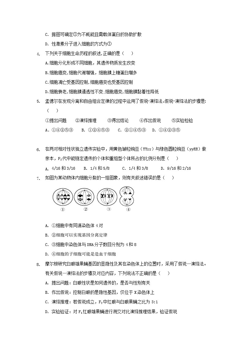
这是一份2020-2021学年云南省水富县云天化中学高二下学期期中考试生物(文)试题 word版,共11页。
2020云南省云天化中学高二上学期期末考试生物试题PDF版含答案:
这是一份2020云南省云天化中学高二上学期期末考试生物试题PDF版含答案
2021泰州中学高二下学期期中考试生物试题扫描版含答案:
这是一份2021泰州中学高二下学期期中考试生物试题扫描版含答案

