


2020高台县一中高三上学期期中考试化学试题缺答案
展开
这是一份2020高台县一中高三上学期期中考试化学试题缺答案
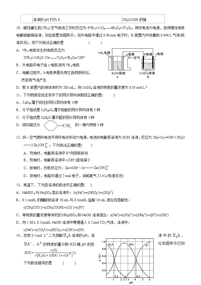
高台一中2019年秋学期高三年级期中考试化学试卷命题教师: 审题教师:第Ⅰ卷42分,第Ⅱ卷58分, 共100分,考试时间90分钟相对原子质量 H:1、C:12、N:14、O:16、Na:23第Ⅰ卷 (选择题 共42分)一、选择题(本大题共14小题,每小题3分,共42分。在每小题给出的四个选项中,只有一项是符合题目要求的)1.下列叙述正确的是( )A.在氯化铁溶液滴加NaOH溶液可制得氢氧化铁胶体,氢氧化铁胶体具有吸附性,常用于净水B.“加碘食盐”、“含氟牙膏”、“富硒营养品”、“高钙牛奶”、“加铁酱油”等,这里的碘、氟、硒指的是分子,钙、铁则分别是钙离子和铁离子C.“火树银花”中的焰火实质上是金属元素的焰色反应,焰色反应是复杂的化学反应D.“晴空万里、蓝天白云”,减少化石燃料的燃烧可以减少雾霾天气2.中国传统文化博大精深, 源远流长,下列叙述错误的是( )A.“梨花淡自柳深青,柳絮飞时花满城”中柳絮的主要成分和棉花的相同B.《本草纲目拾遗》写道:“性最烈,能蚀五金……其水甚强,五金八石皆能穿滴,惟玻璃可盛。”“强水”是指盐酸 C.“熬胆矾铁釜,久之变化为铜”,该过程发生了置换反应D.锅炉水垢中的硫酸钙可用碳酸钠溶液处理,使之转化为碳酸钙,再用酸除去3.设NA为阿伏加德罗常数的值,下列叙述正确的是( )A.200 g 63%的浓硝酸中含氧原子个数为6NAB.14 g乙烯和环丙烷混合物含有的氢原子数目为2NAC.46 g Na与一定量O2完全反应生成Na2O和Na2O2,转移电子数为3NAD.将1 mol Cl2通入水中,HClO、Cl−、ClO−粒子数之和为2NA4.下列有关溶液组成的描述合理的是( )A.无色溶液中可能大量存在Al3+、NH4+、Cl‾、S2‾B.酸性溶液中可能大量存在Na+、ClO‾、SO42‾、I‾C.弱碱性溶液中可能大量存在Na+、K+、Cl‾、HCO3‾ D.中性溶液中可能大量存在Fe3+、K+、Cl‾、SO42‾5.水杨酸、冬青油、阿司匹林的结构简式如下,下列说法不正确的是( ) A.由水杨酸制冬青油的反应是取代反应 B.冬青油苯环上的一氯取代物有4种C.可用FeCl3溶液检验阿司匹林中是否混有水杨酸D.相同物质的量的冬青油和阿司匹林消耗NaOH的物质的量相同6.下列有关实验装置进行的相应实验,能达到实验目的的是( ) 7.X、Y、Z、W、R是原子序数依次增大的短周期主族元素,X是原子半径最小的元素,Y的最高正价与最低负价的代数和为0,Z的二价阳离子与氖原子具有相同的核外电子排布,W原子最外层电子数是最内层电子数的3倍。下列说法正确的是 ( )A.X与Y形成的化合物只有一种 B.R的氢化物的热稳定性比W的强C.原子半径:r(Z)c(CH3COOH)>c(Cl-)>c(H+)C.等物质的量浓度等体积的NH4HSO4和NaOH溶液混合:c(Na+)=c(SO42-)>c(NH4+)>c(H+)>c(OH-)D.向1.00 L 0.3 mol/L NaOH溶液中缓慢通入0.2 mol CO2气体,溶液中:c(Na+)>c(CO32-)>c(HCO3-)>c(OH-)>c(H+)14.改变0.1二元弱酸溶液的pH,溶液中的、、的物质的量分数随pH的变化如图所示已知]。下列叙述错误的是 ( )A.pH=1.2时,B.C.pH=2.7时,D.pH=4.2时,第Ⅱ卷 (非选择题 共58分)二、非选择题:共58分。第15、16、17题为必考题,每个试题考生都必须作答。第18、19题为选考题,考生根据要求作答。(一)必答题:共43分。15.(14分)氮化镓(GaN)被称为第三代半导体材料,其应用已经取得了突破性的进展。已知:(i)氮化镓性质稳定,不与水、酸反应,只在加热时溶于浓碱。(ii)NiCl2溶液在加热时,先转化为Ni(OH)2,后分解为NiO。(iii)制备氮化镓的反应为2Ga+2NH3 2GaN+3H2。某学校化学兴趣小组实验室制备氮化镓,设计实验装置如图所示:设计实验步骤如下:①滴加几滴NiCl2溶液润湿金属镓粉末,置于反应器内。②先通入一段时间的H2,再加热。 ③停止通氢气,改通入氨气,继续加热一段时间。④停止加热,继续通入氨气,直至冷却。⑤将反应器内的固体转移到盛有盐酸的烧杯中,充分反应后过滤、洗涤、干燥。(1)仪器X中的试剂是______________,仪器Y的名称是________________。(2)该套装置中存在一处明显的错误是__________________________________________________。(3)步骤①中选择NiCl2溶液,不选择氧化镍的原因是_______________。a.增大接触面积,加快化学反应速率b.使镍能均匀附着在镓粉的表面,提高催化效率c.能更好地形成原电池,加快反应速率(4)步骤③中制备氮化镓,则该反应接近完成时观察到的现象是____________________________。(5)请写出步骤⑤中检验产品氮化镓固体洗涤干净的操作________________________________________________________________________________________________________。(6)镓元素与铝元素同族,其性质与铝类似,请写出氮化镓溶于热NaOH溶液的离子方程式:_________________________________________________________________________。16.(14分)高纯硫酸锰作为合成镍钴锰三元正极材料的原料,工业上可由天然二氧化锰粉与硫化锰矿(还含Fe、Al、Mg、Zn、Ni、Si等元素)制备,工艺如下图所示。回答下列问题:相关金属离子[c0(Mn+)=0.1 mol·L−1]形成氢氧化物沉淀的pH范围如下:(1)“滤渣1”含有S和____________________;写出“溶浸”中二氧化锰与硫化锰反应的化学方程式______________________________________________________________。(2)“氧化”中添加适量的MnO2的作用是将______________________________________。(3)“调pH”除铁和铝,溶液的pH范围应调节为_______~6之间。(4)“除杂1”的目的是除去Zn2+和Ni2+,“滤渣3”的主要成分是______________。(5)“除杂2”的目的是生成MgF2沉淀除去Mg2+。若溶液酸度过高,Mg2+沉淀不完全,原因是_________________________________________________________________________________。(6)写出“沉锰”的离子方程式_______________________________________________________。(7)层状镍钴锰三元材料可作为锂离子电池正极材料,其化学式为LiNixCoyMnzO2,其中Ni、Co、Mn的化合价分别为+2、+3、+4。当x=y=时,z=___________。17.(15分)Ⅰ. 据报道,我国在南海北部神狐海域进行的可燃冰(甲烷的水合物)试采获得成功。甲烷是一种重要的化工原料。(1)甲烷重整是提高甲烷利用率的重要方式,除部分氧化外还有以下两种:水蒸气重整:CH4(g)+H2O(g) CO(g)+3H2(g) ΔH1=+205.9 kJ·mol-1 ①CO(g)+H2O(g) CO2(g)+H2(g) ΔH2=-41.2 kJ·mol-1 ②二氧化碳重整:CH4(g)+CO2(g) 2CO(g)+2H2(g) ΔH3 ③则反应①自发进行的条件是________________,ΔH3=______________kJ·mol-1。Ⅱ. 氮的固定一直是科学家研究的重要课题,合成氨则是人工固氮比较成熟的技术,其原理为N2 (g)+3H2 (g) 2NH3(g)。(2)在不同温度、压强和相同催化剂条件下,初始N2、H2 分别为0.1 mol、0.3 mol时,平衡后混合物中氨的体积分数(φ)如下图所示。 ①其中,p1、p2 和p3 由大到小的顺序是_______________,其原因是_________________________________________________________________________________________②若分别用vA(N2)和vB(N2)表示从反应开始至达平衡状态A、B时的化学反应速率,则vA(N2)________vB(N2)(填“>”“
相关试卷
这是一份2023张掖高台县一中高三上学期10月月考化学试题缺答案,共10页。试卷主要包含了23g,则流经电解液的电子为0等内容,欢迎下载使用。
这是一份2023张掖高台县一中高三上学期期中检测化学试题含解析,共16页。试卷主要包含了5 Mn 55 Fe 56,84,63倍,60等内容,欢迎下载使用。
这是一份2019高台县一中高一下学期期中考试化学(理)试题缺答案,共9页。试卷主要包含了2ml/L,下列说法正确的是,6ml/, 下列反应中不属于可逆反应的是,101 kPa时,S,23 kJ•ml-1等内容,欢迎下载使用。