2020淄博淄川区般阳中学高三下学期入学衔接考试化学试题含解析
展开
这是一份2020淄博淄川区般阳中学高三下学期入学衔接考试化学试题含解析,共19页。试卷主要包含了硅元素在地壳中的含量非常丰富等内容,欢迎下载使用。
淄川区般阳中学2017级入学衔接考试化学试题
2020年4月
注意事项:
1.答题前,考生务必用0.5毫米黑色签字笔将自己的姓名、准考证号、考试科目填写在规定的位置上。
2.选择题选出答案后,用2B铅笔把答题卡上对应题目的答案标号涂黑,如需改动,用橡皮擦干净后,再选涂其他答案标号。
3.非选择题必须用0.5毫米黑色签字笔作答,答案必须写在答题卡各题目指定区域内相应的位置,超出答题区域书写的答案无效;在草稿纸、试题卷上答题无效。
相对原子质量:H 1 Li 7 C 12 N 14 O 16 F 19 Na 23 S 32 Cl 35.5 K 39 Ca 40
Fe 56 Cu 64
一、选择题:本题共10小题,每小题2分,共20分。每小题只有一个选项符合题意。
1.下列有关化学与环境的叙述不正确的是( )
A.因垃圾后期处理难度大,所以应做好垃圾分类,便于回收利用,节约资源
B.医疗废弃物经过处理、消毒后可加工成儿童玩具,变废为宝
C.绿色环保化工技术的研究和运用是化工企业的重要发展方向
D.研究表明,新冠病毒可通过气溶胶传播。气溶胶的粒子大小在1 nm~100 nm之间
2.下列有关说法正确的是( )
A.酒精浓度越大,消毒效果越好
B.通过干馏可分离出煤中原有的苯、甲苯和粗氨水
C.可用饱和碳酸钠溶液除去乙酸乙酯中残留的乙酸
D.淀粉和纤维素作为同分异构体,物理性质和化学性质均有不同
3.下列有关实验基本操作的说法正确的是( )
A.用滴定法测定某成分时,一定用到的仪器主要有铁架台、滴定管和锥形瓶
B.使用CCl4萃取溴水中的溴时,振荡后立即进行分液操作
C.洗净的锥形瓶和容量瓶可以放进烘箱中烘干
D.取出试剂瓶中的金属钠,切取少量后把剩余的金属钠投入到废液缸中
4.硅元素在地壳中的含量非常丰富。下列有关说法不正确的是( )
A.晶体硅属于共价晶体
B.硅原子的电子式为
C.硅原子的核外电子排布式为1s22s22p63s23p2
D.硅原子的价电子排布图为
5.以有机物A为原料通过一步反应即可制得重要有机化工产品P()。下列说法错误的是( )
A.A的分子式为C11H14,可发生取代、氧化、加成等反应
B.由A生成P的反应类型为加成聚合反应,反应过程没有小分子生成
C.A的结构简式为,分子中所有碳原子不可能共面
D.1 mol A最多能与4 mol H2发生加成反应
6.已知NA是阿伏加德罗常数的值,下列说法正确的是( )
A.11 g硫化钾和过氧化钾的混合物,含有的离子数目为0.4NA
B.28 g聚乙烯()含有的质子数目为16NA
C.将标准状况下224 mL SO2溶于水制成100 mL溶液,H2SO3、、三者数目之和为0.01NA
D.含63 g HNO3的浓硝酸与足量铜完全反应,转移电子数目为0.50NA
7.氯仿(CHCl3)是一种有机合成原料,在光照下遇空气逐渐被氧化生成剧毒的光气(COCl2):2CHCl3+O2→2HCl+2COCl2。下列说法不正确的是( )
A.CHCl3分子和COCl2分子中,中心C原子均采用sp3杂化
B.CHCl3属于极性分子
C.上述反应涉及的元素中,元素原子未成对电子最多的可形成直线形分子
D.可用硝酸银溶液检验氯仿是否变质
8.利用脱硫细菌净化含硫物质的方法叫生物法脱硫,发生的反应为:CH3COOH+Na236SO42NaHCO3+H236S↑。下列说法正确的是( )
A.的摩尔质量是100
B.CH3COOH既表现氧化性又表现酸性
C.反应的离子方程式是:CH3COOH+2+H236S↑
D.每生成11.2 L H2S转移电子为4×6.02×1023
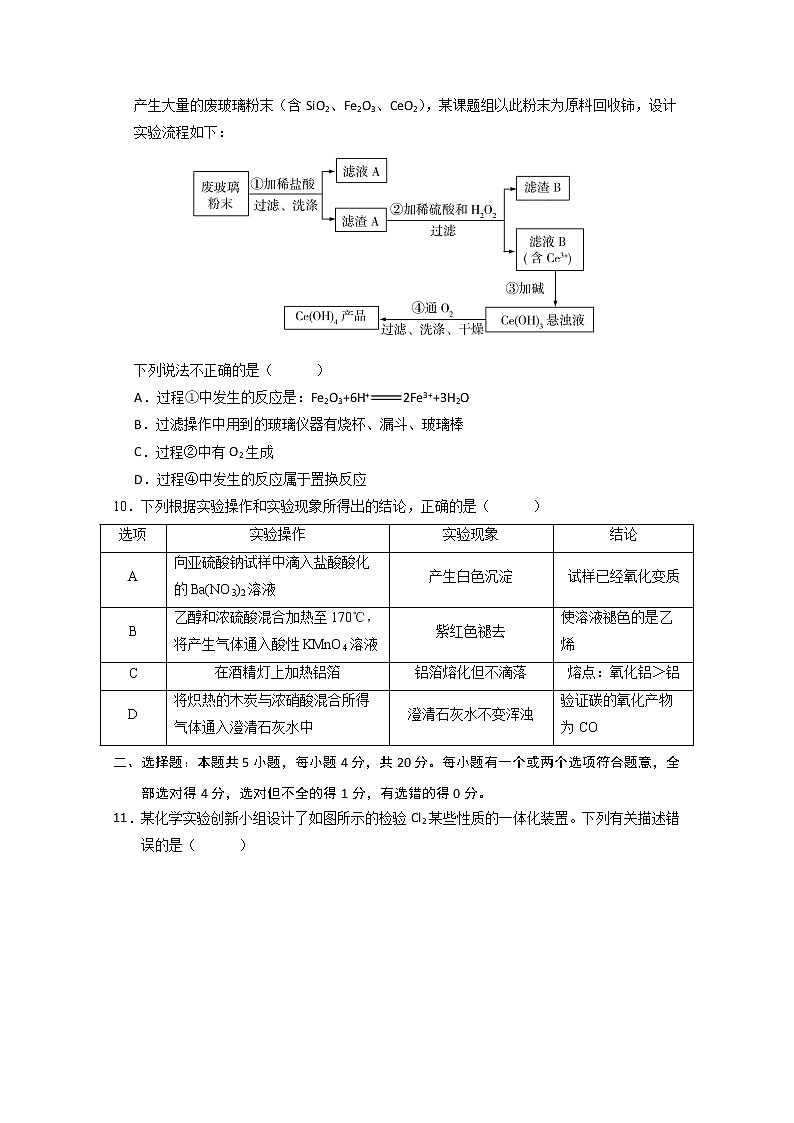
9.铈是稀土元素,氢氧化铈[Ce(OH)4]是一种重要的氢氧化物。平板电视显示屏生产过程中会产生大量的废玻璃粉末(含SiO2、Fe2O3、CeO2),某课题组以此粉末为原料回收铈,设计实验流程如下:
下列说法不正确的是( )
A.过程①中发生的反应是:Fe2O3+6H+2Fe3++3H2O
B.过滤操作中用到的玻璃仪器有烧杯、漏斗、玻璃棒
C.过程②中有O2生成
D.过程④中发生的反应属于置换反应
10.下列根据实验操作和实验现象所得出的结论,正确的是( )
选项
实验操作
实验现象
结论
A
向亚硫酸钠试样中滴入盐酸酸化的Ba(NO3)2溶液
产生白色沉淀
试样已经氧化变质
B
乙醇和浓硫酸混合加热至170℃,将产生气体通入酸性KMnO4溶液
紫红色褪去
使溶液褪色的是乙烯
C
在酒精灯上加热铝箔
铝箔熔化但不滴落
熔点:氧化铝>铝
D
将炽热的木炭与浓硝酸混合所得气体通入澄清石灰水中
澄清石灰水不变浑浊
验证碳的氧化产物为CO
二、选择题:本题共5小题,每小题4分,共20分。每小题有一个或两个选项符合题意,全部选对得4分,选对但不全的得1分,有选错的得0分。
11.某化学实验创新小组设计了如图所示的检验Cl2某些性质的一体化装置。下列有关描述错误的是( )
A.浓盐酸滴到氯酸钾固体上反应的离子方程式为3Cl−++6H+2Cl2↑+3H2O
B.无水氯化钙的作用是干燥Cl2,且干燥有色布条不褪色,湿润的有色布条褪色
C.2处溶液出现白色沉淀,3处溶液变蓝,4处溶液变为橙色,三处现象均能说明了Cl2具有氧化性
D.5处溶液变为血红色,底座中溶液红色消失,氢氧化钠溶液的作用为吸收剩余的Cl2以防止污染
12.X、Y、Z是三种原子序数依次递增的前10号元素,X的某种同位素不含中子,Y形成的单质在空气中体积分数最大,三种元素原子的最外层电子数之和为12,其对应的单质及化合物转化关系如图所示。下列说法正确的是( )
A.原子半径:X<Z<Y,简单气态氢化物稳定性:Y<Z
B.A、C均为10电子分子,A的沸点高于C的沸点
C.E和F均属于离子化合物,二者组成中阴、阳离子数目之比均为1∶1
D.同温同压时,B与D体积比≤1∶1的尾气,可以用NaOH溶液完全处理
13.下图为光电催化能源化利用CO2制备太阳能燃料的示意图。下列说法不正确的是( )
A.阳极反应式为2H2O−4e−4H++O2↑
B.CO2还原产物可能为CO、HCHO、CH3OH、CH4等
C.阳极、阴极材料互换对制备太阳能燃料影响不大
D.若太阳能燃料为甲醇,则阴极电极反应式为:CO2+6H++6e−CH3OH+H2O
14.为研究反应(aq)+2I−(aq)2(aq)+I2(aq)的反应机理及反应进程中的能量变化,在和I−的混合溶液中加入Fe3+,过程及图像如下:
步骤①:2Fe3+(aq)+2I−(aq)I2(aq)+2Fe2+(aq)
步骤②:2Fe2+(aq)+(aq)2Fe3+(aq)+2(aq)
下列有关该反应的说法正确的是( )
A.步骤①和②都是吸热反应
B.Fe3+是该反应的中间产物
C.步骤①比②所需活化能大
D.该反应可设计成原电池
15.下图为室温时不同pH下磷酸盐溶液中含磷微粒形态的分布,其中a、b、c三点对应的pH分别为2.12、7.21、11.31,其中δ表示含磷微粒的物质的量分数,下列说法正确的是( )
A.2 mol H3PO4与3 mol NaOH反应后的溶液呈中性
B.NaOH溶液滴定Na2HPO4溶液时,无法用酚酞指示终点
C.H3PO4的二级电离常数的数量级为10−7
D.溶液中除OH−离子外,其他阴离子浓度相等时,溶液可能显酸性、中性或碱性
三、非选择题:本题共5小题,共60分。
16.(10分)含碳物质的价值型转化,有利于“减碳”和可持续性发展,有着重要的研究价值。请回答下列问题:
(1)已知CO分子中化学键为C≡O。相关的化学键键能数据如下:
化学键
H—O
C≡O
C=O
H—H
E/(kJ·mol−1)
463
1075
803
436
CO(g)+H2O(g)CO2(g)+H2(g) ΔH=___________kJ·mol−1。下列有利于提高CO平衡转化率的措施有_______________(填标号)。
a.增大压强 b.降低温度
c.提高原料气中H2O的比例 d.使用高效催化剂
(2)用惰性电极电解KHCO3溶液,可将空气中的CO2转化为甲酸根(HCOO−),然后进一步可以制得重要有机化工原料甲酸。CO2发生反应的电极反应式为________________,若电解过程中转移1 mol电子,阳极生成气体的体积(标准状况)为_________L。
(3)乙苯催化脱氢制取苯乙烯的反应为:(g)+CO2(g)(g)+CO(g)+H2O(g),其反应历程如下:
①由原料到状态Ⅰ____________能量(填“放出”或“吸收”)。
②一定温度下,向恒容密闭容器中充入2 mol乙苯和2 mol CO2,起始压强为p0,平衡时容器内气体总物质的量为5 mol,乙苯的转化率为_______,用平衡分压代替平衡浓度表示的化学平衡常数Kp=_______。[气体分压(p分)=气体总压(p总)×气体体积分数]
③乙苯平衡转化率与p(CO2)的关系如下图所示,请解释乙苯平衡转化率随着p(CO2)变化而变化的原因________________________________________________。
17.(12分)人体必需的元素包括常量元素与微量元素,常量元素包括碳、氢、氧、氮、钙、镁等,微量元素包括铁、铜、锌、氟、碘等,这些元素形成的化合物种类繁多,应用广泛。
(1)锌、铜、铁、钙四种元素与少儿生长发育息息相关,请写出Fe2+的核外电子排布式__________。
(2)1个Cu2+与2个H2N—CH2—COO−形成含两个五元环结构的内配盐(化合物),其结构简式为_______________(用→标出配位键),在H2N—CH2—COO−中,属于第二周期的元素的第一电离能由大到小的顺序是__________(用元素符号表示),N、C原子存在的相同杂化方式是_________杂化。
(3)碳酸盐中的阳离子不同,热分解温度就不同,查阅文献资料可知,离子半径r(Mg2+)=66 pm,r(Ca2+)=99 pm,r(Sr2+)=112 pm,r(Ba2+)=135 pm;碳酸盐分解温度T(MgCO3)=402℃,T(CaCO3)=825℃,T(SrCO3)=1172℃,T(BaCO3)=1360℃。分析数据得出的规律是_____________,解释出现此规律的原因是____________________________________。
(4)自然界的氟化钙矿物为萤石或氟石,CaF2的晶体结构呈立方体形,其结构如下:
①两个最近的F−之间的距离是___________pm(用含m的代数式表示)。
②CaF2晶胞体积与8个F−形成的立方体的体积比为___________。
③CaF2晶胞的密度是___________g·cm−3(化简至带根号的最简式,NA表示阿伏加德罗常数的值)。
18.(13分)硫酸铜晶体(CuSO4·5H2O)是铜盐中重要的无机化工原料,广泛应用于农业、电镀、饲料添加剂、催化剂、石油、选矿、油漆等行业。
Ⅰ.采用孔雀石[主要成分CuCO3·Cu(OH)2]、硫酸(70%)、氨水为原料制取硫酸铜晶体。其工艺流程如下:
(1)预处理时要用破碎机将孔雀石破碎成粒子直径O>C(1分) sp3(1分)
(3)随着这类金属阳离子半径的增大,碳酸盐的热分解温度逐渐升高(1分) 金属离子半径越小,其与碳酸根离子中氧的作用力越强,与碳的作用力则减弱,对应的碳酸盐就越容易分解(或其他合理答案,2分)
(4)①(1分) ②8∶1(1分) ③(2分)
【解析】(1)Fe的核电荷数为26,核外电子排布式[Ar]3d64s2或1s22s22p63s23p63d64s2,Fe2+的核外电子排布式为[Ar]3d6或1s22s22p63s23p63d6。
(2)1个Cu2+与2个H2N—CH2—COO−形成的盐,因为含两个五元环结构,所以结构为;在H2N—CH2—COO−中,属于第二周期元素的是C、N、O,第一电离能由大到小的顺序是N>O>C,在H2N—CH2—COO−中,N的杂化方式为sp3、C的杂化方式为sp3和sp2,相同的是sp3杂化。
(3)随着金属离子半径的增大,碳酸盐的热分解温度逐步升高;一般认为,含氧酸盐热分解的本质是金属离子争夺含氧酸根中的氧元素,金属离子的半径越小,夺取含氧酸根中的氧的能力越强,含氧酸盐的热分解温度越低,越易分解。
(4)①根据侧面图可看出,2m pm为面对角线的长度,边长为pm,两个最近的F−之间的距离为立方体边长的一半,所以两个最近的F−之间的距离为 pm。
②观察晶胞,可看出8个F−形成的小立方体的边长为CaF2晶胞边长的,所以CaF2晶胞体积与8个F−形成的立方体的体积比为(2∶1)3=8∶1。
③根据图示可知CaF2晶胞中含4个Ca2+和8个F−,它的边长为pm=×10−10 cm,利用ρVNA =4M得出ρ= g·cm−3= g·cm−3。
18.(13分)(1)增大反应物接触面积,提高氨浸的效率(答案合理即可,1分)
(2)[Cu(NH3)4]2(OH)2CO32CuO+CO2↑+8NH3↑+H2O(1分)
(3)A(1分) 制化学肥料等(1分)
(4)过滤(1分) 干燥(1分)
(5)产生有毒的气体,污染环境;原材料利用率低;浓硫酸有强腐蚀性(任写两条,2分)
(6)①分液漏斗(1分)
②做催化剂(1分) 氯化铜的溶解度在常温下比硫酸铜晶体大得多,且氯化铜的溶解度随温度的变化程度不大(合理即可,1分)
③×100%(或%)(2分)
【解析】(1)破碎机把孔雀石破碎成细小颗粒,增大了与氨水接触面积,使铜与氨充分络合,提高氨浸的效率及浸取率。
(2)由题意可知,氨浸时生成[Cu(NH3)4]2(OH)2CO3,加热蒸氨的意思为加热时[Cu(NH3)4]2(OH)2CO3分解生成氨气,由[Cu(NH3)4]2(OH)2CO3的组成可知还会生成CO2、氧化铜和水,其反应方程式为[Cu(NH3)4]2(OH)2CO32CuO+CO2↑+8NH3↑+H2O。
(3)蒸氨出来的气体有氨气和二氧化碳,氨气有污染,需要通入硫酸净化处理生成硫酸铵,为了防止倒吸,合适的装置为A;净化后生成硫酸铵溶液,其用途是可以制备化学肥料等。
(4)由题意可知,操作2为硫酸铜溶液变成硫酸铜晶体,操作为加热浓缩、冷却结晶、过滤、洗涤、干燥。
(5)课本中直接利用铜与浓硫酸反应会产生有毒的气体二氧化硫;这样既污染环境又使原材料利用率低;而且浓硫酸有强腐蚀性,直接使用危险性较大。
(6)①盛装浓硫酸的仪器为分液漏斗。②由题意可知,氯化铜虽然参与反应,但最后又生成了等量的氯化铜,根据催化剂的定义可知氯化铜在此反应过程中做催化剂。因为氯化铜的溶解度在常温下比硫酸铜晶体大得多,在重结晶纯化硫酸铜晶体时可以使二者分离,同时氯化铜的溶解度随温度的变化程度不大,可使氯化铜保持在母液中,在下一次制备硫酸铜晶体时继续做催化剂使用。③由题意可知铜粉全部生成硫酸铜晶体(因氯化铜为催化剂,氯化铜中的铜最终不会生成硫酸铜晶体),硫酸铜晶体中的铜元素质量为g,则铜粉的纯度为×100%或化简为%。
19.(11分)
(1)2LiCoO2+3H2SO4+H2O2Li2SO4+O2↑+2CoSO4+4H2O(2分)
(2)Fe3+、Al3+(1分,少选和错选没分) Fe3+ +3OH−Fe(OH)3或Al3+ +3OH−Al(OH)3(合理即可,1分)
(3)维持萃取过程中pH恒定(1分)
(4)增大(1分) Cyanex272(1分) 0.25(1分) 0.4(1分)
(5)11.7(2分)
【解析】(1)LiCoO2与硫酸和H2O2反应生成能使带火星木条复燃的气体,说明LiCoO2在硫酸作用下把H2O2氧化成O2,+3价Co降低为+2价的Co2+,方程式为2LiCoO2+3H2SO4+H2O2Li2SO4+O2↑+
2CoSO4+4H2O。
(2)由图可知,加入NaOH溶液调pH=5时,Fe3+、Al3+沉淀完全,所以去除Fe3+的离子方程式为Fe3++3OH−Fe(OH)3,去除Al3+的离子方程式为Al3++3OH−Al(OH)3。
(3)nHR(Org)+Mn+(aq)MRn(Org)+ nH+(aq),会使溶液酸性增强,萃取效率下降,故用NaOH进行皂化处理后离子反应变为nNaR(Org)+Mn+(aq)MRn(Org)+nNa+(aq),反应前后pH基本不变,根据题意可知,萃取效率不会降低。故萃取前先用NaOH对萃取剂进行皂化处理的目的是维持萃取过程中pH恒定。
(4)由图可知,钴、镍的萃取率随萃取剂浓度增大而呈增大趋势,萃取时“Cyanex272”比“P507”对钴、镍萃取率的差值大,Cyanex272分离效果好。选P507为萃取剂,浓度在0.25 mol·L−1以后变化不大,所以0.25 mol·L−1最好;选Cyanex272萃取剂,浓度在0.40 mol·L−1以后变化不大,所以0.4 mol·L−1最好。
(5)Ksp[Ni(OH)2]=c(Ni2+)·c2(OH−)=5.25×10−16,c2(OH−)==2.5×10−5,c(OH−)=5×10−3,pOH=3−lg5=2.3,pH=14−pOH=14−2.3=11.7。
20.(14分)(1)4−氟硫酚(或对氟硫酚,1分) 羧基、羰基(1分)
(2)加成反应(1分)
(3) (2分)
(4)AD(2分,每对1个得1分,错选不得分)
(5)13(2分) (2分)
(6)(3分)
【解析】(1)F原子在硫酚的官能团巯基对位上,习惯命名法的名称为对氟硫酚,科学命名法的名称为4−氟硫酚;D分子中含氧官能团有羧基,羰基两种。
(2)A→C为巯基与B分子碳碳双键的加成反应。
(3)F→G的过程中,F中的—OCH3被—NH—NH2代替,生成G的同时生成CH3OH和H2O,反应的方程式为。
(4)由结构简式可推出其分子式为C10H7O3FS,A正确;分子中只有一个手性碳原子,B错误;分子中的羧基能够与NaHCO3溶液反应,但F原子不能直接与AgNO3溶液发生反应,C错误;能发生取代(如酯化)、氧化、加成(羰基、苯环)、还原(羰基)等反应,D正确。
(5)根据描述,其分子式为C7H7FS,有−SH直接连在苯环上,当苯环上连有−SH和−CH2F两个取代基时,共有3种同分异构体,当苯环上连有—SH、—CH3和—F三个取代基时,共有10种同分异构体,合计共13种同分异构体,其中核磁共振氢谱有4组峰,且峰面积比为2∶2∶2∶1的物质的结构简式为。
(6)到,首先应该把分子中的仲醇部分氧化为羰基,把伯醇(—CH2OH)部分氧化为羧基,然后模仿本流程中的D→E→F两个过程,得到K。
相关试卷
这是一份2022届贵州省罗甸县边阳中学高三模拟测试化学试题含解析,共18页。试卷主要包含了单选题,工业流程题,实验题,结构与性质,有机推断题等内容,欢迎下载使用。
这是一份2022浙江省稽阳联谊学校高三下学期4月联考化学试题含解析,文件包含浙江省稽阳联谊学校2021-2022学年高三下学期4月联考化学试题含解析docx、浙江省稽阳联谊学校2021-2022学年高三下学期4月联考化学试题无答案docx等2份试卷配套教学资源,其中试卷共45页, 欢迎下载使用。
这是一份2020淄博淄川中学高二下学期期中考试化学试题含答案,共9页。

