


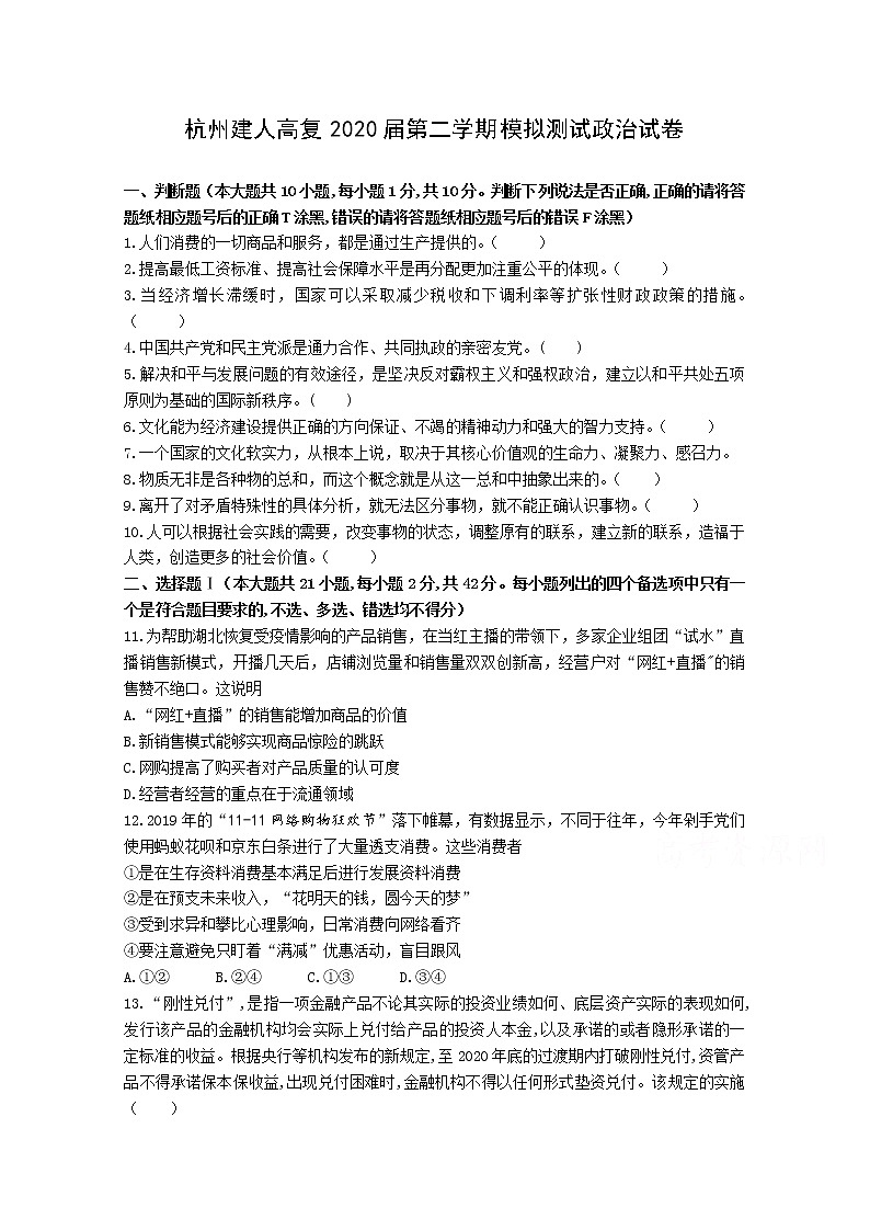
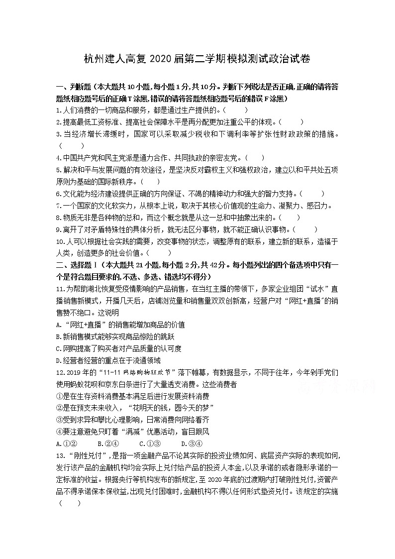
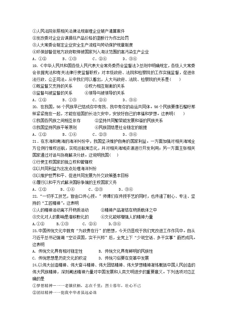
2020杭州建人高复高三下学期4月模拟测试政治含答案
展开相关试卷
这是一份2023杭州高三下学期二模试题政治PDF版含答案,文件包含2023浙江杭州高三二模政治pdf、2023浙江杭州高三二模政治答案pdf等2份试卷配套教学资源,其中试卷共11页, 欢迎下载使用。
这是一份2020榆林高三高考线上模拟测试政治试题PDF版含答案
这是一份2020黄冈八模系列高三模拟测试(四)政治含答案试卷主要包含了选择题,非选择题等内容,欢迎下载使用。
这是一份2023杭州高三下学期二模试题政治PDF版含答案,文件包含2023浙江杭州高三二模政治pdf、2023浙江杭州高三二模政治答案pdf等2份试卷配套教学资源,其中试卷共11页, 欢迎下载使用。
这是一份2020榆林高三高考线上模拟测试政治试题PDF版含答案
这是一份2020黄冈八模系列高三模拟测试(四)政治含答案试卷主要包含了选择题,非选择题等内容,欢迎下载使用。
您所在的“深圳市第一中学”云校通为试用账号,试用账号每位老师每日最多可下载 10 份资料 (今日还可下载 0 份),请取消部分资料后重试或选择从个人账户扣费下载。
您所在的“深深圳市第一中学”云校通为试用账号,试用账号每位老师每日最多可下载10份资料,您的当日额度已用完,请明天再来,或选择从个人账户扣费下载。
您所在的“深圳市第一中学”云校通余额已不足,请提醒校管理员续费或选择从个人账户扣费下载。
正在打包资料,请稍候…
预计需要约10秒钟,请勿关闭页面
服务器繁忙,打包失败
请联系右侧的在线客服解决
单次下载文件已超2GB,请分批下载
请单份下载或分批下载
支付后60天内可免费重复下载
注册成功