


2020莆田第一联盟体高三上学期期末联考化学试题含答案
展开
这是一份2020莆田第一联盟体高三上学期期末联考化学试题含答案
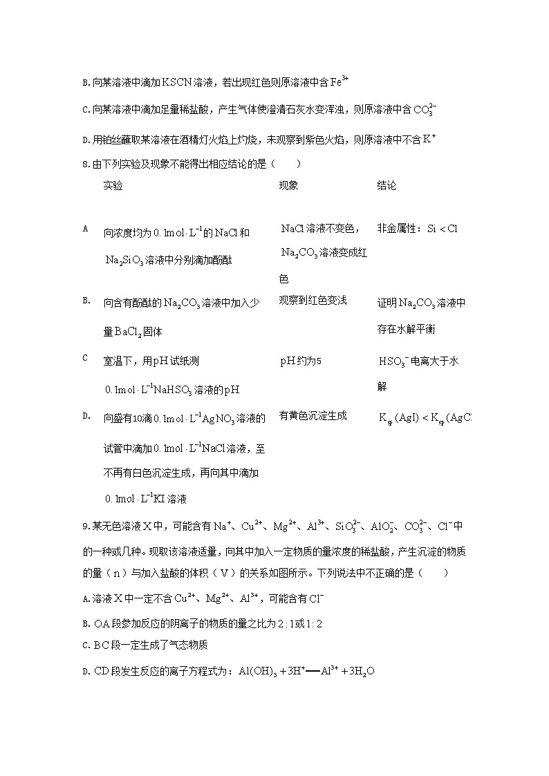
莆田市第一联盟体2019-2020学年上学期高三联考试卷化学试卷注意事项:1.答卷前,考生务必将自己的姓名、考场号和座位号填写在答题卡上;2.作答选择题时,选出每小题答案后,用2 B.铅笔在答题卡上对应题目选项的答案信息点涂黑;如需改动,用橡皮擦干净后,再选涂其它答案,答案不能答在试卷上;3.非选择题必须用黑色字迹的钢笔或签字笔作答,答案必须写在答题卡各题目指定区域内相应位置上;如需改动,先划掉原来的答案,然后再写上新答案;不准使用铅笔和涂改液。不按以上要求作答无效;4.考生必须保证答题卡的整洁,考试结束后,将答题卡交回。可能用到的相对原子质量:一、选择题:本题共14小题,每小题3分,共42分。在每小题给出的四个选项中,只有一项是符合题目要求的。1.下列与我国科技成果有关的说法,不正确的是( )2.设为阿伏加德罗常数的值,下列说法正确的是( )A.常温常压下,中所含中子数为B.溶液中含有数目小于C.熔融状态下,中所含阳离子数目为D.25°C时,的碳酸钠溶液中,由水电离出的数目为3.下列关于有机物的说法,正确的是( )A.油脂和氨基酸在一定条件下均可以与氢氧化钠溶液反应B.聚乙烯和聚氯乙烯的单体都是不饱和烃,均能使溴水褪色C.糖类化合物都具有相同的官能团D.通过石油分馏获得乙烯,已成为目前工业上生产乙烯的主要途径4.下表中相关物质的信息都正确的一项是( )5.常温下,下列各组离子在指定溶液中一定能大量共存的是( )A.与金属铝反应放出氢气的溶液:B.能使紫色石蕊试液变蓝色的溶液:C.溶液:D.的溶液:6.催化还原的机理示意图如下。下列说法不正确的是( )A.的断裂需要吸收能量 B.,发生加成反应C.④中,被氧化为 D.生成总反应的化学方程式是7.下列离子的检验方法一定正确的是( )A.向某溶液中滴加溶液,有白色沉淀,再滴加足量稀,若沉淀不溶解,则原溶液中一定含B.向某溶液中滴加溶液,若出现红色则原溶液中含C.向某溶液中滴加足量稀盐酸,产生气体使澄清石灰水变浑浊,则原溶液中含D.用铂丝蘸取某溶液在酒精灯火焰上灼烧,未观察到紫色火焰,则原溶液中不含8.由下列实验及现象不能得出相应结论的是( )9.某无色溶液中,可能含有中的一种或几种。现取该溶液适量,向其中加入一定物质的量浓度的稀盐酸,产生沉淀的物质的量()与加入盐酸的体积()的关系如图所示。下列说法中不正确的是( )A.溶液中一定不含,可能含有B.段参加反应的阴离子的物质的量之比为或C.段一定生成了气态物质D.段发生反应的离子方程式为:10.根据下列图示所得出的结论正确的是( ) 甲 乙 丙 丁A.图甲,反应的平衡常数与温度的关系,说明该反应的B.图乙,与过量浓硝酸反应生成的气体体积随时间的变化关系,说明该反应在时间段内反应速率最快C.图丙,常温下和的沉淀溶解平衡曲线,若时,两者的相等D.图丁,常温下的和溶液分别加水稀释时的变化曲线,说明两者的电离平衡常数11.硼化钒()—空气电池是目前储电能力较高的电池,电池示意图如图,该电池工作时发生的反应为。下列说法不正确的是( )A.电极为电池正极B.图中选择性透过膜为阴离子透过膜C.电池工作过程中,电极附近区域减小D.极发生的电极反应为12.甲、乙是两种常见的化合物,是三种常见的单质。下表所列各组物质之间通过一步反应不能实现如图所示转化的是( )13.短周期主族元素的原子序数依次增大,其中位于同一主族。的气态氢化物常用作制冷剂。与水剧烈反应,可观察到液面上有白雾生成,并有刺激性气味的气体逸出,该气体可使品红溶液褪色。下列说法正确的是( )A.最简单氢化物的沸点:B.原子半径:C.把通入石蕊试液中,石蕊先变红后褪色D.向与水反应后的溶液中滴加溶液有白色沉淀生成14.25℃时,将浓度均为的溶液和溶液按体积分别为和混合,保持,且生成的可溶于水。已知与混合液关系如图。下列说法错误的是( )A.曲线Ⅰ表示溶液体积 B.点存在C.电离平衡常数 D.向点溶液加入,水的电离程度减小二、非选择题:共58分15.(12分)研究水体中碘的存在形态及其转化是近年的科研热点。与在水体和大气中的部分转化如下图所示。(1)的电子式为______________。(2)水体中的在非酸性条件下难于被空气中的氧化。原因是的反应速率慢,反应程度小。①在酸性条件下与反应的离子方程式是_____________________________________。②在酸性条件下易被氧化的可能的原因是______________________________________。(3)有资料显示:水体中若含有,会对氧化产生影响。为检验这一结论,进行如下探究实验:分别将等量的通入到下列试剂中,一段时间后,记录实验现象与结果。己知:每参与反应,生成。①_______________________。②甲中反应为可逆反应,其离子方程式是________________________。③比较甲、乙、丙实验,说明在实验乙中的作用并解释_______________________。16.(14分)控制含碳、氮、硫的化合物等大气污染物对打造宜居环境具有重要意义。(1)已知反应的分子中化学键断裂时分别需要吸收的能量,则分子中化学键断裂时需要吸收的能量为______。(2)用消除污染的反应原理如下:不同温度条件下,与的物质的量之比分别为时,得到脱除率曲线如图所示:曲线对应与的物质的量之比是_______。②曲线中的起始浓度为,从点到点经过,该时间段内的脱除速率为_________________。(3)已知常温下电离平衡常数:的的。①溶液中下列微粒可以大量共存的是___________(填字母)。a. b. c.②常温下,某种碳酸钠与碳酸氢钠混合溶液的,则_____________。(4)利用电解法处理高温空气中稀薄的(浓度约为的10倍),装置示意图如右图所示,固体电解质可传导。①阴极的电极反应式为_______________。②消除一定量的所消耗的电量远远大于理论计算量,可能的原因是(不考虑物理因素)__________。17.(16分)黄色超氧化钾()可作为宇宙飞船舱的氧源。某学习小组设计以下实验探究的性质,请回答相关问题:Ⅰ.探究与水的反应:取少量固体于试管中,滴加少量水快速产生气泡,将带火星的木条靠近试管口木条复燃;滴加酚酞试液,溶液先变红后褪色。向褪色后溶液中滴加溶液,产生的现象为____________________________________。Ⅱ.探究与的反应:(1)检查上述装置气密性的方法是__________________________________。(2)正确的操作依次是_________________________。(操作可重复选择)①打开通入,并维持一段时间后关闭 ②实验完成,拆卸装置③检查装置气密性,然后装入药品 ④打开分液漏斗活塞(3)装置发生反应的化学方程式为________________________。(4)用上述装置验证“与反应生成”还存在不足,你的改进措施是___________________。(5)改进后再实验,待完全反应后,将装置C中固体加水溶解,配成溶液,等分为两份。①向M溶液中加入足量的盐酸酸化的溶液,充分反应后,将沉淀过滤、_______、________,称重为。②将N溶液移入锥形瓶中,用酸性溶液滴定,当出现_______________现象时,达到滴定终点,此时消耗酸性溶液。③依据上述现象和数据,请写出装置C中总反应的化学方程式___________。18.(16分)金属钼()在工业和国防建设中有重要的作用。钼的常见化合价为。由钼精矿(主要成分是)制备单质钼和钼酸钠晶体(),部分流程如下图所示:已知:钼酸微溶于水,可溶于碱溶液。回答下列问题:(1)钼精矿在空气中焙烧时,发生的主要方程式为_______________________。(2)钼精矿焙烧时排放的尾气对环境会产生危害,请你提出一种实验室除去该尾气的方法________________________。(3)操作2的名称为_________________________________。(4)实验室由钼酸经高温制,所用到的硅酸盐材料仪器的名称是____________________________。(5)操作1中,加入碳酸钠溶液充分反应后,碱浸液中、,在结晶前需加入固体以除去溶液中的。当开始沉淀时,的去除率是_________。[、,溶液体积变化可忽略不计](6)焙烧钼精矿所用的装置是多层焙烧炉,图2为各炉层固体物料的物质的量的百分数()。①___________。②焙烧炉中也会发生与反应生成和,还原剂为_________。若反应中转移,则消耗的还原剂的物质的量为______________。莆田市第一联盟体2019-2020学年,上学期高三联考试卷化学试卷参考答案1-14题,每题3分,共42分。1. A 2. D 3. A 4. C 5. D 6. C 7. B 8. A 9. B l0. D 11. C 12. B 13. D 14. C15.(12分,每空2分)(1)(2)①②增大,减小,使平衡正向移动,反应易于进行等其他合理答案(3)①②③或的氧化产物与和反应产生的结合,促使该平衡正向移动,提高了的转化率等其他合理答案16.(14分)(1)1112.5(2分)(2)①(2分)②(2分)(3)①b(2分)②0.56或(2分)(4)①(2分)②阴极发生副反应(2分)17.(16分)Ⅰ.有红褐色沉淀和气泡产生(2分)Ⅱ.(1)在装置末端连接--导管并将导管末端插入水中,关闭和,微热A,若导管末端有气泡产生,(冷却后导管中形成一段水柱)则说明气密性良好(2分)(2)③①④①②(2分)(3)(2分)(4)在之间连接一个盛有浓硫酸的洗气瓶(2分)(5)①洗涤(1分) 干燥(2分)②锥形瓶中溶液由无色变为微红色,且半分钟()内不褪色(2分)③(2分)18.(16分)(1)(2分)(2)可用氨水或氢氧化钠溶液吸收等其他合理答案(2 分)(3)蒸发浓缩、冷却结晶、过滤、洗涤、干燥(2分)(4)坩埚(2分)(5)95.6%(2分)(6)①64(2分)②(2分) (2分)中国天眼蛟龙号潜水器飞机港珠澳大桥A.传输信息用的光纤材料是硅B.用到钛合金,22号钛元素属于过渡元素C.用到的氮化硅陶瓷是新型无机非金属材料D.用到的合金材料,具有强度大、密度小、耐腐蚀等性能选项化学式物质的性质与性质相对应的用途A水溶液呈弱碱性工业制硝酸B具有两性耐高温材料C强氧化性消毒液D受热易分解泡沫灭火器实验现象结论A向浓度均为的和溶液中分别滴加酚酞溶液不变色,溶液变成红色非金属性:B.向含有酚酞的溶液中加入少量固体观察到红色变浅证明溶液中存在水解平衡C室温下,用试纸测溶液的约为5电离大于水解D.向盛有10滴溶液的试管中滴加溶液,至不再有白色沉淀生成,再向其中滴加溶液有黄色沉淀生成选项甲乙ABCD序号试剂组成反应前溶液的反应后溶液的的转化率的生成量甲5.311.0约10%乙5.14.1约100%大量丙5.23.5——少量
相关试卷
这是一份2023湖南省九校联盟高三上学期第一次联考化学试题含答案
这是一份2020河南省名校联盟高一下学期期末联考化学试题含答案,共8页。试卷主要包含了本试卷共8页,下列各项除杂方法错误的是等内容,欢迎下载使用。
这是一份2020福州八县()协作体高二下学期期末联考化学试题含答案,共14页。
