2020长春普通高中高三质量监测(三)(三模)历史试题含答案
展开2024长春高三上学期质量监测(一)历史试题含答案: 这是一份2024长春高三上学期质量监测(一)历史试题含答案,共8页。试卷主要包含了答题时请按要求用笔等内容,欢迎下载使用。
2020沧州普通高中高三12月教学质量监测历史试题PDF版含答案: 这是一份2020沧州普通高中高三12月教学质量监测历史试题PDF版含答案
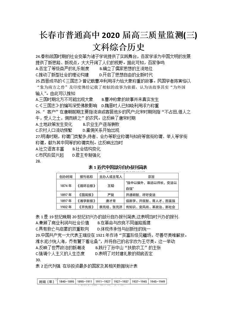
2021长春高三第一次质量监测(一模)历史试题图片版含答案: 这是一份2021长春高三第一次质量监测(一模)历史试题图片版含答案

