还剩8页未读,
继续阅读
2020百校联考高考考前冲刺必刷卷(二)政治含解析
展开
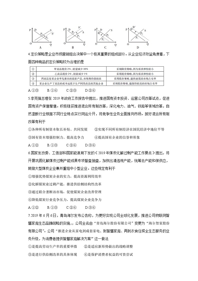
这是一份2020百校联考高考考前冲刺必刷卷(二)政治含解析
相关试卷
2023年高考政治考前信息必刷卷(二)(福建卷)含解析:
这是一份2023年高考政治考前信息必刷卷(二)(福建卷)含解析,共25页。试卷主要包含了选择题,材料分析题等内容,欢迎下载使用。
必刷卷02——【高考三轮冲刺】2023年高考政治考前20天冲刺必刷卷(湖北专用)(原卷版+解析版):
这是一份必刷卷02——【高考三轮冲刺】2023年高考政治考前20天冲刺必刷卷(湖北专用)(原卷版+解析版),文件包含必刷卷02高考三轮冲刺2023年高考政治考前20天冲刺必刷卷湖北专用解析版docx、必刷卷02高考三轮冲刺2023年高考政治考前20天冲刺必刷卷湖北专用原卷版docx等2份试卷配套教学资源,其中试卷共26页, 欢迎下载使用。
必刷卷03——【高考三轮冲刺】2023年高考政治考前20天冲刺必刷卷(浙江专用)(原卷版+解析版):
这是一份必刷卷03——【高考三轮冲刺】2023年高考政治考前20天冲刺必刷卷(浙江专用)(原卷版+解析版),文件包含必刷卷03高考三轮冲刺2023年高考政治考前20天冲刺必刷卷浙江专用解析版docx、必刷卷03高考三轮冲刺2023年高考政治考前20天冲刺必刷卷浙江专用原卷版docx等2份试卷配套教学资源,其中试卷共29页, 欢迎下载使用。

