2020泸县二中高三三诊模拟考试生物试题含答案
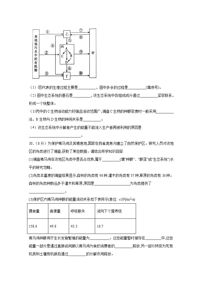
展开www.ks5u.com2019-2020学年春四川省泸县二中高三三诊模拟考试理科综合试题可能用到的相对原子质量:C-12 N-14 O-16 S-32 C1-35.5 Ba-137 Cu-64 Na-23 第 = 1 \* ROMAN \* MERGEFORMAT I卷 选择题(126分)一、选择题:本题共13小题,每小题6分,共78分。在每小题给出的四个选项中,只有一项是符合题目要求的。1.下图中丙表示某些生物或某些细胞结构,甲和乙是其主要构成物质,其中甲是生命活动的主要承担者。下列叙述正确的是A.若乙是DNA,则丙可以表示HIV,也可以表示T2噬菌体B.若乙是纤维素,则丙可以表示细胞壁,也可以表示受体C.若丙是蛋白质的合成场所,则乙的合成需要核仁的参与D.若丙在有丝分裂后期数量加倍,则乙的组成元素中可能含有P2.2018年诺贝尔生理学或医学奖授予开创“肿瘤免疫疗法”的科学家,这种疗法并不直接针对肿瘤细胞,而是针对肿瘤微环境中的免疫细胞,通过调节这些免疫细胞的功能发挥其杀伤肿瘤细胞的作用;而传统的“放疗法”是指利用放射线来杀伤肿瘤细胞。下列相关叙述不正确的是一些病毒及化学因子能诱导肿瘤的发生 B.有些肿瘤可导致血液中甲胎蛋白超标C.“放疗法”在杀伤肿瘤细胞的过程中具有特异性D.“免疫疗法”的原理是调节某些免疫细胞的免疫功能,增强机体的抗肿瘤能力3.关于细胞中核酸的生物合成,下列叙述正确的是A.RNA的合成需要解旋酶和RNA聚合酶参与B.不能以RNA为模板合成DNA分子C.在真核细胞中,绝大多数核酸是在细胞核中合成的D.以DNA为模板合成DNA的过程发生在有丝分裂前期4.研究人员对某地沙棘种群密度及生物量(某一时刻单位面积内实存生物的有机物量)进行多年调查,结果如下图。下列叙述错误的是A.调查期间沙棘的种群数量变化呈“S”型增长B.某种灌木入侵导致大部分沙棘死亡可能引起群落演替C.从能量流动的角度分析,沙棘种群生物量代表暂未利用的能量D.6 ~10年间沙棘个体生长增加的生物量大于个体死亡减少的生物量5.植物的花粉数量众多,但某种类型的花粉的成活率可能会显著降低。现有杂合红花(Rr)植株,自花受粉后,子一代中红花:白花=5:1,则该植株形成的花粉中成活率降低的配子及其成活率分别是A.R,1/2 B.R,1/3 C.r,1/2 D.r,1/36.下列有关中学生物实验的叙述,错误的是A.探究淀粉酶对淀粉和蔗糖作用的专一性时,可用碘液代替斐林试剂B.若小鼠吸入18O2,则其尿液中可能含有H218O呼出的CO2中可能含有180C.黑藻的叶片既可作为观察叶绿体的实验材料,又可用于观察细胞的质壁分离D.用血细胞计数板对酵母菌计数时,应先盖上盖玻片,后滴加酵母菌稀释液29.(7分)为减轻养殖场内污水对环境的影响,创建低碳生活方式,该养殖场在污水排放处附近构建了人工湿。下图表示该湿地生态系统中的碳循环过程,其中甲、乙、丙、丁为生态系统的组成成分,A、B、C、D是丙中关系密切的四种生物。请回答下列问题:(1)⑧代表的生理过程主要是__________,图中多余的过程是__________(填序号)。(2)图中生态系统的基石是__________,该生态系统中各组成成分通过__________紧密联系,形成一个统整体。(3)丙中的C生物活动能力较强且活动范围广,调查C生物的种群密度时一般采用__________法,B生物与D生物的种间关系是__________。(4)该生态系统中分解者产生的能量不能流入生产者再被利用的原因是_____________________________。30.(8分)为保护褐马鸡及其栖息地,国家在我省庞泉沟建立了自然保护区。研究人员对该地区的鸟类进行了调查,获取了某些数据。请结合所学知识回答:(1)调查褐马鸡在该地区鸟类中是否占优势,属于__________(填“种群”、“群落”或“生态系统”)水平的研究范畴。(2)鸟类丰富度的调查结果显示,森林的鸟类有96种,灌木的鸟类有57种,草原的鸟类有36种。森林的鸟类种数远多于灌木和草原,原因是____________________为鸟类提供了____________________。(3)保护区内褐马鸡种群的能量流动关系如下表所示(单位: 102j/m2-a)褐马鸡种群用于生长发育繁殖的能量为___________。这些能量暂时储存在_________中,这些能量一部分是通过直接或间接以褐马鸡为食的消费者的__________释放,另一部分转变为死有机质和土壤有机碳后通过__________的分解作用释放。(4)该保护区还有大量的党参、甘草、连翘、柴胡等药用植物,这说明生物多样性具有__________价值。31.(12分)哺乳动物进食可刺激胃腺细胞分泌胃液,胃液中含有胃酸及胃蛋白酶,有利于消化。进食时,食物尚未进入胃内就可引起胃液分泌,称为头期胃液分泌。该过程受神经调节和神经一体液调节的共同调控,如下图所示。请回答下列问题: (1)由图可知,传出神经通过释放____作用于胃窦G细胞和胃腺细胞;若胃酸分泌过多,可抑制胃泌素的分泌,这种调节方式叫做反馈调节。反馈调节是指____。(2)为探究不同调节机制对头期胃液分泌的影响,用同一只大鼠连续进行了以下实验:(假饲是让大鼠进食,但食物从食道上的瘘口掉出而未进入胃;“+”的数量表示胃液分泌的多少)①步骤2中切除胃窦后再假饲,此时,胃液的分泌是受____调节。②步骤3中假饲,并注射一定量的胃泌素,结果与步骤1相同,由此说明____。③步骤4只注射与步骤3相同剂量的胃泌素,但不假饲,从而确定在只有____调节作用下的胃液分泌量。32.(12分)已知果蝇X染色体上的基因B(控制红眼)对b(控制白眼)为显性,决定果蝇性别的是X染色体的数量:体细胞中含XX为雌,仅含一个X为雄,Y决定雄性是否可育(注:XXX超雌、YY超雄、OY三类无法正常发育)。现有白眼雌果蝇和红眼雄果蝇交尾,出现罕见的红眼雄果蝇和白眼雌果蝇,请回答下列有关问题。(1)初步判断子代异常果蝇可能仅是环境影响或者基因突变所致,可通过子代异常的白眼雌果蝇与______杂交,观察子代是否出现______果蝇来进行判断。(2)若该异常是亲代产生配子时染色体数目变异所致,则子代白眼雌果蝇和红眼雄果蝇的基因型分别为______,请写出出现该杂交异常的遗传图解。______(3)若上述(2)属实,让F1异常雌果蝇与红眼雄果蝇杂交,子代成熟个体中最多会有______种基因型。(二)选考题(共45分)。请考生从2道物理题、2道化学题、2道生物题中每科任选一题做答,并用2B铅笔在答题卡上把所选题目的题号涂黑。注意所做题目的题号必须与所涂题目的题号一致,在答题卡选答区域指定位置答题。如果多做,则每学科按所做的第一题计分。33.( = 1 \* roman \* MERGEFORMAT i)下列说法正确的是(5分)E.饱和汽压与分子密度有关,与温度无关A.气体对容器壁有压强是气体分子对容器壁频繁碰撞的结果B.足球充足气后很难压缩,是因为足球内气体分子间斥力作用的结果C.一定质量的理想气体等压膨胀过程总气体一定从外界吸收热量D.自然发生的热传递过程是向着分子热运动无序性增大的方向进行的33( = 2 \* roman \* MERGEFORMAT ii).(10分)如图所示,内壁光滑、截面积不相等的圆柱形汽缸竖直放置,汽缸上、下两部分的横截面积分别为2S和S,在汽缸内有A.B两活塞封闭着一定质量的理想气体,两活塞用一根长为的细轻杆连接,两活塞导热性能良好,并能在汽缸内无摩擦地移动。已知活塞A的质量是,活塞B的质量是,当外界大气压强为、温度为时,两活塞静止于如图所示位置,重力加速度为。①求此时汽缸内气体的压强;②若用一竖直向下的拉力作用在B上,使A.B一起由图示位置开始缓慢向下移动的距离,又处于静止状态,求这时汽缸内气体的压强及拉力F的大小。设整个过程中气体温度不变。34.( = 1 \* roman \* MERGEFORMAT i)下列说法正确的是( 5分 )A.太阳辐射的能量大部分集中在可见光及附近的区域B.两列机械波在同一介质中相遇,波长相同一定能获得稳定的干涉图案C.狭义相对论的第一个基本假设:力学规律在任何惯性系中都是相同的D.分别用紫光和绿光为光源用同一装置做单缝衍射实验,前者中央亮纹较宽E.电视机显像管里的电子枪发射电子束的强弱受图像信号的控制34.( = 2 \* roman \* MERGEFORMAT ii)(10分)如图所示,棱镜的截面为直角三角形ABC,∠A=,斜边AB=a。棱镜材料的折射率为n=。在此截面所在的平面内,一条光线以的入射角从AC边的中点M左侧射入棱镜。(不考虑光线沿原路返回的情况,已知光速为c)(1)画出光在棱镜中传播的光路图;(2)求光在棱镜中传播的时间。35.(15分)根据最新报道,贵州发现超大型锰矿,整个矿区资源量超两亿吨。锰矿是继铁矿、铝矿之后,排在第三位的金属矿产,属国家战略紧铁矿产之一,在电池、磁性新材料等方面都有广泛应用。中国是全球最大的锰矿石和锰系材料生产、清费大国,回答下列问题:(1)基态锰原子的价层电子排布式为_________。(2)铜锰氧化物(CuMn2O4) 能在常温下催化氧化空气中的一氧化碳和甲醛(HCHO)。①CO 和N2 互为等电于体。CO 分子中σ键和π键数目之比为________。②HCHO分子的H-C-H 键角______(填“大于”“小于”或“等于”)CO2的键角,理由是__________。③ 向一定物质的量浓度的Cu(NO3)2和Mn(NO3)2溶被中加入Na2CO3溶液,所得沉淀经高温灼烧,可制得CuMn2O4。CO32-的空间构型是____________。(3)晶体熔点: Fe2O3晶体______Al2O3晶体(填“>”“<”或“=”),理由是___________。(4)锰、铁的第三电离能(I3) 较大的是_______(填素符号)。(5) 铝晶胞如图26甲所示。铝晶胞中,铝原子的配位数为________。已知铝的晶体密度为ρ g·cm-3,N A代表阿伏加德罗常数的值,设铝原子的半径为rpm,则r=_______。(6)锰晶胞如图乙所示。已知锰晶胞参数为a nm。设锰晶胞中两个锰原子核之间最短距离为dnm,则d=_____。锰晶胞中Mn 的空间利用率φ=____________。36.(15分)氯霉素()曾用作广谱抗菌药物,一种合成路线如下:已知:的性质与酯基相似。(1)A的化学名称为___________。(2)D所含官能团的名称为___________;可以检测有机化合物中存在何种官能团的仪器是__________。(3)反应②和③的反应类型分别是___________、_____________。(4)设计反应④和⑥的目的是_________________________________________。(5)由F到G的化学方程式为_________________________________________。(6)芳香化合物X(C6H7NO2),与D具有相同的官能团,X的可能结构共有________种(不考虑立体异构):其中核磁共振氢谱为四组峰,峰面积比为2:2:2:1,其结构简式为_________。37.(15分)请回答下列内容:(1)氨基酸序列分析技术和DNA序列分析的方法,为基因序列图的绘制提供了可能。DNA合成仪的问世为__________________、__________________、__________________的获得提供了方便。(2)研究人员用大肠杆菌作生产菌,利用基因工程技术分别生产胰岛素两条链。由A、B两条肽链可推导出A、B基因的碱基序列,依据是_________________________________。因为A、B基因中的脱氧核苷酸数量较少,常用__________________方法获取目的基因。(3)检测A、B基因是否导入受体细胞时,常用______________________作探针。检测胰岛素基因是否表达常用______________杂交方法。(4)引导肽是由引导肽基因控制合成的一段多肽序列,若在胰岛素的A、B肽链的前端加上引导肽序列后,可将A、B肽链引导到大肠杆菌的细胞膜外,便于A、B肽链提取。为实现上述目的,操作是_____________________________。在以后的体外加工过程中,需要用____________切除引导肽。38.(12分)某实验小组的同学制备固定化酵母细胞的过程如下:①活化酵母细胞:称取定量干酵母与定量蒸馏水混合并搅拌,使酵母细胞活化。②配制CaCl2溶液:将无水CaCl2溶解在定量蒸馏水中,配制成一定浓度的CaCl2溶液。③配制海藻酸钠溶液:用定量的海藻酸钠直接溶解在定量的蒸馏水/无菌水中,配制成溶液。④海藻酸钠溶液和酵母细胞混合:将活化的酵母细胞迅速加入到刚配制成的海藻酸钠液中,充分搅拌混合均匀。⑤固定化酵母细胞:用注射器以恒定的速度缓慢将海藻酸钠和酵母细胞混合液滴加到配制好的CaCl2溶液中,观察凝胶珠形成。(1)请你改正其中两处错误的操作:第一处:________________________;第二处:__________________________。(2)刚形成的凝胶珠要在CaCl2溶液中浸泡30min左右,目的是____________________。(3)如果制作的凝胶珠颜色过浅、呈白色,则说明海藻酸钠浓度__________(填“过低”或“过高”)。(4)研究发现,固定化强度强的酵母颗粒发酵效果好,且稳定性高,使用寿命长。某机构利用上述装置,将2%、2.5%、3%的海藻酸钠分别用2%、3%、4%的X溶液进行凝胶处理,所得到的固定化酵母颗粒的强度及在28℃下发酵48h后的酒精产量见下表:可以看出,随着X溶液浓度的增加,___________增加;凝胶固定化效果较好的海藻酸钠与X溶液的浓度分别是___________、___________。2019-2020学年春四川省泸县二中高三三诊模拟考试理科综合试题生物参考答案1.D 2.C 3.C 4.A 5.C 6.A29.光合作用 ① 乙 物质循环、能量流动、信息传递 标志重捕 捕食、竞争 生态系统的能量单向流动、不可循环使用的,分解者通过分解作用产生的能量最终会以热能的形式散失而不能再被生产者利用 30.群落 森林中植物的垂直结构 更加多样的栖息空间和食物条件 63.5×102J/m2·a 褐马鸡体内的有机物 呼吸作用(或细胞呼吸) 分解者 直接 31.神经递质 在一个系统中,系统本身工作的效果,反过来又作为信息调节该系统工作的调节方式 ①神经 ②正常胃液的分泌量需要同时受神经调节和体液调节 ③体液 32.白眼雄果蝇 红眼 XbXbY和XBO 6 37.引物 探针 小分子量DNA 氨基酸和密码子的对应关系和碱基互补对应原则 人工合成法 放射性标记的A、B基因的一条单链 抗原—抗体 将A、B基因连接在引导肽基因后 肽酶 38.配制海藻酸钠溶液应用小火间断加热至完全融化 海藻酸钠溶液冷却至室温再加入酵母细胞 让凝胶珠形成稳定的结构 过低 固定化强度 2% 4% 化学参考答案7-11:BCDCD 12-13:DC26. A 除去 玻璃棒 调节溶液pH为 产品中混有绿矾 取少量样品溶于蒸馏水,滴加酸性高锰酸钾溶液,若溶液紫色褪去,则产品中含有 27. (NH4)2S Fe+4H++NO3—=Fe3++NO↑+2H2O 饱和NaHCO3 六 ⅣA PbO2+4HCl(浓) PbCl2+Cl2↑+2H2O PbO+ClO—=PbO2+Cl— 1.4 2:328.(1)TiO2(s)+2C(s)+2Cl2(g)TiCl4(l)+2CO(g)△H=﹣631kJ/mol;(2)66.7%;<;I2;(3)①>;温度升高,反应速率加快,达到平衡所需的进间缩短;②2Fe2++2H+2Fe3++H2↑.35. 3d54s2 1︰2 小于 HCHO中C为sp2杂化,CO2中C为sp杂化 < 平面三角形 氧化铝、氧化铁都是离子晶体,铝离子半径小于铁离子,氧化铝的晶格能较大 Mn 12 36.硝基甲烷 羟基、氨基 红外光谱仪 加成反应 还原反应 保护官能团羟基和氨基 +3NaOH+3CH3COONa 6 、 物理参考答案14.C 15.B 16.A 17.C 18.A 19.BD 20.BD 21.ACD22. (1)左; (2) 2; (3)D;23. 见解析 8.0; 150; 9.5;24.(1)人和木板系统动量守恒,得(M+m)v0=mv代入数据解得:v=3m/s(2)对学生根据牛顿运动定律:F=ma0可得:F=40N对木板根据牛顿运动定律:F=Ma解得: (3)由动能定理得:点睛:本题主要考查了动量守恒与牛顿运动定律相结合,分清过程即可解题。25.解析:(1)物块在B点时,由牛顿第二定律得:FN-mg=m,FN=7mgEkB=mvB2="3mgR " 在物体从A点至B点的过程中,根据机械能守恒定律,弹簧的弹性势能EP=EkB=3mgR. (2)物体到达C点仅受重力mg,根据牛顿第二定律有mg=m EkC=mvC2=mgR物体从B点到C点只有重力和阻力做功,根据动能定理有:W阻-mg·2R=EkC-EkB解得W阻=-0.5mgR所以物体从B点运动至C点克服阻力做的功为W=0.5mgR.(3)物体离开轨道后做平抛运动,因此有 C点的速度大小为 联立解得速度方向和水平方向的夹角为:33.(1)ACD(2)①以两活塞整体为研究对象,设此时气缸内气体压强为,根据平衡条件则有:,解得:。②初态:,末态:, 根据玻意耳定律有: 解得: 以两活塞整体为研究对象,根据平衡条件有:解得。34.(1)ABE(2)(1)根据光的折射和反射定律画出光路如图(2)设入射角为i,折射角为,由折射定律:得设全反射的临界角为,由,得由几何关系,所以在D点的入射角等于>,故在D点发生全反射,由几何关系,设光在棱镜中传播距离为s,传播时间为t,则得由得:摄食量粪便量呼吸散失流向下个营养级158.649.845.316.7步骤实验操作1小时胃液分泌量1假饲+ + + + + + + + +2切除胃窦,再假饲+3继续假饲,并注射一定量的胃泌素+ + + + + + + + +4只注射胃泌素,但不假饲+ + +海藻酸钠(%)22.5322.5322.53X溶液(%)222333444固定化强度(g/30个)930950990103011001140117011701160酒精量(%)6.76.56.56.76.46.26.76.46.3
四川省泸州市泸县中学联考2022届高三三诊模拟考试(二)理综生物试题(Word解析版): 这是一份四川省泸州市泸县中学联考2022届高三三诊模拟考试(二)理综生物试题(Word解析版),共11页。试卷主要包含了选择题,非选择题等内容,欢迎下载使用。
四川省泸县第一中学2022届高三三诊模拟考试生物试卷(含答案): 这是一份四川省泸县第一中学2022届高三三诊模拟考试生物试卷(含答案),共8页。试卷主要包含了单选题,填空题等内容,欢迎下载使用。
2022届四川省泸州市泸县二中高三二诊模拟考试理综生物试题(含解析): 这是一份2022届四川省泸州市泸县二中高三二诊模拟考试理综生物试题(含解析),共14页。试卷主要包含了单选题,综合题等内容,欢迎下载使用。

