资料中包含下列文件,点击文件名可预览资料内容
还剩3页未读,
继续阅读
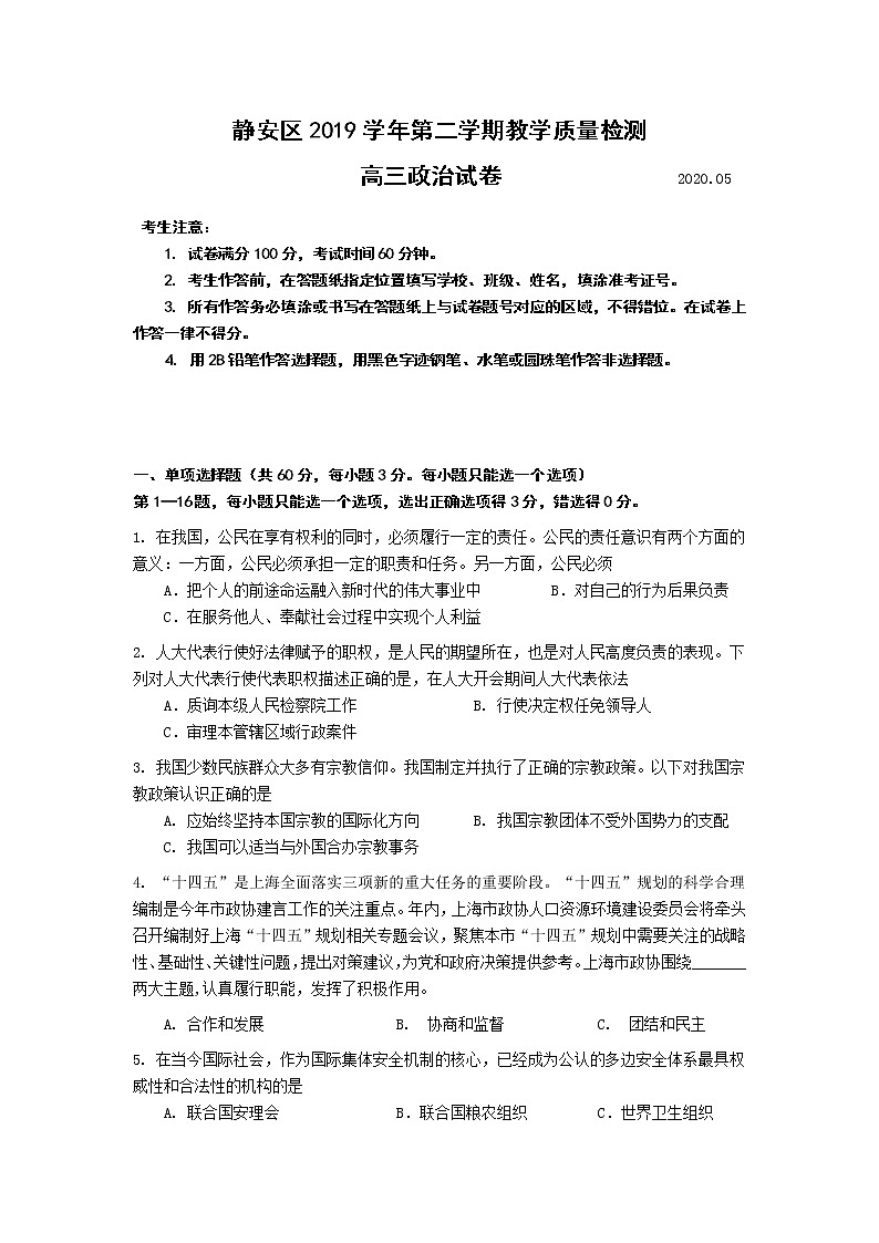
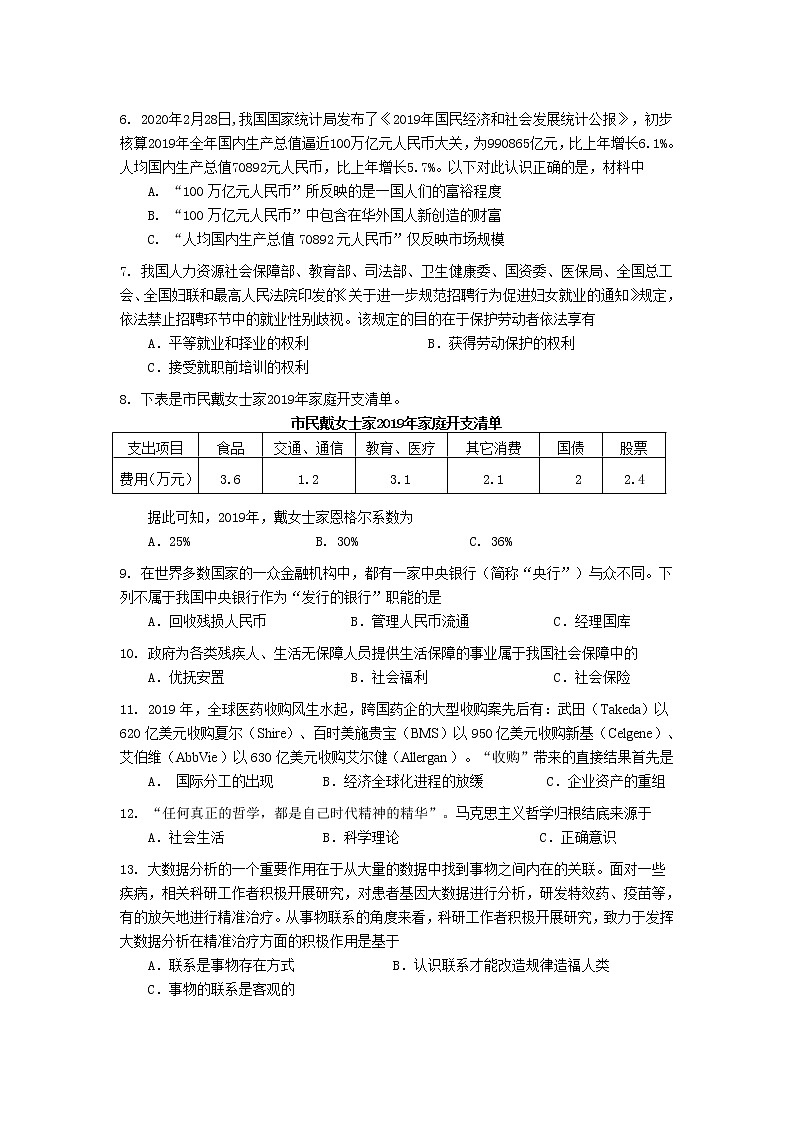
2020上海静安区高三5月教学质量检测政治试题含答案
展开
这是一份2020上海静安区高三5月教学质量检测政治试题含答案
相关试卷
上海市静安区2023-2024学年高三上册期末教学质量检测政治检测试卷(附答案):
这是一份上海市静安区2023-2024学年高三上册期末教学质量检测政治检测试卷(附答案),共6页。试卷主要包含了 本考试分设试卷和答题纸等内容,欢迎下载使用。
上海市静安区2023届高三二模政治试题(含答案):
这是一份上海市静安区2023届高三二模政治试题(含答案),共8页。试卷主要包含了复合题等内容,欢迎下载使用。
2020合肥高三第一次教学质量检测政治试题含答案:
这是一份2020合肥高三第一次教学质量检测政治试题含答案

