2020浙江省名校协作体高三下学期联考生物试题(word+pdf版)
展开
这是一份2020浙江省名校协作体高三下学期联考生物试题(word+pdf版)
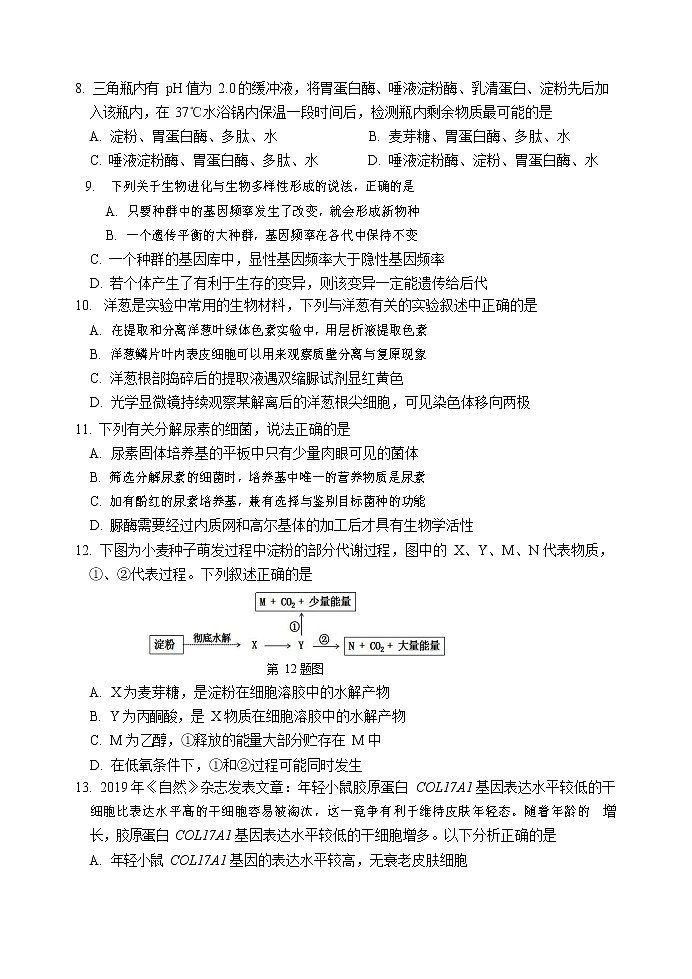
2019学年第二学期浙江省名校协作体高三生物参考答案及评分标准选择题二、填空题26.(7分)每空1分(1)物质循环、能量流动(写全才给分) 生物群落(2)水平 空间异质性(3)生产者固定的太阳能和污水中有机物中的化学能(写全给分) 次生演替 自我调节27.(8分)每空1分(1)不同的盐胁迫浓度、是否接种摩西球囊霉(写全才给分) (2)C与E、D与F(写全才给分) 更好(更显著) ①吸收光能减少,光反应速率下降②盐胁迫使气孔导度下降,CO2吸收速率下降,碳反应速率下降(3)在较小光合有效辐射条件下,两者无差异;在较大光合有效辐射条件下,接种摩西球囊的净光合速率高于未接种植株(只要写出“较大光合有效辐射条件下”的结果就给分)(4)95%的乙醇 纸层析法(层析法)28.(9分)每空1分,遗传图解4分(1)X和Y 组合一的F1中雄性全为红瓣,雌性既有红瓣又有白瓣(或组合二F1有花瓣植株中雄性全为红瓣,雌性全为白瓣)(其它合理也可)(2)7 aXb、aYB (3)7/32(4分) F1 AaXBYB 选择F1中红瓣雄性植株红瓣雄性 取花药进行离体培养,获得单倍体 单倍体 AXB aYB 单倍体幼苗,用秋水仙素处理纯合子 AAXBXB aaYBYB红瓣雌性 无瓣雄性 后代中选择红瓣雌性即可 或F1 AaXBYB 选择F1中红瓣雄性植株红瓣雄性 取花药进行离体培养,获得单倍体 单倍体 AXB 单倍体幼苗,用秋水仙素处理纯合子 AAXBXB 红瓣雌性 后代中选择红瓣雌性即可 评分说明:遗传图解2分(F1基因型表现型0.5分,单倍体基因型0.5分,纯合植株基因型表现型0.5分,符号0.5分),文字说明2分,每点各0.5分。29.(16分)每空1分(一)(1)酵母菌不能直接利用淀粉 糖化淀粉酶 产酸微生物(2)溶解氧(O2或氧气) 16% (3)光电比色法 负相关(反比例)(4)固定化(二)逆转录酶和DNA聚合酶 (写全才给分) 限制性核酸内切酶酶切位点(酶切位点)目的基因的浓度和质量、质粒的浓度和质量、DNA连接酶的浓度和活性核移植、胚胎体外培养(写全才给分) 不一定 注入的重组胚胎干细胞不一定分裂、分化形成乳腺组织(其它合理也可)性别鉴定 HSA(或人血清白蛋白 ) 30.(1)②每日饲喂适量且等量的添加酪酸菌微生物制剂的雏鸡饲料,7天后饲喂雏鸡饲料(1分)③20日龄取粪便检测沙门氏杆菌数量和统计存活雏鸡数量,并记录(1分)A组 B组酪酸菌制剂对雏鸡鸡白痢的预防作用杆菌数量成活率%杆菌数量成活率预测实验结果(设计一个坐标系,用柱状图表示20日龄雏鸡沙门氏杆菌数量与成活率)(2分)评分说明: 坐标、图例、标题共计1分,错1处扣0.5分,不倒扣; A、B组图形各0.5分(3)①D(1分) ②生物防治(1分)③丁酸是肠道上皮组织细胞的再生和修复的主要营养物(1分),肠道粘膜能阻挡病原微生物进行进入内环境(1分,其它合理也可) = 4 \* GB3 \* MERGEFORMAT ④将患鸡白痢的雏鸡分三组,分别在饲料中添加酪酸菌微生物制剂、氯霉素和不添加处理(1分),7天后统计病症治愈情况(1分)简要的实验思路要求写出基本的操作方法与结果检测,其它合理也可,当成完整的实验步骤写不给分。题号12345678910答案AADDBCDABB题号11121314151617181920答案CDCBACCCDD题号2122232425答案DBABD
相关试卷
这是一份2024天域全国名校协作体高三下学期3月联考-生物试题及答案,共14页。
这是一份2024浙江省名校协作体高三下学期开学适应性考试生物试题含解析,文件包含浙江省名校协作体2023-2024学年高三下学期开学适应性考试生物试题原卷版docx、浙江省名校协作体2023-2024学年高三下学期开学适应性考试生物试题含解析docx等2份试卷配套教学资源,其中试卷共35页, 欢迎下载使用。
这是一份2022-2023学年浙江省天域全国名校协作体高三下学期4月阶段性联考试题 生物 PDF版,文件包含浙江省天域全国名校协作体2022-2023学年高三下学期4月阶段性联考生物pdf、浙江省天域全国名校协作体2022-2023学年高三下学期4月阶段性联考生物答案pdf等2份试卷配套教学资源,其中试卷共9页, 欢迎下载使用。

