还剩3页未读,
继续阅读
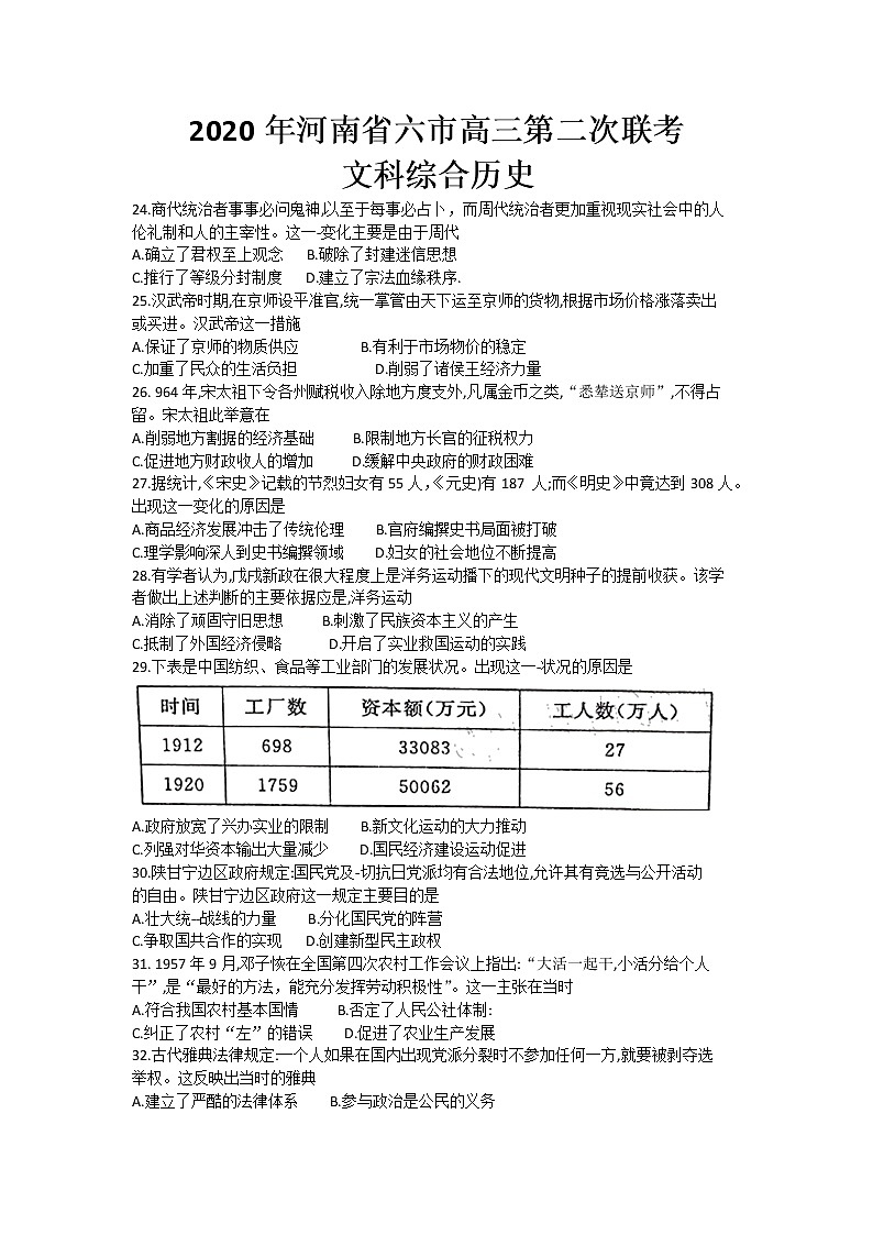
2020河南省六市高三第二次模拟调研文综历史试题含答案
展开
这是一份2020河南省六市高三第二次模拟调研文综历史试题含答案
相关试卷
河南省濮阳市2023届高三二模文综历史试题(含答案):
这是一份河南省濮阳市2023届高三二模文综历史试题(含答案),共13页。试卷主要包含了单选题,材料分析题,论述题等内容,欢迎下载使用。
2020赤峰高三5.20模拟考试文综历史试题含答案:
这是一份2020赤峰高三5.20模拟考试文综历史试题含答案,共7页。试卷主要包含了本试卷分第Ⅰ卷两部分,考试结束后,将答题卡交回,背景等内容,欢迎下载使用。
2020惠州高三6月模拟考试文综历史试题含答案:
这是一份2020惠州高三6月模拟考试文综历史试题含答案

