资料中包含下列文件,点击文件名可预览资料内容




还剩7页未读,
继续阅读
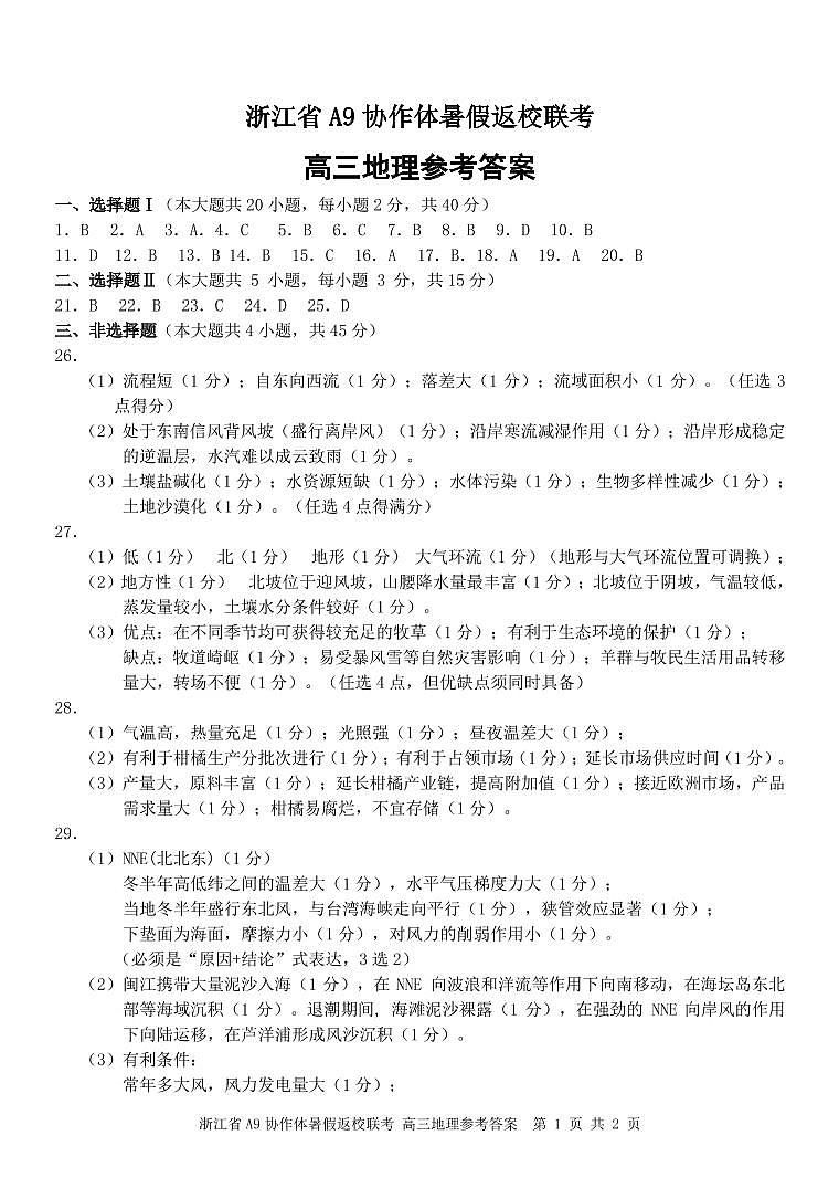
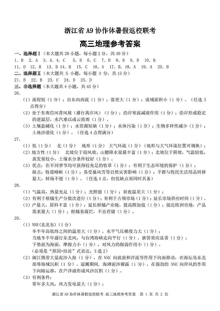
2021浙江省A9协作体高三暑假返校联考地理试题PDF版含答案
展开
这是一份2021浙江省A9协作体高三暑假返校联考地理试题PDF版含答案
相关试卷
2024浙江省A9协作体高三上学期暑假返校联考试题(8月)地理PDF版含答案:
这是一份2024浙江省A9协作体高三上学期暑假返校联考试题(8月)地理PDF版含答案,文件包含浙江省A9协作体2023-2024学年高三暑假返校联考地理pdf、浙江省A9协作体2023-2024学年高三暑假返校联考地理答案pdf等2份试卷配套教学资源,其中试卷共12页, 欢迎下载使用。
2021浙江省A9协作体高二暑假返校联考地理试题含答案:
这是一份2021浙江省A9协作体高二暑假返校联考地理试题含答案,共15页。试卷主要包含了2017-2019年,该省,一般而言,普通服装制造属于等内容,欢迎下载使用。
2021浙江省A9协作体高三暑假返校联考地理试题缺答案:
这是一份2021浙江省A9协作体高三暑假返校联考地理试题缺答案,共10页。试卷主要包含了该区域所在的省份最可能是,四地风速最小的是等内容,欢迎下载使用。