还剩3页未读,
继续阅读
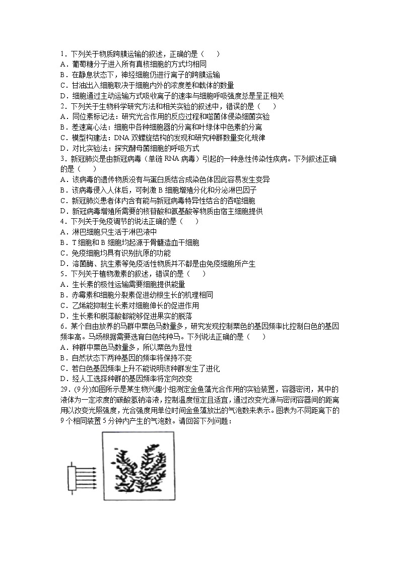
2021泸县二中高三上学期第一次月考理综-生物试题含答案
展开
这是一份2021泸县二中高三上学期第一次月考理综-生物试题含答案
相关试卷
2024泸县四中高三上学期开学考试理综生物试题含解析:
这是一份2024泸县四中高三上学期开学考试理综生物试题含解析,文件包含四川省泸州市泸县四中2023-2024学年高三上学期开学考试理综生物试题含解析docx、四川省泸州市泸县四中2023-2024学年高三上学期开学考试理综生物试题无答案docx等2份试卷配套教学资源,其中试卷共16页, 欢迎下载使用。
2020泸县二中高三下学期第四次学月考试理综-生物试题含答案:
这是一份2020泸县二中高三下学期第四次学月考试理综-生物试题含答案
2021泸县五中高三上学期第一次月考理综-生物试题含答案:
这是一份2021泸县五中高三上学期第一次月考理综-生物试题含答案,共5页。

