


还剩20页未读,
继续阅读
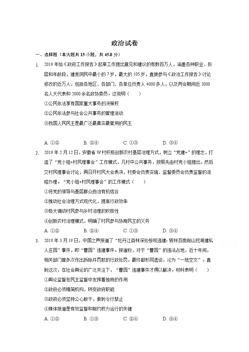
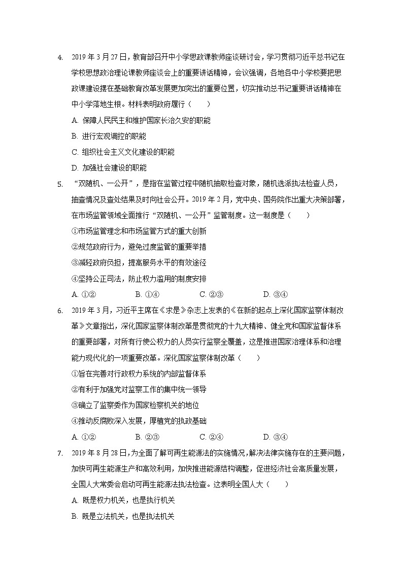
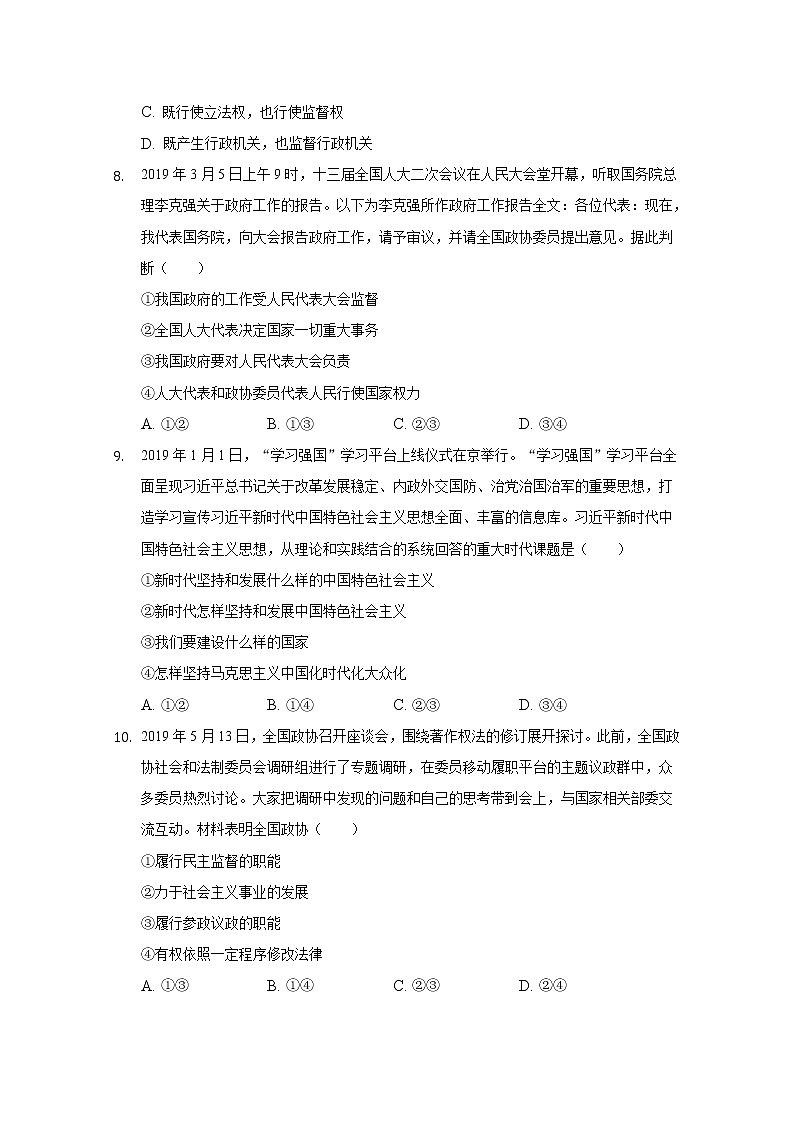
2021张家口宣化区宣化一中高三上学期10月月考政治试卷含答案
展开
这是一份2021张家口宣化区宣化一中高三上学期10月月考政治试卷含答案
相关试卷
张家口市宣化第一中学2020-2021学年高一4月月考政治试卷(含答案):
这是一份张家口市宣化第一中学2020-2021学年高一4月月考政治试卷(含答案),共16页。试卷主要包含了单选题,材料分析题等内容,欢迎下载使用。
2021张家口宣化区宣化一中高一上学期9月月考政治试卷含答案:
这是一份2021张家口宣化区宣化一中高一上学期9月月考政治试卷含答案,共34页。试卷主要包含了选择题,论述题等内容,欢迎下载使用。
2021张家口宣化一中高一4月月考政治试卷含答案:
这是一份2021张家口宣化一中高一4月月考政治试卷含答案