还剩8页未读,
继续阅读
2021济南商河县一中高三上学期阶段性考试历史试卷含答案
展开
这是一份2021济南商河县一中高三上学期阶段性考试历史试卷含答案
相关试卷
2021泸县一中高三上学期开学考试文综-历史试题含答案:
这是一份2021泸县一中高三上学期开学考试文综-历史试题含答案
2021山西省高三上学期阶段性测试历史试卷扫描版含答案:
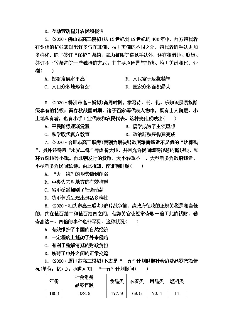
这是一份2021山西省高三上学期阶段性测试历史试卷扫描版含答案
2021山西省高三上学期阶段性测试历史试卷扫描版含答案:
这是一份2021山西省高三上学期阶段性测试历史试卷扫描版含答案,文件包含山西省2021届高三阶段性测试历史试卷扫描版docx、山西省2021届高三阶段性测试历史答案PDF版pdf等2份试卷配套教学资源,其中试卷共6页, 欢迎下载使用。

