还剩4页未读,
继续阅读
2021长治二中高三上学期第二次联考历史试题含答案
展开
这是一份2021长治二中高三上学期第二次联考历史试题含答案
相关试卷
2020赤峰二中,呼二中高三上学期10月联考历史试题Word含答案:
这是一份2020赤峰二中,呼二中高三上学期10月联考历史试题Word含答案,文件包含呼市赤峰2020届高三校级第一次联考docx、历史答案pdf等2份试卷配套教学资源,其中试卷共11页, 欢迎下载使用。
2021长治二中校高三9月质量调研考试历史试题含答案:
这是一份2021长治二中校高三9月质量调研考试历史试题含答案
2021赤峰二中高三上学期第二次月考历史试题含答案:
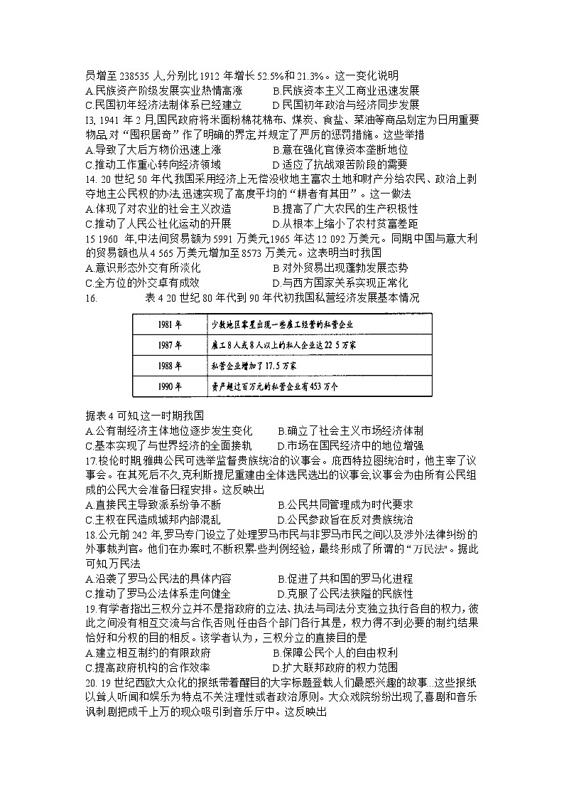
这是一份2021赤峰二中高三上学期第二次月考历史试题含答案

