


还剩11页未读,
继续阅读
2021威海威海文登区高三上学期期中考试生物试题含答案
展开
这是一份2021威海威海文登区高三上学期期中考试生物试题含答案
相关试卷
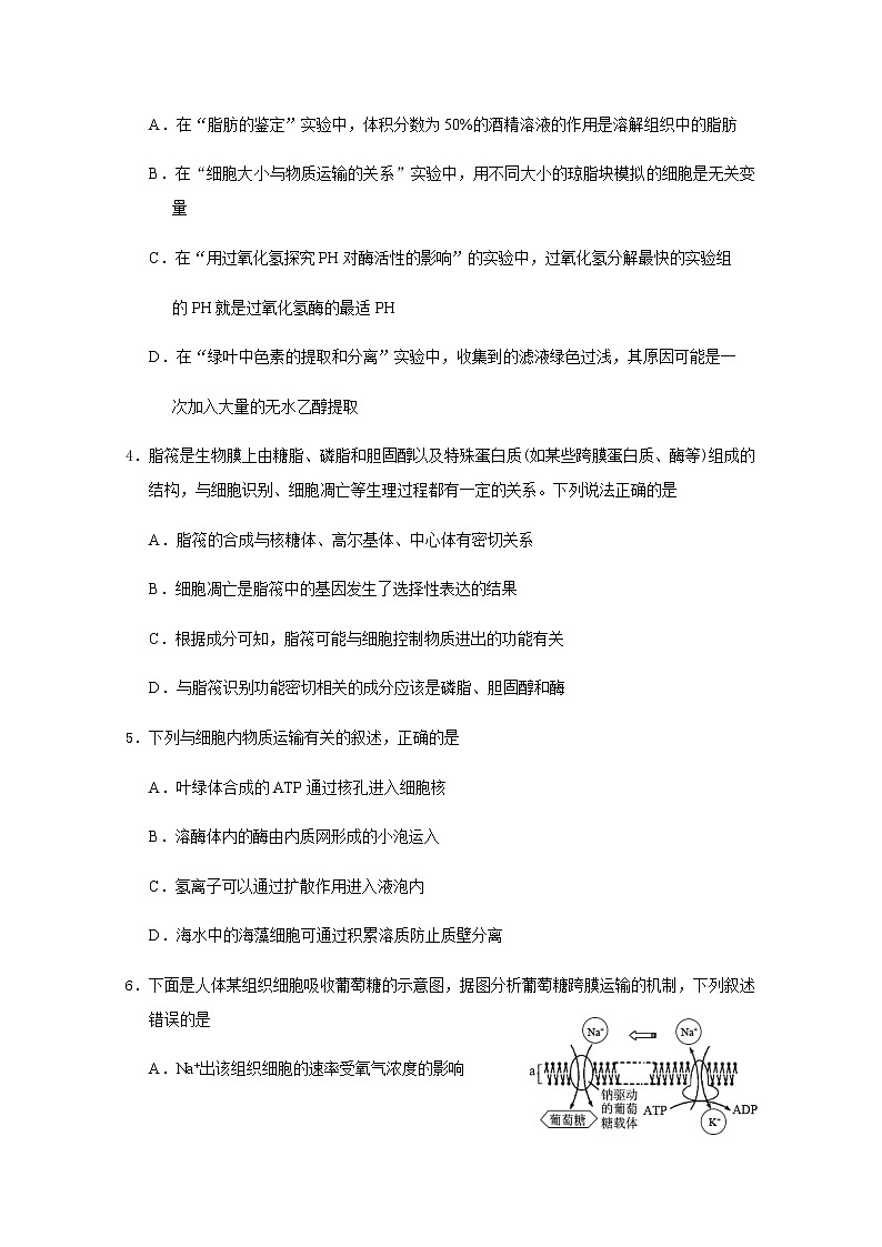
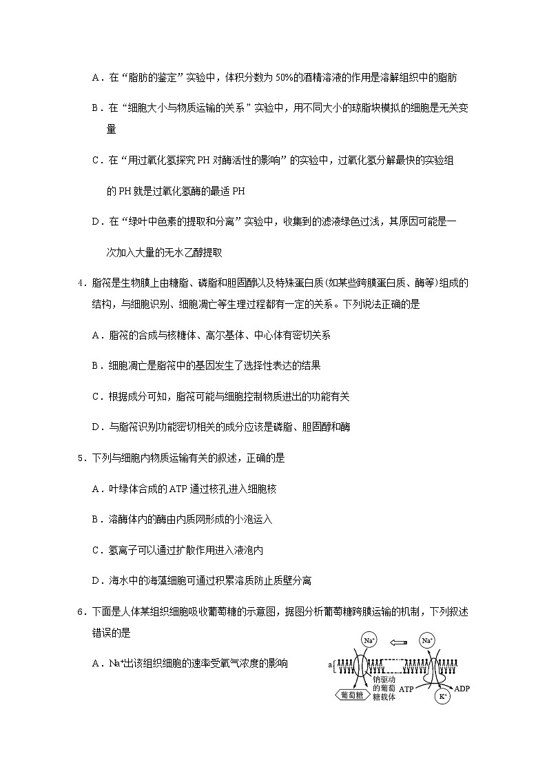
山东省威海市文登区2024届高三上期阶段测试生物试题(12月):
这是一份山东省威海市文登区2024届高三上期阶段测试生物试题(12月),共11页。试卷主要包含了选择题,非选择题等内容,欢迎下载使用。
2023威海高三上学期期末考试生物试题含答案:
这是一份2023威海高三上学期期末考试生物试题含答案,共11页。试卷主要包含了考试结束后,将答题卡交回,RNA特异性腺苷脱氨酶等内容,欢迎下载使用。
2020威海文登区高二上学期期末考试生物试题PDF版含答案:
这是一份2020威海文登区高二上学期期末考试生物试题PDF版含答案