资料中包含下列文件,点击文件名可预览资料内容







还剩9页未读,
继续阅读
2021黑龙江省实验中学高三上学期12月月考历史试题含答案
展开
这是一份2021黑龙江省实验中学高三上学期12月月考历史试题含答案
相关试卷
黑龙江省大庆实验中学(实验三部)2023-2024学年高三上学期阶段考试(二)历史试题:
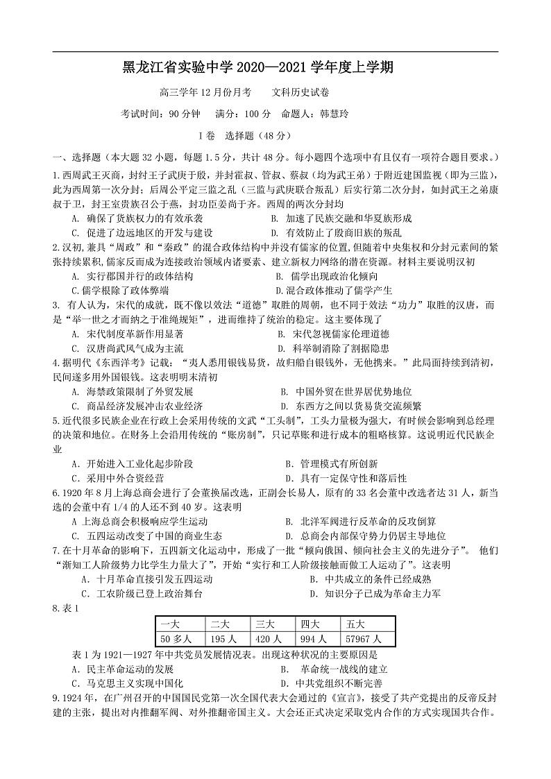
这是一份黑龙江省大庆实验中学(实验三部)2023-2024学年高三上学期阶段考试(二)历史试题,共6页。
2021黑龙江省实验中学高二下学期第一次月考历史试题含答案:
这是一份2021黑龙江省实验中学高二下学期第一次月考历史试题含答案
2021贵溪实验中学高三上学期第一次月考历史试题含答案:
这是一份2021贵溪实验中学高三上学期第一次月考历史试题含答案