


还剩9页未读,
继续阅读
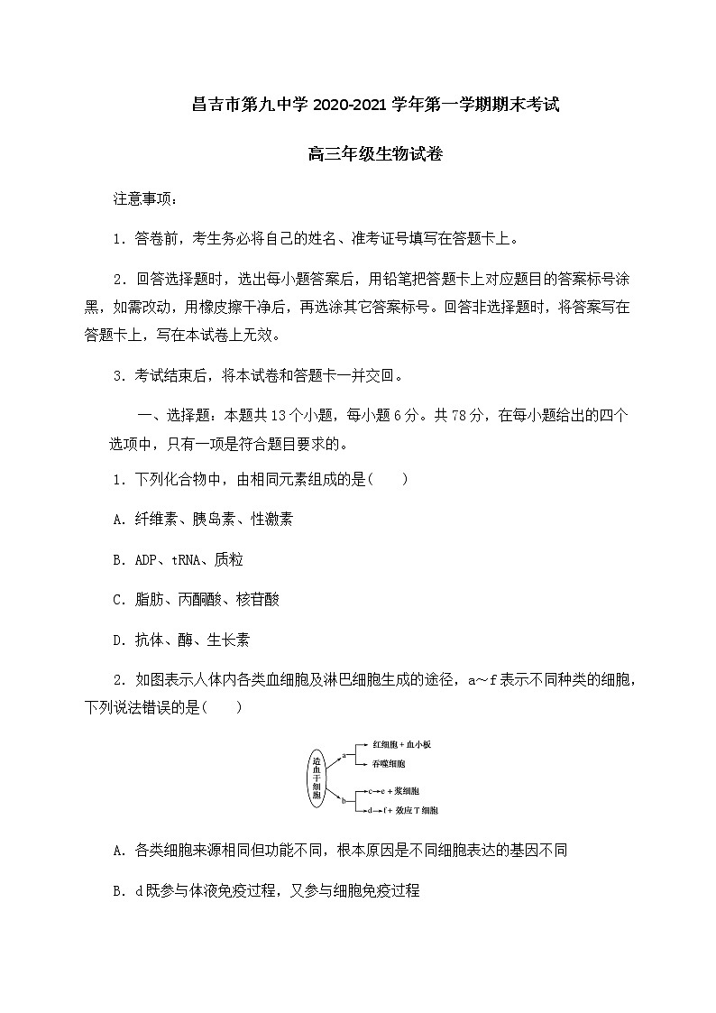
2021昌吉九中高三上学期期末考试生物试题含答案
展开
这是一份2021昌吉九中高三上学期期末考试生物试题含答案
相关试卷
2020昌吉教育共同体高二上学期期末考试生物试题含答案:
这是一份2020昌吉教育共同体高二上学期期末考试生物试题含答案
2020昌吉回族自治州昌吉州二中高二下学期期中考试生物试题含答案:
这是一份2020昌吉回族自治州昌吉州二中高二下学期期中考试生物试题含答案
2021汉中高二上学期期末考试生物试题含答案:
这是一份2021汉中高二上学期期末考试生物试题含答案,文件包含试题docx、汉中市2020-2021第一学期高二期末考试生物答案pdf等2份试卷配套教学资源,其中试卷共8页, 欢迎下载使用。
