


还剩8页未读,
继续阅读
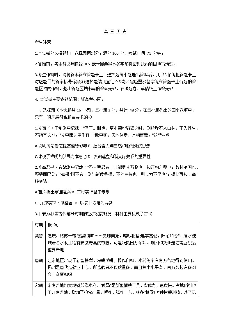
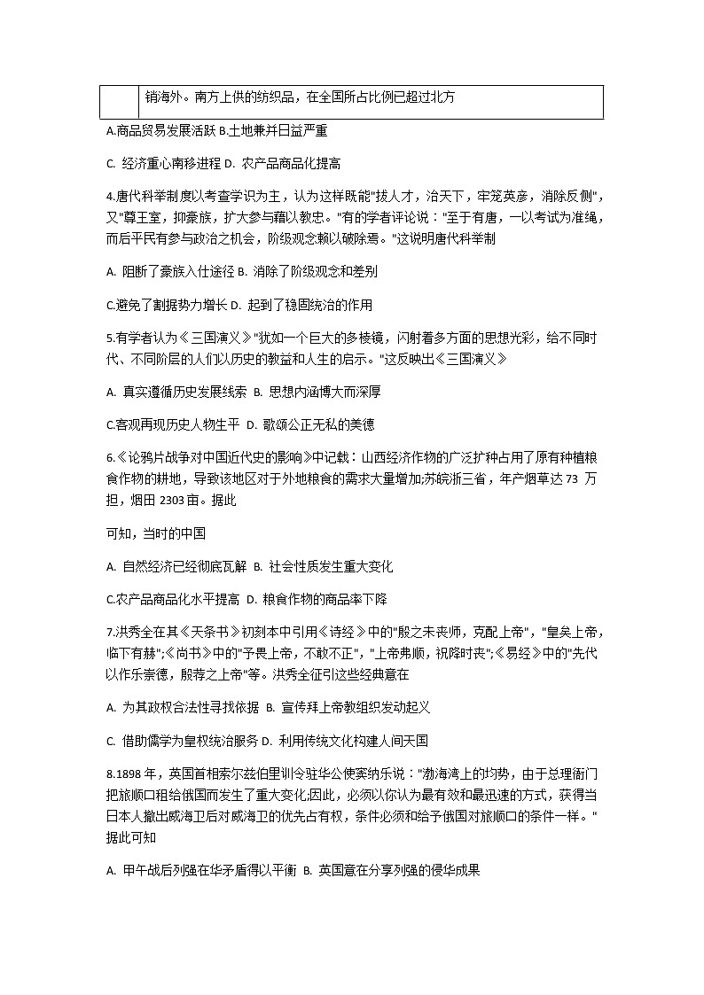
2021湖北省部分重点学校高三2月新高考质量检测历史试题含答案
展开
这是一份2021湖北省部分重点学校高三2月新高考质量检测历史试题含答案,共11页。试卷主要包含了本试卷分选择题和非选择题两部分,答题前,考生务必用直径 0等内容,欢迎下载使用。
相关试卷
2021武汉部分学校高三9月起点质量检测历史试题图片版含答案:
这是一份2021武汉部分学校高三9月起点质量检测历史试题图片版含答案
湖北省新高考部分校2022届高三5月质量检测历史试题(word版 含答案):
这是一份湖北省新高考部分校2022届高三5月质量检测历史试题(word版 含答案),共10页。试卷主要包含了答题前,考生务必用直径0,本卷命题范围, 《古谣谚·湖广谚》记载等内容,欢迎下载使用。
2022湖北省新高考部分校高三5月质量检测历史试题(含答案、答题卡):
这是一份2022湖北省新高考部分校高三5月质量检测历史试题(含答案、答题卡),文件包含湖北省新高考部分校2022届高三5月质量检测历史试题docx、湖北省新高考部分校2021-2022学年高三下学期5月质量检测历史试题答题卡pdf等2份试卷配套教学资源,其中试卷共12页, 欢迎下载使用。