


还剩5页未读,
继续阅读
2021肇庆高三下学期3月高中毕业班第二次统一检测(二模)历史试题含答案
展开
这是一份2021肇庆高三下学期3月高中毕业班第二次统一检测(二模)历史试题含答案
相关试卷
2021云南省高三下学期第一次高中毕业班复习统一检测文科综合历史试题含答案:
这是一份2021云南省高三下学期第一次高中毕业班复习统一检测文科综合历史试题含答案
2021云南省高三下学期第一次高中毕业班复习统一检测文科综合历史试题含答案:
这是一份2021云南省高三下学期第一次高中毕业班复习统一检测文科综合历史试题含答案,共6页。
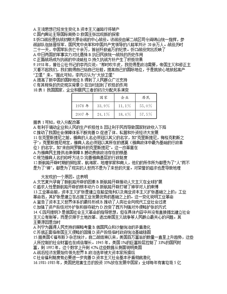
2021届广东省肇庆市高三下学期3月高中毕业班第二次统一检测(二模)历史试题 PDF版:
这是一份2021届广东省肇庆市高三下学期3月高中毕业班第二次统一检测(二模)历史试题 PDF版,共8页。
