


还剩4页未读,
继续阅读
所属成套资源:2022-2023学年高一化学上学期月考试卷合集1
成套系列资料,整套一键下载
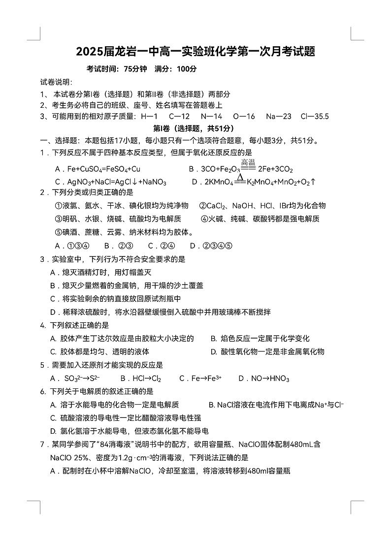
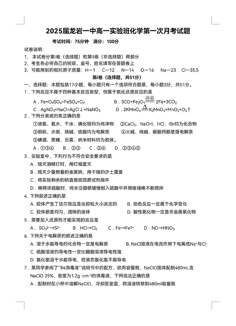
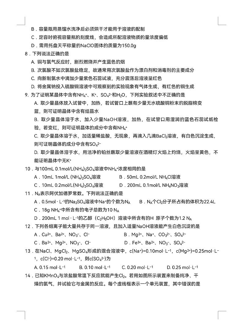
福建省龙岩第一中学2022-2023学年高一化学上学期第一次月考试题(PDF版附答案)
展开
这是一份福建省龙岩第一中学2022-2023学年高一化学上学期第一次月考试题(PDF版附答案),共7页。
相关试卷
2022-2023学年福建省龙岩第一中学高一上学期第一次月考化学试题PDF版含答案:
这是一份2022-2023学年福建省龙岩第一中学高一上学期第一次月考化学试题PDF版含答案,共7页。
重庆市第一中学2022-2023学年高一化学下学期第一次月考试题(Word版附解析):
这是一份重庆市第一中学2022-2023学年高一化学下学期第一次月考试题(Word版附解析),共25页。试卷主要包含了作答时,务必将答案写在答题卡上,考试结束后,将答题卡交回,4NA,C项错误;等内容,欢迎下载使用。
福建省龙岩市第一中学2022-2023学年高二化学上学期第三次月考试题(Word版附答案):
这是一份福建省龙岩市第一中学2022-2023学年高二化学上学期第三次月考试题(Word版附答案),共7页。试卷主要包含了单选题,非选择题等内容,欢迎下载使用。