


人教版高考生物一轮总复习选择性必修1第8单元高频考点进阶课6动物生理相关实验探究学案
展开
这是一份人教版高考生物一轮总复习选择性必修1第8单元高频考点进阶课6动物生理相关实验探究学案,共9页。
利用模型与建模理清静息电位和动作电位测量方法及其应用
(2020·山东模拟)人和高等动物的小肠肠壁内分布着由大量神经元构成的黏膜下神经丛,该神经丛可以接受来自脑干的神经支配,同时也参与腺体分泌等局部反射活动,如图所示。
(1)当来自脑干的兴奋传导到神经丛时,通过神经末梢释放__________,引起神经元③产生兴奋,当兴奋传到m点时,m点膜外电位的变化过程是__________________________。神经元③兴奋不能引起神经元④出现电位变化,即兴奋在神经元之间的传递是单向的,原因是____________________。
(2)小肠肠腔的酸度增加,可通过局部反射活动引起腺体的分泌。若图中腺体对小肠肠腔的酸度增加无法作出反应,但来自脑干的兴奋仍可使其分泌,现已确定上述现象出现的原因是某突触异常,则由图可知,出现异常的突触在神经元________(填图中序号)之间。已知用电极刺激神经元可使其产生兴奋,请设计实验证明该突触异常,简要写出实验思路并预期实验现象:________________________。
解析:(1)神经末梢含突触小泡,兴奋时会释放神经递质。m点静息状态下膜外为正电位,膜内为负电位,兴奋时膜外为负电位,膜内为正电位,因此膜外电位的变化过程是由正电位变为负电位。神经递质只能由突触前膜释放,作用于突触后膜,即兴奋在神经元之间的传递是单向的,因此神经元③兴奋不能引起神经元④出现电位变化。(2)由题图可知,出现异常的突触在神经元⑥和②之间,小肠肠腔的酸度增加,腺体无法作出反应,但是腺体与脑干之间的神经传递正常,因此来自脑干的兴奋仍可使其分泌。用电极刺激神经元⑥的轴突末梢,腺体不分泌;用电极刺激神经元②的胞体,腺体分泌,说明⑥和②之间的突触异常。
答案:(1)神经递质 由正电位变为负电位 神经递质只能由突触前膜释放,作用于突触后膜(或神经递质只能由神经元④中的突触小体释放,作用于神经元③的胞体) (2)⑥和② 用电极刺激神经元⑥的轴突末梢,腺体不分泌(或用电极刺激神经元⑥的轴突末梢,腺体不分泌;用电极刺激神经元②的胞体,腺体分泌)
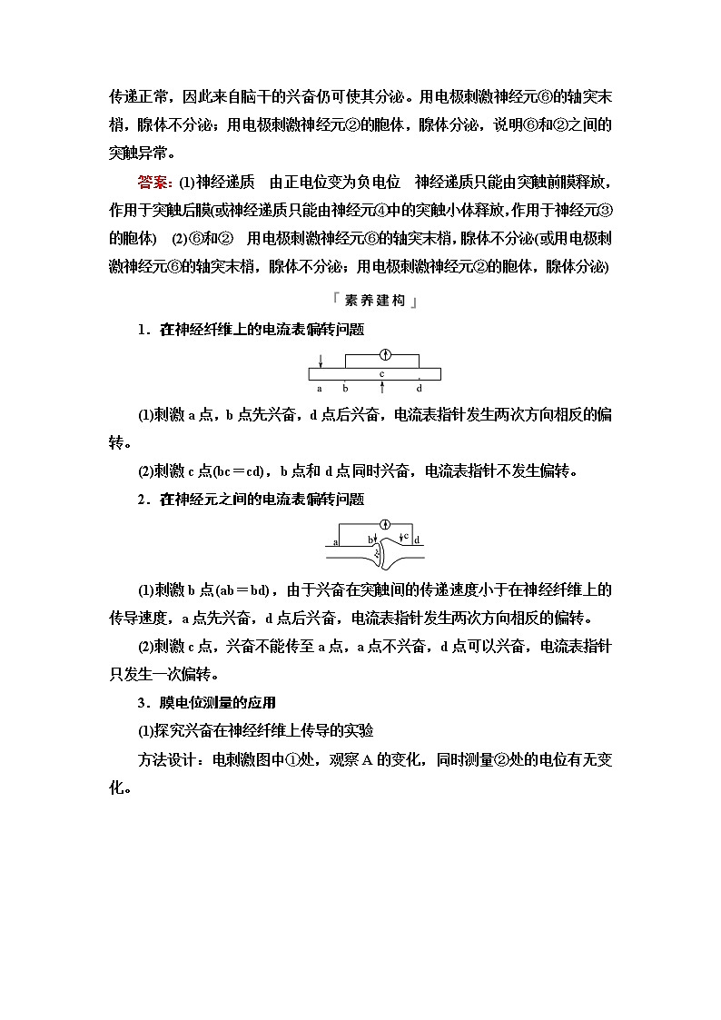
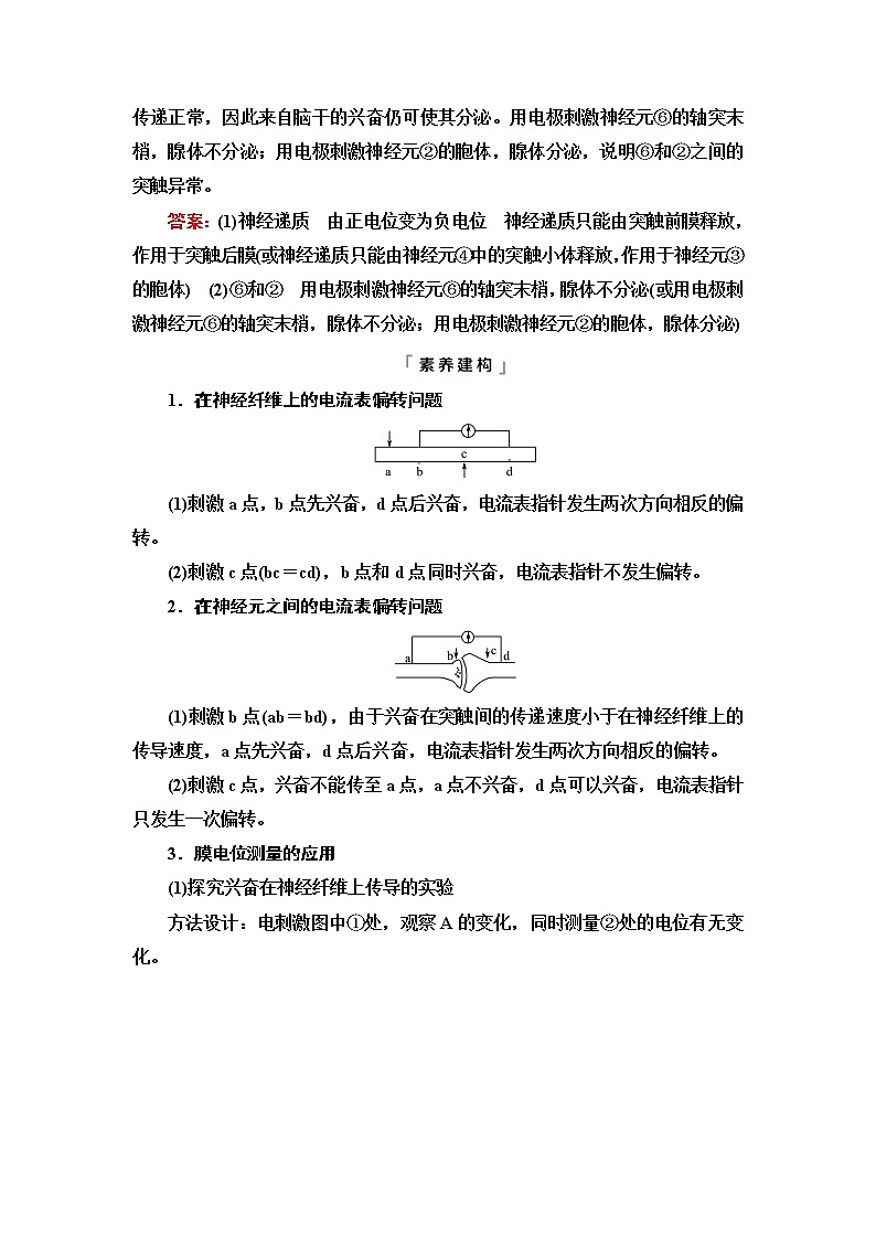
1.在神经纤维上的电流表偏转问题
(1)刺激a点,b点先兴奋,d点后兴奋,电流表指针发生两次方向相反的偏转。
(2)刺激c点(bc=cd),b点和d点同时兴奋,电流表指针不发生偏转。
2.在神经元之间的电流表偏转问题
(1)刺激b点(ab=bd),由于兴奋在突触间的传递速度小于在神经纤维上的传导速度,a点先兴奋,d点后兴奋,电流表指针发生两次方向相反的偏转。
(2)刺激c点,兴奋不能传至a点,a点不兴奋,d点可以兴奋,电流表指针只发生一次偏转。
3.膜电位测量的应用
(1)探究兴奋在神经纤维上传导的实验
方法设计:电刺激图中①处,观察A的变化,同时测量②处的电位有无变化。
结果分析:若A有反应,且②处电位改变,说明兴奋在神经纤维上的传导是双向的;若A有反应,而②处无电位变化,则说明兴奋在神经纤维上的传导是单向的。
(2)探究兴奋在神经元之间传递的实验
方法设计:先电刺激图中①处,测量③处电位变化;再电刺激③处,测量①处的电位变化。
结果分析:若两次实验的测量部位均发生电位变化,说明兴奋在神经元之间的传递是双向的;若只有一处电位改变,则说明兴奋在神经元之间的传递是单向的。
1.某神经纤维静息电位的测量装置及结果如图1所示,其中甲位于膜内,乙位于膜外,图2是将同一测量装置的微电极均置于膜外。下列相关叙述正确的是( )
A.图1中K+浓度甲处比乙处低
B.图2测量装置所测电压为+70 mV
C.图2中若在①处给予适宜刺激(②处未处理),电表的指针会发生两次偏转
D.图2中若在③处给予适宜刺激,②处用药物阻断电流通过,则测不到电位变化
C 解析:题图1中两个微电极一个在膜内,一个在膜外,测得的膜电位是外正内负的静息电位,在静息时,K+的分布是内高外低,A错误;图2是将同一测量装置的微电极均置于膜外,且没有兴奋传导,则图2测量装置所测电压为0 mV,B错误;若在①处给予适宜刺激,由于②处未处理,局部电流先传导到左侧微电极,后传导到右侧微电极,所以电表指针会发生两次偏转,C正确;图2中若在③处给予适宜刺激,②处用药物阻断电流通过,则当兴奋传导到右侧微电极时能测到电位变化,而兴奋不能传导到左侧微电极,故电表指针会偏转一次,D错误。
2.下图为神经元结构模式图,电流计A1和A2的两极a、c、d、e分别接在神经纤维外膜上,在b、f两点给予适宜强度的刺激,则电流计的偏转情况为( )
A.在b点与f点刺激时,A1、A2各偏转两次,且方向相反
B.在b点刺激时,A1偏转两次,A2偏转一次;在f点刺激时,A1不偏转,A2偏转一次
C.在b点刺激时,A1不偏转,A2偏转一次;在f点刺激时,A1不偏转,A2偏转一次
D.在b点刺激时,A1不偏转,A2偏转两次;在f点刺激时,A1不偏转,A2偏转一次
D 解析:在b点刺激时,兴奋同时到达a和c处,因此A1不偏转;当兴奋继续向右传递时,先到达d处,后到达e处,因此A2偏转两次,且方向相反。在f点刺激时,兴奋能传导到e处,但不能传递到a、c和d处,因此A1不偏转,A2偏转一次。
3.(2020·山东模拟)用微电极记录细胞膜上的电位变化是研究神经冲动产生、传导和突触传递原理的常用方法。根据以下实验方法和结果,分析和解决相关问题:
(1)当图1中的微电极M记录到动作电位时,突触小泡将依次产生的反应是___________________________________。
突触后膜上将依次产生的反应是__________________。
(2)研究表明,在突触小体未产生动作电位的情况下,微电极N上也会记录到随机产生的、幅度几乎相等的微小电位变化,如图2所示。结合突触的结构和突触传递的过程,分析导致该电位变化产生的原因:______________。
(3)在某些突触中,突触小体产生动作电位后,微电极N上记录到电位负值增大的抑制性突触后电位(IPSP),如图3所示。已知K+和Cl-通道都参与了IPSP的形成,IPSP产生的原理是________________________。
(4)已知从刺激开始到动作电位产生有一短暂的延迟,且与刺激强度有关。为了规避该延迟对测量精度的影响,请利用微电极记录技术设计实验,精确测量动作电位在神经轴突上的传导速度:______________________。
(实验仪器:微电极记录设备、刺激器、计时器、刻度尺等)
解析:(1)当题图1中的微电极M记录到动作电位时,即兴奋传导到轴突末梢时,突触小泡逐渐向突触前膜移动,与突触前膜融合后,以胞吐的方式释放神经递质。突触后膜上受体结合神经递质后,引起突触后膜上发生电位变化。(2)在突触小体未产生动作电位的情况下,微电极N上也会记录到如图2所示的随机产生的、幅度几乎相等的微小电位变化,说明有神经递质作用于突触后膜,但不能引发动作电位,推测可能原因是发挥作用后的神经递质没有被彻底降解,极微量的神经递质作用于突触后膜上的受体,引起微小的电位变化,但不足以引起动作电位。(3)正常情况下,静息时神经细胞膜对K+的通透性大,K+大量外流,形成内负外正的静息电位;受到刺激后,神经细胞膜的通透性发生改变,对Na+的通透性增大,Na+内流,因此形成内正外负的动作电位。如题图3所示,微电极N上记录到电位负值增大的抑制性突触后电位(IPSP),已知K+和Cl-通道都参与了IPSP的形成,则在电位负值增大的过程中膜内负电位增强,是K+外流和Cl-内流的结果。(4)已知从刺激开始到动作电位产生有一短暂的延迟,且与刺激强度有关。若要规避该延迟对测量精度的影响,精确测量动作电位在神经轴突上的传导速度,可通过测量两个电极之间的距离,同时测量电极记录到的动作电位起始点的时间差即可,即先用刻度尺测量两个微电极之间的距离,用刺激器刺激1次,同时用计时器记录两个微电极记录设备发生变化的时间差,从而根据时间和距离的关系式计算出传导速率。
答案:(1)突触小泡向突触前膜移动,与突触前膜融合,突触前膜以胞吐的方式释放神经递质 突触后膜上受体与神经递质结合,引起突触后膜产生动作电位 (2)发挥完作用的神经递质没有被彻底降解,极微量的神经递质引起微小的电位变化,但不足以引起动作电位 (3)K+外流和Cl-内流 (4)先用刻度尺测量两个微电极之间的距离,用刺激器刺激1次,同时用计时器记录两个微电极记录设备发生变化的时间差,再计算出传导速率
利用模型与建模分析生命活动的调节方式
(2020·天津模拟)人和高等动物胰液的分泌受神经—体液调节,进食可引起胰液大量分泌,过程如图:
(1)食物刺激通过①③途径分泌胃泌素,该过程的调节方式是________调节。胃酸刺激小肠黏膜细胞分泌促胰液素,通过________运输,作用于胰腺。
(2)图中反映出胰腺细胞接受调节信号分子的受体至少有________种,这些信号分子都能促进胰腺分泌胰液,这是____________作用。
(3)最近科学家从小肠分离出一种多肽——CKK释放肽,进食后,在蛋白质的消化产物作用下,通过CKK释放肽引起胆囊收缩素释放和胰蛋白酶分泌增加;而分泌的胰蛋白酶又可使CKK释放肽水解,胆囊收缩素和胰蛋白酶分泌减少,这种调节机制是________调节,此种调节是生命系统中非常普遍的调节机制。
解析:(1)食物刺激通过①③途径调节胃窦分泌胃泌素,属于神经调节;促胰液素是由小肠黏膜细胞分泌的,通过体液运输,作用于胰腺,促进胰腺分泌胰液。(2)根据题图分析可知,图中胰腺接受了胃泌素、神经递质、促胰液素、胆囊收缩素共4种信号分子的协同刺激,促进了胰腺分泌胰液。(3)根据题意分析,CKK释放肽引起胆囊收缩素释放和胰蛋白酶分泌增加,而分泌的胰蛋白酶又可使CKK释放肽水解,使得胆囊收缩素和胰蛋白酶分泌减少,这个过程属于负反馈调节的过程;这种调节机制使得相关激素和酶的含量维持在正常范围内,保证了生命活动的正常进行。
答案:(1)神经 体液 (2)4 协同 (3)负反馈
生命活动调节方式的判定方法
(1)完全依赖反射弧完成,仅涉及“神经递质”这种信号分子——神经调节
模型:
举例:膝跳反射、缩手反射等。
(2)仅涉及“激素”或其他化学物质——体液调节
模型:
实例:人进食后血糖升高,引起胰岛B细胞分泌胰岛素,使血糖降低。
(3)既有神经系统调节,又有相关激素或其他化学物质的参与,涉及“神经递质”与“激素”两类信号分子——神经—体液调节。
①模型Ⅰ
举例:血糖降低,下丘脑通过有关神经使胰岛A细胞分泌胰高血糖素,使血糖升高。
②模型Ⅱ
举例:日照长短变化刺激鸟类的神经系统,下丘脑分泌促性腺激素释放激素作用于垂体,垂体分泌促性腺激素作用于性腺,性腺分泌的性激素增加,促使鸟类产卵。
1.下面为人体的生命活动调节示意图,下列相关叙述中不正确的是( )
A.饮水过少时,激素d作用的靶器官主要是肾小管和集合管
B.血糖平衡调节过程中的a→c→d→e属于体液调节
C.人的手被针扎时,其调节过程是通过a→b→e来实现的,属于神经调节
D.体温调节过程中的内分泌腺c包括下丘脑、胸腺、肾上腺和甲状腺
D 解析:饮水过少时,细胞外液渗透压升高,作用于下丘脑的渗透压感受器,使垂体释放抗利尿激素增加,该激素的靶器官主要是肾小管和集合管,A正确;血糖平衡调节过程中,a是血糖浓度的变化,c是胰岛细胞,d是胰岛素或胰高血糖素,此过程属于体液调节,B正确;人的手被针扎时,a是感受器,b是神经中枢,e是效应器,此过程属于神经调节,C正确;体温调节过程中的相关内分泌腺c包括下丘脑(促甲状腺激素释放激素)、垂体(促甲状腺激素)、肾上腺(肾上腺素)和甲状腺(甲状腺激素),胸腺与体温调节没有直接关系,D错误。
2.春天日照逐渐延长时,鸟类大多进入繁殖季节。调节鸟类繁殖活动的图解如下:
请回答:
(1)鸟类的繁殖活动是通过机体的____________调节完成的;激素调节的特点是___________________________________。
(2)鸟类接受日照延长的信息进入繁殖季节,体现了生态系统中信息传递有利于________________。
(3)据图判断,若要验证B的生理作用,不能用去除性腺的鸟作为实验动物,其原因是_________________________。有同学提出了以下设计思路,请完善。取发育状况一致的雌鸟均分为甲、乙、丙三组,甲组不破坏垂体,并注射一定量的生理盐水;乙组破坏垂体,并注射等量的生理盐水;丙组破坏垂体,并注射等量且适宜浓度的激素B。相同且适宜条件下饲养一段时间后测定________________________________________________________。
解析:(1)据题图分析,鸟类的繁殖有传入神经的参与,说明有神经调节;与性腺相关,说明有性激素的参与,说明有体液调节;激素调节具有通过体液进行运输,作用于靶器官、靶细胞,作为信使传递信息,微量和高效等特点。(2)生态系统中信息传递有利于生物种群的繁衍,如鸟类接受日照延长的信息进入繁殖季节。(3)若去除了鸟的性腺,则失去了促性腺激素(B)作用的器官,无法验证该激素的生理作用,因此不能用去除性腺的鸟作为实验动物来验证B的生理作用。激素B是促性腺激素,可以促进性腺分泌性激素(C),因此根据实验设计过程,对实验组进行处理后,应该分别检测三组实验动物的激素C含量。
答案:(1)神经—体液 通过体液进行运输,微量和高效,作为信使传递信息,作用于靶器官、靶细胞 (2)生物种群的繁衍 (3)若去除性腺,激素B没有靶器官,无法验证该激素的生理作用 三组实验动物的激素C含量
相关学案
这是一份2024届高考生物一轮复习第8单元实验探究系列6动物生理相关实验探究(动物激素功能的实验探究)学案,共9页。学案主要包含了思维构建等内容,欢迎下载使用。
这是一份2024届高考生物一轮复习第8单元高频考点进阶课4兴奋传导与传递的相关分析学案,共14页。
这是一份高考生物总复习第8单元实验探究系列6动物生理相关实验探究(动物激素功能的实验探究)学案,共7页。学案主要包含了思维构建等内容,欢迎下载使用。