地理第一章 人口与地理环境第三节 人口容量优秀精练
展开(2022·全国·高一)下表是不同气候条件下的人口合理容量和合理人口密度表。完成下面小题。
1.表中所列人口合理容量和合理人口密度测算主要考虑的是( )
A.社会因素B.自然因素C.经济因素D.历史因素
2.按表格推算,下列气候类型所在地区远没有达到合理人口容量和合理人口密度的是( )
A.亚热带季风气候区B.地中海气候区
C.温带季风气候区D.热带雨林气候区
【答案】1.B 2.D
【解析】1.该表反映了不同气候条件下的合理人口容量和合理人口密度,说明这种测算主要考虑的是自然因素中的气候因素,B正确;社会因素、经济因素、历史因素均属于人文因素,故ACD错误;故选B。
2.热带雨林气候区的水热资源极为丰富,从表中信息可知,该气候区的合理人口容量和合理人口密度都最大,而目前该气候区却是世界上人口稀少的地区之一,故D正确;世界人口主要集中在北半球10°N-50°N范围内,因此亚热带季风气候区、地中海气候区、温带季风气候区均是世界人口稠密区,故ABC错误;故选D。
(2022·全国·高一)盛水的木桶是由许多块木板组成的,盛水量也是由这些木板共同决定的。若其中一块木板很短,则此木桶的盛水量就被短板所限制。这块短板就成了这个木桶盛水量的“限制因素”(或称“短板效应”)。若要使此木桶盛水量增加,只有换掉短板或将短板加长才行。人们把这一规律总结为“木桶效应”。完成下面小题。
3.下列关于“木桶”的说法最正确的是( )
A.根据“木桶效应”,地球的资源环境承载力可以无限制地扩大,因此不必担心人口过多的问题
B.如果木桶代表区域资源环境承载力,则在一定历史阶段内人口容量具有相对确定性
C.如果桶板代表资源,则长板决定了区域资源环境承载力
D.如果桶板代表资源,则各板共同决定了区域资源环境承载力
4.日本、荷兰等国土地、矿产资源都不足,但人口容量较高的最主要原因是( )
A.气候适宜B.本国自然资源丰富
C.大量地利用了其他国家的资源D.人口素质较高
【答案】3.B 4.C
【解析】3.木桶容量在木板高度一定的前提下是一定的,容量由最短的木板决定。同样,区域资源环境承载力在一定历史阶段内也具有相对确定性,B正确;根据“木桶效应”,地球的资源环境承载力是由最少的资源决定,不可以无限制地扩大,A错误;如果桶板代表资源,则最短板决定了区域资源环境承载力,CD错误;故选B。
4.在一个开放系统中,资源互补可以大大提高一个地区的区域资源环境承载力,生产力越发达,利用系统外资源的能力就越强。日本、荷兰等国土地、矿产资源都不足,但大量利用了其他国家的资源,所以具有较高的人口容量。C正确;与气候、人口素质因素关系不大,AD错误;两车的自然资源相对缺乏,B错误,故选C。
(2022·全国·高一)20世纪90年代以来,许多学者从不同角度对我国人口数量、资源环境承载力、人口合理容量进行了预测,表中内容为一些学者的预测数据。读表,完成下面小题。
5.表中反映的我国人口合理容量是( )
A.15亿~16亿B.15.1亿或16.6亿
C.8亿~9亿D.14亿~15亿
6.下列不属于影响我国资源环境承载力因素的是( )
A.自然资源的数量和质量B.地区开放程度
C.科技水平和消费水平D.国家的人口政策
【答案】5.C 6.D
【解析】5.读表格可知,14亿~15亿是预测的2050年我国的人口数量,D错误;15亿~16亿、15.1亿或16.6亿是根据不同标准预测的资源环境承载力,AB错误;8亿~9亿是依小康消费水平最适宜供养的人口数量,即我国的人口合理容量,C正确。所以选C。
6.资源、科技发展水平、人口的生活和文化消费水平、地区开放程度是影响资源环境承载力的主要因素,资源、科技发展水平、地区开放程度与资源环境承载力呈正相关,人口的生活和文化消费水平与资源环境承载力呈负相关,ABC正确,国家的人口政策不属于影响我国资源环境承载力的因素,D错误。本题选择不属于的影响因素,所以选D。
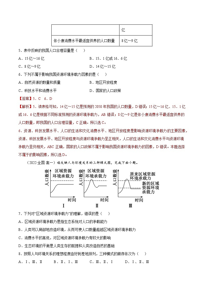
(2022·全国·高一)读反映人与环境关系的三种模式图,完成下面小题。
7.下列对“区域资源环境承载力”的理解,错误的是( )
A.区域资源环境承载力是指生态系统对人口的承载能力
B.人类可以局部地改造环境,从而可使人口数量超越区域资源环境承载力
C.消费水平的高低,对区域资源环境承载力有较大的影响
D.生态环境的平衡是人类生存的前提和人类改造自然的基础
8.按照人与环境关系的理想程度由好到差地排列,三种模式的顺序依次为( )
A.Ⅰ、Ⅲ、ⅡB.Ⅱ、Ⅰ、ⅢC.Ⅲ、Ⅱ、ⅠD.Ⅰ、Ⅱ、Ⅲ
【答案】7.B 8.D
【解析】7.由所学知识可知,生态环境的平衡是人类生存的前提和人类改造自然的基础;区域资源环境承载力是环境能容纳的最大人口数量;消费水平的高低,对区域资源环境承载力有较大的影响,ACD正确,不合题意。人类可局部地改造环境,但人口数量不能超越区域资源环境承载力,否则会导致一系列的环境问题,B错误,符合题意,故选B。
8.由所学知识可知,人口数量在区域资源环境承载力以内,且保持稳定,人与环境关系越理想,Ⅰ阶段最好;Ⅱ阶段,人口数量有一段时间超越区域资源环境承载力,但后来一直稳定在区域资源环境承载力以内;Ⅲ阶段,随着时间的推移,人口数量超过了区域资源环境承载力,导致生态失调、环境恶化,降低了资源环境承载力,人与环境关系最差;Ⅱ模式居中,所以人与环境关系的理想程度由好到差的顺序依次为Ⅰ、Ⅱ、Ⅲ,D正确。ABC错误。故选D。
(2021·河北·石家庄二中高一期末)加拿大主要为英法移民后裔。人口不足3.8千万,人均GDP超过4万美元。2019年人口增长达1.5%,其中自然增长不足15%。北部的雷索卢特是因纽特人的居住点,约500余人。如今生活中用上了雪上汽车、沙发、电视等现代用具,生活方式也已靠工资、救济金生活。下图示意加拿大人口密度分布。据此完成下面小题。
9.2019年,加拿大净移民人口约( )
A.50万B.60万C.70万D.80万
10.加拿大人口增长缓慢的原因是( )
①资源贫乏②经济落后③环境恶劣④人口总量少⑤人口观念⑥环境人口容量高
A.①②③B.③④⑤C.①②⑥D.③⑤⑥
11.因纽特人的生活方式改变,使雷索卢特( )
A.消费水平提高,人口容量减小B.生活步入现代化,人口容量降低
C.对外联系增强,人口容量增加D.海冰面积增加,人口容量增加
【答案】9.A 10.B 11.C
【解析】9.由材料“人口不足3.8千万,2019年人口增长达1.5%,其中自然增长不足15%。”可知,2019年加拿大净移民人口=3.8千万×1.5%×(1-15%)=484500人,大约为50万人左右,A正确,BCD错误。故选A。
10.加拿大资源丰富,①错误;加拿大经济发达,②错误;加拿大纬度高,气候寒冷,环境恶劣,不宜人居,③正确;人口总量少,每年净增人口少,人口增长缓慢,④正确;经济发达,社会福利保障健全,人口观念影响,生育意愿低,⑤正确;环境人口容量对人口增长影响不大,⑥错误。综上所述,B正确,ACD错误。故选B。
11.由材料“如今生活中用上了雪上汽车、沙发、电视等现代用具,生活方式也已靠工资、救济金生活”可知,因纽特人的生活水平有所提高,但也都是基本生活消费为主,对人口容量影响较小,人口容量应有所提高,A错误;生活还靠领救济金生活,离现代化还比较远,B错误;生活中用上了雪上汽车,对外联系增强,人口容量增加,C正确;生活方式的改变对海冰影响不大,事实上北冰洋地区海冰面积在减小,D错误。故选C。
(2022·全国·高一课时练习)资源环境承载力是指在自然生态环境不受危害并维系良好生态系统前提下,一定地域空间的资源禀赋和环境容量所能承载的经济规模和人口规模,反映了社会经济发展与资源开发和环境保护之间的关系。图为2007和2016年云南省玉溪市各县区资源环境承载力空间分析结果图。据此完成下面小题。
12.十年来,各县区资源环境承载力( )
A.红塔区一直保持着较高的承载程度B.元江县和新平县呈现变大的趋势
C.呈现由中间向周围逐渐降低的格局D.存在明显差异且地域邻近性明显
13.江川地区资源环境承载力降低的主要原因可能是( )
A.自然条件和自然资源优越B.城乡规划,土地利用结构调整
C.撤县设区,人口素质提升D.交通设施完善,人口密度增大
【答案】12.D 13.B
【解析】12.环境承载力是一种能力,承载程度是一种状态,材料中没有提到承载程度,无法判断红塔区是否一直保持着较高的承载程度。A错误;元江县没有变化,B错误;表现出的是由中部向东部和西降低的格局,不是向四周降低的格局,C错误;能够看出各县区资源环境承载力存在明显差异,且地域邻近的区域差别不大,D正确。故选D。
13.影响环境承载力的因素有资源、地区对外开放程度、经济发展水平、科技文化水平、人口消费水平等。自然条件和自然资源优越,环境承载力会较高,不是环境承载力降低的原因,A错误;撤县设区,不一定人口素质会提升,C错误;交通设施完善,环境承载力会提高,D错误;撤县设区,城乡规划,建筑用地增多,土地资源的环境承载力可能降低,B正确。故选B。
(2022·全国·高一课时练习)读图完成下面小题。
14.与人口合理容量呈正相关的有( )
①环境质量②资源数量③科技发展水平④文化消费水平
A.①③B.③④C.②④D.②③
15.制约环境承载力的首要因素是( )
A.科技发展水平B.人口的文化水平
C.资源状况D.人口生活消费水
【答案】14.D 15.C
【解析】14.读图可知,资源数量和科技发展水平与人口合理容量呈正相关,环境质量和文化消费水平与人口合理容量成负相关,所以②③符合题意。故选D。
15.读图可知,制约环境承载力的因素很多,如科技发展水平、资源、人口的生活和文化消费水平、环境质量等,其中资源状况是首要因素,一个地区的资源总量越丰富,所能持续供养的人口数量越多,C正确,ABD错误。故选C。
(2021·全国·高一课时练习)截止2019年12月,叙利亚内战已有46.5万人因之丧生,四分之三的叙利亚人(约1350万)需要人道主义援助,500万叙利亚人出逃沦为难民,进而引发了欧洲难民危机。约旦虽然全国人口只有600万,政府却已接纳叙难民50万,将他们搬迁到城镇周边、中心村附近或其他城市。据此完成下面小题。
16.影响叙利亚环境承载力的主要因素是( )
A.自然资源B.科学技术C.消费水平D.开放程度
17.促成此次人口迁移的直接原因是( )
A.矿产枯竭B.经济落后C.政策扶持D.教育需求
【答案】16.A 17.C
【解析】16.环境承载力是指在一定时期内,在维持相对稳定的前提下,环境资源所能容纳的人口规模和经济规模的大小,所以资源是影响环境人口容量的首要因素。叙利亚沿海和北部地区属地中海气候,夏季炎热干燥,冬季温和多雨,雨热不同期;南部地区属热带沙漠气候,全年高温干旱,降水量稀少;草原和荒漠占全国面积一半以上。叙利亚气候比较干燥,全国有五分之三的地区全年降雨量少于25毫米。所以影响叙利亚环境承载力的主要因素是自然资源。A正确,B、C、D错误。故选A。
17.由材料“约旦政府却已接纳叙难民50万,将他们搬迁到城镇周边、中心村附近或其他城市”可知,促成此次人口迁移的直接原因是政策扶持,C正确。材料中无矿产枯竭、经济落后、教育需求的相关信息,A、B、D错误。故选C。
18.(2022·全国·高一)阅读材料,回答下列问题。
14亿是一个令人忧虑的数字。14亿人要吃饭,要穿衣,要上学,要就业,要住房……消费的需求乘以14亿,就是一个庞大的数目。中国的耕地、水资源、森林以及矿产资源本来就稀缺,再除以14亿,就少得可怜。平均每人耕地面积只有0.093公顷,水资源只相当于世界人均水平的1/4。中国的耕地面积在不断减少,人口却不断增长,这一增一减,使得中国人均物质水平更加捉襟见肘,粮食安全、环境资源难以承受人口压力增长。
(1)与欧美发达国家相比,我国存在的最主要的人口问题是什么?对资源和环境的影响是什么?
(2)结合我国国情,可采取哪些措施提高我国的人口合理容量?
【答案】(1)与欧美发达国家相比,我国存在的最主要的人口问题是人口数量过多、增长过快。人口数量过多,增长过快对资源和环境产生的压力过大,不利于资源和环境的持续发展。
(2)控制人口数量,提高人口素质,发展科技,提高资源的利用率,使人口、资源、环境协调发展等。
【解析】本大题以中国人口数量和资源环境现状为材料设置试题,涉及区域人口问题、提高人口合理容量的有效措施等相关知识点,考查学生阅读材料提取信息的能力,以及基础知识学以致用的能力,培养人地协调观和区域可持续发展的素养。
(1)材料“14亿是一个令人忧虑的数字。14亿人要吃饭,要穿衣,要上学,要就业,要住房……消费的需求乘以14亿,就是一个庞大的数目”,说明与欧美发达国家相比,我国存在的最主要的人口问题是人口数量过多、增长过快。人口数量过多,增长过快对资源和环境产生的压力过大,易造成资源短缺、环境污染等问题,不利于资源和环境的持续发展。
(2)针对我国人口基数大的基本国情,首要任务就是实施计划生育,控制人口数量;其次我国经济发展水平较发达国家还有一定差距,国民受教育水平和人口素质较低,因此要发展教育科技,提高人口素质;还要发展科技,更新技术,提高资源的利用率,使人口、资源、环境协调发展等。
气候区
人口合理容量(亿人)
人口合理密度(人/km2)
热带雨林气候区
28.00
200
亚热带季风气候区
9.30
100
地中海气候区
2.25
90
温带海洋性气候区
及温带季风气候区
7.35
30
2050年人口数量
14亿~15亿
依农业资源最大供养的人口数量
15亿~16亿
依粮食生产能力最多供养的人口数量
15.1亿或16.6亿
依小康消费水平最适宜供养的人口数量
8亿~9亿
鲁教版 (2019)必修 第二册第三节 人口合理容量精品当堂达标检测题: 这是一份鲁教版 (2019)必修 第二册第三节 人口合理容量精品当堂达标检测题,文件包含13人口合理容量同步练习-高一地理同步备课系列鲁教版2019必修第二册解析版docx、13人口合理容量同步练习-高一地理同步备课系列鲁教版2019必修第二册原卷版docx等2份试卷配套教学资源,其中试卷共14页, 欢迎下载使用。
高中地理湘教版 (2019)必修 第二册第三节 人口容量优秀练习: 这是一份高中地理湘教版 (2019)必修 第二册第三节 人口容量优秀练习,文件包含13人口容量课时作业-高一地理同步备课系列湘教版2019必修第二册解析版docx、13人口容量课时作业-高一地理同步备课系列湘教版2019必修第二册原卷版docx等2份试卷配套教学资源,其中试卷共16页, 欢迎下载使用。
高中地理湘教版 (2019)必修 第二册第一章 人口与地理环境第二节 人口迁移精品综合训练题: 这是一份高中地理湘教版 (2019)必修 第二册第一章 人口与地理环境第二节 人口迁移精品综合训练题,文件包含12人口迁移课时作业-高一地理同步备课系列湘教版2019必修第二册解析版docx、12人口迁移课时作业-高一地理同步备课系列湘教版2019必修第二册原卷版docx等2份试卷配套教学资源,其中试卷共19页, 欢迎下载使用。

