所属成套资源:2022-2023学年初中语文议论文专题阅读(知识点梳理+练习)
- 专题02 把握论据类型,分析论据作用(知识梳理+精选练习)-2022-2023学年九年级语文议论文专题阅读 试卷 5 次下载
- 专题03 理清论证结构,分析论证过程(知识梳理+精选练习)-2022-2023学年九年级语文议论文专题阅读 试卷 5 次下载
- 专题04 辨析论证方法,体会论证作用(知识梳理+精选练习)-2022-2023学年九年级语文议论文专题阅读 试卷 6 次下载
- 专题05 体会语言特点,分析词句效果(知识梳理+精选练习)-2022-2023学年九年级语文议论文专题阅读 试卷 5 次下载
- 专题06 领悟文章内容,迁移开放思维(知识梳理+精选练习)-2022-2023学年九年级语文议论文专题阅读 试卷 5 次下载
专题01 把握文本内容,归纳中心论点(知识梳理+精选练习)-2022-2023学年九年级语文议论文专题阅读
展开
这是一份专题01 把握文本内容,归纳中心论点(知识梳理+精选练习)-2022-2023学年九年级语文议论文专题阅读,文件包含专题01把握文本内容归纳中心论点知识梳理+精选阅读解析版docx、专题01把握文本内容归纳中心论点知识梳理+精选阅读原卷版docx等2份试卷配套教学资源,其中试卷共29页, 欢迎下载使用。
知 识 梳 理
【考情梳理】
【考点精讲】
论点是作者对所述问题的见解和主张,也是文章阐述的中心问题,更是议论文的灵魂。一篇议论文可以有一个论点,也可以有几个论点,这就需要明确中心论点和分论点。中心论点一般有一个,分论点可以有多个,都是围绕中心论点提出的。中心论点起统率全文的作用,分论点补充中心论点,为中心论点服务。
1、论点的特征
(1)形式上是完整的陈述句;
(2)有明确的判断(肯定或否定);
(3)不能运用修辞和疑问句,即不能是疑问句或比喻句等。
(4)具有正确性、鲜明性、新颖性。
2、论点的位置
(1)标题,有些文章的标题就是论点;
(2)开头处,最常见的是论点放在开头,或开门见山、直接提出,或引用提出,或归纳事例提出;
(3)结尾处,有的文章采用归纳全文、篇末点题,揭示中心论点的写法,要注意具有总结性的标志词,如“所以”“总而言之”“总之”“故此”“归根结底”等;
(4)文章中间,放在文章中间,往往观点的提出有一个过程,在经过一番论述之后,再提出中心论点;
(5)没有明确论点,少数议论文没有明确提出论点,需要根据文章内容自己提炼概括。
3、归纳中心论点的方法
归纳中心论点可从以下几个方面着手:
(1)位置法:论点在题目和开头出现的概率最大,所以先看标题和开头,然后看结尾和文中一些过渡性的句子;若文中没有明显的论点句,则需要我们进行归纳、概括,从中提取出文章的论点。
(2)表述法:论点的表述形式往往是一个表肯定或表否定的判断句,是具有正确、鲜明、简洁特点的表态性语句。从全文看,它必须是统率全文的中心句,而不是某段的中心句。
(3)摘录法:只有分论点,而无中心论点时可运用此方法。
(4)论据反推论点:无论是事实论据还是道理论据都是为论点服务的,论点和论据之间的关系是证明和被证明的关系。分析论据,证明了什么问题,这个问题理所当然就是论点。
此外,还要注意区分论点和论题。论题是作者所要议论的问题,是有待于证明的命题,它仅仅是议论的问题或对象,千万不可将其与论点混淆。
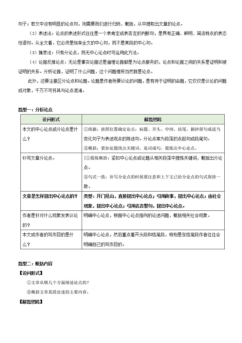
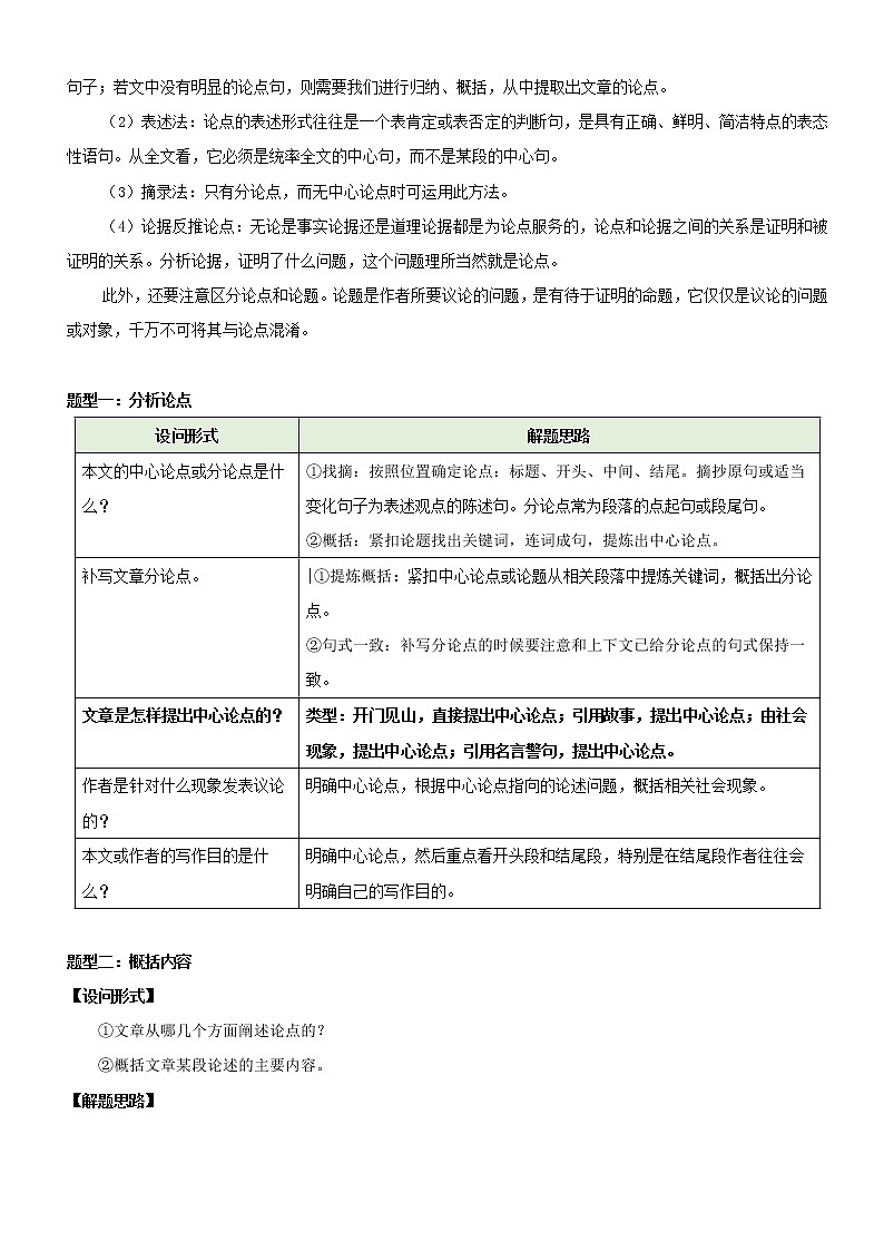
题型一:分析论点
题型二:概括内容
【设问形式】
①文章从哪几个方面阐述论点的?
②概括文章某段论述的主要内容。
【解题思路】
①划分层次;②概括层意;③根据要求归纳出主要内容。
题型三:分析标题作用和拟写标题★★★
精 选 阅 读
一、(2022·安徽滁州·九年级期末)
材料一
①我们的教育不应该鄙视放弃、鄙视失败,也不必过分强调坚韧不拔、坚定不移、决不放弃、战胜自我,如果一个人的方向都错了,为什么还要决不放弃?很多时候,放弃是一种止损机制。
②李雪琴是目前中国最好的脱口秀演员之一。她去纽约留学之前是一个标准的北大人,但是因为个人原因,没拿到学位就回老家了,开始网络卖货。用世俗的标准来看,她失败了。
③但是,这种失败对她来说,恰恰是一个转机,她转型为网红、成为脱口秀演员。所以,认识自我是一个试错的过程。没有失败的勇气,就没有发现的惊喜。
④另一个可怕的“失败观”就是成功标准的单一化。一个社会哪有那么多成功人士?那么多马云、那么多郎朗,那么多姚明?大部分人就是普通人。
⑤一个朋友对我说:要坚信自己的孩子会长成一个普通人。接受绝大多数人都是普通人这一点之后,正确的教育观是什么?不是非要把一棵小草培养成参天大树,而是要把一棵小草培养成一棵美好的小草,一棵健康的小草。大部分人可能天赋都很普通,但是他的兴趣爱好个性,都有自己的独特性。
⑥可能有的家长会说,我们家孩子没有任何比较优势,怎么办?其实,每个人都有自己的比较优势。所谓的比较优势,不是说你一件事情千得比所有人都好,而是在你自己能干的所有事情中,哪件事情能够干得最好。哪怕是一件很普通的事,比如做饭、化妆,你把它做到极致,也可以成为你的亮点。
⑦日本有个工作叫做“收纳咨询师”,你看,收纳都可以成为一个工作,甚至事业。你家孩子可能不是天才,但在一个小小的天地里过上怡然自得的生活,这就够了,这就是成功。
(选自2020年11月20日《新华日报》)
材料二
孩子的发展优势是在长期陪伴中发现的,父母要尽可能多地、有质量地陪伴孩子。“尽可能多”,不是改变父母的基本生活和工作安排,而是在家庭生活中尽可能与孩子多相处。有质量的家庭陪伴,就是为孩子设定合理的较高期望,并温暖而坚定地尽自己的责任。
现实中很多父母总是盯着孩子的“不足”和“缺点”不放,甚至把孩子看作是没有希望的失败者,造成孩子严重缺乏自信、自尊。这种“缺陷视角”的养育观,认为孩子之所以出现问题,是因为他具有性格或智力上的缺陷。相对应的“优势视角”养育观,则相信儿童拥有内在的能力去适应、学习、成长、改变,能够使用内在和外在资源去回应学习和生活的挑战,养育过程中的注意力始终放在观察和发现孩子身上的潜在优势。
(摘编自《父母应善于发现并发挥孩子的优势》,2021.1.7《中国教育报》)
材料三
实施教育惩戒的根本目的在于促进学生全面发展和成长成才,校规校纪建设必须服务这一根本。要能纠正学生错误言行、培养学生规则意识,更要能对学生健康成长起到引领性、保障性的作用。要坚持过罚适当的原则,根据学生身心特点、过错性质、悔过态度等,选择适当的教育惩戒措施。要完善教育惩戒后的疏导机制,及时与有需要的学生进行沟通,提供帮扶。
学校需要根据本校学生特点制定校规校纪,将实施教育惩戒的情形和方式予以具体化,以利于教师准确把握和适用。要按照教育规律及学生身心发展特点,规范学生不良行为与相应教育惩戒措施,准确区分不良行为程度、性质和教育惩戒手段。要在人文关怀的前提下依法实施教育惩戒,尊重学生的人格尊严,保障学生的基本权利。要明确规定教师的禁止性行为和教师的合法权益。
(摘编自《完善校规校纪保障教育惩戒规范实施》,2021.2.9(中国教育报》)
1.根据以上材料,下列理解和判断,不正确的一项是( )
A.一件很普通的事,你做到极致、完美,就是一种成功。
B.教师和父母都应善于发现孩子身上的闪光点。
C.家庭陪伴要有质量保证,要为孩子设定合理的较高期望
D.学校要完善教育惩戒后的疏导机制,及时与所有学生进行沟通,提供帮扶。
2.请用自己的话概括材料一的中心论点。
3.材料一第⑦段主要使用什么论证方法?有何作用?
4.根据材料三,为保障教育惩戒规范实施,学校制定校规校纪需要做到哪两点?
【答案】
1.D
2.我们的教育不应该鄙视放弃和失败,我们要正确地看待成功和失败。(大意对即可)
3.举例论证,论证了“你家孩子可能不是天才,但在一个小小的天地里过上怡然自得的生活,就是成功”的论点,进而论证了中心论点,使论证更具体、更有说服力。
4.①要服务于促进学生全面发展和成长成才这个实施教育惩戒的根本目的;②根据本校学生特点制定校规校纪,将实施教育惩戒的情形和方式具体化。(意思对即可)
【解析】
1.本题考查对文章内容的理解与分析。
D.根据材料三第①段的“要完善教育惩戒后的疏导机制,及时与有需要的学生进行沟通,提供帮扶”可知,为有需要的学生提供帮扶,而不是所有学生,表述错误;故选D。
2.本题考查中心论点。
根据材料一第①段“我们的教育不应该鄙视放弃、鄙视失败,也不必过分强调坚韧不拔、坚定不移、决不放弃、战胜自我,如果一个人的方向都错了,为什么还要决不放弃”可知,我们的教育不应该鄙视放弃和失败;
根据材料一第②③段可知,通过举李雪琴的例子证实我们要正确认识“放弃”和“失败”;根据材料一第④至⑦段可知,主要论述了要树立正确的教育观念,把亮点发挥出来也是一种“成功”,由此中心论点可概括为:我们的教育不应该鄙视放弃和失败,我们要正确地看待成功和失败。
3.本题考查论证方法及作用。
论证方法有:举例论证、道理论证、比喻论证、对比论证等。论证方法都是为了有力的论证论点。
根据“日本有个工作叫做‘收纳咨询师’”可见是举例论证,论证了结尾处“你家孩子可能不是天才,但在一个小小的天地里过上怡然自得的生活,就是成功”的论点,进而论证了中心论点,使论证更具体、更有说服力。
4.本题考查对信息的筛选与概括能力。
根据材料三第①段“实施教育惩戒的根本目的在于促进学生全面发展和成长成才,校规校纪建设必须服务这一根本”可知,要做到服务于促进学生全面发展和成长成才这个实施教育惩戒的根本目的;
结合材料三第①段“要坚持过罚适当的原则,根据学生身心特点、过错性质、悔过态度等,选择适当的教育惩戒措施”和第②段“学校需要根据本校学生特点制定校规校纪,将实施教育惩戒的情形和方式予以具体化,以利于教师准确把握和适用”可知,要根据本校学生特点制定校规校纪,将实施教育惩戒的情形和方式具体化。
二、(2022·湖北襄阳·九年级期末)议论文阅读,完成下面小题。
敬畏规则者易幸福
①什么是幸福?不同时代的人,有不同时代的追求与标准。关于幸福,尽管“仁者见仁,智者见智”,但从古至今,守规则就是幸福一直都占主导地位。因为,只有遵守规则,敬畏规则,才能获得幸福。
②一个肮脏的国家,如果人人讲规则而不是谈道德,最终会变成一个有人味儿的正常国家,道德自然会逐渐回归;而一个干净的国家,如果人人都不讲规则却大谈道德,谈高尚,天天没事儿就谈道德规范,人人大公无私,最终这个国家会堕落成为一个伪君子遍布的肮脏国家。讲规则、守规则与不讲规则、不守规则,最终会导致意想不到的结果。
③《明史杂俎》中记载,一日早朝,皇帝朱元璋问群臣:“天下何人最快乐?”有人说位居显赫者最快乐,有人说功高盖世者最快乐,有人说金榜题名者最快乐,有人说富甲一方者最快乐。朱元璋听后都不满意。这时,大臣万钢答道:“天下守法度者最快乐。”顿时,朱元璋龙颜大悦。快乐须守法,守法才快乐。守法能使人诚实懂规矩,无后顾之忧,没有后怕,活得自然潇洒。幸福不是一掷千金,也不是大鱼大肉,而是一生坦荡、问心无愧。
④康德说:“世界上唯有两样东西能让我们的内心受到深深的震撼,一是头顶上的星空,二是心中的道德法律。”法律就是规则,守规则与诚实相通。诚实既是德的核心,又是法的根本,更是守规则的标志。守法者一定是诚实者,诚实者才能安心创业做事。创业者实现了追求与目标,才是快乐幸福的。对于每一位公民来说,只有懂法律、知规则、守规矩,踏踏实实做人、认认真真做事,才能创好业、成大业。不管你从事哪个职业,守规则都应永远排在第一位,守规则是幸福的前提。
⑤明朝《玉堂丛语》卷一中记载着“曹鼐不可”的故事。曹鼐在明英宗朝做到宰辅。曹鼐在泰和当“派出所所长”的时候,抓到一名女犯,美得让他心动。当时他可是单独执法呀,没有别人,在心动之时,怎么办?曹鼐想,自己不能知法犯法啊,情急之下,只好用纸一遍遍写“曹鼐不可”4个大字,写完就烧,烧了又写,反复几十次,一直煎熬到天亮。一夜竟然没有乱。这样的定力,为他后来做到宰辅奠定了基础。在没有监督之下,曹鼐也曾想到过乱,但最终觉得不可乱。最后的不乱,是道义、良知最终战胜私欲的结果。
⑥生活中,凡出事故者,都是践踏规则者。社会上闹得沸沸扬扬的重庆公交车坠江事件,就是不守规则酿成的一场悲剧。小到乱扔垃圾、开车加塞、不按秩序排队、网上随便谩骂,大到__________________等,都是不守规则酿成的悲剧。而那些落马的腐败分子,哪一个没有践踏规则?
⑦守规则与践踏规则孰轻孰重,这笔账谁都算得清楚。实在因为人的欲望太多、权力太大、监督太少,才敢拿规则不当规则;很多人因为图一时之快,满足私欲,才不断突破规则防线,落下一个个祸坑。俗话说“国有国法,家有家规”,很多人就毁在“无规矩不成方圆”上,图一时之快,毁掉了一生的幸福。
(有删改)
5.本文的中心论点是什么?
6.文章第②段运用了什么论证方法?有何作用?
7.文章第⑥段说“凡出事故者,都是践踏规则者”,请紧扣这一观点,结合生活中的事例,在横线处补充一则事实论据,不得与文中的事例重复。
8.文章⑤⑥两段不能调换位置,说说你的看法。
【答案】
5.敬畏规则者易幸福(或“只有遵守规则,敬畏规则,才能获得幸福。”)。
6.对比论证,从正反两个方面论述了讲规则的重要性,进而论证了本文的中心论点。使论述更全面严密。
7.示例:公共场所大声喧哗、高铁上霸占座位、从动物园后山跳进去落入虎口
8.⑤、⑥两段和上下文衔接紧凑。第⑤段列举“曹鼐不可”的故事,论证了第④段结尾提出的观点“不管你从事哪个职业,守规则都应永远排在第一位,守规则是幸福的前提”,属于正面论证。而第⑥段列举重庆公交车坠江事件、从动物园后山跳进去落入虎口等事例论证了“凡出事故者,都是践踏规则者”的观点,属于反面论证,并和第⑦段的论证角度相同。
【解析】
5.本题考查的是分析概括议论文的主要观点。分析中心论点,可以从文章的标题、开头、结尾,有时也可以根据文章的内容用自己的语言来概括。阅读全文可知,本文的题目就是中心论点。本文第①段开门见山,提出了论点:只有遵守规则,敬畏规则,才能获得平安。第②段运用道理论证,证明了:讲规则、守规则与不讲规则、不守规则,最终会导致意想不到的结果。第③④⑤段运用举例论证、道理论证进一步论证:幸福是一生坦荡、问心无愧;守规则是幸福的前提。第⑥段从反面论证:凡出事故者,都是践踏规则者。最后一段强调“守规则”的重要性。
6.此题考查学生对论证方法的辨析以及其作用的分析。议论文常见的论证方法有四种,举例论证、道理论证、比喻论证、对比论证,这是必须要知道并要记准确的内容。
从第②段“一个肮脏的国家……”“一个干净的国家……”分别从两个角度阐述了人人讲规则对于国家的重要性,运用了对比论证法,从而有力地论证了中心论点,说服力强。
7.本题考查学生补充议论文论据的能力。首先要明白论据的类型,然后从积累中选择真实而典型的事例,紧扣“凡出事故者,都是践踏规则者”这一观点概括叙述,紧扣论点。如:一位中年妇女,不遵守交通规则,强行翻越马路护栏,摔倒后猝死,等等。
8.此题考查学生分析论点和论据之间对应关系的能力。议论文往往运用多个论据,它们从不同角度证明中心论点,因此具体的作用也各不相同,要结合内容具体分析。作答时首先弄清楚材料是什么论据,可论证什么观点,与哪段的观点相符,通过比较分析得出结论。
第⑤段列举曹鼐的事例是为了从正面证明“守规则才能少犯错误或不犯错误”,即第④段尾句“只有懂法律、知规则、守规矩,踏踏实实做人、认认真真做事,才能创好业、成大业。不管你从事哪个职业,守规则都应永远排在第一位,守规则是幸福的前提”,与第④段衔接自然;
第⑥段“社会上闹得沸沸扬扬的重庆公交车坠江事件,就是不守规则酿成的一场悲剧。小到乱扔垃圾、开车加塞、不按秩序排队、网上随便谩骂,大到……等,都是不守规则酿成的悲剧”列举的都是践踏规则的例子,是反面论证。与下文的第⑦段“守规则与践踏规则孰轻孰重,这笔账谁都算得清楚”意思相关。故不能调换顺序。
三、(2022·湖北随州·九年级期末)论述文阅读
书法是心灵的艺术
周善超
①“书为心画”是中国古代书论中的一个重要命题。汉代文学家扬雄说:“言,心声也。书,心画也。声画形,君子小人见矣!声画者,君子小人之所以动情乎!”扬雄此处所谓“书”,原指书籍,而非书法。后来宋代的朱长文将扬雄“书为心画”的理论用在书法品评上,他称赞颜真卿书法:“发于笔翰,则刚毅雄特,体严法备,如忠臣义士,正色立朝,临大节而不可夺也。扬子云以书为心画,于鲁公信矣!”将“书为心画”转换为一种书法美学观,既与书法艺术自身的特点密切相关,同时又与中国传统思想有关。孟子“知人论世”的文艺观就是把作者的生平、时代背景等做全面的观照,来体会作者的思想感情。扬雄受孟子影响很大,甚至自比孟子,他的“书为心画”论传承了孟子的文艺观,直接影响了后世书法美学思想的发展。
②书是可视的,心是内藏的。在书写过程中,书是外化,心为主导。元人郝经云:“书法即心法也。”清初宋曹也说:“学书之法,在乎一心。”书法是与心灵相通的。人的心灵包括情感、想象、感知等。韩愈的《送高闲上人序》强调了书法是人的情感的艺术,他说:“往时张旭善草书,不治他技。喜怒、窘穷、忧悲、愉佚、怨恨、思慕、无聊、不平,有动于心,必于草书焉发之。”韩愈认为,情感是艺术创作的内驱力,艺术是情感的外观。蔡邕《笔论》亦有名句:“欲书先散怀抱,任情恣性,然后书之。若迫于事,虽中山兔毫不能佳也。”也强调了性情、情感的重要性。因此我们认为,书法是心灵的艺术,是作者情感的外化。
③中国古代那些优秀的书法作品,无一不是书法家当时内心丰富感情的流露。如《黄州寒食诗帖》是苏轼被贬黄州时生发的人生慨叹。因为乌台诗案,苏轼在政治上遭受到巨大迫害。从《黄州寒食诗帖》里的小屋、渔舟、空庖、寒菜、破灶、湿苇、坟墓、死灰等一连串的词,即可深切地体会到他被贬黄州期间受尽折磨,一方面在生活上穷困潦倒,另一方面在精神上也十分失落。作为往日一位风度翩翩、影响卓著的当朝士大夫,而今落到“君门深九重,坟墓在万里”的报国无门、有家难归的死灰一般的境地。在这样一种生活与精神的双重迫压下,苏轼通过书写来倾吐内心无比的悲痛,寄托自己的情怀。作品起伏跌宕,纵横捭阖,诗人宣泄的情感在其书法中表现得淋漓尽致。文学作品记录的是艺术家的思想轨迹,而书法作为抽象的情感表达,则溢于文字之表,即张怀瓘所谓“四海尺牍,千里相闻,迹乃含情,言惟叙事”。因此,只有倾注感情的书法作品,其点画才有生命,才能传神,才能架起艺术家与受众之间的感情桥梁。美学家邓以蛰先生说:“意境是书法的灵魂,感情是意境的灵魂。”而我要说,书法是心灵的艺术,感情是书法的灵魂。
(选自《江苏教育》)
9.本文的中心论点是:
10.文章第③段主要运用了什么论证方法?有什么作用?
11.下列有关文章的理解和书法常识的说法,不正确的一项是( )
A.“书为心画”论传承了孟子的“知人论世”的文艺观,并由中国古代书论中的一个重要命题发展为极其重要的书法美学观。
B.扬雄评价颜真卿书法“刚毅雄特,体严法备,如忠臣义士,正色立朝”,这也是人们常言的“字如其人”。
C.文章大量选用了历代文人学者的名言,是为了让论证更权威、更有说服力。
D.本文列举的书家中,张旭善草书,《肚痛帖》笔法流转;颜真卿善楷书,《多宝塔碑》大气磅礴;苏轼善行书,《黄州寒食诗帖》被赞为“天下第三行书”。
12.中国古代那些优秀的书法作品,无一不是书法家当时内心丰富感情的流露。除文中所举的苏轼之外,请在你所了解的书法大家中选取一位,并以他的一幅作品为例,简要分析该作品流露的情感。
【答案】
9.书法是心灵的艺术。(或书法是心灵的艺术,是作者情感的外化。或书法是心灵的艺术,感情是书法的灵魂。)
10.举例论证,列举出苏轼《黄州寒食诗帖》的例子,具体有力地论证了“中国古代优秀的书法作品,无一不是书法家当时内心丰富感情的流露”这一观点,进而论证中心论点。
11.B
12.如:颜真卿《祭侄文稿》,字随书家情绪起伏,表达出内心的极度悲愤。)
【解析】
9.考查中心论点的查找。中心论点一般出现在题目、首段或末段三处。本文的题目“书法是心灵的艺术”,第②段中的“法是心灵的艺术,是作者情感的外化”,末段中的“书法是心灵的艺术,感情是书法的灵魂”均可作为中心论点。
10.考查论证方法。根据本段中的“如《黄州寒食诗帖》是苏轼被贬黄州时生发的人生慨叹”可知,本段列举了苏轼《黄州寒食诗帖》的例子,这是举例论证。联系本段首句“中国古代那些优秀的书法作品,无一不是书法家当时内心丰富感情的流露”可知,此处举例具体有力地证明了“中国古代优秀的书法作品,无一不是书法家当时内心丰富感情的流露”这一观点,进而证明了中心论点:书法是心灵的艺术。列举实例,可增强论证的说服力。
11.本题考查内容分析。
B.根据首段中的“后来宋代的朱长文将扬雄‘书为心画’的理论用在书法品评上,他称赞颜真卿书法:‘发于笔翰,则刚毅雄特,体严法备,如忠臣义士,正色立朝,临大节而不可夺也。扬子云以书为心画,于鲁公信矣!’”可知,本项“扬雄”有误,应为“朱长文”。故选B。
12.考查阅读迁移。开放类试题,言之成理即可。如:王羲之的《兰亭序》,是在“天朗气清,惠风和畅”的环境气氛中写的,字里行间流露出书家悠闲自然、潇洒飘逸的精神风貌;而颜真卿《祭侄稿》则是面对“父陷子死,巢倾卵覆”、国难家仇的情境下写的,书家痛心疾首、悲愤填膺的情绪跃然纸上。
四、(2022·湖北宜昌·模拟预测)
宋威
①“超燃”“燃爆了”“燃曲”“燃文”“燃创意”……不知不觉间,“燃”成为流行词。什么是“燃”?雄浑激越的音乐、紧张刺激的赛事、精彩纷呈的电影、振奋人心的演讲……某种意义上,令人热血沸腾、激情澎湃的事物,都可喻之为“燃”。
②人们欣赏“燃”、点赞“燃”,是因为“燃”代表着一种昂扬向上的状态,洋溢着一种积极进取、充满阳光的精气神。有人说,一个人就是一种能源,人的一生就是燃烧,就是能量的充分释放。的确,相较于通过外在刺激获得短暂的亢奋或一时的热情,一个人只有点燃内心的火焰,才能让“燃”的状态恒久持续,进而迸发源源不断的力量。
③如果心不想走,脚就不会出发。状态能否“燃”起来,取决于心灵的温度。生活中,一些人曲解“平淡是福”,不求有功、但求无过,做一天和尚撞一天钟;一些人自诩“无欲无求”,不重过程、不问结果,在得过且过中沉沦;一些人自以为“聪明绝顶”,偷奸耍滑、华而不实,变得左右逢源、八面玲珑;一些人盲信“佛系人生”,凡事“意思意思”就行,失去了进取的 意志。种种颓靡状态,皆因心态消极、意志消沉。“有理想的人,生活总是火热的”。心中揣着一团火,锐气才不会散,脚步才不会停。
④实际上,每个人都有自己的“亮度”。即便是再平凡的个体,也有“燃”起来的可能。就像鲁迅先生所说,“有一分热,发一分光,就令萤火一般,也可以在黑暗里发一点光”。“当代愚公”黄大发只是一名普通村支书,却立志“让乡亲们过上好日子”,历时36年,终于带领村民修成了一条绕三重大山、穿三道绝壁的万米水渠。“守岛英雄”王继才只是一名民兵哨所所长,却坚守开山岛32年,无论刺骨的寒风还是常年的孤独,都不曾让他退缩。状态的“燃”与否,无关职位高低、权力大小。站稳自己的位置,扛起自身的责任,哪怕只是微光,也能烛照一方。
⑤“燃状态”,也不一定有鲜花和掌声。相反,还可能伴随着苦、累、痛,包含着责任、担当、付出。走不出“舒适区”,吃不了苦头,迈不过沟坎,一遇困难挫折便垂头丧气、满腹 牢骚,这样的人,是难以葆有持久热情与动力的。不禁想起一部记录真实创业故事的电影《燃点》。影片中,创业者们向着自己的目标奋力进发,有的忙到抽不出时间见家人,有的每天睡眠时间少得可怜,有的事业坠入低谷……尽管充满痛苦、迷茫、徘徊,但他们都有着自己的“燃点”,有着为梦想不懈打拼的激情。一个人要想活成自己理想的样子,不正需要这样的奋斗姿态和价值追求吗?
⑥哲人有言,“每一个不曾起舞的日子,都是对生命的辜负。”积极进取、不懈奋斗,始终保持昂扬向上的精神状态,让自己“燃”起来吧。
选自《人民日报评论》
13.阅读全文,请用简洁的语言或选用文中原话为上文拟个标题(不超过8个字)。
14.用文中原文回答,“燃”为什么受到人们的欣赏、点赞?
15.结合文章③④⑤段的内容,概括回答如何保持“燃状态”,请写出三条理由。
16.下面的材料能否支持本文第②段的“一个人只有点燃内心的火焰,才能让‘燃’的状态恒久持续,进而进发源源不断的力量”这个论点?请说明理由。
作家史铁生,21岁双腿瘫痪,后又患肾病并发展到尿毒症,创作出大量优秀作品,多次获得国内外重要文学奖项。
17.积累链接:请写出李白的《行路难》(其一)中表达诗人充满信心,重新鼓起沧海扬帆的勇气的诗句。
【答案】
13.找到自己的“燃点”(或:让自己“燃”起来)(意近符合要求即可)
14.“燃”代表着一种昂扬向上的状态,洋溢着一种积极进取、充满阳光的精气神。
15.① 要有理想,并为之行动; ②相信自己并找准自己的位置,扛起自身的责任; ③ 迎难而上,时刻保持为梦想不懈打拼的激情和昂扬斗志。
16.能够支持。理由:材料讲的是史铁生身残志坚,不怕困难,顽强同疾病作斗争,经过不懈努力,最终在文学上闯出了一片天地的故事,正好可以证明“一个人只有点燃内心的火焰,才能让‘燃’的状态恒久持续,进而进发源源不断的力量”这个论点。
17.长风破浪会有时,直挂云帆济沧海。
【解析】
13.考查拟写标题的能力。
阅读全文可知,本文第①②段引出论题“燃”并解读“燃”的意义,进而引出中心论点:一个人只有点燃内心的火焰,才能让“燃”的状态恒久持续,进而迸发源源不断的力量;第③段论证能够“燃”起来的条件“心中揣着一团火,锐气才不会散,脚步才不会停”;第④段列举了论证了村支书黄大发带领农民历时36年修成万米水渠和民兵哨所所长王继才,坚守开山岛32年的事例,论证了即便是再平凡的个体,也有“燃”起来的可能;第⑤段为补充论证,论证了“燃状态”还可能伴随着苦、累、痛,包含着责任、担当、付出;末段总结全文,引用哲人的话,再次强调了作者的观点,同时也向读者发出了号召:“让自己‘燃’起来吧”。据此标题可拟写为:让自己“燃”起来(或:找到自己的“燃点”)。
14.考查对文章内容的理解与概括。
通过第②段中“人们欣赏‘燃’、点赞‘燃’,是因为‘燃’代表着一种昂扬向上的状态,洋溢着一种积极进取、充满阳光的精气神”的内容可概括为:“燃”代表着一种昂扬向上的状态,洋溢着一种积极进取、充满阳光的精气神。
15.考查对文章内容的理解与概括。
根据第③段中的“有理想的人,生活总是火热的。心中揣着一团火,锐气才不会散,脚步才不会停”,可概括为:要有理想,并为之行动;
根据第④段中的“站稳自己的位置,扛起自身的责任,哪怕只是微光,也能烛照一方”,可概括为:相信平凡的自己,也能发挥作用;
根据第⑤段中的“一个人要想活成自己理想的样子,不正需要这样的奋斗姿态和价值追求吗?”,可概括为:迎难而上,时刻保持昂扬斗志。据此作答即可。
16.考查论据的补充。
材料“作家史铁生,21岁双腿瘫痪,后又患肾病并发展到尿毒症,靠着每周3次透析维持生命。但他却用文学创作的激情与疾病顽强抗争,创作出大量优秀作品,多次获得国内外重要文学奖项”,写的是史铁生身残志坚,不怕困难,顽强同疾病作斗争,经过不懈努力,最终在文学上闯出了一片天地的故事;第②段的“一个人只有点燃内心的火焰,才能让‘燃’的状态恒久持续,进而迸发源源不断的力量”,强调的是人要有梦想、理想,要相信自己虽然平凡,但照样可以发挥应有的作用,要不怕困难,敢于迎难而上,时刻保持昂扬的斗志;据此可见,这则材料可以证明第②段的论点。
17.考查对古诗词的识记理解。
公元742年(天宝元年),李白奉诏入京,担任翰林供奉。却没被唐玄宗重用,还受到权臣的谗毁排挤,两年后被“赐金放还”,变相撵出了长安。李白被逼出京,朋友们都来为他饯行,求仕无望的他深感仕路的艰难,满怀愤慨写下了此篇《行路难(其一)》。“长风破浪会有时,直挂云帆济沧海”,意思是相信乘风破浪的时机总会到来,到时定要扬起征帆,横渡沧海!突出表现了诗人的倔强、自信和他对理想的执着追求,展示了诗人力图从苦闷中挣脱出来的强大精神力量。
五、(2022·黑龙江·大庆外国语学校模拟预测)
舌尖之“鲜”别成社会之“险”
作者:彭飞
①近日召开的中共中央政治局常务委员会会议,在研究下一步疫情防控工作时强调,要加强市场监管,坚决取缔和严厉打击非法野生动物市场和贸易。这一重要要求,正是为了从源头上控制重大公共卫生风险。
②在一些地方,野生动物仍然被奉为餐桌美味。一些食客或是为了尝鲜,或是为了所谓滋补 ,不惜花大价钱购买野生动物食用。然而舌尖的一时“任性”,却潜藏巨大风险。从 SARS 病毒到鼠疫、H7N9禽流感,再到埃博拉病毒、MERS病毒,都与野生动物有关。专家学者早已证实,很多要命的急病、怪病都是人在吃野生动物时传染到人身上的,许多疑难杂症的元凶就是寄生在野生动物体内的细菌和病毒。面对这些血与泪的教训,我们决不能掉以轻心,决不能忽视其严重危害。倡导科学健康的饮食习惯刻不容缓。
③饮食习惯以及由此形成的饮食文化,并不简单是私人的事情,而是关系大众健康的公共问题。一些地方长期以来形成了食用野生动物的饮食文化,有的人认为吃什么是自己的事情,别人管不着。但必须看到,在现代社会中,一旦有一个人或者一小部分人因为食用不安全、不卫生的食物而致病,就可能迅速在人群中传播,引起更大范围的危害。这警示我们必须把区域乃至个人的卫生和健康问题,放在更大的范围内进行审视。从公共利益角度出发,每个人管住自己的嘴,不仅是对自身健康负责,也是对他人和整个社会负责。我们尊重、鼓励不同地区形成自己独特的饮食文化、美食文化,但任何一种文化都应建立在对公共卫生和生命健康权利负责任的基础上。
④拒绝食用野生动物,在更深层次上体现着敬畏自然、尊重自然规律的价值和态度。如何才能实现人与自然的和谐相处,是我们一直以来思考和实践的课题。在证实蝙蝠是 SARS 病毒的自然宿主时,研究团队也发现蝙蝠身上携带一系列对人类有害的病毒。但即便如此,在研究者看来,一方面这些病毒传染给人类的可能性微乎其微;另一方面,蝙蝠在生态系统中占据着重要地位,对生态平衡的维护功不可没,决不能因为携带病毒就消灭它们。因此,研究团队在研究过程中对蝙蝠进行无侵害采样,采样完成后将蝙蝠放归自然。这样的例子生动说明,与大自然相处的最好方式就是顺应自然规律。在利用自然资源方面须秉持科学、合理、可持续的态度,不能肆意破坏自然,更不应把野生动物轻易端上餐桌,否则最终受惩罚的还是人类自己。
⑤避免野生动物带来的社会风险,最有效的方式是对活体动物的交易市场进行更加严格的规范和管理,对于非法野生动物市场和贸易必须严厉打击、坚决取缔。当年因非典疫情,广东省宣布取缔野生动物交易,关闭野生动物市场,对于后续疫情的控制起到了非常关键的作用。近日,国家市场监督管理总局等三部门下发紧急通知,要求加强隐患排查,严厉打击野生动物违法违规交易,涉嫌犯罪的,及时移送司法机关。相信这样的举措会进一步降低潜在的疫病风险。大家要形成这样的共识,加强市场的规范和管理要形成长效机制,从源头上堵住漏洞,防范病从口入,守护全社会的健康与安全。
(来源:人民日报)
18.下面对文章内容理解错误的一项是( )
A.作者认为我们应该尊重不同地域的饮食文化,但首先要对公共卫生和生命健康权利负责任。
B.人类应该顺应自然规律,秉持科学、合理、可持续的态度利用自然资源方面,肆意破坏自然,将野生动物轻易端上餐桌,最终是会受到自然的惩罚的。
C.本文告诉我们,食野味危害重大,食野味潜藏着感染病毒的风险,食野味危害公共健康,食野味破坏着生态平衡。
D.国家市场监督管理总局等三部门下发紧急通知,要求加强隐患排查,严厉打击野生动物违法违规交易,涉嫌犯罪的,及时移送司法机关。相信这样的举措会避免疫病带来的风险。
19.第②自然段划线句运用了哪种论证方法,其作用是什么?
20.请你说说标题“舌尖之‘鲜’别成社会之‘险’”的妙处。
【答案】
18.D
19.举例论证,列举SARS病毒到鼠疫、H7N9禽流感等病毒都与野生动物有关的例子,充分有力地论证了食用野生动物潜藏着巨大的风险这一分论点。使论证更具有说服力。
20.标题巧妙用同音字“鲜”与“险”作对比,引起读者的阅读兴趣,由此揭示出“食野味”造成的“社会危害”。
【解析】
18.本题考查内容的理解与分析。解答时可从文中找出相对应的内容,进行仔细的分析对比,即可做出正确的选择。
D.根据第⑤段“国家市场监督管理总局等三部门下发紧急通知,要求加强隐患排查,严厉打击野生动物违法违规交易,涉嫌犯罪的,及时移送司法机关。相信这样的举措会进一步降低潜在的疫病风险”可知,这样的举措只是会“进一步降低潜在的疫病风险”,而选项中“避免风险”太绝对;
故选D。
19.本题考查论证方法的判断与作用。从第②段划线句子中“一些地方”“一些食客”“从SARS病毒到鼠疫、H7N9禽流感,再到埃博拉病毒、MERS病毒,都与野生动物有关”可知,这句运用了举例论证的方法。结合句中“舌尖的一时‘任性’,却潜藏巨大风险”可知,列举SARS病毒到鼠疫、H7N9禽流感、埃博拉病毒等病毒都与野生动物有关的例子,具体准确、充分有力地论证了食用野生动物潜藏着巨大的风险这一观点,从而使论证更有说服力。
20.本题考查对文章标题好处的理解。议论文标题的好处主要有:揭示论题或论点;运用修辞手法,生动形象;吸引读者的阅读兴趣。本文标题“舌尖之‘鲜’别成社会之‘险’”中“鲜”和“险”为同音字,形成对比,使读者想知道舌尖的鲜是什么,社会的险是什么,两者有什么关系等问题,能激发读者的阅读兴趣;同时根据文章可知,“舌尖的一时‘任性’,却潜藏巨大风险”,会对社会形成危害,由此揭示出“食野味”造成的“社会危害”。考查频率
议论文阅读的重要考点、常考考点。
常见题型
选择题、简答题。
考查方式
①分析论点;
②概括内容;
③分析标题作用和拟写标题。
设问形式
解题思路
本文的中心论点或分论点是什么?
①找摘:按照位置确定论点:标题、开头、中间、结尾。摘抄原句或适当变化句子为表述观点的陈述句。分论点常为段落的点起句或段尾句。
②概括:紧扣论题找出关键词,连词成句,提炼出中心论点。
补写文章分论点。
|①提炼概括:紧扣中心论点或论题从相关段落中提炼关键词,概括出分论点。
②句式一致:补写分论点的时候要注意和上下文已给分论点的句式保持一致。
文章是怎样提出中心论点的?
类型:开门见山,直接提出中心论点;引用故事,提出中心论点;由社会现象,提出中心论点;引用名言警句,提出中心论点。
作者是针对什么现象发表议论的?
明确中心论点,根据中心论点指向的论述问题,概括相关社会现象。
本文或作者的写作目的是什么?
明确中心论点,然后重点看开头段和结尾段,特别是在结尾段作者往往会明确自己的写作目的。
设问形式
解题思路
分析标题作用、含义或妙处。
内容
点明论点或论题;概括了论述的主要内容。
手法
运用……修辞手法或反问、疑问句式,生动形象地写出……观点或内容;引发读者思考。
引用歌词、诗句、名言,生动形象地写出……观点或内容;增加文学色彩,激发读者阅读兴趣。
用语
用语新颖别致或化用词语,生动形象地写出……观点或内容,激发读者阅读兴趣。
给本文拟写一个可以作为中心论点的标题。
①明确中心论点。可以从文章开头、结尾部分找原句或原词。②用简洁的语言表述。一般多用主谓短语或动宾短语来表述观点。
相关试卷
这是一份中考语文一轮复习专题13 议论文阅读 考点1:把握文本内容,归纳中心论点(过关测试)教师版,共19页。试卷主要包含了阅读下面选文,回答下列小题等内容,欢迎下载使用。
这是一份专题25 议论文阅读之论点概括-中考语文知识梳理与分类训练(全国通用),文件包含专题25议论文阅读之论点概括-中考语文知识梳理与分类训练全国通用解析版docx、专题25议论文阅读之论点概括-中考语文知识梳理与分类训练全国通用原卷版docx等2份试卷配套教学资源,其中试卷共23页, 欢迎下载使用。
这是一份2022年中考语文议论文阅读高分突破 第01讲 把握文本内容,归纳中心论点,文件包含第01讲把握文本内容归纳中心论点-2022年中考语文议论文阅读专项高分突破解析版docx、第01讲把握文本内容归纳中心论点-2022年中考语文议论文阅读专项高分突破原卷版docx等2份试卷配套教学资源,其中试卷共97页, 欢迎下载使用。

