


(新高考)高考数学一轮考点复习8.4《椭圆》学案 (含详解)
展开
这是一份(新高考)高考数学一轮考点复习8.4《椭圆》学案 (含详解),共24页。
第四节 椭圆
核心素养立意下的命题导向
1.结合椭圆的定义,考查应用能力,凸显逻辑推理、数学运算的核心素养.
2.结合椭圆的定义、简单的几何性质、几何图形,会求椭圆方程及解与几何性质有关的问题,凸显数学运算、直观想象的核心素养.
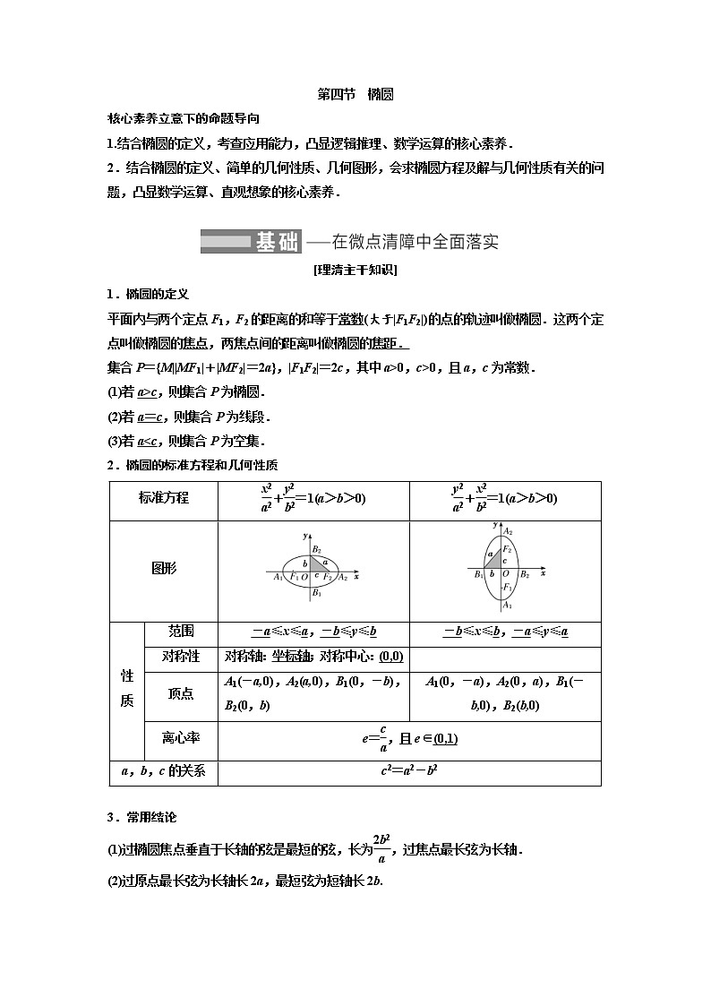
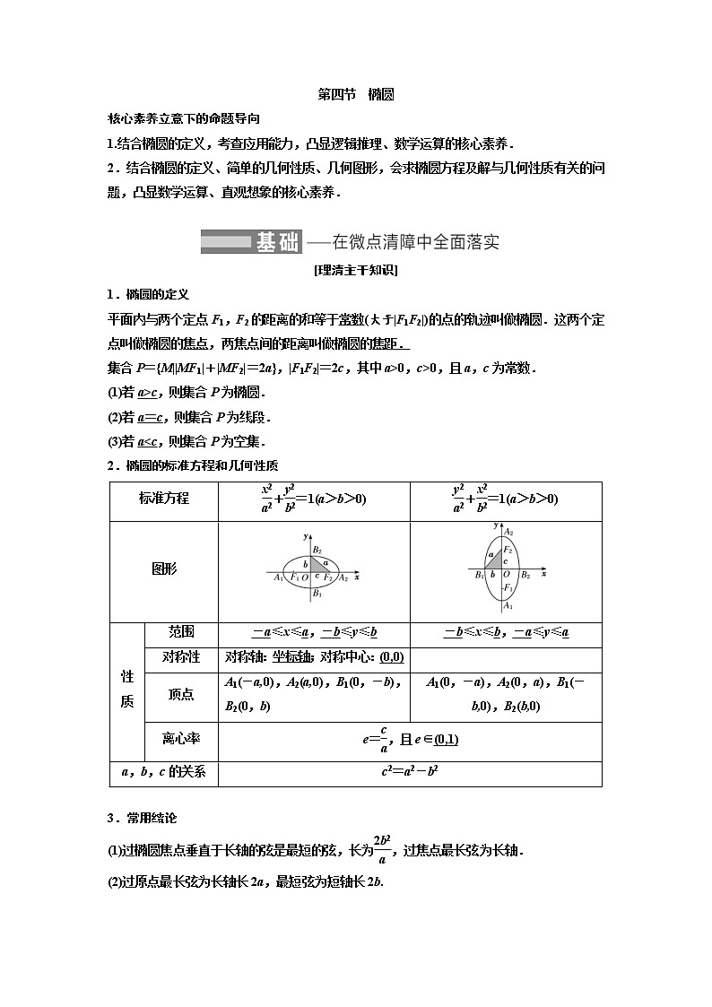
[理清主干知识]
1.椭圆的定义
平面内与两个定点F1,F2的距离的和等于常数(大于|F1F2|)的点的轨迹叫做椭圆.这两个定点叫做椭圆的焦点,两焦点间的距离叫做椭圆的焦距.
集合P={M||MF1|+|MF2|=2a},|F1F2|=2c,其中a>0,c>0,且a,c为常数.
(1)若a>c,则集合P为椭圆.
(2)若a=c,则集合P为线段.
(3)若ab>0),
所以解得a2=9,b2=8.
故椭圆C的方程为+=1.
4.(求参数)椭圆x2+my2=1的焦点在y轴上,长轴长是短轴长的2倍,则m=________.
解析:椭圆x2+my2=1可化为x2+=1,因为其焦点在y轴上,所以a2=,b2=1,依题意知 =2,解得m=.
答案:
二、易错点练清
1.(忽视椭圆定义中2a>|F1F2|) 到两定点F1(-2,0)和F2(2,0)的距离之和为4的点的轨迹是( )
A.椭圆 B.线段
C.圆 D.以上都不对
答案:B
2.(忽视对焦点位置的讨论)若椭圆的方程为+=1,且此椭圆的焦距为4,则实数a=________.
解析:①当焦点在x轴上时,10-a-(a-2)=22,解得a=4;②当焦点在y轴上时,a-2-(10-a)=22,解得a=8.
答案:4或8
3.(忽视椭圆上点的坐标满足的条件)已知点P是椭圆+=1上y轴右侧的一点,且以点P及焦点F1,F2为顶点的三角形的面积等于1,则点P的坐标为______________.
解析:设P(x,y),由题意知c2=a2-b2=5-4=1,所以c=1,则F1(-1,0),F2(1,0).由题意可得点P到x轴的距离为1,所以y=±1,把y=±1代入+=1,得x=±,又x>0,所以x=,所以P点坐标为或.
答案:或
考点一 椭圆定义的应用
考法(一) 利用定义求轨迹方程
[例1] (2021·济南调研)已知两圆C1:(x-4)2+y2=169,C2:(x+4)2+y2=9,动圆M在圆C1内部且和圆C1相内切,和圆C2相外切,则动圆圆心M的轨迹方程为( )
A.-=1 B.+=1
C.-=1 D.+=1
[解析] 设圆M的半径为r,则|MC1|+|MC2|=(13-r)+(3+r)=16>8=|C1C2|,
所以M的轨迹是以C1,C2为焦点的椭圆,且2a=16,2c=8,故所求的轨迹方程为+=1.
[答案] D
考法(二) 求解“焦点三角形”问题
[例2] 椭圆C:+y2=1(a>1)的左、右焦点分别为F1,F2,P为椭圆上异于端点的任意一点,PF1,PF2的中点分别为M,N,O为坐标原点,四边形OMPN的周长为2,则△PF1F2的周长是( )
A.2(+) B.4+2
C.+ D.+2
[解析] 如图,由于O,M,N分别为F1F2,PF1,PF2的中点,
所以OM∥PF2,ON∥PF1,且
|OM|=|PF2|,|ON|=|PF1|,
所以四边形OMPN为平行四边形,
所以▱OMPN的周长为
2(|OM|+|ON|)=|PF1|+|PF2|=2a=2,
所以a=,又知a2=b2+c2,b2=1,
所以c2=a2-1=2,所以|F1F2|=2c=2,
所以△PF1F2的周长为2a+2c=2+2=2(+),故选A.
[答案] A
考法(三) 利用定义求最值
[例3] 设点P是椭圆C:+=1上的动点,F为椭圆C的右焦点,定点A(2,1),则|PA|+|PF|的取值范围是______________.
[解析] 如图所示,设F′是椭圆的左焦点,连接AF′,PF′,则F′(-2,0),
∴|AF′|==.
∵|PF|+|PF′|=2a=4,
∴|PA|+|PF|=|PA|+2a-|PF′|≤2a+|AF′|=4+,
|PA|+|PF|=|PA|+2a-|PF′|
=2a-(|PF′|-|PA|)≥2a-|AF′|=4-.
∴|PA|+|PF|的取值范围是[4-,4+ ].
[答案] [4-,4+ ]
[方法技巧] 椭圆定义应用的类型及方法
求方程
通过对题设条件分析、转化后,能够明确动点满足椭圆的定义,便可直接求解其轨迹方程
焦点三角形问题
利用定义求焦点三角形的周长和面积.解决焦点三角形问题常利用椭圆的定义、正弦定理或余弦定理,其中|PF1|+|PF2|=2a两边平方是常用技巧
求最值
抓住|PF1|与|PF2|之和为定值,可联系到利用基本不等式求|PF1|·|PF2|的最值;利用定义|PF1|+|PF2|=2a转化或变形,借助三角形性质求最值
[针对训练]
1.(多选)(2021·日照模拟)已知P是椭圆+=1上一点,椭圆的左、右焦点分别为F1,F2,且cos∠F1PF2=,则( )
A.△PF1F2的周长为12 B.S△PF1F2=2
C.点P到x轴的距离为 D.·=2
解析:选BCD 由椭圆方程知a=3,b=2,所以c=,所以|PF1|+|PF2|=6,于是△PF1F2的周长为2a+2c=6+2,故A选项错误;
在△PF1F2中,由余弦定理可得|F1F2|2=|PF1|2+|PF2|2-2|PF1||PF2|cos∠F1PF2=(|PF1|+|PF2|)2-2|PF1||PF2|-2|PF1|·|PF2|cos∠F1PF2,
所以20=36-2|PF1|·|PF2|-|PF1||PF2|,解得|PF1||PF2|=6,
故S△PF1F2=|PF1||PF2|sin∠F1PF2=×6×=2,故B选项正确;
设点P到x轴的距离为d,则S△PF1F2=|F1F2|·d=×2d=2,解得d=,故C选项正确;
·=||·||cos∠F1PF2=6×=2,故D选项正确.
2.(2021·惠州调研)已知椭圆+=1(a>b>0)的短轴长为2,上顶点为A,左顶点为B,左、右焦点分别是F1,F2,且△F1AB的面积为,点P为椭圆上的任意一点,则+的取值范围是________.
解析:由已知得2b=2,故b=1,
∴a2-c2=b2=1. ①
∵△F1AB的面积为,∴(a-c)b=,
∴a-c=2-. ②
由①②联立解得,a=2,c=.
由椭圆的定义知|PF1|+|PF2|=2a=4,
∴+===,
又2-≤|PF1|≤2+,
∴1≤-|PF1|2+4|PF1|≤4,∴1≤+≤4,
即+的取值范围是[1,4].
答案:[1,4]
考点二 椭圆的标准方程
[例1] 过点(,-),且与椭圆+=1有相同焦点的椭圆的标准方程为( )
A.+=1 B.+=1
C.+=1 D.+=1
[解析] 法一:定义法
椭圆+=1的焦点为(0,-4),(0,4),即c=4.
由椭圆的定义知,2a=+,
解得a=2.
由c2=a2-b2,可得b2=4.
所以所求椭圆的标准方程为+=1.故选C.
法二:待定系数法
设所求椭圆方程为+=1(k>-9),将点(,-)的坐标代入,可得+=1,
解得k=-5,
所以所求椭圆的标准方程为+=1.故选C.
[答案] C
[例2] 如图,已知椭圆C的中心为原点O,F(-5,0)为C的左焦点,P为C上一点,满足|OP|=|OF|且|PF|=6,则椭圆C的标准方程为( )
A.+=1 B.+=1
C.+=1 D.+=1
[解析] 由题意可得c=5,设右焦点为F′,
连接PF′(图略),由|OP|=|OF|=|OF′|知,
∠PFF′=∠FPO,∠OF′P=∠OPF′,
∴∠PFF′+∠OF′P=∠FPO+∠OPF′,
∴∠FPO+∠OPF′=90°,即PF⊥PF′.
在Rt△PFF′中,由勾股定理,
得|PF′|===8,
由椭圆的定义,得|PF|+|PF′|=2a=6+8=14,
从而a=7,a2=49,
于是b2=a2-c2=49-25=24,
∴椭圆C的方程为+=1,故选C.
[答案] C
[方法技巧] 求椭圆标准方程的2种常用方法
定义法
根据椭圆的定义,确定a2,b2的值,结合焦点位置可写出椭圆方程
待定系
数法
若焦点位置明确,则可设出椭圆的标准方程,结合已知条件求出a,b;若焦点位置不明确,则需要分焦点在x轴上和y轴上两种情况讨论,也可设椭圆的方程为Ax2+By2=1(A>0,B>0,A≠B)
[针对训练]
1.若直线x-2y+2=0经过椭圆的一个焦点和一个顶点,则该椭圆的标准方程为( )
A.+y2=1 B.+y2=1
C.+y2=1或+=1 D.以上答案都不正确
解析:选C 直线与坐标轴的交点为(0,1),(-2,0),由题意知当焦点在x轴上时,c=2,b=1,所以a2=5,所求椭圆的标准方程为+y2=1;当焦点在y轴上时,b=2,c=1,所以a2=5,所求椭圆的标准方程为+=1.
2.一个椭圆的中心在原点,焦点F1,F2在x轴上,P(2,)是椭圆上一点,且|PF1|,|F1F2|,|PF2|成等差数列,则椭圆的方程为( )
A.+=1 B.+=1
C.+=1 D.+=1
解析:选A 设椭圆的标准方程为+=1(a>b>0).由点P(2,)在椭圆上知+=1.又|PF1|,|F1F2|,|PF2|成等差数列,则|PF1|+|PF2|=2|F1F2|,即2a=2·2c,=,又c2=a2-b2,联立得a2=8,b2=6.所以椭圆方程为+=1.
考点三 椭圆的几何性质
考法(一) 求椭圆的离心率
[例1] (1)(2021·武汉模拟)已知椭圆方程为+=1,且a,b,a+b成等差数列,a,b,ab成等比数列,则此椭圆的离心率为( )
A. B.
C. D.
(2)过椭圆C:+=1的左焦点F的直线过C的上端点B,且与椭圆相交于点A,若=3,则C的离心率为( )
A. B.
C. D.
[解析] (1)因为a,b,a+b成等差数列,所以2b=a+a+b,即b=2a,又因为a,b,ab成等比数列,b≠0,a≠0,所以b2=a·ab,即b=a2,所以a=2,b=4,椭圆方程为+=1,c==,所以离心率e=.故选C.
(2)由题意可得B(0,b),F(-c,0),
由=3,得A,
又点A在椭圆上,则+=1,
整理可得·=,
∴e2==,e=.故选D.
[答案] (1)C (2)D
[方法技巧]
求椭圆离心率的3种方法
(1)直接求出a,c来求解e.通过已知条件列方程组,解出a,c的值.
(2)构造a,c的齐次式,解出e.由已知条件得出关于a,c的二元齐次方程,然后转化为关于离心率e的一元二次方程求解.
(3)通过取特殊值或特殊位置,求出离心率.
[提醒] 在解关于离心率e的二次方程时,要注意利用椭圆的离心率e∈(0,1)进行根的取舍,否则将产生增根.
考法(二) 求椭圆的离心率的范围
[例2] (1)(2021·湛江模拟)已知椭圆C:+=1 (a>b>0),直线y=x与椭圆相交于A,B两点,若椭圆上存在异于A,B两点的点P使得kPA·kPB∈,则离心率e的取值范围为( )
A. B.
C. D.
(2)已知椭圆C:+=1(a>b>0)的右焦点为F,短轴的一个端点为P,直线l:4x-3y=0与椭圆C相交于A,B两点.若+=6,点P到直线l的距离不小于,则椭圆离心率的取值范围是( )
A. B.
C. D.
[解析] (1)设P(x0,y0),直线y=x过原点,由椭圆的对称性设A(x1,y1),B(-x1, -y1),
kPAkPB=×=.
又+=1,+=1,两式做差,代入上式得kPAkPB=-∈,故0b>0),直线l过焦点且倾斜角为,以椭圆的长轴为直径的圆截l所得的弦长等于椭圆的焦距,则椭圆的离心率为( )
A. B.
C. D.
解析:选D 直线l的方程为y=x±c,以椭圆的长轴为直径的圆截l所得的弦为AB,AB=2c,设OC⊥AB,垂足为C,则OC==c,在Rt△OAC中,OA2=AC2+OC2⇒a2=2+c2⇒a2=c2⇒c=a⇒e=,故选D.
3.已知F1,F2分别是椭圆C:+=1(a>b>0)的左、右焦点,若椭圆C上存在点P使∠F1PF2为钝角,则椭圆C的离心率的取值范围是( )
A. B.
C. D.
解析:选A 设P(x0,y0),由题易知|x0|(x+y)min,又y=b2-x,xb2,又b2=a2-c2,所以e2=>,解得e>,又00,m≠n),A(x1,y1),B(x2,y2)是椭圆上的两点,
把点A(x1,y1),B(x2,y2)代入椭圆方程,
得将两式作差并整理得
+=0,
记弦AB的中点为M(x0,y0),
若x1≠x2,则=-,
即·=-,
从而kAB·=-,即kAB·kOM=-.
[应用体验]
1.已知椭圆E:+=1(a>b>0)的右焦点F(3,0),过点F的直线交E于A,B两点,若AB的中点坐标为(1,-1),则E的方程为( )
A.+=1 B.+=1
C.+=1 D.+=1
解析:选D 设AB的中点为M(1,-1),
则kAB·kOM=-,
而kAB=kMF==,kOM=-1,
故×(-1)=-,故a2=2b2,①
又a2=b2+9,②
由①②解得a2=18,b2=9,
故椭圆E的方程为+=1.
2.如果AB是椭圆+=1的任意一条与x轴不垂直的弦,O为椭圆的中心,e为椭圆的离心率,M为AB的中点,则kAB·kOM的值为( )
A.e-1 B.1-e
C.e2-1 D.1-e2
解析:选C 易知kAB·kOM=-=-1=e2-1.
二、创新考查方式——领悟高考新动向
1.阿基米德(公元前287年—公元前212年)不仅是著名的物理学家,也是著名的数学家,他利用“逼近法”得到椭圆的面积除以圆周率等于椭圆的长半轴长与短半轴长的乘积.若椭圆C的对称轴为坐标轴,焦点在y轴上,且椭圆C的离心率为,面积为12π,则椭圆C的方程为( )
A.+=1 B.+=1
C.+=1 D.+=1
解析:选A 由题意可得解得a=4,b=3,
因为椭圆的焦点坐标在y轴上,
所以椭圆方程为+=1.
2.(2021·宜昌夷陵中学模拟)“嫦娥四号”探测器于2019年1月在月球背面成功着陆.如图所示,假设“嫦娥四号”卫星沿地月转移轨道飞向月球后,在月球附近一点P变轨进入以月球球心F为一个焦点的椭圆轨道Ⅰ绕月飞行,之后卫星在P点第二次变轨进入仍以F为一个焦点的椭圆轨道Ⅱ绕月飞行,若用e1和e2分别表示椭圆轨道Ⅰ和Ⅱ的离心率,则( )
A.e1>e2
B.e1a2>0,c1>c2>0,且a1-c1=a2-c2.
令a1-c1=a2-c2=t,t>0,则a1=t+c1,a2=t+c2.
所以===1+,
===1+.
因为c1>c2>0,t>0,所以b>0)的左、右焦点分别为F1,F2,离心率为,过F2的直线l交C于A,B两点,若△AF1B的周长为4,则C的方程为( )
A.+=1 B.+y2=1
C.+=1 D.+=1
解析:选A ∵△AF1B的周长为4,
∴由椭圆的定义可知4a=4,
∴a=,∵e==,∴c=1,
∴b2=a2-c2=2,∴C的方程为+=1,故选A.
5.(2021年1月新高考八省联考卷)椭圆+=1(m>0)的焦点为F1,F2,上顶点为A,若∠F1AF2=,则m=( )
A.1 B.
C. D.2
解析:选C ∵c==1,b=m,由∠F1AF2=,得∠F1AO=,
∴tan∠F1AO==,解得m=,故选C.
6.已知F1,F2是椭圆C的两个焦点,P是C上的一点.若PF1⊥PF2,且∠PF2F1=60°,则C的离心率为( )
A.1- B.2-
C. D.-1
解析:选D 由题设知∠F1PF2=90°,∠PF2F1=60°,|F1F2|=2c,所以|PF2|=c,|PF1|=c.由椭圆的定义得|PF1|+|PF2|=2a,即c+c=2a,所以(+1)c=2a,故椭圆C的离心率e===-1.故选D.
二、综合练——练思维敏锐度
1.椭圆以x轴和y轴为对称轴,经过点(2,0),长轴长是短轴长的2倍,则椭圆的标准方程为( )
A.+y2=1 B.+=1
C.+y2=1或+=1 D.+y2=1或+x2=1
解析:选C 由题意知,椭圆的长轴长是短轴长的2倍,即a=2b.因为椭圆经过点(2,0),所以若焦点在x轴上,则a=2,b=1,椭圆的标准方程为+y2=1;若焦点在y轴上,则a=4,b=2,椭圆的标准方程为+=1,故选C.
2.设F1,F2分别是椭圆+=1的左、右焦点,P为椭圆上一点,M是F1P的中点,|OM|=3,则P点到椭圆左焦点的距离为( )
A.4 B.3
C.2 D.5
解析:选A 连接PF2,由题意知,a=5,在△PF1F2中,|OM|=|PF2|=3,∴|PF2|=6,∴|PF1|=2a-|PF2|=10-6=4.故选A.
3.与椭圆9x2+4y2=36有相同焦点,且短轴长为2的椭圆的标准方程为( )
A.+=1 B.x2+=1
C.+y2=1 D.+=1
解析:选B 椭圆9x2+4y2=36可化为+=1,可知焦点在y轴上,焦点坐标为(0,±),
故可设所求椭圆方程为+=1(a>b>0),则c=.
又2b=2,即b=1,所以a2=b2+c2=6,
则所求椭圆的标准方程为x2+=1.
4.直线l经过椭圆的一个顶点和一个焦点,若椭圆中心到l的距离为其短轴长的,则该椭圆的离心率为( )
A. B.
C. D.
解析:选B 不妨设直线l经过椭圆的一个顶点B(0,b)和一个焦点F(c,0),则直线l的方程为+=1,即bx+cy-bc=0.由题意知=×2b,解得=,即e=.故选B.
5.(多选)设椭圆+=1的右焦点为F,直线y=m(00)的两个焦点,P为椭圆C上的一个点,且PF1⊥PF2,若△PF1F2的面积为9,周长为18,则椭圆C的方程为________.
解析:∵PF1⊥PF2,∴△PF1F2为直角三角形,
又知△PF1F2的面积为9,∴|PF1|·|PF2|=9,
得|PF1|·|PF2|=18.
在Rt△PF1F2中,由勾股定理得|PF1|2+|PF2|2=|F1F2|2,由椭圆定义知|PF1|+|PF2|=2a,
∴(|PF1|+|PF2|)2-2|PF1||PF2|=|F1F2|2,即4a2-36=4c2,∴a2-c2=9,即b2=9,又知b>0,∴b=3,
∵△PF1F2的周长为18,∴2a+2c=18,即a+c=9,①
又知a2-c2=9,∴a-c=1.②
由①②得a=5,c=4,∴所求的椭圆方程为+=1.
答案:+=1
11.已知椭圆+=1(a>b>0),点P是椭圆在第一象限上的点,F1,F2分别为椭圆的左、右焦点,O是坐标原点,过F2作∠F1PF2的外角的平分线的垂线,垂足为A,若|OA|=2b,则椭圆的离心率为________.
解析:如图,延长F2A交F1P于点M,由题意可知|PM|=|PF2|,
由椭圆定义可知
|PF1|+|PF2|=2a,
故有|PF1|+|PM|=|MF1|=2a.连接OA,知OA是△F1F2M的中位线,∴|OA|=|MF1|=a,
由|OA|=2b,得2b=a,则a2=4b2=4(a2-c2),
即c2=a2,∴e==.
答案:
12.设椭圆+=1(a>b>0)的左、右焦点分别为F1,F2,上、下顶点分别为A,B,直线AF2与该椭圆交于A,M两点.若∠F1AF2=90°,则直线BM的斜率为________.
解析:∵∠F1AF2=90°,
∴a=b,即椭圆方程为+=1.
设M,A,B,且+=1,
即n2-b2=-,
kAMkBM=·===-,
又kAM=-1,∴kBM=.
答案:
13.(2020·全国卷Ⅲ)已知椭圆C:+=1(00.
由已知可得B(5,0),直线BP的方程为y=-(x-5),
所以|BP|=yP,|BQ|=.
因为|BP|=|BQ|,所以yP=1,
将yP=1代入C的方程,解得xP=3或-3.
由直线BP的方程得yQ=2或8.
所以点P,Q的坐标分别为P1(3,1),Q1(6,2);P2(-3,1),Q2(6,8).
|P1Q1|=,直线P1Q1的方程为y=x,点A(-5,0)到直线P1Q1的距离为,
故△AP1Q1的面积为××=;
|P2Q2|=,直线P2Q2的方程为y=x+,点A到直线P2Q2的距离为,
故△AP2Q2的面积为××=.
综上,△APQ的面积为.
14.已知椭圆+=1(a>b>0),F1,F2分别为椭圆的左、右焦点,A为椭圆的上顶点,直线AF2交椭圆于另一点B.
(1)若∠F1AB=90°,求椭圆的离心率;
(2)若=2,·=,求椭圆的方程.
解:(1)若∠F1AB=90°,则△AOF2为等腰直角三角形,所以有|OA|=|OF2|,即b=c.
所以a=c,e==.
(2)由题知A(0,b),F1(-c,0),F2(c,0),
其中c=,设B(x,y).
由=2,得(c,-b)=2(x-c,y),
解得x=,y=-,即B.
将B点坐标代入+=1,得+=1,
即+=1,解得a2=3c2.①
又由·=(-c,-b)·=,
得b2-c2=1,即有a2-2c2=1.②
由①②解得c2=1,a2=3,从而有b2=2.
所以椭圆的方程为+=1.
三、自选练——练高考区分度
1.已知椭圆C的焦点为F1(-1,0),F2(1,0),过F2的直线与C交于A,B两点,若|AF2|=3|BF2|,|BF1|=5|BF2|,则C的方程为( )
A.+y2=1 B.+=1
C.+=1 D.+=1
解析:选A 设椭圆的长轴长为2a,短轴长为2b.
∵|AF2|=3|BF2|,∴|AB|=4|BF2|.
又|BF1|=5|BF2|,|BF1|+|BF2|=2a,
∴|BF2|=,∴|AF2|=a,|BF1|=a.
∵|AF1|+|AF2|=2a,∴|AF1|=a,
∴|AF1|=|AF2|,∴A在y轴上.
如图所示,在Rt△AF2O中,
cos∠AF2O=.
在△BF1F2中,由余弦定理可得
cos∠BF2F1==,
根据cos∠AF2O+cos∠BF2F1=0,可得+=0,解得a2=2,∴b2=a2-c2=2-1=1.
∴椭圆C的方程为+y2=1.故选A.
2.已知椭圆+=1(a>b>0)上有一点A,它关于原点的对称点为B,点F为椭圆的右焦点,且AF⊥BF,设∠ABF=α,且α∈,则该椭圆的离心率e的取值范围为( )
A. B.(-1,1)
C. D.
解析:选A 如图所示,设椭圆的左焦点为F′,连接AF′,BF′,则四边形AFBF′为矩形,因此|AB|=|FF′|=2c,|AF|+|BF|=2a,|AF|=2csin α,|BF|=2ccos α,
∴2csin α+2ccos α=2a,
∴e==.
∵α∈,∴α+∈,
∴sin∈,
∴sin∈,
∴e∈.故选A.
3.如图所示,A1,A2是椭圆C:+=1的短轴端点,点M在椭圆上运动,且点M不与A1,A2重合,点N满足NA1⊥MA1,NA2⊥MA2,则=( )
A.2 B.3
C.4 D.
解析:选A 由题意知A1(0,3),A2(0,-3).
设M(x0,y0),N(x1,y1),则直线MA1的斜率为kMA1=.
由NA1⊥MA1,可得NA1的斜率为k NA1=-.
于是直线NA1的方程为y=-x+3. ①
同理,NA2的方程为y=-x-3. ②
联立①②消去y,得x=x1=.
因为M(x0,y0)在椭圆+=1上,所以+=1,从而y-9=-,所以x1=-,所以==2.故选A.
相关学案
这是一份(新高考)高考数学一轮复习学案9.5《第2课时 直线与椭圆》(含详解),共13页。
这是一份(新高考)高考数学一轮复习学案9.5《第1课时 椭圆及其性质》(含详解),共16页。学案主要包含了知识梳理,教材衍化等内容,欢迎下载使用。
这是一份(新高考)高考数学一轮考点复习1.1《集合》学案 (含详解),共13页。