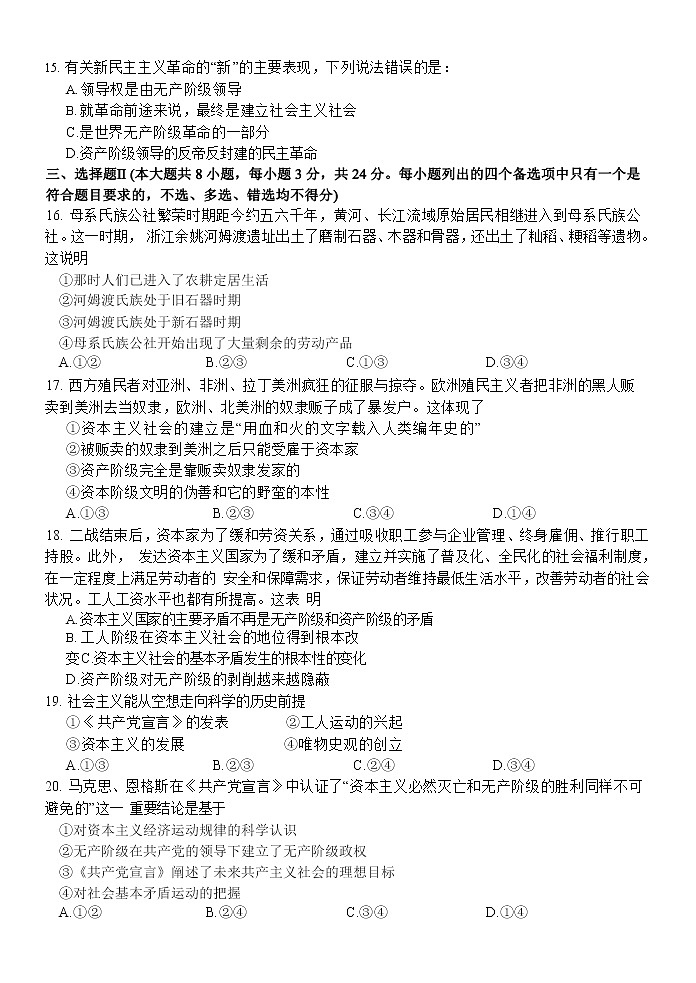
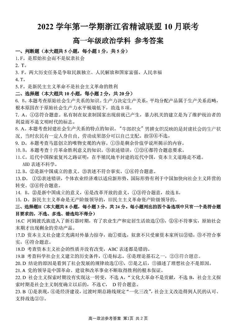
2023浙江省精诚联盟高一上学期10月联考政治试题含答案
展开2023浙江省精诚联盟高一下学期5月联考政治试题含答案: 这是一份2023浙江省精诚联盟高一下学期5月联考政治试题含答案,共8页。试卷主要包含了考试结束后,只需上交答题纸,法治政府是构建法治国家的基础等内容,欢迎下载使用。
2022-2023学年浙江省精诚联盟高二上学期开学联考政治试题含答案: 这是一份2022-2023学年浙江省精诚联盟高二上学期开学联考政治试题含答案,文件包含浙江省精诚联盟2022-2023学年高二上学期开学联考政治试题Word版doc、浙江省精诚联盟2022-2023学年高二上学期开学联考政治解析pdf等2份试卷配套教学资源,其中试卷共10页, 欢迎下载使用。
2022-2023学年浙江省精诚联盟高一上学期10月联考政治试题含解析: 这是一份2022-2023学年浙江省精诚联盟高一上学期10月联考政治试题含解析,共15页。试卷主要包含了判断题,单选题,材料分析题,简答题等内容,欢迎下载使用。

