






2023届湖北省重点高中智学联盟高三上学期10月联考试题 生物(PDF版)
展开
这是一份2023届湖北省重点高中智学联盟高三上学期10月联考试题 生物(PDF版),文件包含湖北省智学联盟2023届高三10月联考生物试卷无答案doc、湖北省智学联盟2023届高三10月联考生物试卷pdf、生物答案pdf等3份试卷配套教学资源,其中试卷共19页, 欢迎下载使用。
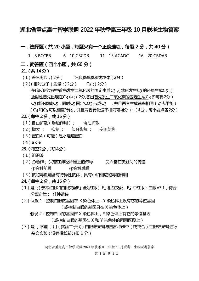
湖北省重点高中智学联盟2022年秋季高三年级10月联考生物试题命题学校:新洲一中一.选择题(共20小题,每题只有一个正确选项,每题2分,共40分)1.当细胞膜内侧的Ca2+与其在细胞膜上的载体蛋白结合时,该载体蛋白可以催化ATP分子末端的磷酸基团转移到载体蛋白上,使载体蛋白磷酸化。磷酸化的载体蛋白空间结构发生改变,将Ca2+释放到膜外。下列有关叙述正确的是A.Ca2+的跨细胞膜运输速率与细胞呼吸速率无关B.该Ca2+载体蛋白的空间结构与其功能相适应C.该Ca2+载体蛋白催化ATP水解时不受温度影响D.Ca2+的跨细胞膜运输与细胞膜的流动性无关2.人体内的核酸类物质主要是自身合成的,有“从头合成”和“补救合成”两条途径。例如,嘌呤核苷酸的“从头合成”主要在肝脏(其次在小肠和胸腺)的细胞内液中,通过利用一些简单的前体物5﹣磷酸核糖、氨基酸、一碳化合物等逐步合成;而“补救合成”途径则可以在大多数组织细胞中,利用分解代谢产生的自由嘌呤碱或利用吸收来的核苷等物质合成。下列说法错误的是A.“补救合成”可以减少细胞中能量及氨基酸的消耗B.可采用同位素标记技术来研究“从头合成”的过程C.RNA分解产生的核糖主要为细胞提供能量D.细菌中RNA被白细胞分解后的某些产物可用于ATP的合成3.Zn2+是激活色氨酸合成酶的必要成分,缺Zn2+会影响生长素合成导致植物生长受阻通常会出现节间缩短,叶片变小呈簇生状,俗称“小叶病”。下列说法错误的是A.依据元素在细胞内的含量划分,锌属于微量元素B.无机盐在细胞中含量很少,主要以离子形式存在C.为探究小叶病是否由缺锌引起,对照组应使用缺锌的完全培养液D.该现象说明无机盐对于维持细胞和生物体的正常生命活动有重要意义4.分散到水溶液中的磷脂分子会自发组装成充满液体的球状小泡,称为脂质体。如图是一种能定向运送药物的“隐形脂质体”。据图分析错误的是A.脂质体的“膜”与细胞膜均以磷脂双分子层为基本支架B.图中脂质体所运载的药物B为水溶性药物C.脂质体膜上的抗体能够特异性识别癌细胞,从而将药物定向运送到癌细胞D.由于脂质体表面不具备可供白细胞识别的糖蛋白,故能避免被白细胞识别和清除5.研究发现,细胞中错误折叠的蛋白质或损伤的细胞器被一种称为泛素的多肽标记后,送往溶酶体降解,具体机制如图。下列叙述错误的是A.泛素在蛋白质和损伤细胞器降解过程中起到“死亡标签”的作用B.吞噬泡与溶酶体融合体现了生物膜的选择透过性C.溶酶体中的多种水解酶可以将吞噬泡降解D.泛素参与代谢、增殖等生命活动的调节6.下列有关基础实验的叙述正确的是A.“比较过氧化氢在不同条件下的分解”实验中,自变量是酶的种类B.“观察植物细胞的质壁分离和复原”实验以洋葱鳞片叶作材料,用高倍显微镜进行观察C.用纸层析法进行色素的分离时,若滤液细线画得过粗可能会导致色素带出现重叠D.用纸层析法分离色素后,发现只有叶绿素a和叶绿素b色带偏窄,可能是未加SiO27.下列关于细胞呼吸和光合作用有关的叙述中,错误的是A.植物释放的O2量,并不是植物光合作用实际产生的总O2量B.光合午休是指午间气孔关闭影响了细胞呼吸,进而影响了光合作用C.光合作用的暗反应虽不需要光照,但仍需要光反应的产物D.叶绿体含有大量的类囊体和线粒体内膜折叠形成嵴,都极大的增大了膜面积8.有些厨房洗涤剂中会加入脂肪酶、蛋白酶和淀粉酶等生物酶制剂。下列有关说法正确的是A.酶通过为反应物提供能量以降低化学反应的活化能B.利用蛋白酶的专一性和高效性可去除餐具淀粉污渍C.为提高不同类型污渍的去除效果应使用复合配制酶制剂D.使用开水或加入强碱溶解酶制剂可以增加清洁效果9.AMP(一磷酸腺苷)依赖的蛋白激酶(AMPK)是一种调节能量代谢的蛋白质,当细胞内AMP/ATP、ADP/ATP的比值增大时,会激活AMPK,促使细胞发生一系列的变化来适应饥饿环境。下列述错误的是A.当细胞内葡萄糖减少而能量消耗又增加时,会使ADP/ATP的比值增大B.AMPK可能通过增加细胞对葡萄糖的摄取和分解,以增加ATP的合成C.AMPK可能通过抑制细胞内脂肪、糖原等物质的合成,影响ADP/ATP的比值D.AMPK和ATP在细胞中广泛存在,当ATP相对含量减少时,AMPK的活性会降低10.有氧呼吸是真核生物氧化分解有机物释放能量的主要方式,对于保障细胞内的能量供应和物质代谢有重要作用。下列说法错误的是A.与有机物体外燃烧释放能量相比,有氧呼吸逐级缓慢释放能量,可以保证有机物中的能量得到充分的利用B.用某种抑制线粒体内膜上ATP合成的药物处理培养的小鼠细胞,其线粒体不再产生ATPC.线粒体的特殊结构保证了有氧呼吸高效有序地进行D.有氧呼吸的产物H2O中的O全部来自于有氧呼吸反应物中的O211.丙糖磷酸转运体(TPT)是存在于叶绿体膜结构上的一种重要的反向共转运体蛋白(如图所示),能将光合作用产生的丙糖磷酸从叶绿体运到细胞质基质,同时将等量磷酸(Pi)运入叶绿体。下列有关叙述正确的是A.“正其行,通其风”可以促进图示中的过程①B.光照增强,叶绿体内膜产生的ATP增加,利于淀粉的合成C.催化丙糖磷酸合成蔗糖的酶存在于细胞质基质和叶绿体中D.淀粉和蔗糖的合成均需要丙糖磷酸,且二者的合成呈正相关12.在观察果蝇细胞中的染色体组成时,发现一个正在分裂的细胞中,共有8条染色体,呈现4种不同的形态。下列说法正确的是A.若该细胞正处于分裂前期,则一定有同源染色体联会B.若该细胞正处于分裂后期,其一定含有同源染色体C.若该细胞此时存在染色单体,则该果蝇是雌性D.若该细胞此时没有染色单体,则该细胞不可能取自精巢13.自由基学说是被众多学者认可的细胞衰老的原因之一,该学说认为机体的细胞在氧化代谢过程中,经过射线的照射、化学药剂的损害等产生大量的自由基,这部分自由基是有害的,可攻击蛋白质使其活性下降,它还能攻击生物膜的组成成分磷脂分子,破坏细胞膜的结构,最终引起细胞功能积累性退化衰老。下列说法错误的是A.衰老细胞的体积减小,从而使细胞的相对表面积增大,物质运输效率增强B.自由基攻击生物膜上的磷脂后,引起细胞损伤的过程体现了正反馈调节C.自由基的产生与细胞内的代谢有关,也受环境影响D.自由基可能影响兴奋在神经元之间的传递14.分裂间期分为G1期、S期(DNA复制期)和G2期,科研人员利用Hela细胞进行实验,其结果如表所示下列叙述不正确的是A.在S期细胞中可能存在某种DNA复制激活剂激活DNA复制B.在G2期细胞中可能存在DNA复制激活剂的抑制剂使G2期DNA不能复制C.可利用聚乙二醇诱导不同时期的细胞融合D.G2期细胞适合做“观察细胞有丝分裂”的材料15.哺乳动物卵巢中的卵泡在发育的每个阶段都要经过层层筛选,最终只有1个或几个卵泡成熟排卵,卵泡的生存与否受到存活因子的决定。存活因子可以通过其受体途径产生或强或弱的正信号,阻止细胞做出“死亡决定”,抑制卵泡颗粒细胞的凋亡,从而维持整个卵泡的存活。下列叙述错误的是A.卵泡颗粒细胞基因的执行情况与神经元不同B.存活因子受体可能分布在细胞膜上,与存活因子特异性结合C.多数卵泡的发育过程发生了细胞凋亡,其由基因决定,与酶的组成无关D.雌性动物体内的存活因子分泌量低将导致其生殖机能下降16.玉米籽粒的甜与非甜是一对相对性状,但显隐性未知。现将纯种的甜玉米和纯种的非甜玉米间行种植,下列相关叙述错误的是A.若自然受粉,则某些玉米植株上可结出甜和非甜两种籽粒B.若人工杂交,则所有玉米植株上只能结甜或非甜一种籽粒C.若甜玉米植株上结出了非甜籽粒,则非甜玉米植株也可结甜籽粒D.若甜玉米植株上结出了非甜籽粒,则非甜是显性性状17.已知橘黄色扇贝与枣褐色扇贝杂交,子一代既有橘黄色扇贝又有枣褐色扇贝;若再将F1橘黄色扇贝之间交配,F2中有橘黄色扇贝和枣褐色扇贝。下列结论中正确的是A.扇贝的枣褐色对橘黄色为显性性状B.所有橘黄色扇贝的亲代中至少有一方是橘黄色C.F1橘黄色扇贝的基因型与亲代橘黄色扇贝不同D.F2橘黄色扇贝的基因型与F1橘黄色扇贝的基因型相同18.下列有关基因的分离定律与自由组合定律的叙述,其中正确的是A.一对等位基因遗传遵循分离定律,两对等位基因遗传都遵循自由组合定律B.分离定律可以解释常染色体上一对等位基因的遗传,不能解释性染色体上一对等位的基因遗传C.含一对等位基因的杂合体自交,子代产生性状分离是基因重组的结果D.在孟德尔两对相对性状的杂交实验中,既遵循分离定律也遵循自由组合定律19.黑腹果蝇3号染色体上的裂翅基因A是显性基因,也是显性纯合致死基因。若要长久保存杂合子,需用到另一个位于3号染色体上的显性纯合致死基因B来形成永久杂种(也称平衡致死系统)。不考虑交叉互换,要保持一个平衡致死系统,两对等位基因在染色体上的位置和分布是A.①B.②C.③D.④20.果蝇的红眼对白眼为显性,这对相对性状由X染色体上的基因B、b控制。一对红眼果蝇交配,母本的基因型为XBXb,父本的基因型为XBY,子代出现了一只XXY的白眼果蝇。下列推断的理由不合理的是A.在母本产生卵细胞的过程减数第二次分裂染色体不分离产生异常卵细胞B.在父本产生精子的过程减数第一次分裂染色体不分离产生异常精子C.环境条件缺少特定的物质导致XBXbY或XBXBY的果蝇表现出白眼性状D.基因型为XBXbY的果蝇受精卵发生基因突变可转变为XbXbY的白眼果蝇二.简答题(四个小题,共60分)21.(14分)小球藻是一种真核单细胞绿藻,科学家常利用小球藻进行细胞呼吸和光合作用的相关研究,回答下列问题:(1)将小球藻的细胞破碎后,可采用法分离小球藻细胞中各种细胞器。若离心沉淀后的上清液在适宜条件下能将葡萄糖彻底分解并产生气体,说明上清液中含有结构。(2)可用同位素标记法研究小球藻光合作用过程中物质的运行和变化规律。①用18O分别标记H2O和CO2,在适宜光照条件下进行以下两组实验:H218O+CO2→小球藻悬浮液→18O2;H2O+C18O2→小球藻悬浮液→O2。已知18O无放射性,相同时间后可通过检测O2的来确定其来源。②向小球藻培养液中通入放射性14CO2,在适宜光照处培养一段时间,并连续测量小球藻细胞中含放射性C3和C5的相对量,结果如图所示:图中物质A是(填“C3”或“C5”),0~t时,含放射性标记的物质A先于B出现的原因是。t1~t2时,物质A和物质B能相对稳定的原因是。22.(16分)细胞的生命活动离不开水,科研人员针对水分子的跨膜运输,进行了一系列研究。(1)水分子可以通过方式透过细胞膜的磷脂双分子层,也可以借助膜上的水通道蛋白以方式进入细胞,前者运输速率慢,后者快。(2)蛋白A是存在于多种组织细胞膜表面的蛋白质,为验证蛋白A是否为水通道蛋白,研究者选用细胞膜中缺乏此蛋白的非洲爪蟾卵母细胞进行实验,处理及结果如表。注:卵母细胞接受蛋白A的mRNA后可以合成蛋白A,并将其整合到细胞膜上①与Ⅰ组细胞相比,Ⅱ组细胞对水的通透性。②Ⅱ和Ⅲ组实验结果说明HgCl2对蛋白A的功能有作用。③Ⅲ和Ⅳ组实验结果说明试剂M能够使蛋白A的功能,推测HgCl2没有改变蛋白A的氨基酸序列,而是破坏了蛋白A的。(3)综合上述结果,可以得出结论是。(4)有研究者认为卵母细胞膜上整合蛋白A后,对水的通透性明显增大,其原因可能是蛋白A可间接提高卵母细胞膜其他通道蛋白的吸水速率。研究者继而利用双层磷脂分子围成的球型脂质体(不含蛋白质)进行实验,为“蛋白A是水通道蛋白”的结论提供了更有力的证据,其中实验组的相应处理及结果应为。(选填下列字母)a.将蛋白A整合到脂质体上b.普通的脂质体c.将相应脂质体放入清水中d.脂质体体积无明显变化e.脂质体体积迅速增大23.(14分).蛇毒分为神经蛇毒和血液蛇毒。血液蛇毒破坏人体的血液循环系统,造成被咬伤处迅速肿胀、发硬、流血不止,剧痛,皮肤呈紫黑色等。神经蛇毒主要破坏人的神经系统,阻断神经冲动的传播。分析回答:(1)血液蛇毒能破坏血管壁,改变其通透性,血液中的物质渗入,导致被咬伤处肿胀、皮肤呈紫黑色。(2)为研究神经蛇毒阻断神经冲动的传播机理,研究者进行了以下实验:①用蛇毒处理离体神经纤维,一段时间后刺激神经纤维一端,若在另一端能够记录到正常的电位,说明蛇毒不会阻断。②继续用蛇毒处理神经﹣肌肉标本,一段时间后,刺激神经,若肌肉不收缩,说明蛇毒阻断了。③再用蛇毒处理神经﹣肌肉标本,然后测定突触间隙内神经递质的含量,若其含量基本不变,说明蛇毒不影响的功能。④为进一步确定蛇毒作用的具体部位,研究人员用蛇毒处理神经﹣肌肉标本,直至刺激神经不再引起肌肉收缩时,再用乙酰胆碱(兴奋性神经递质)溶液处理肌肉。若肌肉不收缩,说明蛇毒的作用部位是。(3)被毒蛇咬伤后,常常迅速注射抗蛇毒血清进行治疗,其原理是。24.(16分)自然界某果蝇种群的果蝇眼色通常是红色的,一般为纯种。遗传学家摩尔根偶然发现了一只白眼雄果蝇,并利用这只白眼雄果蝇进行了一系列实验。请分析回答下列问题:(1)果蝇杂交实验一的现象(填“是”或“否”)符合孟德尔的分离定律,理由是。所不同的是白眼性状的表现,总是与性别相关联,这种现象在生物学上称为现象。(2)果蝇体细胞中有4对染色体(3对常染色体,1对性染色体XY)。你认为能合理解释上述遗传现象的假设有:假设1:。假设2:。(3)运用“假说---演绎法”的科学研究程序,重新设计新的交配方案﹣测交,力图通过演绎和实验相结合来验证你提出的假设。实验二和实验三是测交实验及实验现象。①上述测交实验二和实验三的实验现象(填“是”或“否”)符合你之前根据实验一遗传现象提出的两种假设,因此(填“能”或“不能”)得出唯一结论。②为充分论证你所提出的哪一假设是否正确,请利用实验中及自然种群中的果蝇补充设计一个有效的实验交配方案,该实验交配方案为:
相关试卷
这是一份2024湖北省重点高中智学联盟高一上学期12月联考试题生物PDF版含答案,共11页。
这是一份2024湖北省重点高中智学联盟高一上学期10月联考生物试题扫描版含答案,文件包含湖北省重点高中智学联盟2023年秋季高一年级10月联考生物pdf、湖北省重点高中智学联盟2023年秋季高一年级10月联考生物答案pdf等2份试卷配套教学资源,其中试卷共10页, 欢迎下载使用。
这是一份2024湖北省重点高中智学联盟高一上学期10月联考生物试题含解析,文件包含湖北省重点高中联盟2023-2024学年高一10月联考生物试题含解析docx、湖北省重点高中联盟2023-2024学年高一10月联考生物试题无答案docx等2份试卷配套教学资源,其中试卷共25页, 欢迎下载使用。