河南省南阳市六校2022-2023学年高二上学期第一次月考生物试题(含答案)
展开
这是一份河南省南阳市六校2022-2023学年高二上学期第一次月考生物试题(含答案),共17页。试卷主要包含了35—7等内容,欢迎下载使用。
2022年秋期六校第一次联考高二年级生物试题
(考试时间:90分钟 试卷满分:90分)
注意事项:
1. 答题前,考生务必将自己的姓名、准考证号、考场号填写在答题卡上。
2. 回答选择题时,选出每小题答案后,用铅笔把答题卡上对应题目的答案标号涂黑。如需改动,用橡皮擦干净后,再选涂其它答案标号。回答非选择题时,将答案写在答题卡上,写在本试卷上无效。
3. 考试结束后,将本试卷和答题卡一并交回。一、选择题(本题共30小题,每题1.5分,共45分,每小题只有一个选项符合题意)
1.如图表示人体中部分体液的关系图,则下列叙述正确的是
A. 甲、乙、丙共占体液的2/3 B.甲表示组织液、丁表示细胞内液
C.淋巴细胞只生活在丙中 D.丁中浓度可能比甲中的高
2.若将你身体上的一个细胞或一块组织拿到体外,如果不提供特殊的环境,它很快就会死亡,而在内环境中,体内细胞却能正常的生活。下列物质不属于内环境组成成分的是
A.胰蛋白酶 B.碳酸氢盐C.甲状腺激素 D.尿素
3.细胞通过内环境与外界环境进行物质交换。如图是细胞直接与内环境进行物质交换的示意图,⑤处的箭头表示血液流动的方向。下列说法正确的是
A.①是人体内细胞代谢的主要场所
B.图中的毛细血管壁细胞,其生活的内环境为①和②
C.①中的葡萄糖至少需穿过5层生物膜才能进入③中被利用
D.若③为肝脏细胞,则①处的氧气浓度高于⑤处
4.下列有关人体细胞外液及其理化性质的叙述,错误的是
A.正常人的血浆近中性,pH为7.35—7.45
B.细胞外液的温度一般维持在37°C左右
C. 血浆中的葡萄糖可以通过组织液进入组织细胞
D.组织液中大部分物质可被毛细淋巴管吸收成为淋巴液
5. 某实验小组将加入抗凝剂和生理盐水的新鲜绵羊血液进行离心,结果如图1所示;接着取上清液,分别向其中滴加物质的量浓度为0.1mol/L的HC1和0.1mol/L的NaOH,同时用蒸馏水做对照,结果如图2所示。下列说法正确的是
A.取适量上清液加入双缩脲试剂,若出现紫色则说明含血红蛋白
B.若要提取血浆蛋白,最佳材料应是沉淀物
C.图2实验中HCl、NaOH的浓度和滴数为自变量
D.图2实验结果表明,血浆有一定的缓冲能力
6.如图为体内细胞与外界进行物质交换的过程示意图。以下描述正确的是
A.图中①②③依次为血浆、淋巴和组织液
B.水、无机盐、葡萄糖、蛋白质等物质都由小肠吸收进入①
C.细胞不仅依赖于内环境,也参与了内环境的形成和维持
D.内环境稳态主要依赖体液调节使各种器官、系统分工合作、协调统一
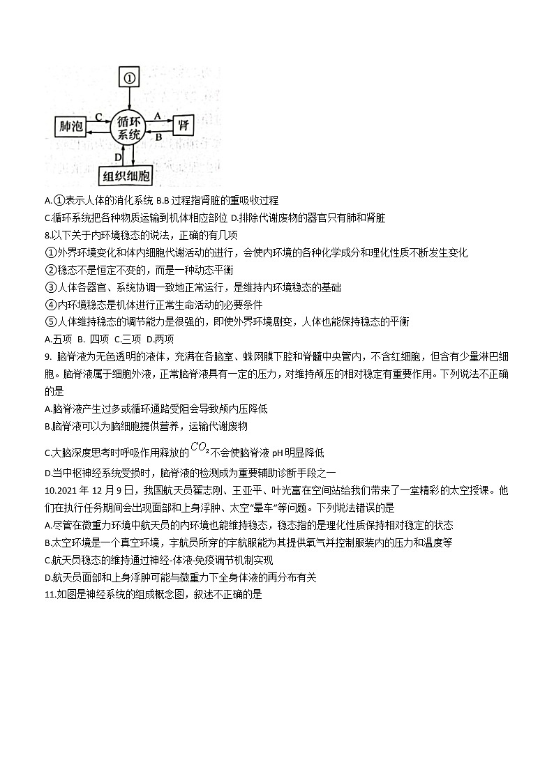
7.内环境与外界进行物质交换的过程需要体内各个系统的参与。如图表示人体细胞与环境之间进行物质交换的部分过程,其中A、B、C、D表示与人体新陈代谢相关的生理过程,①代表人体的某一系统。下列说法中错误的是
A.①表示人体的消化系统B.B过程指肾脏的重吸收过程
C.循环系统把各种物质运输到机体相应部位D.排除代谢废物的器官只有肺和肾脏
8.以下关于内环境稳态的说法,正确的有几项
①外界环境变化和体内细胞代谢活动的进行,会使内环境的各种化学成分和理化性质不断发生变化
②稳态不是恒定不变的,而是一种动态平衡
③人体各器官、系统协调一致地正常运行,是维持内环境稳态的基础
④内环境稳态是机体进行正常生命活动的必要条件
⑤人体维持稳态的调节能力是很强的,即使外界环境剧变,人体也能保持稳态的平衡
A.五项 B. 四项 C.三项 D.两项
9. 脑脊液为无色透明的液体,充满在各脑室、蛛网膜下腔和脊髓中央管内,不含红细胞,但含有少量淋巴细胞。脑脊液属于细胞外液,正常脑脊液具有一定的压力,对维持颅压的相对稳定有重要作用。下列说法不正确的是
A.脑脊液产生过多或循环通路受阻会导致颅内压降低
B.脑脊液可以为脑细胞提供营养,运输代谢废物
C.大脑深度思考时呼吸作用释放的不会使脑脊液pH明显降低
D.当中枢神经系统受损时,脑脊液的检测成为重要辅助诊断手段之一
10.2021年12月9日,我国航天员翟志刚、王亚平、叶光富在空间站给我们带来了一堂精彩的太空授课。他们在执行任务期间会出现面部和上身浮肿、太空“晕车”等问题。下列说法错误的是
A.尽管在微重力环境中航天员的内环境也能维持稳态,稳态指的是理化性质保持相对稳定的状态
B.太空环境是一个真空环境,宇航员所穿的宇航服能为其提供氧气并控制服装内的压力和温度等
C.航天员稳态的维持通过神经-体液-免疫调节机制实现
D.航天员面部和上身浮肿可能与微重力下全身体液的再分布有关
11.如图是神经系统的组成概念图,叙述不正确的是
A.②是脑
B.③中有许多维持生命的必要中枢如调节呼吸、心脏功能的基本活动中枢
C.④是神经元
D.⑤具有接受信息、传导信息的功能
12. 神经系统的结构和功能与组成它的细胞特点密切相关。下列有关叙述错误的是
A.神经系统结构和功能的基本单位是神经元
B.每个神经元的轴突和树突外周都套有一层髓鞘
C.外周神经系统包括脑神经和脊神经,且都含有传入神经和传出神经
D.中枢神经系统内,大量神经细胞聚集在一起形成不同的神经中枢,分别负责调控某一特定的生理功能
13.人体的一切活动都离不开神经系统的调节和控制,就在此刻你的阅读、理解和记忆就是靠神经系统完成的,你的呼吸、心跳也受到神经系统控制。下列相关叙述不正确的是
A.在考试期间过度紧张,引起交感神经过度兴奋,导致心跳加快、呼吸急促
B.语言是人脑的高级功能,当大脑皮层V区受损时,患者可能看不懂文字
C.交感神经和副交感神经属于传出神经,是由脑发出的不受意识控制的能支配内脏器官的神经
D.学习和记忆不是人脑特有的高级功能
14.你走在路上,听到后面有人叫你的名字你马上回头看。这一行为与神经调节有关。参与该过程的一个神经元的结构及其在某时刻的电位如图所示。下列相关叙述错误的是
A.“你听到叫你名字就回头看”中涉及条件反射
B.该时刻后,①处膜电位可能为外负内正
C.③为该神经元胞体,可能位于大脑皮层或脊髓
D.该神经元支配的下一个细胞可能也是神经元
15.如图是某反射弧的模式图(a、b、c、d、e表示反射弧的组成部分)。下列叙述正确的是
C
A.e能代表受自主神经支配的内脏器官
B.刺激b和d都会让效应器产生相应的反射活动
C.兴奋在反射弧上传导速率与神经纤维的长度无关
D.刺激b后,兴奋在运动神经元上的传导是单向的
16.反射时是指从刺激作用于感受器到效应器出现反应为止所需的时间。兴奋经中枢传递时往往较慢,这是由于化学性突触传递须经历递质释放、递质在突触间隙内扩散并与后膜受体结合以及后膜离子通道开放等多个环节;因此需时较长。结合所学知识,分析下列说法正确的是
A. 用等强度的有效刺激分别作用于同一人的缩手反射和膝跳反射的感受器,膝跳反射的反射时要长一些
B.当手碰到火时,人感受到痛后会随即做出快速的缩手反射,以免被进一步烫伤
C.缩手反射和膝跳反射的效应器是由运动神经末梢及其支配的肌肉和腺体组成的
D.上一个神经元兴奋后经突触前膜释放的神经递质,有可能抑制下一个神经元的活动
17.从鸦片战争到现在,我国人民同毒品的斗争一直没有停止,毒品包括鸦片,海洛因、冰毒、吗啡、大麻、可卡因以及国家规定管制的其他能够使人形成瘾癖的麻醉药品和精神药品。吸食毒品会对神经系统造成严重损伤并使人上瘾,从而带来生理、心理上的巨大危害。如图是某种毒品的作用机理。有关叙述错误的是
A.正常情况下,神经递质释放后突触后膜不会持续兴在
B.吸食毒品后,会使突触前膜上的转运蛋白失去回收神经递质的功能
C.长期吸食毒品,会导致突触后膜神经递质的受体增多
D.向社会宣传滥用兴奋剂和吸食毒品的危害,是我们每个人应尽的责任和义务
18.如图为突触的亚显微结构示意图,①~⑤表示相关结构。下列叙述正确的是①⑤
④
A.突触包括③④⑤
B. 神经递质通过突触间隙扩散到突触后膜的受体附近,与突触后膜上的受体结合后引起突触后膜发生电位变化
C.兴奋在④上的信号变化为“电信号→化学信号”
D.神经递质只作用于神经细胞
19.某些化学物质能对神经系统产生影响,其作用位点往往是突触。例如眼镜蛇的毒液。这种毒液具有神经-肌肉(神经-肌肉的接头相当于突触)传递阻滞作用,会引起横纹肌弛缓性瘫痪,可导致呼吸肌麻痹。对这种毒液作用机理的推测不合理的是
A.毒液可能作用于突触间隙,抑制神经递质的正常分解
B.毒液可能作用于突触小体,抑制突触小泡释放神经递质
C.毒液可能作用于突触后膜上的神经递质受体,从而阻断神经一肌肉传递
D.毒液可能作用于突触后膜上的Na+通道,影响突触后膜的兴奋
20.“脑卒中”常因为脑部血管堵塞使得大脑某区损伤,导致躯体上下肢不能运动,但脊髓和四肢没有任何损伤。美国马斯克的科学家团队设想,如果将脑机接口微芯片装置植入一名“脑卒中”致下半身瘫痪的病人大脑中,当他想站立或者行走的时候,植入的电子设备能接收到他的“想法”并发出信号刺激下肢运动神经元,恢复自主运动能力。下列叙述错误的是
A.电子设备可能会将患者的大脑皮层与脊髓重新建立联系
B.下肢运动要在大脑皮层感觉中枢的控制下才能完成
C.躯体各部分的运动机能都在大脑皮层的第一运动区
D.脑机接口将来有可能让我们用“意念”控制设备
21.如图是人的排尿反射的反射弧结构简图(“—O—
相关试卷
这是一份2022-2023学年河南省南阳市六校高一上学期第二次联考(月考)生物试题含解析,共33页。试卷主要包含了选择题,非选择题等内容,欢迎下载使用。
这是一份2022-2023学年河南省南阳市六校高一第二次联考(月考)生物试题PDF版含答案,共12页。
这是一份2022-2023学年河南省南阳市第一中学等六校高二上学期第一次月考生物试题 解析版,共24页。试卷主要包含了35-7等内容,欢迎下载使用。

