


- 四年级上册数学人教版周测卷2(含答案) 试卷 0 次下载
- 四年级上册数学人教版周测卷1(含答案) 试卷 0 次下载
- 四年级上册数学人教版第6单元检测卷2(含答案) 试卷 0 次下载
- 四年级上册数学人教版第6单元检测卷1(含答案) 试卷 0 次下载
- 四年级上册数学人教版第5单元检测卷2(含答案) 试卷 0 次下载
四年级上册数学人教版第7、8单元检测卷1(含答案)
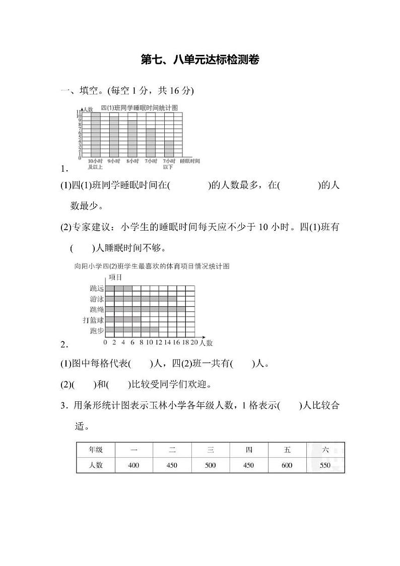
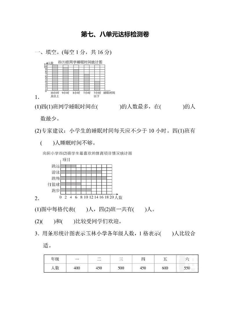
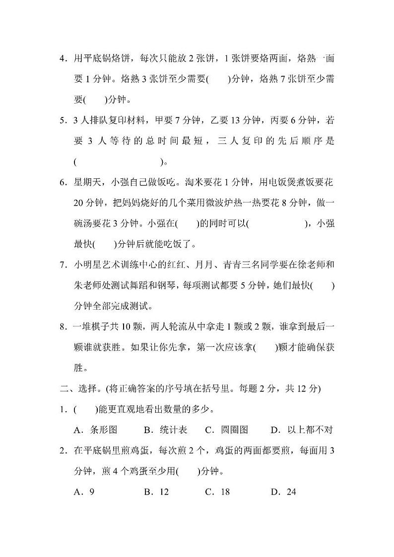
展开人教版数学四年级上册第7、8单元检测卷附答案: 这是一份人教版数学四年级上册第7、8单元检测卷附答案,共5页。试卷主要包含了小红起床后做的事情如下,动物园里几种动物数量统计如下表,星期天轩轩帮妈妈做家务,下面是五种动物的最高时速统计图,解决问题等内容,欢迎下载使用。
四年级上册数学人教版第5单元检测卷1(含答案): 这是一份四年级上册数学人教版第5单元检测卷1(含答案),共7页。
四年级上册数学人教版第1单元检测卷2(含答案): 这是一份四年级上册数学人教版第1单元检测卷2(含答案),共8页。
