鲁教版高考地理一轮总复习第14单元第2节污染物跨境转移与环境安全环境保护与国家安全课时学案
展开一、污染物的跨境转移
1.概念:污染物从一国的管辖地区转移到另一国或者不属于任何国家管辖的地区。 ❶
2.形式
❶跨境污染物的来源
二、污染物跨境转移对环境安全的影响
1.污染物跨境转移的危害:不仅没有从根本上消除污染,反而使污染向异地蔓延和扩散,并形成新的污染危害。
2.影响污染物跨境转移的因素 ❷
(1)自然因素:随空气和水自然流动,没有明确的目的地,临近或不临近的国家和地区都可能受害。
(2)人为原因:以发达国家向发展中国家出口污染物为主。❸
❷污染物跨境转移的特点
(1)不可控性强。
(2)危害巨大。
(3)影响地区广。
(4)治理难度大。
❸发达国家向发展中国家跨境转移污染物的原因
(1)环境标准。
(2)公众对环境问题的关注度。
(3)污染物处理程序。
(4)污染性企业发展空间。
(5)商品贸易。
(6)经济利益驱动。
三、污染物跨境转移的防控
1.国际合作:1989年3月22日,世界上第一个旨在控制有害废弃物跨境转移的国际公约--《巴塞尔公约》获得通过,标志着针对污染物跨境转移及其处置的国际合作迈入了实质性阶段。
2.我国取得的成效
(1)在国际贸易中充分利用国际公约与污染物出口国或地区进行交涉,更好地维护国家的环境权益。
(2)逐步健全法规体系。
(3)强化资源集约利用。
(4)积极引导公众参与。
四、我国的环境保护政策体系
1.基本政策
(1)预防为主,防治结合:立足于预防的同时,对已发生的环境问题积极治理。
(2)谁污染,谁治理:明确污染者的环境治理责任。
(3)强化环境管理:控制和减少因管理不善带来的环境问题。
2.环境管理的“八项制度”:环境影响评价制度、“三同时”制度、排污收费制度、环境保护目标责任制度、城市环境综合整治定量考核制度、排污申报登记和排污许可证制度、限期治理制度、污染集中控制制度。 ❹
❹“ 三同时”制度的认识
建设项目中防治污染的设施,应当与主体工程同时设计、同时施工、同时投产使用。防治污染的设施应当符合经批准的环境影响评价文件的要求,不得擅自拆除或者闲置。
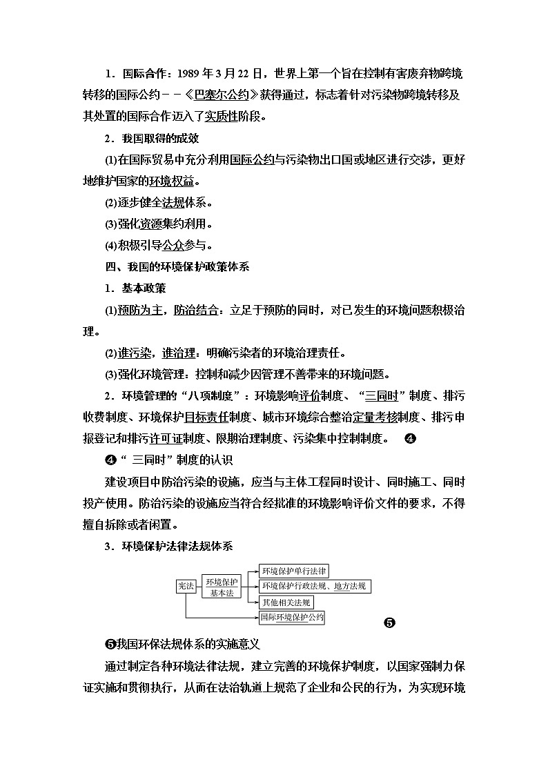
3.环境保护法律法规体系
❺
❺我国环保法规体系的实施意义
通过制定各种环境法律法规,建立完善的环境保护制度,以国家强制力保证实施和贯彻执行,从而在法治轨道上规范了企业和公民的行为,为实现环境安全乃至国家安全保驾护航。
五、我国的环境保护措施及成效
1.组建生态环境部
加强对生态环境保护、治理和监管工作的统一领导、组织和协调。 ❻
2.全力推进污染治理,改善环境质量
以大气、水、土壤污染治理为重点,环境质量逐步好转。
3.持续加大生态保护力度,生态环境明显好转
通过大力实施天然林资源保护、退耕还林、退牧还草等生态修复工程,典型生态系统和生物多样性得到有效保护。
❻生态环境部的主要职责:
制定并组织实施生态环境政策、规划和标准;统一负责生态环境监测和执法工作;监督管理污染防治、核与辐射安全;组织开展中央环境保护督察等。
六、我国的生态文明建设
考点一 污染物跨境转移对环境安全的影响和防控
阅读图文材料,完成下列问题。
莱茵河水环境的变迁印证了整个欧洲工业文明的发展历程。这条河流从18世纪中期开始出现环境问题,20世纪50年代进一步恶化,70年代生态灾难达到顶峰。当时莱茵河被人们称为“欧洲下水道”,污染治理难度巨大。1950年7月,瑞士、法国、卢森堡、德国和荷兰共同成立了保护莱茵河国际委员会,委员会主席由各国轮值,秘书长则固定是荷兰人。经不懈治理,今天的莱茵河水质干净清澈,可直接饮用,成为世界上管理最好的一条河流。
(1)说明莱茵河水污染治理难度大的原因。
(2)莱茵河国际委员会秘书长为什么固定是荷兰人?
(3)简述促使莱茵河恢复原有自然风貌、重现生机的具体措施。
【获取信息】
①莱茵河是一条国际性河流,自南向北流经多个国家。
②莱茵河曾经污染严重,污染治理难度大,如今水质干净清澈,成为世界上管理最好的一条河流。
③荷兰位于莱茵河入海口处。
解析:第(1)题,莱茵河流经国家多,治理时协调难度大;同时沿河国家工业发达,人口密集,生活和生产污水排入较多。第(2)题,荷兰的位置:位于莱茵河入海口,受污染威胁最大,所以秘书长固定是荷兰人。第(3)题,莱茵河是一条国际性河流,治理污染首先要加强国际合作,还要控制河流污染源,拆除不合理的设施,加强河岸的绿化。
【尝试解答】
(1)莱茵河流经国家多,治理时协调难度大;沿河人口密集、工农业发达,污染排放多,易造成污染物跨境转移;下游水流平缓,河水自净能力差。
(2)荷兰地处河流入海口,受污染威胁最大,所以秘书长固定是荷兰人。
(3)加强全流域各国的合作,共同治理莱茵河;控制河流污染源,杜绝未经处理的工业废水和生活污水排进河流;拆除不合理的航行、灌溉及防洪设施,拆掉水泥护坡;加强绿化,用草木绿化河岸;对部分裁弯取直的河段重新恢复其自然河道。
污染物跨境转移对环境安全的影响
1.基于自然因素发生的污染物跨境转移
随空气和水自然流动,没有明确目的地,临近或不临近的国家或地区都可能受害,从而使污染物的污染范围被扩大。
2.人为因素导致的污染物跨境转移
3.污染物跨境转移的危害
污染物跨境转移的防控
1.国际合作--《巴塞尔公约》
2.我国的防控措施
太平洋马绍尔群岛因为贫穷而被迫定期接受美国的固体废弃物。据此完成1~3题。
1.污染物跨境转移的实质是( )
A.资源短缺
B.任意排放废弃物
C.不合理利用自然资源
D.经济发展程度差异问题在国际环境关系中的体现
2.有关污染物跨境转移的叙述,正确的是( )
A.倾倒的污染物会给他国带来环境污染
B.获得巨额的经济赔偿促进该国的经济发展
C.马绍尔群岛地广人稀,少量的污染不会引起环境问题
D.不会带来危害,因马绍尔群岛属热带气候,环境自净能力强
3.发达国家向发展中国家跨境转移污染物,反映了环境问题中的矛盾是( )
A.个人行为和大众利益
B.短期经济利益与长远环境效益
C.局部利益与整体利益
D.资源的有限性与人类需求的无限性
1.D 2.A 3.C 第1题,污染物跨境转移的实质是污染物在环境中所发生的空间位置的移动及其所引起的富集、分散和消失的过程;材料反映的污染物由发达国家向发展中国家转移,主要体现经济发展程度差异。第2题,污染物的转移利于迁出地改善环境条件,但会对迁入地造成严重的环境污染,故选A。第3题,发达国家把污染企业转移到发展中国家只是把污染问题转嫁他人而已,对于全球而言没有效益可言--只能是局部利益与整体利益关系。
如今,波罗的海的海洋生物正面临巨大威胁。海洋中微型藻类的大量繁殖,不仅威胁到其他海洋生物的生存,而且藻类还在波罗的海地区创造出了一片片面积巨大的海洋 “死亡地带”,并有逐渐扩散的趋势,欧洲渔民日日空手而归。据此完成4、5题。
4.造成波罗的海出现“死亡地带”的最主要原因是( )
A.近海城市倾倒的生活垃圾
B.全球气候变暖,海平面上升
C.工农业生产向海中排放了大量含磷和氮的废水
D.石油及石油制成品的注入
5.下列措施中,有利于减缓波罗的海“死亡地带”发展趋势的有( )
①减少工业、农业污水向海洋中排放 ②减少农药和化肥的使用 ③减少酸性气体的排放 ④将藻类捞出
A.①②③ B.①②④
C.②③④ D.①③④
4.C 5.B 第4题,由材料可知,波罗的海“死亡地带”是藻类过量繁殖导致的,而藻类过量繁殖实际是一种水体的富营养化,与周边地区排入废水含有大量的氮、磷有关。第5题,减少酸性气体的排放可防治酸雨,但对波罗的海的“死亡地带”没有影响,其他措施都可对“死亡地带”起到减缓作用。
考点二 我国环境保护的政策体系及生态文明建设
阅读材料,完成下列问题。
近年来,我国南方地区畜禽养殖业发展很快,但畜禽养殖的规模参差不齐,小规模养殖及散养仍占相当大的比重。畜禽场粪便和污水不经处理随意排放现象突出,污染问题日益严峻,污染治理的难度加大。下图为浙江某农场污染治理模式图。
(1)分析浙江某农场污染治理模式的优点。
(2)说明在我国农村推广该农场污染治理模式的障碍。
【获取信息】
①利用养殖中心的废弃物--尿液、粪生产沼气和有机肥。
②延长了生产链,增加了有机肥车间、果蔬基地等部门。
解析:第(1)题,充分利用养殖中心的废弃物--尿液、粪,实现了废弃物的资源化,减少了环境污染;沼气提供了清洁能源;尿液、粪为果蔬基地提供有机肥,同时增加了有机肥车间、果蔬基地等部门,延长了生产链,增加就业,提高了经济收入。第(2)题,我国农村推广农场污染治理模式的障碍,主要从传统养殖观念、资金、技术、监管等方面进行分析。
【尝试解答】
(1)畜禽粪、尿液资源化,提高了资源的利用率,为果蔬基地提供有机肥,促进了有机农业的发展,增加收入;减轻了畜禽养殖业对大气、水、土壤的污染;沼气为生产生活提供了清洁能源,有利于减少废气排放
(2)传统养殖观念难以改变;缺乏资金和技术;传统畜禽养殖业规模小且较分散,不易监管
我国的三大环境保护基本政策
环境管理的主要手段
我国的环境保护措施的成效
(1)全力推进污染治理,改善环境质量
(2)持续加大生态保护力度,生态环境明显好转
我国的生态文明建设的措施和目标
(1)具体措施
(2)建设目标:加快生态文明体制改革,建设美丽中国,为人民创造良好生产生活环境,为全球生态安全做出贡献。
《红楼梦》中有这样一个情节:妙玉把梅花瓣上的白雪收集在一个坛子里,在地下埋了三年,再拿出来泡茶喝。而在今天的某些城市,这样的雅趣已不可能有了。煤烟和汽车尾气造成的混合型污染,使酸雨和二氧化硫污染面积扩大。有关城市已采取措施,控制污染,保护环境。据此完成1、2题。
1.下列几种观点中,最合理的是( )
A.先发展经济,再治理环境
B.先投入大量资金治理,再发展经济
C.在保证经济快速发展的前提下治理环境
D.在保证生态环境可持续发展的基础上发展经济
2.防治酸雨最根本的途径是( )
A.严格限制私家车的发展
B.减少人为硫氧化物和氮氧化物的排放
C.扩大湿地面积
D.广泛植树造林
1.D 2.B 解析:第1题,在可持续发展中既不能为了保护环境而放弃经济发展,也不应片面追求经济增长而不保护环境。经济发展过程中注意保护环境应为较为合理的选择,即实施可持续发展战略。第2题,防治酸雨的措施主要从其形成的原因--大量燃烧矿物燃料导致了大量酸性气体的排放来分析,故其根本治理措施应是减少硫氧化物和氮氧化物的排放。
3.读我国环境问题分布图,完成下列问题。
(1)写出图例A、B分别表示的环境问题。
(2)简述图例C所表示的环境问题造成的主要危害。
(3)环境管理就是对人类损害自然环境质量的活动施加影响,说出实施环境管理的手段有哪些?
(4)简述中国实施环境管理的基本政策。
解析:第(1)题,由图例A的分布区可知,A表示土地荒漠化,其荒漠化的表现为土地沙漠化;图例B分布于东北林区和西南林区,应为森林破坏。第(2)题,由图例C分布可知,其应代表酸雨,对河湖、陆地建筑及陆地土壤、生物都会产生影响。第(3)题,环境管理的手段包括法律、行政、经济、技术、教育手段。第(4)题,中国实施环境管理的基本政策为“预防为主、防治结合”“谁污染谁治理”“强化环境管理”。
答案:(1)A是荒漠化(沙漠化),B是森林破坏(森林锐减)。
(2)使河湖水酸化,影响鱼类生长繁殖乃至大量死亡;使土壤酸化,造成养分淋失,影响微生物的活性,使土壤肥力下降,导致农作物减产;腐蚀树木,使光合作用受阻,影响森林生长,林木成片死亡;腐蚀石材、钢材,造成建筑物、桥梁和文物古迹的损坏。
(3)法律手段;行政手段;经济手段;技术手段;教育手段。
(4)“预防为主、防治结合”“谁污染,谁治理”“强化环境管理”。
[课标内容要求]
1.结合实例,说明污染物跨境转移对环境安全的影响。
2.举例说明环境保护政策、措施与国家安全的关系。
[学科核心素养]
综合思维:结合材料、图像,从时空综合、要点综合角度,理解污染物跨境转移与环境安全、环境保护与国家安全。
人地协调观:利用典型案例,认识环境安全问题、突发环境事件对国家安全的影响,增强保护环境、维护环境安全的意识和能力。
地理实践力:针对跨国污染问题,提出合理化的应对措施,培养学以致用的能力,认识一些政策法规对维护国家安全的意义。
[知识体系导图]
形式
后果
空气、水体流动
使一国发生的污染扩散到邻国或周边国家
贸易
把可利用的污染物作为商品输出到远离所在国或地区的欠发达国家或地区
角度
来源或举例
人为方面
人类生产和生活活动中产生的没有充分利用或回收的物质
自然方面
自然释放的物质,如火山爆发喷射出的气体、尘埃等
角度
内容
背景
环境形势依然严峻
决策
推进生态文明建设,把生态文明建设放在突出的战略地位
措施
在思想、政策、措施、行动上推进生态文明建设
目标
建设美丽中国,为人民创造良好生产生活环境,为全球生态安全做出贡献
特点
危害
直接性
污染当地水源和土壤,导致当地生态遭到破坏、环境污染加重,并危害人们的健康
长期性
产生连锁反应,引发区域性环境危机
全球性
长期积累,对全球环境造成危害
项目
内容
国际贸易
充分利用国际公约与污染物出口国或地区进行交涉,更好地维护国家的环境权益
制度建设
逐步健全法规体系,加强对污染物跨境转移的控制,切实维护国家生态安全和人民群众的身体健康
资源利用
全面提升国内固体废弃物无害化、资源化利用水平,逐步补齐国内资源缺口
公众参与
积极引导公众参与,努力营造全社会共同支持的良好氛围
政策
内容
预防为主,防治结合
在环境未遭受破坏前,采取各种预防性手段和措施,防止环境问题产生和恶化,或者把环境污染和破坏控制在能够维持生态平衡、保护人体健康、保证社会物质财富持续增长的范围之内
谁污染,谁治理
由污染产生的损害以及治理污染所需要的费用,必须由污染者承担和补偿
强化环境管理
强化政府和企业的环境治理责任,扭转以牺牲环境为代价、片面追求局部利益和短期利益的倾向,控制和减少因管理不善带来的环境问题
手段
定义
内容
行政手段
通过行政程序直接管理环境
根据国家环境保护政策、规划及行政决议、决定等,实施对环境和资源的管理和保护
法律手段
运用法律武器,依法管理环境
制定环保法律法规,组建执法队伍,通过强制性手段调整社会活动中的各种关系,并通过司法程序实施行政、经济或刑事制裁
经济手段
运用税收、征收有偿使用费以及奖励、罚款等经济手段间接管理环境
教育手段
利用多种形式向公众传播环境科学知识,宣传环境保护的意义以及国家环保方针、政策等
技术手段
借助既能提高生产效率,又能把对环境污染和生态破坏控制到最小限度的技术以及先进的污染治理技术来达到保护环境的目的
措施
内容
思想上
正确认识环境保护与经济发展的关系,树立经济、社会、生态协调发展的观念
政策上
从国家安全和发展的战略层面解决环境问题,把环境保护放在突出重要位置
措施上
实行最为严格的环境保护制度
行动上
动员全社会力量共同参与环境保护
高考地理一轮复习第18章第1节环境安全对国家安全的影响环境污染与国家安全学案: 这是一份高考地理一轮复习第18章第1节环境安全对国家安全的影响环境污染与国家安全学案,共11页。学案主要包含了环境安全问题,突发环境事件影响国家安全,污染物跨国转移影响国家安全,跨国污染问题的应对等内容,欢迎下载使用。
人教版高考地理一轮总复习第18章第1节环境安全对国家安全的影响环境污染与国家安全学案: 这是一份人教版高考地理一轮总复习第18章第1节环境安全对国家安全的影响环境污染与国家安全学案,共11页。学案主要包含了环境安全问题,突发环境事件影响国家安全,污染物跨国转移影响国家安全,跨国污染问题的应对 ❺等内容,欢迎下载使用。
中图版高考地理一轮总复习第19章第2节自然保护区与生态安全 环境保护与国家安全学案: 这是一份中图版高考地理一轮总复习第19章第2节自然保护区与生态安全 环境保护与国家安全学案,共11页。学案主要包含了自然保护区与生态安全,环境保护与国家安全等内容,欢迎下载使用。

