江西省赣州市全南县2021-2022学年七年级下学期期中生物试题(含答案)
展开一、单选题
1.下列关于人类进化历程的排序,正确的是( )
①直立行走 ②制造工具 ③森林大量消失 ④大脑发达
⑤使用工具 ⑥使用火 ⑦在群体中产生语言 ⑧森林古猿下到地面
A.③⑧①⑤②⑥④⑦B.③⑧⑤①②④⑥⑦
C.③①⑧⑥⑤④②⑦D.⑧①⑥⑤⑦②③④
2.下列对青春期生理和心理特点的描述错误的是( )
A.男孩出现遗精,女孩会来月经
B.有了强烈的独立意识,遇到挫折又有依赖感
C.进入青春期后,性意识开始萌动
D.男孩和女孩开始身高突增的年龄没有差别
3.下列对输卵管结扎后,不会出现的现象是( )
A.正常分泌雌性激素B.卵巢正常排卵
C.失去胎儿发育的场所D.精子无法正常与卵细胞结合
4.下列对生殖、发育的叙述不正确的是( )
A.睾丸能产生精子、分泌雄性激素B.胎儿通过胎盘、脐带从母体获得营养和氧
C.胎儿发育的场所是子宫D.受精过程发生在卵巢
5.下列对食物中营养物质的描述正确的是( )
A.水是人体内含量最高的营养物质B.儿童缺钙易患地方性甲状腺肿
C.人体缺乏维生素D易患坏血病D.维生素、无机盐是需消化才能吸收的营养物质
6.为了引导人们健康饮食,中国营养学会绘制了“平衡膳食宝塔”(如图)。下列有关平衡膳食的说法,错误的是( )
A.每天摄入的总能量中,早中晚三餐能量摄入比例是3:3:4
B.青少年正处于生长发育关键期,每天需要摄入③④层食物
C.平衡膳食宝塔①层食物所含的营养物质是最重要的供能物质
D.科学安排一日三餐,食物尽量多样化,粗细搭配合理
7.下列对营养物质的消化、吸收叙述不正确的是( )
A.蛋白质最终在小肠中被消化成氨基酸
B.小肠内含多种消化液是消化食物的主要器官
C.小肠绒毛内含毛细血管利于营养物质的吸收
D.只有小肠具有消化、吸收营养物质的能力
8.下图为肺泡与血液之间的气体交换示意图。下列叙述错误的是( )
A.肺泡壁由一层扁平的上皮细胞构成B.a代表二氧化碳,气体b代表氧气
C.只有吸气时才能进行气体交换D.血管丙中的血液最先进入左心房
9.如图是心脏、血管示意图,其中“→”表示血流方向。若手背静脉注射药物运送到咽喉部,所经过路线最合理的是( )
A.甲→乙→丙→丁B.丙→乙→丁→甲C.丙→甲→乙→丁D.丁→乙→甲→丙
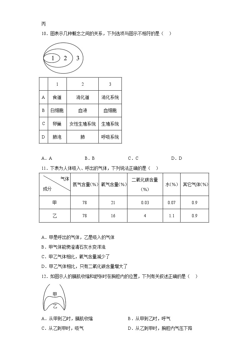
10.图表示几种概念之间的关系,下列选项与图示不相符的是( )
A.AB.BC.CD.D
11.下表为人体吸入、呼出的气体,下列说法正确的是( )
A.甲是呼出的气体,乙是吸入的气体
B.甲气体能使澄清石灰水变浑浊
C.甲乙气体相比,氧气含量减少了
D.甲乙气体相比,只有二氧化碳含量增大了
12.如图示人的膈肌收缩和舒张时在胸腔内的位置,下列有关叙述正确的是( )
A.从甲到乙时,膈肌收缩B.从甲到乙时,呼气
C.从乙到甲时,吸气D.从乙到甲时,胸腔内气压下降
13.能正确表示人体平静吸气时膈肌状态的模式图是( )
A.B.C.D.
14.如图是人体在呼吸时肺内气体容量变化示意图,下列叙述正确的是( )
A.a→b时:呼气,膈顶下降B.b→c时:吸气,膈肌收缩
C.c→d时:胸廓容积扩大D.c→d时:外界气压>肺内气压
15.下图是人体血细胞形态模式图,下列叙述不正确的是( )
A.①、③内无细胞核B.②数量较少,能吞噬病菌
C.③是个体最小的血小板D.有止血、凝血功能的血细胞是①
16.如图是某同学在学习观察在新鲜血液中加入柠檬酸钠,静置一段时间后,观察到的实验现象。对图中①②③分别表示哪种血液成分描述正确的是( )
A.①是血清、②是白细胞和血小板、③红细胞
B.①是血浆、②是白细胞和血小板、③红细胞
C.①是白细胞、②血浆、③是红细胞和血小板
D.①是白细胞和血小板、②血浆、③是红细胞
17.如图是某同学在显微镜下观察到的金鱼尾鳍内的血液流动情况,下面关于其中甲、乙、丙三种血管的描述,错误的是( )
A.甲血管管壁较厚、弹性大B.丙是动脉,血流快
C.乙是毛细血管,内径最小D.血流方向是甲→乙→丙
18.如图为人的心脏结构示意图,有关心脏结构的叙述错误的是( )
A.④为肺静脉,内流动脉血
B.①为上腔静脉,内流静脉血
C.心脏的四个腔中,肌肉壁最厚的是b
D.吸入的一氧化碳可随血液首先进入心脏的c腔
19.能消化蛋白质的消化液有( )
①唾液 ②胃液 ③胆汁 ④胰液 ⑤肠液
A.②④⑤B.①④⑤C.③④⑤D.①②③④⑤
20.如图为心脏工作示意图,请据图分析,下列叙述中不正确的是( )
A.该图表示心室收缩,血液泵至动脉B.该图中动脉瓣关闭,房室瓣打开
C.血液从静脉流入①④D.②③流出的血液参与体循环、肺循环
二、资料分析题
21.分析下列材料,回答下列问题:.
材料一:PM2.5是指大气中直径小于或等于2.5微米的颗粒物,也称为可入肺颗粒物。它的直径还不到人的头发丝粗细的1/20。与较粗的大气颗粒物相比,PM2.5粒径小,富含大量的有毒、有害物质,因而对人体健康和大气环境质量的影响更大,但呼吸道能对吸入的空气进行处理。
材料二:肺尘病或尘肺病,是一种肺部纤维化疾病。患者通常长期处于充满尘埃的场所,因吸入大量灰尘,导致末梢支气管下的肺泡积存灰尘,一段时间后肺内发生变化,形成纤维化病灶。
(1)空气中的PM2.5要进入肺,必须经过呼吸道,呼吸道包括鼻、咽、________、气管、支气管。呼吸道能使吸入的空气变得温暖、__________和__________。
(2)呼吸系统的主要器官是___________,材料二中划线部分推测___________与__________气体交换受阻。
三、综合题
22.图一表示人体消化系统示意图,图二曲线表示三大营养物质在消化道中被消化的程度,图三表示血液依次流经1、2、3血管时,血液中某种物质含量的变化。请据图回答:
(1)人体从外界摄取的营养物质中,__________是人体备用能源物质,它的消化离不开图一中__________分泌的不含消化酶的消化液,它在图二[ ]___________中最终被消化成甘油和脂肪酸。
(2)图一中[4][5][6][7][8][9][10]所示的器官组成消化系统的___________。
(3)若图三中2代表流经小肠的毛细血管,则3内流淌的是含营养物质丰富的___________血;若2代表流经肺泡处的毛细血管,则曲线能代表_________含量的变化。
23.下图的心脏结构示意图,[ ]填序号,__填文字([ ]___内容都正确得1分)请回答下列问题:
(1)心脏壁最厚的腔是[ ]_________,心房与心室间有防止血液倒流的________。
(2)④_________收缩时,血液流入[ ]_________。
(3)心脏内血流方向是静脉→________→心室→________。
24.下图为人体血液循环示意图,请回答下列问题:
(1)③→D→E→F→①可表示________循环;起点是[ ]________;该过程可将_________血变为_________血。
(2)与②相连的C为_________,内流__________血。
四、实验探究题
25.某生物兴趣小组的同学在探究“馒头在口腔中的变化"时,设计了如下实验。
(1)若A、C是对照实验,请补充实验:①是___________;②的现象是___________。
(2)如果A、B作为对照,B试管在实验过程中存在一处错误,请改正:__________;则变量是___________。A试管加碘不变蓝的原因是唾液中的唾液淀粉酶将淀粉消化成了___________。
(3)根据A与D两支试管加碘液后的现象分析:唾液对淀粉发挥作用需要适宜的__________。
1
2
3
A
食道
消化道
消化系统
B
白细胞
血液
血细胞
C
卵巢
女性生殖系统
生殖系统
D
肺泡
肺
呼吸系统
氮气含量(%)
氧气含量(%)
二氧化碳含量(%)
水(%)
其它气体(%)
甲
78
21
0.03
0.07
0.9
乙
78
16
4
1.1
0.9
试管
加入的物质
处理
温度
时间/min
加碘液后的现象
A
馒头碎屑+2mL唾液
搅拌
37℃
10
不变蓝
B
馒头碎屑+4mL清水
搅拌
37℃
10
变蓝
C
馒头碎屑+①
搅拌
80℃
10
变蓝
D
馒头碎屑+2mL唾液
搅拌
0℃
10
②
参考答案:
1.A
2.D
3.C
4.D
5.A
6.A
7.D
8.C
9.C
10.B
11.C
12.A
13.C
14.B
15.D
16.B
17.B
18.C
19.A
20.B
21.(1) 喉 清洁##湿润 湿润##清洁
(2) 肺 肺泡##血液 血液##肺泡
22.(1) 脂肪 2肝脏 D小肠
(2)消化道
(3) 静脉 氧气##O2
23.(1) ⑩左心室 瓣膜##房室瓣
(2) 右心室 ⑦肺动脉
(3) 心房 动脉
24.(1) 体 ③左心室 动脉 静脉
(2) 肺静脉 动脉
25.(1) 2ml唾液 变蓝
(2) 将4毫升清水改为2毫升清水 唾液 麦芽糖
(3)温度
江西省赣州市赣县区2021-2022学年七年级下学期期末生物试题(含答案): 这是一份江西省赣州市赣县区2021-2022学年七年级下学期期末生物试题(含答案),共11页。试卷主要包含了单选题,资料分析题,综合题,实验探究题等内容,欢迎下载使用。
江西省赣州市全南县2022-2023学年七年级上学期期中生物试题(含答案): 这是一份江西省赣州市全南县2022-2023学年七年级上学期期中生物试题(含答案),共8页。试卷主要包含了单选题,综合题,实验探究题等内容,欢迎下载使用。
江西省赣州市全南县2022-2023学年八年级上学期期中生物试题(含答案): 这是一份江西省赣州市全南县2022-2023学年八年级上学期期中生物试题(含答案),共10页。试卷主要包含了单选题,资料分析题,综合题,实验探究题等内容,欢迎下载使用。

