


小学英语一般现在时重点讲解附专项练习和答案
展开
这是一份小学英语一般现在时重点讲解附专项练习和答案,共7页。
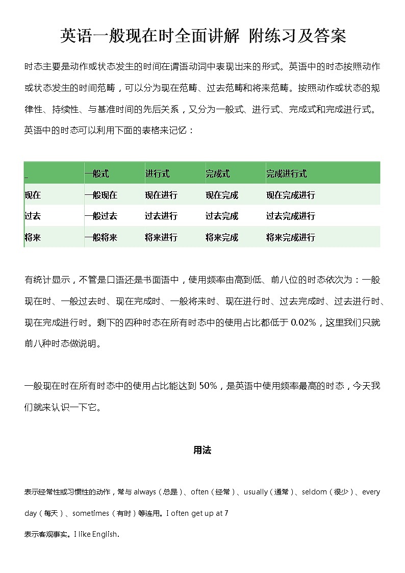
英语一般现在时全面讲解 附练习及答案时态主要是动作或状态发生的时间在谓语动词中表现出来的形式。英语中的时态按照动作或状态发生的时间范畴,可以分为现在范畴、过去范畴和将来范畴。按照动作或状态的规律性、持续性、与基准时间的先后关系,又分为一般式、进行式、完成式和完成进行式。英语中的时态可以利用下面的表格来记忆: _一般式进行式完成式完成进行式现在一般现在现在进行现在完成现在完成进行过去一般过去过去进行过去完成过去完成进行将来一般将来将来进行将来完成将来完成进行 有统计显示,不管是口语还是书面语中,使用频率由高到低、前八位的时态依次为:一般现在时、一般过去时、现在完成时、一般将来时、现在进行时、过去完成时、过去进行时、现在完成进行时。剩下的四种时态在所有时态中的使用占比都低于0.02%,这里我们只就前八种时态做说明。 一般现在时在所有时态中的使用占比能达到50%,是英语中使用频率最高的时态,今天我们就来认识一下它。 用法 表示经常性或习惯性的动作,常与always(总是)、often(经常)、usually(通常)、seldom(很少)、every day(每天)、sometimes(有时)等连用。I often get up at 7 表示客观事实。I like English. 表示按计划或时间表要发生的事,通常都有一个表示未来时间的状语,如:Are you free tonight? The train leaves in five minutes' time. 含be动词的结构含be动词的一般现在时要注意be动词的选用,以及肯定句、否定句、一般疑问句和特殊疑问句的句子结构。肯定句结构:主语+am/is/are+表语。比如:I am a teacher. 此时be动词的缩略形式有:I am=I’m; he is=he’s; she is=she’s; it is=it’s; we are=we’re; you are=you’re; they are=they’re。 否定句结构:主语+am/is/are+not+表语。比如:I’m not a student. 此时be动词的缩略形式有:I am not=I’m not; he is not=he’s not=he isn’t; she is not=she’s not=she isn’t; it is not=it’s not=it isn’t; we are not=we’re not=we aren’t; you are not=you’re not=you aren’t; they are not=they’re not=they aren’t。 一般疑问句结构:Am/Is/Are+主语+表语?肯定回答:Yes, 主语+am/is/are. 否定回答:No, 主语+am/is/are+not. 比如:Are you a teacher? Yes, I am. No, I’m not. 注意肯定回答不能用缩略,即不能用Yes, I’m.这种形式回答。否定回答可以用缩略。 特殊疑问句结构:特殊疑问词+am/is/are+主语+(表语)?回答:主语+am/is/are+表语。What is your job? I’m a teacher. 含有其它动词的结构 肯定句:主语+动词原形/动词三单+宾语。I like Chinese. He likes Chinese. 主语是第三人称单数时,动词用三单形式,其它情况时,动词用原形。 否定句:主语+don’t/doesn’t+动词原形 +宾语。I don’t like Chinese. He doesn’t like Chinese. 主语是三单的时候用doesn’t. 一般疑问句:Do/Does+主语+动词原形+宾语?肯定回答:Yes, 主语+do/does. 否定回答:No, 主语+don’t/doesn’t. Do you like Chinese? Yes, I do. No, I don’t. Does he like Chinese? Yes, he does. No, he doesn’t. 特殊疑问句:特殊疑问词+do/does+主语+动词原形+宾语?回答:主语+动词原形/动词三单+宾语。What subject do you like? I like Chinese. What subject does he like? He likes Chinese. 动词三单的规则变化如下: 以s,x,sh,ch,o结尾的单词,三单形式是在后面加es,比如:guess→guesses,fix→fixes,wash→washes,watch→watches,do→does。 以“辅音字母+y”结尾的单词,三单形式是把y变成i加es,比如:fly→flies。 剩下的情况下,动词三单一般是在末尾加s,比如:walk→walks。动词三单基本都符合上面的变化规则,但有一个动词三单比较特殊,have的三单是has。
1.What_________ you do on weekends? A.do B.are C.does分析:你在周末做什么?on weekends在周末,是一般现在时的时间状语,本句是特殊疑问句,主语是第二人称,谓语动词是实义动词do,助动词用do。故选A。
2.There_________ a lot of wild animals in the past, but there_________ only a few now.A.is, are B.was, were C.were, are分析:在过去有很多野生动物,但现在只有少数了。in the past在过去,是一般过去时的时间状语,可知前半句there be句型用一般过去时,animals是名词复数,be用were;后半句now现在,可知后半句是there be句型的一般现在时,a few修饰可数名词放,be用are,与选项C相匹配。故选C。
3.Miss Zhang ________ Shijiazhuang. A.live in B.live at C.lives in分析:张小姐……石家庄。A住在,动词原形+介词,B住在,动词原形+介词,C住在,动词单数单三形式+介词,主语是第三人称单数,谓语动词用单三形式。故选C。
4.Look! Here __________ my teacher's car! A.come B.comes C.coming分析:看!我老师的车……了!A来,动词原形,本句是倒装句,car是名词单数,谓语动词用单三形式,排除;B来,动词单三形式;C来,现在分词,用于现在进行时,构成be doing,缺少be动词,排除。故选B。
5.Tom never __________ shorts in summer. A.wear B.wears C.to wear分析:汤姆夏天从不……短裤。A穿,动词原形,主语是第三人称单数,谓语动词用单三形式,排除;B穿,动词单三形式;C穿,动词不定式,动词不定式不能作谓语,排除。故选B。
6. After lunch, my mother ____ the dishes. A.wash B.washes C.washing分析:午饭后,我妈妈……盘子。A洗,动词原形;B洗,动词单三形式;C正在洗,现在分词,本句表示午饭后做某事,用一般现在时,主语是第三人称单数,谓语动词用单三形式。故选B。
7.The monkeys ________ riding bikes. A.am B.is C.are分析:猴子们正在骑自行车。主语是名词复数,be用are。故选C。
8.How _______ Martin feel? A.is B.does C.do分析:马丁感觉怎么样?本句是一般现在时特殊疑问句,主语是第三人称单数,谓语动词feel是实义动词,助动词用does。故选B。
9.She ______to work ______ subway. A.goes, on B.go, by C.goes, by分析:她……地铁……上班。A去,动词单三形式,在……上;B去,动词原形,乘;C去,动词单三形式,乘,主语是第三人称单数,谓语动词用单三形式,by+交通工具,表示乘……,介词短语。故选C。
10.He often______ the bank use their money well. A.helps B.help C.helping分析:他经常……银行善用他们的钱。A帮助,动词单三形式;B帮助,动词原形,主语是第三人称单数,谓语动词用单三形式,排除;C帮助,现在分词,用于现在进行时,构成be doing,缺少be动词,排除。故选A。
11.Wang Lin ______cars. A.design B.designs C./分析:王林……汽车。A设计,动词原形;B设计,动词单三形式;C不填,本句主语是第三人称单数,谓语动词用单三形式。故选B。
12.The engineer _______ in a car company. A.work B.works C.working分析:工程师在汽车公司......。A:工作,原形,B:工作,单三式,C:工作,现在分词。根据选项原形和单三式的动词形式可知,句子时态是一般现在时。engineer工程师,是第三人称单数,其后动词用单三式,work单三式works,故答案为B。
13.My father ________ very hard. A.works B.work分析:我的爸爸......非常努力。A:工作,单三式,B:工作,原形。根据动词单三式和原形的形式,句子时态是一般现在时。My father我的爸爸,是第三人称单数,动词用单三式,work单三式works,故答案为A。
14._______ you want to be a football player? A.Are B.Do C.Does分析:你想成为一名足球运动员吗?本句是一般疑问句,主语是第二人称,谓语动词want是实义动词,助动词用do。故选B。
15.He at 6:30 a.m. every day. A.do morning exercise B.do morning exercisesC.does morning exercises D.does morning exercise分析:他每天在上午6点半……。every day每天,是一般现在时的时间状语,主语是第三人称单数,谓语动词用单三形式,do morning exercises做早操,固定搭配,do动词单三形式是does。故选C。
16.Jack lunch at school. He lunch at home. A.doesn't have; has B.doesn't have; haveC.don't have; has D.don't have; have分析:杰克在学校……午饭。他在家……午饭。前句主语为第三人称单数形式,一般现在时的否定句中助动词用doesn't不;谓语动词用原形,have吃,动词原形,后句主语是第三人称单数,谓语动词用单数形式为has吃,与选项A相匹配。故选A。
17.What Jack every Saturday? A.does; do B.do; does C.do; do D.does; does分析:杰克每个星期六……什么?every Saturday每个星期六,是一般现在时的时间状语,可知本句是一般现在时的特殊疑问句,主语Jack为第三人称单数形式。谓语动词用原形do做,动词单三形式是does,助动词用does,与选项A相匹配。故选A。
18.Sandy black eyes. A.has B.has a C.have D.have a分析:桑迪……一双黑眼睛。have有,动词原形,主语是第三人称单数,谓语动词用单三形式;has有,动词单三形式,eyes眼睛,是名词复数,前面用不能用a修饰,与选项A相匹配。故选A。
19.Does Li Ming any uncles? A.have B.has C.had分析:李明……叔叔吗?A有,动词原形;B有,动词单三形式;C有,动词过去式,本句是一般现在时的一般疑问句,谓语动词用原形。故选A。
20.Tom a brother. A.have B.don't have C.has分析:汤姆……一个兄弟。A有,动词原形,主语是第三人称单数,谓语动词用单三形式,排除;B没有,主语是第三人称单数,助动词用doesn't,排除;C有,动词单三形式。故选C。
相关试卷
这是一份小学英语:一般现在时强化练习和答案-5,共7页。试卷主要包含了或N,主语+d+nt等内容,欢迎下载使用。
这是一份小学英语:一般现在时强化练习和答案-7,共6页。
这是一份小学英语语法专项《一般现在时》练习附解析答案,共11页。