2023河南省名校高三上学期阶段性考试(四)化学含解析
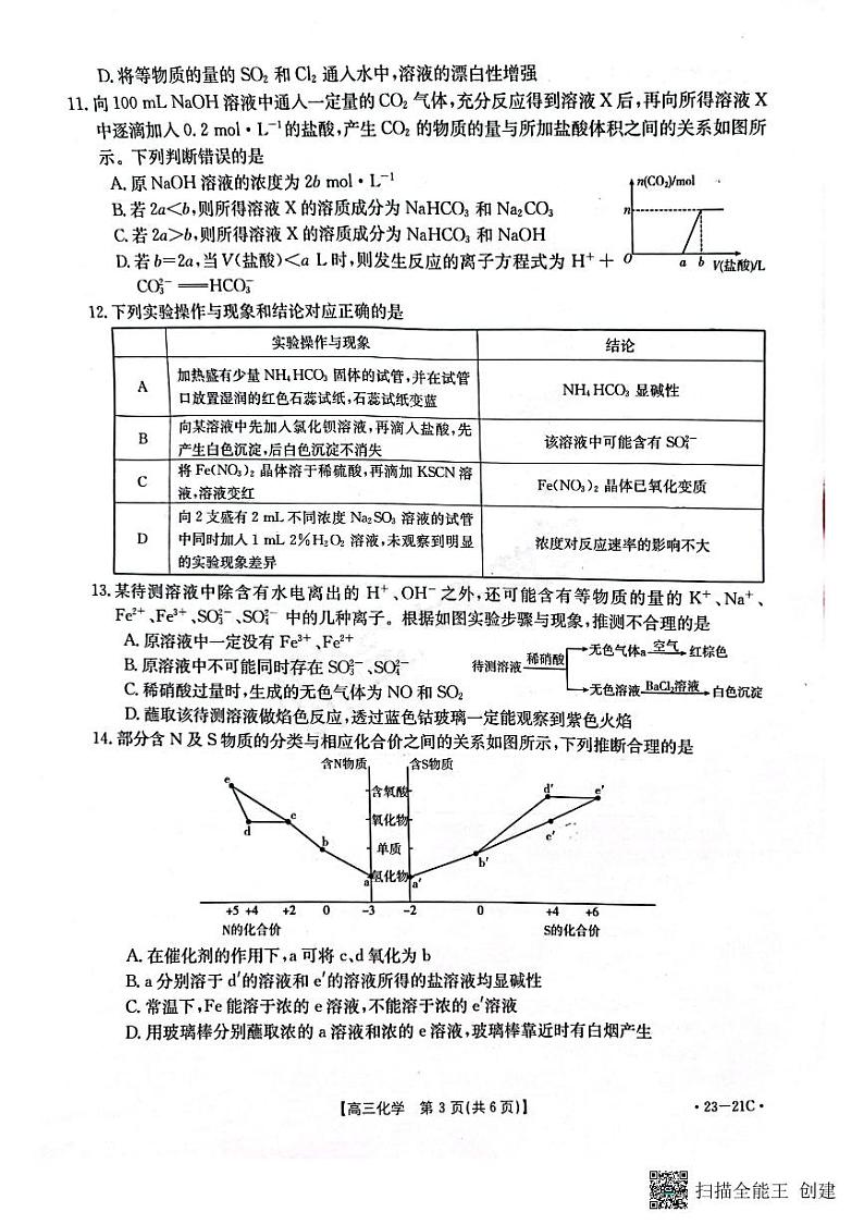
展开2022~2023年度河南省高三年级阶段性考试(四)化 学考生注意:1.本试卷共100分。考试时间90分钟。2.请将各题答案填写在答题卡上。3.本试卷主要考试内容:人教版必修1,必修2第一章。4.可能用到的相对原子质量:H 1 C 12 N 14 O 16Na23Al 27Fe56一、选择题:本题共14小题,每小题3分,共42分。在每小题给出的四个选项中,只有一项是符合题目要求的。1.我国矿产资源丰富,其中锑()矿储量居世界首位,与N,P同主族。下列有关的说法中错误的是( )A.的最高正化合价为价B.常见的的氧化物有、C.的中子数和质子数之差为70D.锑的单质有黑锑和黄锑,黑锑和黄锑是锑元素的同素异形体2.生活因化学更美好。下列对化学物质在生活中的用途的知识解读正确的是( )A.A B.B C.C D.D3.下列化学用语表示错误的是( )A.分子的球棍模型:B.钾离子的结构示意图:C.次氯酸的结构式:D.用电子式表示的形成过程:4.下列颜色变化与氧化还原反应无关的是( )A.新切开的苹果在空气中变黄,最终变为褐色B.白色的硫酸铜固体放置在空气中变为蓝色C.淡黄绿色的新制氯水久置后变为无色D.淡黄色的固体放置在空气中,一段时间后变成白色5.天然海水中主要含有等离子。火力发电时燃煤排放的含的烟气可利用海水脱硫,其工艺流程如图所示。下列说法错误的是( )A.“氧化”时,溶液的减小B.“反应、稀释”时会有气体放出,此气体为C.天然海水呈弱碱性的原因之一:D.实验中,可用饱和溶液除去中的杂质6.高纯度晶体硅是典型的无机非金属材料,又称半导体材料,它的发现和使用曾引起计算机的一场“革命”。它的制备方法如图所示,下列说法错误的是( )A.硅和二氧化硅均能与氢氟酸反应B.步骤①中易产生杂质,属于共价化合物C.步骤③的反应属于置换反应D.熔融固体,可在石英坩埚中进行7.设为阿伏加德罗常数的值,下列叙述正确的是( )A.时,的氨水中由水电离出的氢离子数目为B.与反应时生成的分子数为C.常温下,将铝片投入足量的浓硫酸中,铝失去的电子数为D.常温常压下,由和组成的混合气体中含有的原子总数为8.下列实验中,能够正确描述反应的离子方程式的是( )A.磁性氧化铁溶于稀:B.海水提溴工艺中,用纯碱溶液富集:C.用石灰乳制漂白粉:D.用足量的碱性溶液除去水中的:9.某实验小组欲从海带中制取少量的碘,设计了如下实验流程:海带→海带灰→海带灰悬浊液→含的澄清液→氧化→含的溶液→的溶液→单质碘下列实验装置在该方案中无须使用的是( )A. B. C. D.10.下列有关非金属化合物的性质说法正确的是( )A.向溶液中通入少量的生成沉淀B.通入水中能得到一种无色气体,该气体遇空气变为红棕色C,汽车尾气中的主要大气污染物为和D.将等物质的量的和通入水中,溶液的漂白性增强11.向溶液中通入一定量的气体,充分反应得到溶液X后,再向所得溶液X中逐滴加入的盐酸,产生的物质的量与所加盐酸体积之间的关系如图所示。下列判断错误的是( )A.原溶液的浓度为B.若,则所得溶液X的溶质成分为和C.若,则所得溶液X的溶质成分为和D.若,当V(盐酸)时,则发生反应的离子方程式为12.下列实验操作与现象和结论对应正确的是( )A.A B.B C.C D.D13.某待测溶液中除含有水电离出的之外,还可能含有等物质的量的中的几种离子。根据如图实验步骤与现象,推测不合理的是( )A.原溶液中一定没有B.原溶液中不可能同时存在C.稀硝酸过量时,生成的无色气体为和D.蘸取该待测溶液做焰色反应,透过蓝色钴玻璃一定能观察到紫色火焰14.部分含N及S物质的分类与相应化合价之间的关系如图所示,下列推断合理的是( )A.在催化剂的作用下,a可将c、d氧化为bB.a分别溶于的溶液和的溶液所得的盐溶液均显碱性C.常温下,能溶于浓的e溶液,不能溶于浓的溶液D.用玻璃棒分别蘸取浓的a溶液和浓的e溶液,玻璃棒靠近时有白烟产生二、非选择题:本题共4小题,共58分。15.(15分)某种常见补铁药物的主要成分为琥珀酸亚铁,该药品难溶于水但能溶于常见稀酸。某学习小组同学设计实验检验药片中的存在并测定的含量(假设杂质不参与反应)。已知与会产生蓝色沉淀。回答下列问题:(1)甲同学为了检验药品中的存在。将药物碾碎、水溶后过滤。取少量所得滤液于两支试管中,分别加入溶液和溶液,观察并记录实验现象。①甲同学过滤时进行的下列操作不规范的是___________(填标号)。a.用玻璃棒在漏斗中搅动以加快过滤速率b.滤纸边缘高于漏斗边缘c.将滤纸润湿,使其紧贴漏斗内壁②滤液加入溶液或溶液中均未出现明显现象,其主要原因为___________。(2)乙同学设计如下实验测定药片中的含量。步骤一:取本药品10片,碾碎后加人一定浓度的稀硫酸,在适当的条件下配成溶液。步骤二:准确量取步骤一所得溶液放人烧杯中。步骤三:向烧杯中加入过量溶液后,再加入过量溶液,产生沉淀,将沉淀过滤出来后洗涤、干燥,灼烧至固体质量恒定,得固体。①步骤二中,量取溶液应使用的仪器为___________(填“酸式滴定管”、“碱式滴定管”或“量筒”)。②步骤三中,加入溶液时发生反应的离子方程式为___________,灼烧后所得固体的颜色为___________。③若将步骤三中的溶液换为也能达到目的,但使用溶液的好处是___________。④由实验数据计算,每片药片中含___________。(3)也可用作补铁剂,使用时建议与维生素C同服,甲同学猜测维生素C可将转化为,以利于人体吸收。为了验证这一猜想,设计了如下实验:由上述实验能否得出“维生素C可将转化为”的结论?回答并说明理由:___________。16.(14分)一种利用废镍催化剂(含金属、、及其氧化物,还含有少量的油脂)制备的工艺流程如下:已知:常温下,、。回答下列问题:(1)S元素在元素周期表中的位置为___________。(2)“碱浸”的目的是___________;为提高“碱浸”效率,可采取的措施有___________(任写两点)。(3)“碱浸”时有气体生成,则该气体为___________(填化学式),写出生成此气体的化学方程式:___________。(4)“酸溶”时需要用到的稀硫酸,实验室利用浓硫酸配制实验用的稀硫酸需要用到的玻璃仪器除了容量瓶、量筒、烧杯外,还有___________。(5)常温下,若“酸溶”后溶液中,则“调节溶液的”时应控制的范围是___________~___________。[时,沉淀完全]17.(14分)氮元素在地球上含量丰富,氮及其化合物在工农业生产和生活中有着重要作用,氨氧化物也是主要的大气污染物。回答下列问题:(1)含有和的工业废气可以利用溶液吸收处理。主要反应为、。①下列措施不能提高废气中和去除率的有___________(填标号)。A.加快通入尾气的速率B.采用气、液逆流的方式吸收尾气C,吸收尾气的过程中定期补加适量溶液②若将(已换算成标准状况下的体积)由和组成的混合气体通入溶液中,充分反应(气体完全被吸收),吸收后的溶液经浓缩、结晶、过滤、洗涤、干燥后,得到晶体,则原混合气体中和的物质的量之比为___________。(2)可与反应,其反应为。查阅资料:a.。b.酸性条件下,能被,氧化成。某实验小组利用如图装置来探究与的反应(装置可重复使用)。①装置的连接顺序为___________,装置E的作用是___________。②充分反应后,欲检验装置D中是否生成了,设计的实验方案为______________________。(3)用溶液也可以吸收工业尾气中的。其他条件相同,转化为的转化率随溶液初始(用稀盐酸调节)的变化如图所示。a.在酸性溶液中,氧化生成和,其离子方程式为___________。b.溶液的初始越小,转化率越高,其原因是______________________。18.(15分)含氯物质在生产生活中有重要作用。(1)次氯酸钙的制备:将氯气通入以电石渣[主要成分为和]为原料打成的浆料中“氧化”,充分反应后,过滤[滤去过量的和]。①“氯化”时要适当减缓通入速率的目的是___________。②所得滤液中含有的阴离子有,若的物质的量分别为a、b、c,则a、b、c之间的关系为___________。(2)实验室制取干燥时,净化与收集所需装置的接口连接顺序为___________(按气流方向由左向右)。(3)某氯水久置后不能使品红溶液褪色,可推测氯水中___________已分解。检验此久置氯水中存在的操作及现象是______________________。(4)相同温度和压强下,在不同溶液中的溶解度(用溶解的物质的量浓度表示)随溶液浓度变化。在溶液和盐酸中的溶解度以及各种含氯微粒的浓度变化如图。①在氯化钠溶液中,生成的离子方程式为______________________。②随着盐酸浓度增大,氯气的溶解度先减小后增大的原因是___________。2022~2023年度河南省高三年级阶段性考试(四)化学参考答案1.C 【解析】的质子数为51,中子数为70,中子数和质子数之差为19,C项错误。2.A 【解析】本题主要考查化学与生活的相关知识,侧重考查学生对基础知识的认知能力。烘焙面包利用的是小苏打受热易分解产生,B项错误;石灰石的主要成分是,属于盐类,C项错误;镁铝合金密度小、强度高、耐腐蚀,D项错误。3.C 【解析】中O形成两个共价键,H和各形成一个共价键,故结构式为,C项错误。4.B 【解析】本题主要考查氧化还原反应的相关知识,侧重考查学生对基础知识的认知能力。硫酸铜固体会吸水变成硫酸铜晶体,显蓝色,不属于氧化还原反应,B项符合题意。5.B 【解析】本题主要考查电解质溶液的相关知识,侧重考查学生对基础知识的认知能力和简单应用能力。用大量的天然海水与氧化后的海水混合,是为了中和、稀释,经氧气氧化后海水中生成的酸,没有生成,B项错误。6.D 【解析】石英中的能与反应,不能选用石英坩埚熔融固体,D项错误。7.D 【解析】本题主要考查阿伏加德罗常数的知识,侧重考查学生分析和解决问题的能力。溶液体积未知,不能计算由水电离出的氢离子数目,A项错误;由于还原性:,所以与反应时,生成,生成的分子数为,B项错误;常温下,铝片遇浓硫酸会发生钝化而不能进一步发生反应,因此不能计算微粒数目,C项错误。8.B 【解析】本题主要考查离子方程式书写正误的判断,侧重考查学生分析和解决问题的能力。得失电子不守恒、电荷不守恒,A项不符合题意;氯气通入石灰乳制漂白粉,石灰乳是浊液,氢氧化钙不能拆,C项不符合题意;反应混合物是碱性溶液,不会生成中,D项不符合题意。9.D 【解析】本题主要考查化学实验装置的使用,侧重考查学生对基础知识的应用能力。该实验过程中涉及的操作有灼烧、浸泡溶解、过滤、萃取、蒸馏,没有蒸发结晶,D项符合题意。10.B 【解析】碳酸的酸性比盐酸弱,氯化钙溶液和二氧化碳不反应,A项错误;不属于空气污染物,C项错误;将等物质的量的和通入水中,发生氧化还原反应:,溶液的漂白性没有增强,D项错误。11.C 【解析】本题主要考查物质的量在化学计量中的应用,侧重考查学生对基础知识的应用能力。向溶液X中加入稀盐酸时,溶液中的先与反应生成水,再与反应生成,最后与反应生成水和,由此推断可知,当时,溶液中的溶质只有;若,则溶液中的溶质为和,若,则溶液X的溶质成分为和,由此可知,C项错误。12.B 【解析】本题主要考查实验设计与探究,侧重考查学生对实验的分析能力。受热分解可以产生氨气、二氧化碳和水,氨气可以使湿润的红色石蕊试纸变蓝,是因为氨气溶于水显碱性,并不能说明显碱性,A项错误;将晶体溶于稀硫酸,能被、(两者同时存在相当于)氧化成而干扰实验,C项错误;溶液与溶液反应并没有明显的实验现象,不能得出浓度对反应速率的影响,D项错误。13.C 【解析】本题主要考查对溶液中离子种类和离子反应的分析和判断,侧重考查学生对基础知识的应用能力。加入稀硝酸后,得到无色气体和无色溶液,说明溶液中一定存在还原性离子且没有有色离子,由此可知一定存在,一定不存在、;根据电荷守恒可知,溶液中存在、,肯定不存在,C项符合题意。14.D 【解析】本题主要考查非金属元素S、N及其化合物的相关知识,侧重考查学生对基础知识的应用能力。在催化剂的作用下,a将c、d转化为b的过程中,a作还原剂,A项不符合题意;a溶于的溶液所得盐溶液不一定显碱性,可能显酸性,B项不符合题意;常温下,遇到浓硫酸、浓硝酸均会钝化,C项不符合题意。15.(1)①ab(2分)②该药品难溶于水(2分)(2)①酸式滴定管(2分)②(2分);红棕色(1分)③无污染(1分)④224(2分)(3)不能,维生素C也具有还原性,若其过量,也可使酸性高锰酸钾溶液褪色,则无法说明一定有生成(3分)【解析】本题主要考查琥珀酸亚铁的实验探究,考查学生对基础知识的应用能力。(I)②该药品难溶于水,所以向滤液中加入溶液或溶液均未出现明显现象。(2)①溶解后溶液呈酸性,应使用酸式滴定管。②步骤三中,加入溶液把氧化为,由此写出反应的离子方程式;灼烧后所得固体为氧化铁,氧化铁的颜色为红棕色。③是绿色氧化剂,使用溶液的好处是无污染。④灼烧得固体,根据铁元素守恒,每片药片中含的质量为。(3)该实验现象不能验证猜想,因为维生素C也具有还原性,若维生素C过量,也可使酸性高锰酸钾溶液褪色,则无法说明一定有生成。16.(1)第三周期ⅥA族(2分)(2)除去油脂、铝以及氧化铝(2分);搅拌、适当升温(或延长浸取时间等合理答案,2分)(3)(2分);(2分)(4)胶头滴管、玻璃棒(2分)(5)3(1分);7(1分)【解析】本题主要考查废镍催化剂制备硫酸镍的工艺流程,考查学生对实验的理解能力和综合运用能力。(2)“碱浸”时,加入的溶液既可以除去油脂,又可以除去废镍催化剂中的金属铝和氧化铝。(5)开始沉淀时,根据计算可得,,则,常温下,;完全沉淀时,,,常温下,,故调节的范围是3~7。17.(1)①A(2分)②3∶7(2分)(2)①(2分);吸收,防止污染空气(2分)②取装置D中反应后的少量固体于试管中,加入稀硫酸,若产生无色气体,且该无色气体在试管口上方变为红棕色,则证明生成了(2分)(3)(2分);溶液越小,溶液中的浓度越大,氧化的能力越强(2分)【解析】(1)①根据化学平衡的影响因素,为提高废气中和去除率,采用气、液逆流的方式吸收尾气可保证尾气更充分地吸收,吸收尾气的过程中定期补加适量溶液,可提高废气的转化率。②根据N元素守恒可计算得出晶体中含有的的物质的量为,的物质的量为,由废气吸收的主要反应、可知,生成消耗,则发生反应的和的总物质的量为,由此可得的物质的量为,的物质的量为,故和的物质的量之比为3∶7。(2)①根据实验目的,可知装置的连接顺序为的发生装置气体净化装置(包括除去的装置B、检验是否除尽的装置C和干燥装置B)与的反应装置干燥装置尾气处理装置E。②可利用资料b中的反应检验装置D中是否生成了。(3)根据题目信息,在酸性溶液中,氧化生成和,利用电子守恒可配平反应的离子方程式:;在酸性条件下,转化成,溶液的越小,生成的浓度越大,的氧化性越强,则转化率越高。18.(1)①使氯气被氢氧化钙充分吸收而反应,提高氯气转化率(2分)②(2分)(2)cdbaet(2分)(3)(2分);取少量样品于试管中,加入几滴溶液,有白色沉淀生成,则该久置氯水中存在(2分)(4)①(2分)②盐酸浓度较小时,随着盐酸浓度的增大,与的反应被抑制,氯气溶解度减小,随后随着盐酸浓度的增大,生成为主要反应,从而促进溶解(3分)【解析】(1)①“氯化”时要适当减缓通入速率的目的是使氯气被氢氧化钙充分吸收而反应,提高氯气转化率。(2)实验室制得的中含有,可依次通过饱和食盐水、浓硫酸分别除去,再收集并进行尾气处理,因此装置的接口连接顺序为cdbae。(3)氯水中能使品红溶液褪色的物质是,氯水久置后不能使品红溶液褪色,可推测氯水中已分解。检验存在的方法是取少量样品于试管中,加入几滴溶液,有白色沉淀生成,则该久置氯水中存在。选项生活中的用途知识解读A浸泡过溶液的硅土用作水果保鲜剂溶液具有强氧化性B面包师用小苏打作发泡剂烘焙面包小苏打受热稳定、不易分解C用石灰石处理酸性废水石灰石属于强碱,具有碱性D镁铝合金用于制作阳台门窗镁铝合金密度大、强度高、耐腐蚀实验操作与现象结论A加热盛有少量固体的试管,并在试管口放置湿润的红色石蕊试纸,石蕊试纸变蓝显碱性B向某溶液中先加人氯化钡溶液,再滴入盐酸,先产生白色沉淀,后白色沉淀不消失该溶液中可能含有C将晶体溶于稀硫酸,再滴加溶液,溶液变红晶体已氧化变质D向2支盛有不同浓度溶液的试管中同时加入溶液,未观察到明显的实验现象差异浓度对反应速率的影响不大实验方案实验现象取适量溶液于试管中,加入维生素C片,振荡溶解后,滴加酸性高锰酸钾溶液紫色褪去
2024河南省中原名校联盟高三上学期9月调研考试化学含解析: 这是一份2024河南省中原名校联盟高三上学期9月调研考试化学含解析,文件包含2024河南省中原名校联盟高三上学期9月调研考试化学docx、2024河南省中原名校联盟高三上学期9月调研考试化学答案pdf等2份试卷配套教学资源,其中试卷共11页, 欢迎下载使用。
2023河南省顶级名校高三上学期12月摸底考试化学PDF版含解析: 这是一份2023河南省顶级名校高三上学期12月摸底考试化学PDF版含解析,文件包含河南省顶级名校2022-2023学年高三上学期12月摸底考试化学试卷pdf、化学答案pdf等2份试卷配套教学资源,其中试卷共6页, 欢迎下载使用。
2023河南省TOP二十名校高三上学期12月调研考试化学PDF版含解析: 这是一份2023河南省TOP二十名校高三上学期12月调研考试化学PDF版含解析

