资料中包含下列文件,点击文件名可预览资料内容
还剩4页未读,
继续阅读
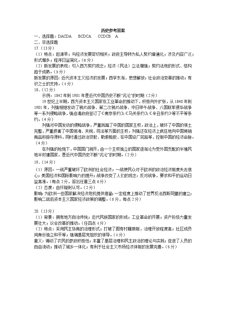
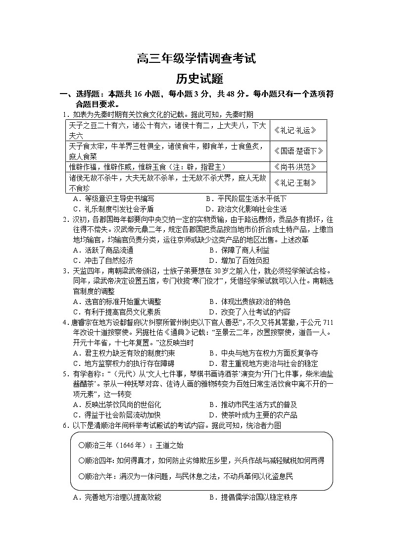
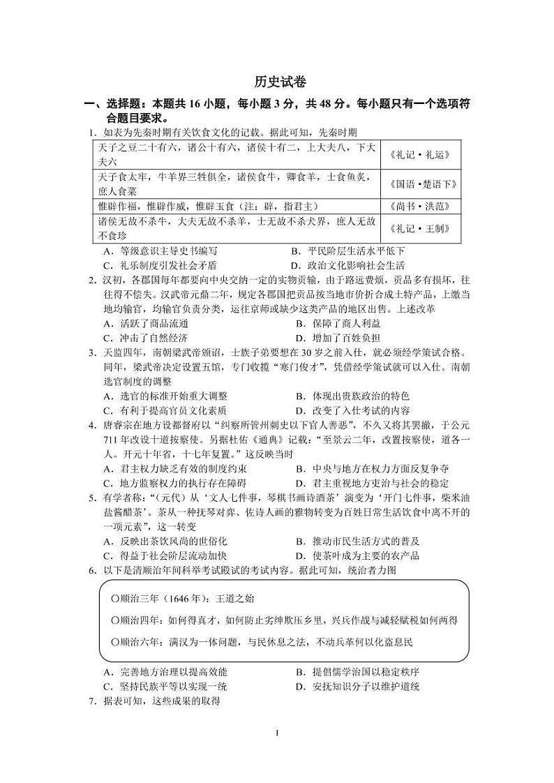
江苏省南京市镇江市八校2022-2023学年高三上学期第一次联考历史试题
展开
这是一份江苏省南京市镇江市八校2022-2023学年高三上学期第一次联考历史试题,文件包含历史试卷1docx、历史试卷1pdf、历史试卷pdf、历史参考答案docx等4份试卷配套教学资源,其中试卷共21页, 欢迎下载使用。
相关试卷
江苏省南京市六校2023-2024学年高二上学期12月联考历史试题:
这是一份江苏省南京市六校2023-2024学年高二上学期12月联考历史试题,共8页。
江苏省南京市六校联合体2022-2023学年高一下学期期末联考历史试题:
这是一份江苏省南京市六校联合体2022-2023学年高一下学期期末联考历史试题,文件包含6月高一历史联考试题docx、6月期末答案docx等2份试卷配套教学资源,其中试卷共10页, 欢迎下载使用。
安徽皖北五校2022-2023学年高三上学期第一次联考历史试题:
这是一份安徽皖北五校2022-2023学年高三上学期第一次联考历史试题,共9页。试卷主要包含了答题前,考生务必用直径0,近代某时期,清廷上谕,新文化运动期间,陈独秀说等内容,欢迎下载使用。

