高中生物第1节 生物有共同祖先的证据课后测评
展开
这是一份高中生物第1节 生物有共同祖先的证据课后测评,共18页。试卷主要包含了选择题,非选择题等内容,欢迎下载使用。
2019-2020学年高一生物下学期期末测试卷01
一、选择题(每题2分 共 60分)
1.一对相对性状的遗传实验中,会导致子二代不符合3︰1性状分离比的情况是( )
A.显性基因相对于隐性基因为完全显性
B.子一代产生的雌配子中2 种类型配子数目相等,雄配子中也相等
C.子一代产生的雄配子中2 种类型配子活力有差异,雌配子无差异
D.统计时子二代3 种基因型个体的存活率相等
答案:C
解析:一对相对性状的遗传实验中,若显性基因相对于隐性基因为完全显性,则子一代为杂合子,子二代性状分离比为3︰1,A正确;若子一代雌雄性都产生比例相等的两种配子,则子二代性状分离比为3︰1,B正确;若子一代产生的雄配子中2种类型配子活力有差异,雌配子无差异,则子二代性状分离比不为3︰1,C错误;若统计时,子二代3 种基因型个体的存活率相等,则表现型比例为3︰1,D正确。
2.桃的果实成熟时,果肉与果皮粘连的称为粘皮,不粘连的称为离皮;果肉与果核粘连的称为粘核,不粘连的称为离核。已知离皮(A)对粘皮(a)为显性,离核(B)对粘核(b)为显性。现将粘皮、离核的桃(甲)与离皮、粘核的桃(乙)杂交,所产生的子代出现4种表现型。由此推断,甲、乙两株桃的基因型分别是( )
A.AABB、aabb B.aaBB、AAbb C.aaBB、Aabb D.aaBb、Aabb
答案:D
解析:根据基因的分离定律和自由组合定律,子代出现4种表现型,亲本基因型为Aa×Aa或Aa×aa,Bb×Bb或Bb×bb。据题意,粘皮为aa,粘核为bb,故甲为aaBb,乙为Aabb。
3.调查发现,人群中夫妇双方均表现正常也能生出白化病患儿。研究表明白化病由一对等位基因控制,下列有关白化病遗传的叙述,错误的是( )
A.致病基因是隐性基因
B.如果夫妇双方都是携带者,他们生出白化病患儿的概率是1/4
C.如果夫妇一方是白化病患者,他们所生表现正常的子女一定是携带者
D.白化病患者与表现正常的人结婚,所生子女表现正常的概率是1
答案:D
解析:白化病属于常染色体隐性遗传病,A正确。患儿的父母表现型正常,是因为都是致病基因的携带者即杂合子,B正确。白化病人为纯合子,故后代表现型正常但携带致病基因,C正确。若表现型正常但为携带者,和白化病患者婚配,后代存在患病风险。
4.无尾猫是一种观赏猫。猫的无尾、有尾是一对相对性状,遵循基因的分离定律。为了选育纯种的无尾猫,让无尾猫自交多代,但发现每一代中总会出现约1/3的有尾猫其余均为无尾猫。由此推断正确( )
A.猫的有尾性状是由显性基因控制的 B.自交后代出现有尾猫是基因突变所致
C.自交后代无尾猫中既有杂合子又有纯合子 D.无尾猫与有尾猫杂交后代中无尾猫约占1/2
答案:D
解析:根据题意可知,无尾猫为显性,有尾猫为隐性,杂合子表现为显性,由于自交子代中隐性占1/3,可推测亲本无尾猫均为杂合子,存在显性纯合致死的情况,若是基因突变,因为突变概率低,不会出现1/3的比例。有尾猫与杂合无尾猫杂交后代出现性状分离比1︰1,故D正确。
5.下列关于基因和染色体关系的叙述,正确的是( )
A.基因全部在染色体上 B.基因在染色体上呈线性排列
C.一条染色体上有一个基因 D.染色体就是由基因组成的
答案:B
解析:A、基因绝大多数在染色体上,A错误;
B、染色体是基因的主要载体,基因在染色体上呈线性排列,B正确;
C、一条染色体上有多个基因,C错误;
D、染色体主要由DNA和蛋白质组成,基因是有遗传效应的DNA片段,D错误.故选:B.
6.果蝇的生物钟基因位于X染色体上,有节律(XB)对无节律(Xb)为显性;体色基因位于常染色体上,灰身(A)对黑身(a)为显性。在基因型为AaXBY的雄蝇减数分裂过程中,若出现一个AAXBXb类型的变异细胞,有关分析正确的是( )
A.该细胞是初级精母细胞
B.该细胞的核DNA数是体细胞的一半
C.形成该细胞过程中,A和a随姐妹染色单体分开发生了分离
D.形成该细胞过程中,有节律基因发生了突变
答案:D
解析:亲本雄果蝇的基因型为AaXBY,进行减数分裂时,由于染色体复制导致染色体上的基因也复制,即初级精母细胞的基因型是AAaaXBXBYY,而基因型为AAXBXb的细胞基因数目是初级精母细胞的一半,说明其经过了减数第一次分裂,即该细胞不是初级精母细胞,而属于次级精母细胞,A错误;该细胞为次级精母细胞,经过了间期的DNA复制(核DNA加倍)和减一后同源染色体的分离(核DNA减半),该细胞内DNA的含量与体细胞相同,B错误;形成该细胞的过程中,A与a随同源染色体的分开而分离,C错误;该细胞的亲本AaXBY没有无节律的基因,而该细胞却出现了无节律的基因,说明在形成该细胞的过程中,节律的基因发生了突变,D正确。
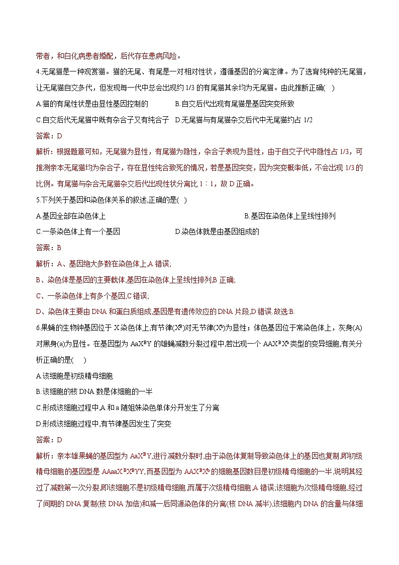
7.某基因型为Aa的果蝇(2n= 8)体内的一个细胞增殖情况如图所示。下列相关叙述,正确的是( )
A.图示细胞为第一极体
B.图示细胞中一定不存在同源染色体
C.若A基因位于1号染色体上,则甲极一定有2 个A基因
D.图示细胞会发生同源染色体的分离过程
答案:B
解析:图示细胞含有Y染色体应该为次级精母细胞A错误;图示细胞不含同源染色体,处于减数分裂n后期,B正确;该细胞中有一条染色体的姐妹染色单体分开后移向了同一极。若A基因位于1号染色体上,正常情况下,甲极有2个A基因,若发生互换,甲极可能只有1个A基因,C错误;图示细胞不含同源染色体,因此不会发生同源染色体的分离,D错误。
8.在减数分裂和受精作用中,下列表述错误的是( )
A.观察减数分裂各时期的特点应选择蚕豆的雄蕊和蝗虫的精巢
B.受精作用的过程体现了细胞膜的流动性和细胞间的信息交流功能
C.受精卵的遗传物质一半来自父方
D.减数分裂和受精作用对于维持生物前后代染色体数目的恒定具有重要意义
答案:C
解析:精原细胞数量多.且精子的形成过程是连续的,因此,观察减数分裂各时期的特点应选择蚕豆的雄蕊和蝗虫的精巢,A正确;受精作用的精卵识别的过程,体现了细胞膜的流动性和细胞间的信息交流功能.B 正确;受精卵中的染色体一半来自父方,一半来自母方,受精卵中的遗传物质主要来自母方,因为细胞质中的遗传物质几乎全部来源于母方,C错误;减数分裂使染色体数目减半,受精作用又可以使染色体数目恢复到正常,D正确。
9.下列有关证明DNA进行半保留复制的实验的叙述正确的是( )
A.培养过程中,大肠杆菌将利用NH4Cl中的N合成DNA的基本骨架
B.通过对第二代大肠杆菌DNA的密度梯度离心,得出DNA复制的特点为半保留复制
C.将含14N/14N-DNA的大肠杆菌放在以15NH4Cl为唯一氮源的培养液中培养若干代,所获得的大肠杆菌的DNA中都含有15N
D.将含15N/15N-DNA的大肠杆菌转移到以14NH4Cl为唯一氮源的培养液中繁殖一代后,若将提取的子代大肠杆菌DNA解旋处理后进行密度梯度离,则离心管中将只出现1个条带
答案:C
解析:培养过程中,大肠杆菌将利用NH4Cl中的N合成含氮碱基进而形成DNA两条链之间的碱基对,A错误;通过对亲代、第一代、第二代大肠杆菌DNA的密度梯度离心,对比分析才可得出DNA复制的特点为半保留复制,B错误;根据DNA的半保留复制,将含14N/14N-DNA的大肠杆菌放在以15NH4Cl为唯一氮源的培养液中培养若干代,所获得的大肠杆菌的DNA中都含有15N,C正确;将含15N/15N-DNA的大肠杆菌转移到以14NH4Cl为唯一氮源的培养液中繁殖一代后,若将提取的子代大肠杆菌DNA解旋处理后进行密度梯度离心,则离心管中将出现轻、重2个条带,D错误。
10.用3H、15N、35S标记T2噬菌体后,让其侵染普通大肠杆菌,对此分析正确的是( )
A.只有噬菌体的蛋白质被标记,DNA没有被标记
B.子代噬菌体的外壳中可检测到3H、15N、35S
C.子代噬菌体的DNA分子中可检测到3H、15N
D.子代噬菌体的DNA分子中部分含有3H、14N、32S
答案:C
解析:蛋白质和DNA分子中都含有H、N,所以用3H、15N、35S标记T2噬菌体后,T2噬菌体的蛋白质和DNA都会被3H、15N标记,A错误;由于3H、15N、35S标记的蛋白质外壳不进入大肠杆菌,3H、15N标记的DNA分子进入大肠杆菌但用于合成子代噬菌体外壳的是大肠杆菌体内的物质,所以子代噬菌体的外壳中应该检测不到3H、15N、35S,B错误;由于3H、15N标记了亲代噬菌体的DNA分子,所以子代噬菌体的DNA分子中可检测到3H、15N,C正确;子代噬菌体的DNA分子中部分含有3H、全部含有14N,DNA分子不含S,D错误。
11.下图是真核生物mRNA合成过程图,请据图判断下列说法中正确的是( )
A.R表示的节段①正处于解旋状态,形成这种状态需要解旋酶
B.图中②是以4种脱氧核苷酸为原料合成的
C.如果图中③表示酶分子,则它的名称是RNA聚合酶
D.图中的②合成后,在细胞核中与核糖体结合并控制蛋白质的合成
答案:C
解析:R表示的节段①正处于解旋状态,形成这种状态不需要解旋酶,只需要RNA聚合酶,A项错误;图中②是 RNA分子,以4种核糖核苷酸为原料合成,B项错误;如果图中③表示酶分子,它能催化转录,则③是RNA聚合酶,C 项正确;图中的②是RNA,合成后通过核孔进人细胞质中, 与核糖体结合并控制蛋白质的合成,D项错误。
12.如图为人体内基因对性状的控制过程,据图分析正确的是( )
A.人体成熟的红细胞中只进行①②过程,而不进行③④过程
B.X1与X2的区别主要是脱氧核苷酸排列顺序的不同
C.人体衰老引起白发的原因是③④过程不能完成
D.如图反映了基因通过控制蛋白质的结构及酶的合成来控制生物的性状
答案:D
解析:分析图示可知,①③为转录过程,②④为翻译过程,X1和X2为转录形成的mRNA。人体成熟的红细胞没有细胞核和细胞器,①②③④过程均不能进行,A错误;X1与X2为转录形成的mRNA,RNA的组成单位是核糖核苷酸,故X1与X2的区别主要是核糖核苷酸排列顺序的不同,B错误;人体衰老引起白发的原因是酪氨酸酶活性降低,不是酪氨酸酶不能合成,C错误,图示反映了基因通过控制蛋白质的结构及酶的合成来控制生物的性状,D正确。故选D。
13.甲、乙两图为真核细胞中发生的代谢过程的示意图,下列有关说法正确的是( )
A.甲图所示过程叫做翻译,多个核糖体共同完成一条多肽链的合成
B.甲图所示翻译过程的方向是从右到左
C.乙图所示过程叫做转录,转录产物的作用一定是作为甲图中的模板
D.甲图和乙图都发生了碱基配对并且碱基配对的方式相同
答案:B
解析:—条多肽链的合成由一个核糖体完成,转录产物有mRNA、tRNA、rRNA三种,故转录产物不一定都作为翻译的模板;转录和翻译都发生了碱基互补配对,但碱基互补配对的方式不同,转录过程中有T和A的配对,翻译过程没有。
14.观察下图,下列说法不正确的是( )
A.基因突变发生于Ⅰ过程,基因重组发生于Ⅱ过程
B.Ⅲ过程是在细胞分裂和细胞分化基础上进行的
C.有性生殖实现了基因重组,增强了生物变异性
D.有性生殖方式的出现加快了生物进化的过程
答案:A
解析:图中Ⅰ为减数分裂,可发生基因突变和基因重组,Ⅱ为受精作用;Ⅲ为细胞的分裂(有丝分裂)和分化。
15.低温诱导可使二倍体草鱼卵原细胞在减数第一次分裂时不形成纺锤体,从而产生染色体数目加倍的卵细胞,此卵细胞与精子结合发育成三倍体草鱼胚胎。上述过程中产生下列四种细胞,下图所示四种细胞的染色体行为(以二倍体草鱼体细胞含两对同源染色体为例)可出现的是( )
A. B.
C. D.
答案:B
解析:本题考査减数分裂、有丝分裂和染色体变异等相关知识,意在考査考生的识图能力、理解能力和信息转换能力。A项,根据题干信息可知,卵原细胞在减数第一次分裂时不形成纺锤体,因此同源染色体不能移向两极;B项,由于减数第一次分裂时不形成纺锤体,所以形成的次级卵母细胞中的染色体数目与体细胞相同, 即次级卵母细胞在减数第二次分裂后期时含有8条染色体;C项, 减数第二次分裂形成的卵细胞中染色体数目为4条;D项,染色体数目加倍的卵细胞与精子结合发育成三倍体草鱼胚胎,因此胚胎细胞有丝分裂中期应含有6条染色体,三个染色体组。
16.人镰刀型细胞贫血症是基因突变造成的,血红蛋白β链第6个氨基酸的密码子由GAG变为GUG,导致编码的谷氨酸被置换为缬氨酸。下列相关叙述错误的是( )
A.该突变改变了DNA碱基对内的氢键数 B.该突变引起了血红蛋白β链结构的改变
C.在缺氧情况下患者的红细胞易破裂 D.该病不属于染色体异常遗传病
答案:A
解析:人的镰刀型细胞贫血症发病的根本原因是基因突变,由于血红蛋白基因中碱基对替换造成的蛋白质结构异常,患者的红细胞呈镰刀型,容易破裂,使人患溶血性贫血,严重时会导致死亡。
血红蛋白β链第6个氨基酸的密码子由GAG变为GUG,说明镰刀型细胞贫血症是由于血红蛋白基因中T-A碱基对被替换成A-T碱基对,替换后氢键数目不变,A错误;血红蛋白基因中碱基对的替换造成基因结构改变,进而导致血红蛋白结构异常,B正确;患者的红细胞呈镰刀型,容易破裂,使人患溶血性贫血,C正确;镰刀型贫血症属于单基因遗传病,不属于染色体异常遗传病,D正确。故选A。
17.下列关于生物多样性的叙述正确的是( )
A.生物界的丰富多彩,起控制作用的是DNA的多样性
B.DNA分子结构的多样性主要表现为4种碱基配对方式的多样性
C.生物界的多样性是由物种的多样性体现的
D.生物多样性包括基因多样性、种群多样性和生态系统多样性
答案:A
解析:根据以上分析已知,生物界的丰富多彩,起控制作用的是DNA的多样性,A正确;DNA分子结构的多样性主要表现在碱基对的排列顺序不同,B错误;生物界的多样性是由基因多样性、物种多样性和生态系统多样性体现的,C错误;生物多样性包括基因多样性、物种多样性和生态系统多样性,D错误。
18.下列关于生物进化的叙述,错误的是( )
A.某物种仅存一个种群,该种群中每个个体均含有这个物种的全部基因
B.虽然亚洲与澳洲之间存在地理隔离,但两洲人之间并没有生殖隔离
C.无论是自然选择还是人工选择作用,都能使种群基因频率发生定向改变
D.古老地层中都是简单生物的化石,而新近地层中含有复杂生物的化石
答案:A
解析:种群中所有个体所含有的基因才是这个物种的全部基因,A项错误;各大洲人之间并没有生殖隔离,B项正确;无论是自然选择还是人工选择作用,都可使种群基因频率发生定向改变,C项正确;越古老的地层中的化石所代表的生物结构越简单,在距今越近的地层中,挖掘出的化石所代表的生物结构越复杂,说明生物是由简单到复杂进化的,D项正确。
19.某公司有男女职工各100人,其中女性色盲基因携带者17人,女性色盲患者4人,男性色盲患者11人,则该群体中的色盲基因频率为( )
A.24% B.12% C.9% D.8%
答案:B
解析:由题意可知,色盲基因有17×1+4×2+11×1=36个, 男女职工各100人,即群体基因是300个,所以色盲基因频率为36÷300×100%=12%。
20.杂合高茎(Dd)豌豆自交,子代出现高茎︰矮茎=3︰1的原因不包括( )
A.亲本形成D、d的雄配子,比例为1︰1
B.亲本形成的雌雄配子的比例为1︰1
C.雌雄配子间的结合是随机的
D.各种基因型个体生存能力相同
答案:B
解析:Dd豌豆自交,后代高茎︰矮茎=3︰1 的原因包括亲本形成D、d的雄配子,比例 为1︰1、雌雄配子间的结合是随机的、各种基因型个体生存能力相同等,但是雌雄配子的比例不是1︰1.雄配子数量远远多于雌配子故选B。
21.图甲是某生物细胞中进行遗传信息传递的部分过程,图乙是图甲中④的放大部分,下列有关说法正确的是( )
A.该过程可以表示大肠杆菌细胞内进行的转录和翻译过程
B.细胞中B的种类有64种,一种A可以由多种B 携带
C.图甲中不同核糖体共同合成一条肽链,提高了翻译的效率
D.由图可知,翻译过程需要mRNA和tRNA两种RNA
答案:A
解析:大肠杆菌是原核细胞.转录和翻译可以同时进行,A正确;B表示tRNA,细胞中共有61种.B错误;翻译时多个核糖体同时合成多条相同肽链.提高了翻译的效率,C错误;核糖体是翻译的场所,核糖体由rRNA和蛋白质构成,所以翻译需要 mRNA、tRNA 和 rRNA 三种 RNA,D 错误。
22.仓鼠的毛色有灰色和黑色,由3对独立遗传的等位基因(P和p、Q和q、R和r)控制,3对等位基因中至少各含有1个显性基因时,才表现为灰色,否则表现为黑色。下列叙述错误的是( )
A.3对基因中没有任意两对基因位于同一对同源染色体上
B.该种仓鼠纯合灰色、黑色个体的基因型各有1种、7种
C.基因型为PpQqRr的个体相互交配,子代中黑色个体占27/64
D.基因型为PpQqRr的灰色个体测交,子代黑色个体中纯合子占1/7
答案:C
解析:基因型为PpQqRr的个体相互交配,子代中灰 色个体占3/4×3/4×3/4=27/64,黑色个体占1-27/64= 37/64,C 错误。
23.某基因型为AaBb的一个精原细胞,产生了如下图所示的甲、乙两个次级精母细胞:下列说法正确的是( )
A.该精原细胞能产生4个不同基因型的精细胞
B.产生甲、乙细胞的初级精母细胞中含有4个染色体组
C.该精原细胞在减数分裂过程中发生了交叉互换和易位
D.甲、乙产生的精细胞染色体无基因缺失,受精后子代无异常
答案:A
解析:本题主要考查减数分裂与染色体变异。该精原细胞产生 甲、乙两个次级精母细胞,染色体组成为AbBB、Aaab,产生的精细胞为AB、Bb、Aa、ab, A正确;精原细胞含有两个染色体组,初级精母细胞也含有两个染色体组.B错误;由图可知,A与b所在的染色体片段发生了互换,发生在非同源染色体间,是染色体结构变异中的易位,没有发生交叉互换,C错误;甲产生的精细胞Bb中带有b基因的染色体和乙产生的精细胞Aa中带有A基因的染色体因发生易位, 都存在基因缺失,且染色体结构变异往往是有害的,甚至会引起个体死亡,D错误。
24.如图为某家族遗传病系谱图(阴影表示患者),下列有关分析正确的是( )
A.致病基因位于X染色体上
B.该遗传病在男、女群体中发病率不同
C.Ⅰ-2与Ⅱ-6基因型不同
D.若Ⅲ-7与Ⅲ-8结婚,则子女患病的概率为2/3
答案:D
解析:由图可知II-5和6都由病,而其女儿没有该病,说明是常染色体上显性基因控制的遗传病,故A错误。常染色体遗传病在男女群体中发病率相同,故B错误。I-2和II-6都是患病这,但2的儿子和6的女儿都没有改变,说明他们都是杂合子,基因型相同,故C错误。如果III-7无该病与III-8结婚,III8有1/3纯合子,2/3杂合子,子女不患病的概率是1/2*2/3=1/3,患病概率是2/3,故D正确。
25.若在一双链DNA分子中G和C之和占碱基总和的44%,在其中的一条链中A 和C分别占该链碱基数的22%和30%,那么在另一条链 中A和C分别占该链碱基数的比例为( )
A. 34%、14% B. 22%、30% C. 22%、28% D. 20%、28%
答案:A
解析:已知DNA分子中G和C占全部碱基的44%,即 C+G=44%,则 C=G=22%、A=T=50%-22%=28%。又已知一条链的碱基中,A占22%,C占30%,即A1=22%、C1=30%,根据碱基 互补配对原则,( A1+A2) ÷2,则A2=34%,同理C2=14%。
26.人的X染色体和Y染色体大小、形态不完全相同,但存在着同源区(Ⅱ)和非同源区(Ⅰ、Ⅲ)(如下图所示)。由此可以推测( )
A.Ⅱ片段上有控制男性性别决定的基因
B.Ⅱ片段上某基因控制的遗传病,患病率与性别有关
C.Ⅲ片段上某基因控制的遗传病,患者全为女性
D.Ⅰ片段上某隐性基因控制的遗传病,女性患病率高于男性
答案:B
解析:A、Ⅱ片段是同源区段,X染色体与Y染色体是一样的,不含有控制男性性别的基因,A错误;B、Ⅱ片段是同源区段,Ⅱ片段上基因控制的遗传病,人群中男性患病率不一定等于女性,B正确.C、Ⅲ片段位于Y的非同源区段,其上的基因控制的遗传病人群中患病者全为男性,C错误;D、Ⅰ片段上隐性基因控制的遗传病,人群中男性患病率高于女性,D错误.所以B选项是正确的.
27.摩尔根用果蝇进行如下杂交实验,结合所学知识分析下列说法错误的是( )
A.根据实验结果可以判断,果蝇的灰体、长翅为显性性状,且基因均位于常染色体上
B.根据实验Ⅱ的结果可以判断,F1中灰体长翅雄绳产生了两种比例相同的配子
C.根据实验Ⅲ的结果可以判断,灰体、黑体,长翅、残翅的遗传均遵循基因的分离定律
D.控制这两对相对性状的两对等位基因的遗传遵循基因的自由组合定律
答案:D
解析:假设灰体、黑体分别由D、d控制,长翅、残翅分别由E、 e控制。根据实验结果可知,灰体、长翅为显性性状,且性状与性別无关联,所以判断基因在常染色体上,A说法正确。实验Ⅱ中,黑体残翅为隐性纯合子(ddee),只能产生一种配子——de,而F1中灰体长翅雄果蝇基因型为DdEe,子代为灰体长翅 (DdEe) ︰黑体残翅(ddee)= 1︰1,因此,F1中灰体长翅雄果绳产生的配子的基因组成及比例为DE︰ de=l︰1,B说法正确。 对测交2子代的表现型和比例进行分析,每次考虑一对相对性状,如灰体︰黑体=(42+8) ︰(42+8)= 1︰1,符合分离定律中的杂合子测交比例,同理可得,长翅、残翅遗传也遵循分离定律,C说法正确。测交1基因型为DdEe的果蝇产生的配子的基因纽成及比例为DE︰de= 1︰1,说明这两对等位基因位于同一对同源染色体上,这两对相对性状的遗传只遵循分离定律而不遵循自由组合定律,D说法错误。
28.如图是有关细胞分裂与遗传定律关系的概念图,其中对概念之间的关系的表述都正确的是( )
A.①⑤⑨和③⑦⑩ B.②⑥⑨和④⑧⑩ C.①⑤⑨和④⑧⑩ D.②⑥⑨和③⑦⑩
答案:D
解析:有丝分裂存在姐妹染色单体的分离但是不存在等位基因的分离,⑤错误;减数分裂是同源染色体分离的同时非同源染色体自由组合同源染色体分离导致等位基因的分离,非同源染色体自由组合导致非同源染色体上的非等位基因的自由组合;受精作用,同源染色体汇合,不再有 非等位基因的自由组合,⑧错误。结合以上分析可知,本题应选D项。
29.如图所示为结肠癌发病过程中细胞形态和部分染色体上基因的变化。下列表述正确的是( )
A.图示中与结肠癌有关的基因互为等位基因
B.结肠癌的发生是多个基因突变累积的结果
C.图中染色体上基因的变化说明基因突变是随机和定向的
D.图示中的基因突变可传递给子代细胞,从而一定传给子代个体
答案:B
解析:等位基因是指位于同源染色体的同一位置上控制相对性状的基因,故图示中与结肠癌有关的基因不能称为等位基因,A项错误;由图可知,结肠癌的发生是多个基因突变累积的结果,B项正确;基因突变具有随机性和不定向性,C项错误;图示中的基因突变发生在体细胞中,不可能传给下一代个体,D项错误。
30.如图①②③④分别表示不同的变异类型,基因a、a'仅有图③所示片段的差异。相关叙述正确的是( )
A.图中4种变异中能够遗传的变异是②③④
B.③中的变异属于染色体结构变异中的缺失
C.④中的变异可能是染色体结构变异中的缺失或重复
D.①②都表示同源染色体非姐妹染色单体的交叉互换
答案:C
解析:图中4种变异均为遗传物质的改变,均可遗传,A项错误;③中的变异属于基因突变中碱基对的增添或缺失,B项错误,④中的变异可能是下面染色体的缺失或上面染色体的重复,C项正确;①表示同源染色体非姐妹染色单体的交叉互换,②表示染色体结构变异中的易位,D项错误。
二、非选择题(共40分)
31.(12分)已知果蝇中,灰身与黑身是一对相对性状(相关基因用B、b表示),直毛与分叉毛是一对相对性状(相关基因用A、a表示)。现有两只亲代果蝇杂交,子代中雌、雄蝇表现型比例如图所示。请回答问题:
(1)控制直毛与分叉毛的基因位于_______染色体上。
(2)根据子代表现型的比,写出亲本的基因型是__________。雄性亲本的一个精原细胞产生精细胞的基因型是__________。
(3)子一代表现型为灰身直毛的雌蝇中,纯合体与杂合体的比是_________。若让子一代中所有果蝇自由交配,后代雌果蝇中灰身直毛所占比例是________。
(4)若实验室有纯合的直毛和分叉毛的雌、雄果蝇亲本,请你通过一代杂交实验确定这对等位基因是位于常染色体还是性X染色体上,选择________(写出表现型)亲本交配。
答案:(1)X
(2)BbXAXaBbXAY;BY、bXA或BXA、bY
(3)1:5;21/32
(4)分叉毛雌性、直毛雄性
解析:(1)由柱形图可知,子代雌雄果蝇中灰身:黑身=3:1,则灰身相对于黑身是显性性状。直毛在雌雄果蝇上均有出现,而分叉毛仅在雄果蝇出现,可见直毛和分叉毛这一对相对性状的遗传与性别相关,而且子代雄果蝇中有直毛和分叉毛,所以控制这对相对性状的基因不可能在Y染色体上,只能在X染色体上。
(2)由以上分析可知雄性亲本的基因型为BbXAY,雌性亲本的基因型是BbXAXa。其中一个精原细胞减数分裂产生精细胞的基因型为BXA、bY或BY、bXA。
(3)由以上分析可知亲本的基因型为BbXAXa×BbXAY,则子代灰身直毛的雌蝇(B_XAX-)中纯合子(BBXAXA)占1/3×1/2=1/6,则杂合子占1-1/6=5/6,所以纯合体与杂合体的比例为1:5。子一代雌蝇的基因型是bbXAX-、B_XAX-,雄蝇的基因型是B_XAY、bbXAY、B_XaY、bbXaY,让子一代中所有果蝇自由交配,分解成2个分离定律:子一代灰身与黑身的基因型及比例为1/4BB、1/2Bb和1/4bb,则B的基因频率=1/2,b的基因频率=1/2,则子一代自由交配,后代灰身所占的比例是1-1/4bb=3/4B_;子一代直毛与分叉毛的基因型及比例为1/2XAXA、1/2XAXa、1/2XAY、1/2XaY,雌配子中的基因频率为:XA=3/4、Xa=1/4,雄配子中的基因频率为:XA=1/4、Xa=1/4、Y=1/2,则子一代自由交配,后代雌蝇中直毛所占的比例是(3/4×1/2+1/4×1/4)÷1/2=7/8;因此后代雌果蝇中灰身直毛所占比例是3/4×7/8=21/32。
(4)要确定控制直毛和分叉毛的等位基因位于常染色体上还是性染色体上,可采用的方法是隐雌×显雄,即分叉毛雌×直毛雄,若后代全为直毛,则这对等位基因位于常染色体上,若这对等位基因位于X染色体上,则后代雌果蝇全为直毛,雄果蝇全为分叉毛。
32.(12分)如图所示,图1表示黄牛卵细胞形成过程,图2表示对黄牛精巢切片进行显微观察后绘制的细胞分裂示意图(仅画出部分染色体)。回答下列问题:
(1)图1中细胞Ⅱ的名称是__________;若细胞Ⅳ的基因型是Ab, 则细胞Ⅴ的基因型最可能是__________。
(2)基因的自由组合发生于图1中的__________(选填①、②、③)过程。
(3)图2中含有同源染色体的细胞有__________,称为初级精母细胞的有__________。
(4)图2中细胞甲的同源染色体的__________之间已经发生过交叉互换。
答案:(1)次级卵母细胞;aB;
(2)①;
(3)甲、丙、丁;甲、丁;
(4)非姐妹染色单体;
解析:分析图1可知,Ⅰ为卵原细胞,Ⅱ是次级卵母细胞,Ⅲ为(第一)极体,Ⅳ为卵细胞,V为(第二)极体。分析图2,甲细胞含有同源染色体,且各对同源染色体排列在赤道板两侧,处于减数第一次分裂中期;乙细胞不含同源染色体,且着丝粒分裂,处于减数第二次分裂后期;丙细胞含有同源染色体,且着丝粒分裂,处于有丝分裂后期;丁细胞含有同源染色体,且同源染色体正在分离,处于减数第一次分裂后期。
(1)图1中细胞Ⅱ为次级卵母细胞;该生物的基因型为AaBb,若细胞Ⅳ的基因型是Ab,则细胞V的基因型是aB。
(2)基因的自由组合发生于减数第一次分裂后期,故发生于图1中的①过程。
(3)图2中含有同源染色体的细胞有甲、丙、丁,称为初级精母细胞(处于减数第一次分裂时期)的有甲、丁。
(4)根据染色体颜色可知,图2中细胞甲的同源染色体的非姐妹染色单体之间已经发生过互换。
33.(16分)铁蛋白是细胞内储存多余Fe3+的蛋白,铁蛋白合成的调节与游离的Fe3+、铁调节蛋白、铁应答元件等有关。铁应答元件是位于铁蛋白mRNA起始密码子上游的特异性序列,能与铁调节蛋白发生特异性结合,阻遏铁蛋白的合成。当Fe3+浓度较高时,铁调节蛋白由于结合Fe3+而丧失与铁应答元件的结合能力,核糖体能与铁蛋白mRNA一端结合,沿mRNA移动,遇到起始密码子后开始翻译(如图所示)。回答下列问题:
(1)图中甘氨酸的密码子是 ,铁蛋白基因中决定“”的碱基序列为 。
(2)Fe3+浓度较低时,铁调节蛋白与铁应答元件结合干扰了 ,从而抑制了翻译的开始。
(3)若铁蛋白由n个氨基酸组成,指导其合成的DNA的碱基数远大于6n,主要原因是 。
(4)若要改造铁蛋白分子,将图中色氨酸变成亮氨酸(密码子为UUA、UUG、CUU、CUC、CUA、CUG),可以通过改变DNA模板链上的一个碱基来实现,即由 变为 。
答案:(1)GGU;…CCACTGACC…
(2)核糖体在mRNA上的结合与移动
(3)DNA上存在非编码区
(4)C;A
解析:(1)根据核糖体移动的方向可知,甘氨酸的密码子是GGU,天冬氨酸的密码子是GAC,色氨酸的密码子是UGG,因此转录出该mRNA的DNA模板链是…CCACTGACC…。(2)根据题中信息可知,Fe3+浓度较低时,铁应答元件可与铁调节蛋白结合,从而影响核糖体在mRNA上的结合与移动。
(3)由于DNA上存在非编码区,因此DNA上的碱基数远大于6n。
(4)模板链上的一个碱基改变,导致色氨酸变成亮氨酸,说明色氨酸的密码子与亮氨酸的密码子差一个碱基,即G变成U,说明模板链上C变成A。
相关试卷
这是一份高中生物第二册 2019-2020学年高一生物下学期期末测试卷02(新教材必修二)(含答案),共21页。试卷主要包含了选择题,非选择题等内容,欢迎下载使用。
这是一份高中生物第二册 2019-2020学年高一生物下学期期末测试卷01(新教材必修二)(含答案),共18页。试卷主要包含了选择题,非选择题等内容,欢迎下载使用。
这是一份高中生物第二册 2019-2020学年高一生物下学期期末测试卷02(新教材必修二)(无答案),共14页。

