初中地理湘教版七年级上册第四节 海陆变迁习题
展开2.4海陆变迁同步练习-2022-2023学年七年级地理上册湘教版
一、选择题
中国地震台网测定,2021年5月21日晚,云南大理漾濞连续发生多次2.8级至6.4级地震。下图为“板块构造示意图”。据此完成下面小题。
1.此次地震发生的主要原因是( )
A.①和②板块张裂运动 B.①和⑤板块碰撞挤压
C.①和⑥板块碰掩挤压 D.⑤和⑥板块张裂运动
2.板块运动可能造成( )
A.地中海不断扩张 B.红海面积不断扩大
C.大西洋将会消失 D.喜马拉雅山脉变成海洋
“阿尔卑斯——滑雪者的终极梦想”,人们总是这样形容这座欧洲雪山,读图,回答下面小题。
3.阿尔卑斯山脉的形成与板块运动密不可分,与阿尔卑斯山脉的形成密切相关的板块是 ( )
A.亚欧板块与非洲板块 B.亚欧板块与印度洋板块
C.印度洋板块与美洲板块 D.非洲板块与印度洋板块
4.小明根据所学的板块知识,对阿尔卑斯山脉及其周围的地理事物进行了大胆猜测,下列观点错误的是 ( )
A.地中海将会逐渐缩小 B.非洲和欧洲将会连成一体
C.地中海、阿尔卑斯山区多地震 D.阿尔卑斯山脉将不再发生变化
5.如图所示地区地壳活跃,板块运动明显,由图可得出的正确推论是( )
A.阿拉伯半岛将会在地球上消失
B.地中海的面积将来会扩大
C.阿尔卑斯山是板块碰撞挤压的结果
D.红海的面积将来会缩小
6.下列说法不正确的是 ( )
A.地表形态的变化需要经历漫长的时间,不可能短时间内改变
B.喜马拉雅山地岩层中发现的海洋生物化石说明这里曾经是海洋
C.沧海桑田的变化主要是地壳变动和海平面升降造成的结果
D.地壳运动、岩浆活动可能触发地震
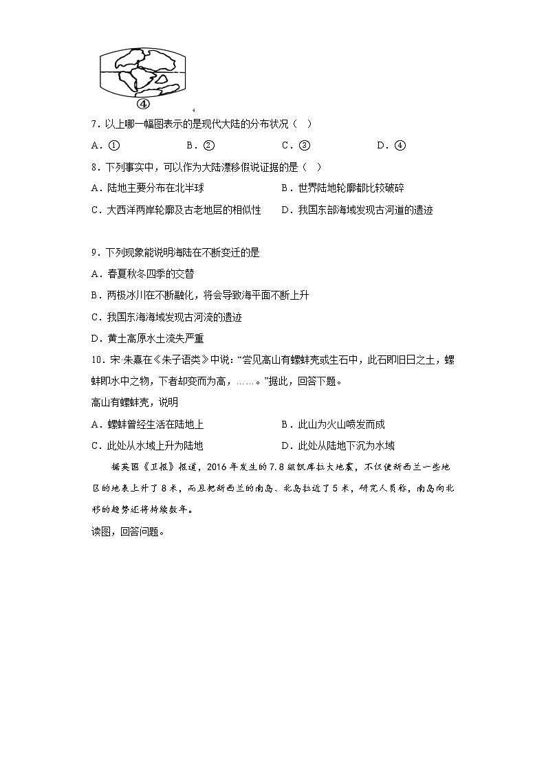
德国科学家魏格纳提出了大陆漂移说,下图是不同时期大陆分布示意图,读图完成下面小题。
7.以上哪一幅图表示的是现代大陆的分布状况( )
A.① B.② C.③ D.④
8.下列事实中,可以作为大陆漂移假说证据的是( )
A.陆地主要分布在北半球 B.世界陆地轮廓都比较破碎
C.大西洋两岸轮廓及古老地层的相似性 D.我国东部海域发现古河道的遗迹
9.下列现象能说明海陆在不断变迁的是
A.春夏秋冬四季的交替
B.两极冰川在不断融化,将会导致海平面不断上升
C.我国东海海域发现古河流的遗迹
D.黄土高原水土流失严重
10.宋·朱熹在《朱子语类》中说:“尝见高山有螺蚌壳或生石中,此石即旧日之土,螺蚌即水中之物,下者却变而为高,……。”据此,回答下题。
高山有螺蚌壳,说明
A.螺蚌曾经生活在陆地上 B.此山为火山喷发而成
C.此处从水域上升为陆地 D.此处从陆地下沉为水域
据英国《卫报》报道,2016年发生的7.8级凯库拉大地震,不仅使新西兰一些地区的地表上升了8米,而且把新西兰的南岛、北岛拉近了5米,研究人员称,南岛向北移的趋势还将持续数年。
读图,回答问题。
11.新西兰一些地区的地表上升以及南岛和北岛距离拉近,主要是由于
A.人类活动 B.海平面上升
C.地壳运动 D.地球自转
12.图中序号①、②代表的板块分别为
A.亚欧板块、非洲板块 B.印度洋板块、太平洋板块
C.澳大利亚板块、太平洋板块 D.美洲板块、印度洋板块
读图,完成下面小题。
13.图中古地层主要分布在( )
A.太平洋沿岸 B.大西洋沿岸
C.北冰洋沿岸 D.印度洋沿岸
14.图中古地层的分布说明( )
A.海洋面积大于陆地面积
B.非洲和南美洲有共同的文化习俗
C.地球是个球体
D.陆地曾经连在一起,之后发生了分离漂移
15.最早提出大陆漂移假说的科学家是 ( )
A.魏格纳 B.牛顿 C.哥白尼 D.哥伦布
下图为东西半球示意图,读图完成下面小题。
16.关于图中大洲、大洋的判断,正确的是( )
A.①是亚洲 B.②是大西洋 C.③是欧洲 D.④是太平洋
17.下列说法,正确的是( )
A.陆地全部集中在北半球 B.同一半球,海洋面积大于陆地
C.北极附近是陆地 D.⑤大洲北临的地中海在不断扩大
华北平原7000多年前曾是大海湾,山东丘陵原为海中的一个大岛。黄河等河流携带大量泥沙逐步堆积,把海湾分成了南北两部分。由于黄河多次改道,以及其它河流的冲积,海湾内堆积的泥沙使陆地不断扩大,海岸线不断向外推移。经过长期的搬运和堆积,原来的海湾最终形成了华北平原。据此,完成下面小题.
18.表现华北平原形成的排序是
A.③①④② B.②④③① C.④②③① D.③①②④
19.此形成过程表明,
A.人类活动改变了山东丘陵的位置
B.海湾终将能变成陆地
C.海洋和陆地处于不断运动变化中
D.全球陆地范围不断扩大
20.在“海陆变迁”知识结构图中,表述有误的是
A.① B.② C.③ D.④
21.海洋和陆地处于不断运动变化之中,下列海洋变为陆地的结构图中数字含义正确的是( )
A.①—自然原因 B.②—地壳变动 C.③—海平面上升 D.④—填海造陆
22.2008年5月12日四川汶川发生8.0级大地震,根据下图,分析这次地震是由以下哪两大板块挤压形成
A.欧亚板块和印度洋板块 B.北美板块和南美板块
C.欧亚板块和太平洋板块 D.太平洋板块和印度洋板块
古生物学家在青藏高原地区发现了距今约2500万年的棕桐叶片化石。现存的棕桐科植物主要分布在热带和亚热带地区。如图为板块分布示意图(局部)和棕桐叶片化石图。据此完成下面小题。
23.据材料推测,2500万年前青藏高原“年轻时的模样”可能是( )
①温暖湿润 ②寒冷干燥 ③海拔较低 ④雪山连绵
A.①③ B.①④ C.②③ D.②④
24.导致青藏高原自然环境变化的原因是( )
A.人类活动 B.海平面上升 C.地壳运动 D.火山喷发
25.青藏高原南部的喜马拉雅山脉处于( )
A.非洲板块与亚欧板块的交界地带 B.印度洋板块与非洲板块交界地带
C.印度洋板块与亚欧板块交界地带 D.南极洲板块与非洲板块交界地带
26.现象中,不能说明海陆变迁的是
A.东非大裂谷不断扩张将形成海洋 B.巴西高原上有许多动植物
C.喜马拉雅山脉发现了“鱼龙”化石 D.台湾海峡海底发现森林遗迹和古河道
二、解答题
27.阅读下列材料,回答问题。
材料一2020年1月14日,日本茨域县南部发生里氏5.0级地震,震源深度为50千米,日本关东多地震感明显。
材料二全球六大板块与主要火山地震带分布图
(1)数码①所代表的大洲名称是________。
(2)数码②所代表的板块名称是________。
(3)日本因位于________火山地震带上,多火山、地震。
(4)根据板块构造学说预测地中海的发展趋势是________。(扩大或缩小)
(5)分析喜马拉雅山脉不断“长高”的原因________。
28.地球上的火山、地震常常给人们带来巨大灾难。阅读下面材料,回答有关问题。
材料一 2008年5月12日,四川汶川发生大地震,造成数十万人伤亡,损失惨重。地震发生后,国务院成立抗震救灾总指挥部,全国人民万众一心,众志成城,抗震救灾。
材料二 六大板块示意图。
(1)写出图中的板块名称:a________板块;b________板块。
(2)地震发生时,下列避险措施正确的是( )
①迅速跑到开阔地带
②乘汽车逃命
③立即躲到坚固的桌子或床下面,就地避震
④应站着不动
A.①② B.②③ C.③④ D.①③
(3)汶川地震主要是由于________板块和________板块相互挤压而形成的。
(4)汶川地震发生时,我州的昼夜长短情况是________。
(5)全球的火山、地震主要分布在两大火山地震带上,一是地中海—喜马拉雅火山地震带,另一条是________火山地震带。
参考答案:
1.C 2.B
3.A 4.D
5.C
6.A
7.A 8.C
9.C
10.C
11.C 12.B
13.B 14.D
15.A
16.A 17.B
18.B 19.C 20.C
21.B
22.A
23.A 24.C 25.C
26.B
27. 非洲 太平洋板块 环太平洋 缩小 由于印度洋板块与亚欧板块碰撞挤压
28. 非洲 太平洋 D 亚欧 印度洋 昼长夜短 环太平洋
地理七年级上册第四节 海陆变迁优秀精练: 这是一份地理七年级上册第四节 海陆变迁优秀精练,共5页。
初中地理湘教版七年级上册第四节 海陆变迁巩固练习: 这是一份初中地理湘教版七年级上册第四节 海陆变迁巩固练习,共11页。试卷主要包含了选择题,解答题等内容,欢迎下载使用。
2020-2021学年第二章 地球的面貌第四节 海陆变迁精品随堂练习题: 这是一份2020-2021学年第二章 地球的面貌第四节 海陆变迁精品随堂练习题,共5页。试卷主要包含了单选题等内容,欢迎下载使用。

