人教版 (2019)选择性必修3第3节 发酵工程及其应用同步达标检测题
展开
这是一份人教版 (2019)选择性必修3第3节 发酵工程及其应用同步达标检测题,共9页。试卷主要包含了 发酵与发酵技术, 发酵,发酵条件, 无菌技术, 微生物的纯培养, 两种纯培养方法对比,分离、提纯产物,获得产品等内容,欢迎下载使用。
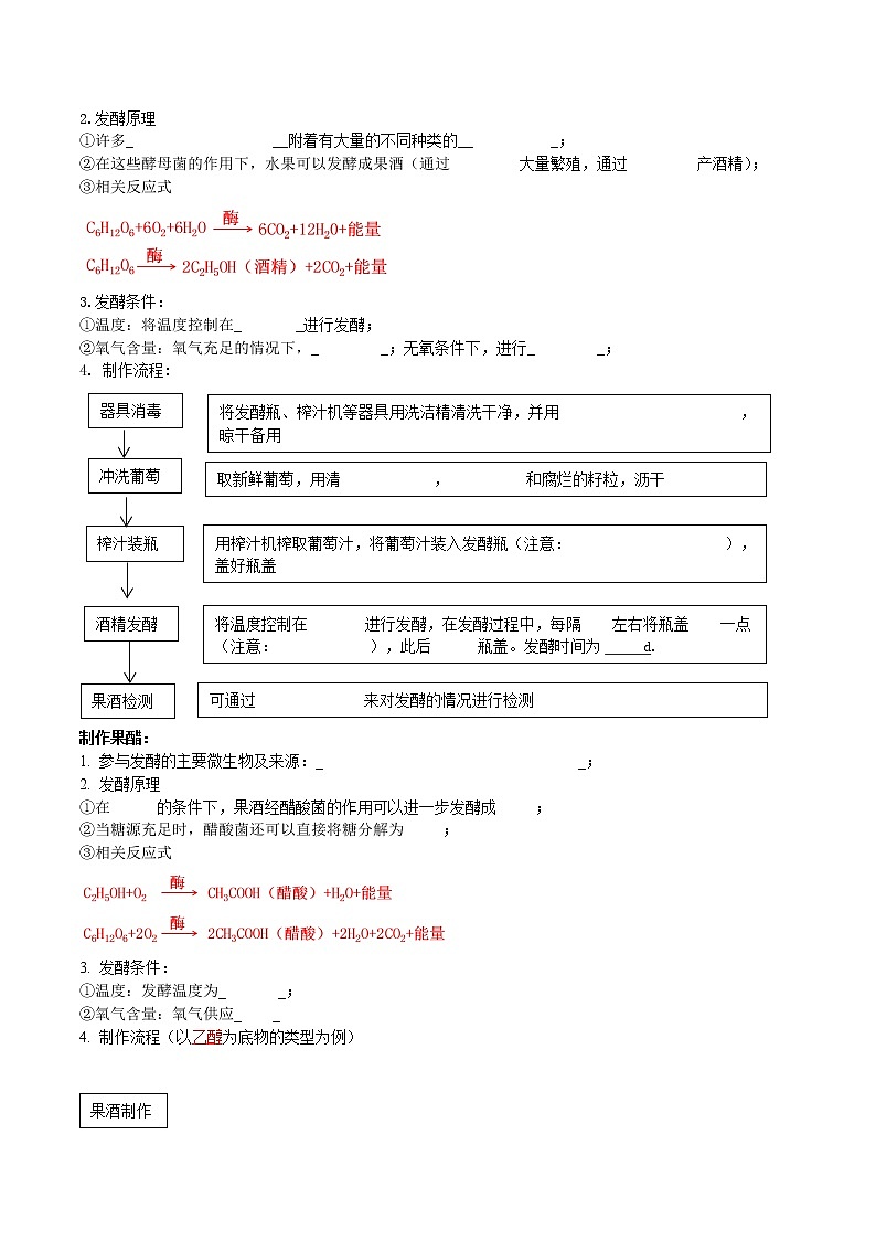
新人教版生物学选择性必修3《生物技术与工程》知识梳理第一章 发酵工程第一节 传统发酵技术的应用1. 发酵与发酵技术发酵工程:是指利用微生物的特定功能,通过现代工程技术,规模化生产对人类有用的产品,它涉及菌种的选育和培养、产物的分离和提纯等方面。2. 发酵(1)发酵概念发酵是指人们利用_微生物_,在_适宜_的条件下,将原料通过_微生物的代谢_转化为人类所需要的产物的过程。(2)发酵原理不同的微生物具有产生不同代谢产物的能力 ,因此利用它们既可以生产出人们所需要的多种产物。(3)发酵类型好氧发酵:醋酸发酵厌氧发酵:酒精发酵 、乳酸发酵尝试制作传统发酵食品(1)乳酸菌①代谢特点 _厌氧_细菌,代谢类型为_异养厌氧型_;在_无氧_的情况下能将_葡萄糖_分解成_乳酸_;②发酵原理(反应简式)C6H12O62C3H6O3(乳酸)+能量③生产应用 可用于_乳制品的发酵_、_泡菜的腌制_等④分布 _空气_、_土壤_、植物体表_、_人或动物的肠道内_⑤常见类型 _乳酸链球菌_和_乳酸杆菌_(2)酵母菌①代谢特点 是一类_单细胞真菌_,是_兼性厌氧_微生物;在_无氧_的条件下能进行_酒精发酵_②重要影响因素 __温度__是影响酵母菌生长的重要因素;酿酒酵母的最适生长温度约为_28℃_;③发酵原理(反应简式)④生产应用 可用于_酿酒_、_制作馒头和面包_等⑤分布 在一些_含糖量较高_的_水果_、蔬菜表面_(3)醋酸菌①代谢特点 _好氧_细菌,代谢类型是异养需氧型 ;当_O2、糖源都充足 时,能将_糖_分解为_醋酸_; 当_缺少糖源_时则将_乙醇_转化为_乙醛_,再将_乙醛_变为_醋酸 ;多数醋酸菌的最适生长温度为_30-35℃_;②发酵原理(反应简式)③生产应用 醋酸菌可用于制作各种风味的_醋_ 探究.实践一:泡菜的制作1.发酵原理 (1)菌种:乳酸菌 。 (2)原理:在 无氧 条件下,乳酸菌将葡萄糖分解成 乳酸 。 反应式: 2.实验流程3.发酵条件 (1)选择气密性好的泡菜坛,以保证 无氧 条件。 (2)注意控制腌制 时间 、温度和 食盐 的用量。①选择的泡菜坛要密封性好;②加入蔬菜后要注入煮沸冷却的盐水,使盐水没过全部菜料;③盖上坛盖后要在坛盖边沿的水槽中注满清水。4.亚硝酸盐含量的测定 (1)原理 亚硝酸盐+对氨基苯磺酸 →反应物+N1萘基乙二胺盐酸盐→玫瑰红 色染料 (2)方法:比色法。即用显色反应后的样品与已知浓度的 标准显色液 进行对比,并估算泡菜中亚硝酸盐的含量。亚硝酸盐溶液的浓度越高,颜色越深;浓度越低,颜色越浅。 (3)操作步骤→→→探究.实践二:制作果酒和果醋制作果酒:1.参与发酵的主要微生物及来源:_新鲜水果的果皮表面附着的野生酵母菌 ;2.发酵原理①许多_新鲜水果的果皮表面__附着有大量的不同种类的__野生酵母菌_;②在这些酵母菌的作用下,水果可以发酵成果酒(通过有氧呼吸 大量繁殖,通过无氧呼吸 产酒精);③相关反应式3.发酵条件:①温度:将温度控制在_18-30℃_进行发酵;②氧气含量:氧气充足的情况下,_大量繁殖_;无氧条件下,进行_酒精发酵_; 制作流程: 制作果醋:参与发酵的主要微生物及来源:_ 空气中的醋酸菌或人工接种的醋酸菌_;发酵原理①在_有氧_的条件下,果酒经醋酸菌的作用可以进一步发酵成果醋 ;②当糖源充足时,醋酸菌还可以直接将糖分解为醋酸 ;③相关反应式发酵条件:①温度:发酵温度为_30-35℃_;②氧气含量:氧气供应_充足_制作流程(以乙醇为底物的类型为例) 第二节 微生物的基本培养技术及应用一、微生物的基本培养技术1. 微生物的定义: 肉眼难以看清,需要借助光学显微镜或电子显微镜才能观察到的 一切微小生物 的总称。微生物菌落: 分散的微生物在适宜的固体培养基表面或内部可以繁殖形成 肉眼可见 的、有 一定形态结构 的 子细胞群体 ,这就是菌落。由单个微生物繁殖 形成的纯培养物就是一个单菌落 ;*一个单菌落就是一个种群。培养基的配制(1)概念:人们按照微生物对营养物质的不同需求,配制出的供其生长繁殖的营养基质。(2)培养基作用:培养、分离、鉴定、保存微生物 或 积累其代谢物 (3)培养基类型: 按物理状态可分为 液体培养基 和 固体培养基 。 按功能可分为 选择培养基 和 鉴别培养基 。(4)成分:各种培养基一般都含有 水、碳源、氮源 和 无机盐 ,此外还要满足微生物生长对pH、特殊营养物质以及氧气的要求。5. 无菌技术(1)关键:防止外来杂菌的入侵 。(2)无菌技术工作两个方面:①对操作的_空间 、操作者的_衣着_和_手_进行_清洁_和_消毒_;②对用于微生物培养的_器皿_、__接种用具__和__培养基_等进行__灭菌_;(3)无菌技术主要包括消毒和灭菌项目理化因素的作用强度能否消灭芽孢和孢子常用方法消毒较为温和不能煮沸消毒法、巴氏消毒法、化学药物消毒法、紫外线照射灭菌强烈能灼烧灭菌、干热灭菌、高压蒸汽灭菌、湿热灭菌法 6. 微生物的纯培养(1)培养物:在微生物学中,将接种于_培养基_内,在_合适条件_下形成的__含特定种类微生物的群体_称为培养物。(2)纯培养物:由_单一个体_繁殖所获得的_微生物群体_称为纯培养物。 *单菌落一般是由单个微生物繁殖形成的纯培养物 。(3)纯培养:__获得纯培养物的过程_就是纯培养。(4)微生物纯培养步骤:配制培养基—灭菌—接种—分离—培养。探究.实践:酵母菌的纯培养1.原理:采用_平板划线法_和__稀释涂布平板法_将_单个_微生物_分散_在_固体培养基_上,之后得到的_单菌落_一般是由单个微生物形成的_纯培养物_。2.步骤(1)制备培养基:配制培养基—灭菌—倒平板(2)(2)接种和分离酵母菌:通过接种环在固体培养基表面连续划线的操作,将聚集的菌种逐步稀释分散到培养基表面。经过数次划线后培养可以分离得到 单菌落 。(3)培养酵母菌:完成平板划线后,待菌液被培养基吸收,将接种后的平板(一般做三组,重复实验)和一个未接种的平板倒置,放入 28 ℃左右(培养温度因酵母菌种类的不同而稍有差异)的恒温培养箱中培养24-48h 。(4)实验注意事项A.培养基灭菌后为什么要冷却到50℃左右时开始倒平板?琼脂是一种多糖,在44℃以下凝固,倒平板时,若低于50℃不及时操作,琼脂会凝固。B.为什么倒平板和接种整个过程要在酒精灯火焰旁进行?避免杂菌污染 C.倒平板时为什么要使锥形瓶的瓶口通过火焰?通过灼烧灭菌,防止瓶口的微生物污染培养基 D.在倒平板的过程中,若不小心将培养基溅在皿盖与皿底之间部位,这个平板还能用来培养微生物吗?为什么?不能;因为空气中的微生物可能在皿盖与皿底之间的培养基上滋生 E.平板冷凝后,为什么要将平板倒置?可避免培养基中的水分过快蒸发;可防止皿盖上的水珠落入培养基,造成污染 F.平板冷凝后,为什么要将平板倒置?可避免培养基中的水分过快蒸发;可防止皿盖上的水珠落入培养基,造成污染 二、微生物的选择培养基与计数1. 选择培养基:在微生物学中,_允许特定种类_的微生物生长,同时_抑制或阻止其他种类_微生物生长的培养基。2. 微生物的选择培养:(1)方法:_稀释涂布平板法__;(2)方法概述:由于土壤细菌的数量庞大,要想得到特定微生物的纯培养物,必须要对土壤进行_充分稀释_,然后再将菌液_涂布_到制备好的_选择培养基_上;两个基本操作:_梯度稀释_和_涂布平板_。(3)操作流程―→―→―→―→微生物的数量测定 间接计数法(稀释涂布平板法)直接计数法(显微计数法)原理当样品的稀释度足够高时,培养基表面生长的一个菌落,来源于样品稀释液中的一个活菌,通过统计平板上的菌落数,就能推测出样品中大约含有多少活菌利用特定细菌计数板或血细胞计数板,在显微镜下计算一定容积的样品中微生物的数量公式每克样品中的菌落数=×M;C:某稀释度下平板上生长的平均菌落数;V:涂布平板时所用的稀释液的体积(mL);M:稀释倍数每毫升原液所含细菌数:每小格内平均细菌数×400×104×稀释倍数缺点当两个或多个菌体连在一起时,平板上观察到的只是一个菌落不能区分细胞死活结果比实际值偏小 比实际值偏大 探究.实践:土壤中分解尿素的细菌的分离与计数(1)原理:分解尿素的细菌合成的脲酶 将尿素分解为氨 ,使培养基的碱性增强 。(2)方法:在以尿素 为唯一氮源的培养基中加入酚红 指示剂,培养某种细菌,若指示剂变红 ,可初步鉴定该种细菌能够分解尿素。4. 两种纯培养方法对比比较项目平板划线法稀释涂布平板法关键操作接种环在固体培养基表面连续划线①一系列的梯度稀释 ②涂布平板操作注意事项每次划线前后 均需灼烧接种环稀释度要足够高,为确保实验成功可以增加稀释度的范围菌体获取在具有显著的菌落特征的区域挑取菌体从适宜稀释度的平板上的菌落中挑取菌体适用范围适用于好氧菌 适用于厌氧菌 和兼性厌氧菌优点可以根据菌落的特点获得某种微生物的单细胞菌落既可以获得单细胞菌落,又能对微生物计数 缺点不能对微生物计数操作复杂,需要涂布多个平板 第三节 发酵工程及其应用一、发酵工程的基本环节选育菌种(1)目的:获得_性状优良的菌种__(2)菌种来源:从自然界中筛选、_诱变育种__或__基因工程育种__。(3)实例:筛选产酸量高的黑曲霉 用来生产柠檬酸 ;使用基因工程改造的啤酒酵母 ,加速发酵、缩短生产周期;优良的菌种不仅具有健壮,不易退化 ,其发酵产品的 产量高、质量稳定 等优点,它往往还会赋予发酵产品独特的风味,因此 菌种选育 环节在很大程度上决定了生物发酵产物的成败。2.扩大培养(1)目的:获得_更多的菌种_。(2)原因:工业发酵罐的体积一般为几十到几百立方米,接入的菌种总体积需要几立方米到几十立方米。所以,在发酵之前还需要对菌种进行 扩大培养 。3.配制培养基①在菌种确定之后,要_选择原料__制备培养基。②在生产实践中,培养基的配方要经过_反复试验__才能确定。4.灭菌(1)灭菌原因:发酵工程种所用的菌种大多是_单一菌种_,一旦有杂菌污染,可能导致_产量大大降低_。(2)_培养基和发酵设备__都必须经过严格的灭菌;5.接种将_扩大培养后_的菌种投放到_发酵罐_中。6.发酵罐内发酵——(发酵工程的中心环节)(1)要求:①发酵过程中,要_随时检测_培养液中_微生物数量_、_产物浓度_等,以__了解发酵进程__;②要及时添加_必需的营养物质_,要严格控制_温度_、__pH_和__溶氧量_等发酵条件。(2)严格控制发酵条件的原因:①环境条件不仅会影响微生物的生长繁殖 ,而且影响微生物代谢物的形成 ;②严格控制发酵条件,有利于使发酵全过程处于 最佳 状态。(3)不同发酵条件的影响实例——谷氨酸发酵①在_中性_和__弱碱性__条件下会积累谷氨酸;②在_酸性__条件下则容易生成谷氨酰胺和N-乙酰谷胺酰胺。(4)现代发酵工程使用的发酵罐的优点:均有_计算机控制系统__,能对发酵过程中的温度、pH、溶氧量、罐压、通气量、搅拌、泡沫和营养等进行_监测_和_控制_,还可以进行__反馈控制_,使发酵全过程处于__最佳状态__;7.分离、提纯产物①发酵产品是微生物细胞本身时,可在发酵结束之后,采用_过滤_、__沉淀_等方法将菌体_分离_和_干燥_;②发酵产品是代谢物时,可根据 产物的性质_采取适当的_提取_、_分离_和__ 措施来获得产品。8.获得产品单细胞蛋白、味精等。二、发酵工程的应用1. 发酵工程的优点:①生产条件温和 ;②原料来源丰富且价格低廉 ;③产物专一;④废弃物对环境的污染小 和容易处理 。在食品工业上的应用(1)生产传统的发酵食品:生产酱油 、酿酒 (2)生产食品添加剂:柠檬酸 、味精 、酸度调节剂、增味剂、着色剂、增稠剂、防腐剂。(3)生产酶制剂:α-淀粉酶、β-淀粉酶、果胶酶、氨基肽酶、脂肪酶 。2.在医药工业上的应用(1)采用基因工程的方法,将植物或动物的基因转移到微生物中,获得具有某种药物生产能力的微生物。(2)直接对菌种进行改造,再通过 发酵技术 大量生产所需要的产品。3.在农牧业上的应用(1)生产微生物肥料:根瘤菌肥、固氮菌肥 (2)生产微生物农药:利用 微生物或其代谢物 来防治病虫害。(3)生产微生物饲料:乳酸菌 饲料可以提高饲料的品质,使饲料保鲜 ,动物食用后还能提高免疫力 。4.在其他方面的应用(1)解决资源短缺与环境污染问题:利用纤维废料 发酵生产酒精、乙烯等能源物质。(2)将极端微生物应用于生产实践:极端微生物:嗜热菌、嗜盐菌可以用来生产洗涤剂,嗜低温菌 有助于提高热敏性产品的产量。
相关试卷
这是一份人教版 (2019)选择性必修3科技探索之路 基因工程的诞生和发展习题,共11页。试卷主要包含了分子手术刀—限制性内切核酸酶,分子缝合针—DNA连接酶,分子运输车——载体等内容,欢迎下载使用。
这是一份人教版 (2019)选择性必修3科技探索之路 基因工程的诞生和发展复习练习题,共11页。试卷主要包含了分子手术刀—限制性内切核酸酶,分子缝合针—DNA连接酶,分子运输车——载体等内容,欢迎下载使用。
这是一份高中科技探索之路 细胞工程的发展历程综合训练题,共12页。试卷主要包含了原理和方法,操作水平,目的等内容,欢迎下载使用。

