


2022届江苏省淮安市高三下学期5月模拟生物含答案
展开
这是一份2022届江苏省淮安市高三下学期5月模拟生物含答案,共17页。试卷主要包含了单项选择题,多项选择题,非选择题等内容,欢迎下载使用。
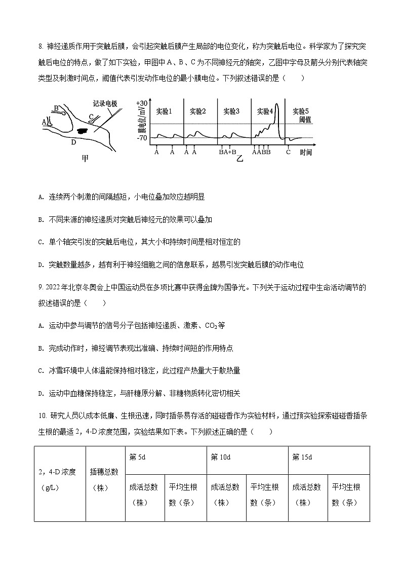
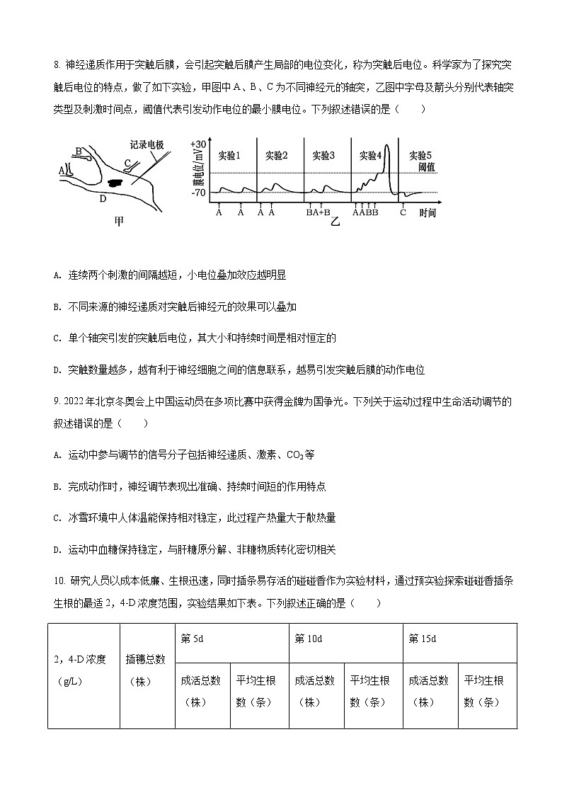
江苏淮安市2022届高三模拟测试生物试题一、单项选择题: 1. 下列有关细胞结构和细胞中物质的叙述,正确的是( )A. ATP和ADP的相互转化快,保证了生命活动所需的能量供应B. 新冠病毒变异株德尔塔具有细胞膜、细胞质、细胞核C. 淀粉和纤维素是植物多糖,都可作为储能物质D. 所有细胞都在线粒体进行有机物的彻底氧化分解2. 下列关于溶酶体的叙述,错误的是( )A. 免疫系统的防御功能与溶酶体有关,其中的水解酶可参与病原体的消化分解B. 在饥饿状态下,溶酶体可分解细胞内的生物大分子以保证机体所需的能量C. 人体内环境的pH为7.2左右,故溶酶体中各种酶的最适pH也为7.2D. 在受精过程中,精子的顶体相当于特化的溶酶体3. 细胞的分裂间期可分为G1、S、G2三个时期,S期进行DNA复制,G1、G2期进行相关蛋白质合成。下列叙述正确的是( )A. 同一生物体内各种细胞的细胞周期时长均相同B. 在G2期,细胞内DNA分子的数量是染色体数量的2倍C. 在G1期,细胞合成的蛋白质包括DNA聚合酶和RNA聚合酶D. 若某细胞发生癌变,则细胞周期时长会明显增加4. 研究发现癌细胞可以通过伸出纳米级的触角(纳米管),伸入T细胞中并拉出后者的线粒体,为癌细胞提供能量。下列叙述错误的是( )A. 这一发现可能会为开发下一代抗癌免疫疗法提供新的思路B. 癌细胞的这一特点使人体的特异性免疫功能受到严重损伤C. 癌细胞的线粒体数量增加,其消耗葡萄糖的能力将大大增强D. 纳米管的形成抑制剂使人体的免疫功能减弱5. 诺贝尔化学奖得主吉尔伯特在1986年提出关于早期生命起源的“RNA世界”假说:RNA是地球上最早出现的生命分子形式,先于DNA和蛋白质。以下有关RNA的叙述,不能佐证上述观点的是( )A. RNA仍能以自身为模板进行复制B. RNA的催化效率和多样性远高于蛋白质C. 核糖体大亚基中23SrRNA具有肽基转移酶的活性D. ATP的合成以核糖核苷酸为“基础”原料6. 北草蜥是肉食性动物,它的祖先却是素食主义者。现有一个野生北草蜥种群处于遗传平衡状态,它的某一性状由一对等位基因 A、a来控制,其中 A的基因频率为70%。下列说法正确的是A. 北草蜥种群中所有个体含有 A、a 基因构成了该种群的基因库B. A 基因频率高于 a,表明 A控制的性状将更加适应变化的环境C. 北草蜥食性进化的实质是种群对有利变异的保存D. 若A、a 位于常染色体上,则显性个体中纯合雄性北草蜥所占比例为7/267. 某种昆虫一条染色体上的部分基因如图1所示,其减数分裂产生的一个配子中,该染色体出现了图2的变异,下列叙述正确的是( )A. 该染色体上的残翅、卷翅、截翅基因都由正常翅突变产生,体现了基因突变的普遍性B. 该染色体上白眼、朱红眼基因都由红眼基因突变产生,所以这些基因互为等位基因C. 图2中染色体上基因组成顺序的变化是减数分裂过程中交叉互换的结果,属于基因重组D. 同时具有图1、图2染色体的昆虫,减数分裂Ⅰ前期显微镜下能够观察到两条染色体联会8. 神经递质作用于突触后膜,会引起突触后膜产生局部的电位变化,称为突触后电位。科学家为了探究突触后电位的特点,做了如下实验,甲图中A、B、C为不同神经元的轴突,乙图中字母及箭头分别代表轴突类型及刺激时间点,阈值代表引发动作电位的最小膜电位。下列叙述错误的是( )
A. 连续两个刺激的间隔越短,小电位叠加效应越明显B. 不同来源的神经递质对突触后神经元的效果可以叠加C. 单个轴突引发的突触后电位,其大小和持续时间是相对恒定的D. 突触数量越多,越有利于神经细胞之间的信息联系,越易引发突触后膜的动作电位9. 2022年北京冬奥会上中国运动员在多项比赛中获得金牌为国争光。下列关于运动过程中生命活动调节的叙述错误的是( )A. 运动中参与调节的信号分子包括神经递质、激素、CO2等B. 完成动作时,神经调节表现出准确、持续时间短的作用特点C. 冰雪环境中人体温能保持相对稳定,此过程产热量大于散热量D. 运动中血糖保持稳定,与肝糖原分解、非糖物质转化密切相关10. 研究人员以成本低廉、生根迅速,同时插条易存活的碰碰香作为实验材料,通过预实验探索碰碰香插条生根的最适2,4-D浓度范围,实验结果如下表。下列叙述正确的是( )2,4-D浓度(g/L)插穗总数(株)第5d第10d第15d成活总数(株)平均生根数(条)成活总数(株)平均生根数(条)成活总数(株)平均生根数(条)A024240221198B2.5×10-72424024102418C2.5×10-62424124112419D2.5×10-52424324222433E2.5×10-4242402282216F2.5×10-3242405000 A. 已知2,4-D粉剂难溶于水,故应将其溶于无水乙醇中,再用蒸馏水分步稀释至预定浓度B. 用于实验的碰碰香长度和枝条粗细程度要基本相似,且均需去除所有叶片和芽C. A~D组枝条用浸泡法处理其基部24小时,E、F两组则用蘸沾法处理枝条基部D. E与B的结果表明,2,4-D促进碰碰香插条生根具有两重性11. 对待地球家园,人类不能只知索取,不知保护,更不能只图眼前利益,不顾长远利益。下列叙述错误的是( )A. 开车和步行相比、吃肉和吃素食相比,前者均会增大人类的生态足迹B. 威胁野生物种生存的人类活动主要是对野生物种生存环境的破坏和掠夺式利用C. 我国古代的“无废弃物农业”保持了土地的生产能力,遵循了生态工程的物质循环再生原理D. 对长江中下游地区植物,最为有效的保护措施是建立植物园12. 关于黄酒酿造方法,古遗六法中描述道:黍米必齐、曲蘖必时、水泉必香、陶器必良、湛炽必洁、火剂必得(注:曲蘖主要指酒曲,湛炽是指浸泡和蒸煮)。下列叙述错误的是( )A. 黄酒酿造过程中发酵液出现的气体都是在酵母菌细胞质基质中产生的B. 黄酒中的酒精是酵母菌利用“黍米”经无氧呼吸产生的代谢产物C. “曲蘖”制作的季节不同,可能会影响到酵母菌的种类和数量D. “陶器必良”和“火剂必得”是为了控制发酵过程的环境条件13. 研究植物脱毒对地下土壤生态系统的影响,提高植物对环境的适应和改造能力,对于实现未来高产高效农业的发展具有重要意义。下列叙述正确的是( )A. 分生组织等外植体必须经过灭菌后才能接种到培养基上B. 该过程所用培养基只能给外植体提供无机营养C. 地下土壤微生物在土壤生态系统中只有消费者和分解者D. 经单次a→f培养形成的植株不一定是符合生产要求的无病毒植株14. 黄牛属于单胎动物,季节性发情,育种工作者希望通过胚胎工程技术对优良品种进行扩大繁殖。下列叙述正确的是( )A. 在黄牛的饲料中添加一定量的促性腺激素能促使其超数排卵B. 黄牛的胚胎在早期处于游离状态,为胚胎收集提供可能C. 当受体数量有限时,可对早期胚胎进行无限次分割以获得更多的后代D. 胚胎分割技术可取桑椹胚时期的滋养层进行DNA分析,鉴定性别二、多项选择题:15. 下图为跨膜运输的三种类型,下列叙述错误的是( )A. 由图可知,甲侧是膜内,乙侧是膜外B. 类型2中转运蛋白所利用的能量是其中一种被运输物质的电化学梯度C. 图中所示的生物膜可能是动物的线粒体内膜D. 图中类型1和3消耗能量,所以是主动运输,类型2不消耗能量所以是被动运输16. 人类IA、IB、i的3个复等位基因控制ABO血型,A血型的基因型有IAIA、IAi,B血型的基因型有IBIB、IBi,AB血型的基因型为IAIB,O血型的基因型为ii。CisAB血型是由人体的9号染色体结构变异导致IA、IB基因共同位于一条染色体上的一种稀有血型(如图)。下列叙述正确的是( )A. 若夫妻二人均为AB血型,其后代不可能为O血型B. CisAB血型个体在产生配子时,不考虑其他变异,IA、IB基因连锁,不分开遗传给子代C. CisAB血型红绿色盲男性和O血型红绿色盲携带者的女性婚配,所生A血型色盲男孩的概率为1/8D. CisAB血型个体与O血型个体婚配,后代为AB血型的概率为1/217. 下图是外源性致敏原引起哮喘的示意图。当外源性致敏原首次进入机体后,会使机体产生相应的浆细胞分泌相应的抗体,抗体可被吸附在肺组织中肥大细胞的表面,当该致敏原再一次进入机体后,可促使肥大细胞放出组织胺、白三烯等各种过敏介质。下列叙述正确的是( )A. 哮喘是人体的一种异常免疫应答现象B. 临床药物可以通过抑制过敏介质的释放来治疗哮喘C. 浆细胞识别致敏原后才能够分泌特异性抗体D. 过敏介质需要与受体结合才能发挥效应18. 北京冬奥会食堂餐余垃圾在垃圾集中点处理后可达到无污染的标准。为筛选对抗生素有抗性、高效降解淀粉的微生物,研究人员制备餐余垃圾浸出液,进行如图所示操作,下列叙述正确的是( )A. 餐余垃圾浸出液在接种前通常需要进行高压蒸汽灭菌处理B. 可用稀释涂布平板法将餐余垃圾浸出液接种在X培养基上C. X培养基含有淀粉和抗生素,Y培养基是不含琼脂的液体培养基D. 图中降解淀粉最高效的微生物是⑤,可根据菌落特征初步判断微生物类型19. 基因组编辑技术是研究基因生物功能的重要手段,下图是对某生物B基因进行定点编辑的过程,该过程中用sgRNA可指引核酸内切酶Cas9结合到特定的切割位点,相关说法正确的是( )A. 靶基因部分序列与sgRNA通过碱基互补配对原则进行配对B. 核酸内切酶Cas9可断裂脱氧核糖核苷酸之间的磷酸二酯键C. 被编辑后的B基因与编辑前的B基因互称为非等位基因D. 通过破坏B基因后生物体的功能变化可推测B基因的功能三、非选择题: 20. 光照条件下,叶肉细胞中O2与CO2竞争性结合C5,O2与C5结合后经一系列反应释放CO2的过程称为光呼吸,其过程如下图所示。科学家采用基因工程获得了酶A缺陷型的水稻突变株,在不同条件下检测突变株与野生型水稻植株的生长情况与物质含量,实验结果如下表所示。 0.5%CO20.03%CO20.03%CO20.03%CO2指标平均株高/cm平均株高/cm乙醇酸含量(ug/g叶重)乙醛酸含量(ug/g叶重)突变株422411371野生型434211 (1)根据不同条件下植株的生长状况差异,可以推测该突变株在_______________(场所)进行的_______________(生理过程)效率降低。(2)利用有机物溶解度差异,可采用_______________法可以将乙醇酸与其他有机物分离,分析物质含量与变化,推测酶A具有_______________的功能。(3)正常进行光合作用的水稻,突然停止光照,叶片CO2释放量先增加后降低,CO2释放量增加的原因是_______________。(4)已知大气中CO2含量约为0.03%,参考题干信息,分析自然状态下突变株长势不如野生型的原因是_______________。(5)下列因素中,与光呼吸强度成正相关的因素有_______________A. O2浓度 B. CO2浓度 C. 光照强度 D. 温度 E. 干旱程度(6)水稻光呼吸过程需要额外消耗能量,降低净光合效率,但在进化过程中得以长期保留,其对植物的意义是_______________。22. 乙酰胆碱(ACh)是一种神经递质。ACh能特异性地作用于各类胆碱能受体(如G蛋白耦联受体等),但其作用广泛,选择性不高。ACh在人体降血压调节中具有重要作用,调节机制见图1和图2,请据图回答问题:(1)图1中ACh与G蛋白耦联受体结合后,引发G蛋白_______________。释放的Gβγ亚基结合并_______________K+通道,此时膜内外电位为_______________,从而降低心肌收缩频率,降低血压。(2)ACh与M型和N型受体结合会产生不同的电位变化。ACh与N型受体结合引发肌肉收缩,据此推测G蛋白耦联受体属于_______________型受体。临床上一般不将ACh作为降压药物,请分析可能的原因_______________。(3)图2中,ACh与G蛋白耦联受体结合后,一方面通过_______________方式使Ca2+进入血管内皮细胞的细胞质基质,另一方面通过合成IP3,打开_______________上IP3敏感的钙通道,引起细胞质基质中Ca2+浓度上升,从而活化NO合酶。(4)图2中,引起血管平滑肌舒张的调节方式主要是_______________。(5)硝酸甘油在平滑肌细胞中会转化为NO,结合图2解释硝酸甘油用于降血压的机制:_______________。24. 微囊藻是水华爆发过程中常见的一种蓝藻,分泌藻毒素,危害渔业生产,对微囊藻的发生和治理,科学家进行了大量的研究,请回答下列问题:(1)水体富营养化,主要指水体中的_______________元素过多,引起蓝藻等生物大量繁殖。(2)微囊藻的发生受到温度的影响较大,下表所示为某湖泊蓝藻总量、微囊藻占蓝藻的比例随温度变化的统计表。温度(℃)蓝藻总量(×107/mL)微囊藻占比(%)101.525153.245204.360257.4723016.597①微囊藻与其他蓝藻的种间关系是_______________。②在江苏,微囊藻危害最严重季节是_______________,原因是_______________。(3)经研究发现,部分细菌能抑制蓝藻生长甚至杀死蓝藻,称为溶藻菌。科学家筛选出了溶藻菌菌株HJC-D1,将不同浓度HJC-D1培养液加入微囊藻培养液中,观察培养液叶绿素a浓度变化(反映微囊藻数量变化),结果如图所示,若要有效抑制微囊藻生长,所需HJC-D1最小浓度是_______________。(4)溶藻菌的溶藻方式有直接溶藻(在溶藻过程中活菌直接进攻蓝藻)和间接溶藻(通过分泌某种代谢产物溶解蓝藻)两种,为验证“溶藻菌HJC-D1通过间接方式溶藻”,设计如下实验,请完善实验设计表:实验步骤目的实验步骤要点取材与分组取_______________的微囊藻培养液,均分为A、B、C三组实验处理A组加入适量含溶藻菌的HJC-D1培养液B组加入等量溶藻菌HJC-D1培养液的无菌过滤液C组加入_______________藻类培养将A、B、C三组培养液,在_______________条件下培养相同时间测定相关数值测定A、B、C三组培养液中_______________实验结果预测:_______________(5)除溶藻菌外,还可以通过在水华多发水域中饲养_______________(写出两类,2分)等生物,达到治理水华的效果。26. 1990年约根森研究小组利用CHS基因(控制紫色性状)培育转基因紫花矮牵牛。结果转基因紫花矮牵牛不仅没有变得更紫,反而出现了浅紫色、紫白相间,甚至纯白色花朵等多种性状。为了探究原因,进行了相应实验,结果如下。(1)常用分子杂交技术检测图1中基因转录水平的原理是_______________,进而可知转基因植株中既有内源CHS基因,又有外源CHS基因。(2)据图1电泳图分析,出现白色性状的原因是_______________。(3)某校学生试图探寻转录被抑制的分子机制,查阅相关资料(图2),大胆推测可能由于_______________导致_______________酶未能识别基因,从而不能进行转录。但有些同学查阅资料,提出转录并没有被抑制,而是翻译被干扰(图3),推测原因是_______________。(4)mRNA出细胞核穿越_______________层磷脂分子,_______________(选填“需要”或“不需要”)消耗能量。(5)大众更喜欢意外培养出的浅紫色矮牵牛,请结合上面的miRNA干扰翻译机制,提出浅紫色矮牵牛的育种方案_______________。28. 三体是果蝇常见的一种染色体变异,指某一同源染色体增加一条变为3条,在减数分裂I后期同源染色体分离时,3条染色体有两条移向细胞一极,另一条移向细胞另一极。(1)三体果蝇在减数分裂II后期,每个次级精母细胞含有的染色体数量是_______________。(2)三体可以帮助研究者对果蝇的基因进行定位。果蝇的有眼(E)对无眼(e)为显性,现有两个果蝇纯合品系,品系A有眼,4号染色体为三体,品系B无眼,染色体数正常。将果蝇品系A与品系B杂交,得到F1,再将F1自由交配,得到F2。(假设染色体变异、无眼均不影响果蝇的生存和繁殖)①若果蝇控制有眼或无眼的基因不在4号染色体上,F2无眼果蝇所占比例为_______________;②若果蝇控制有眼或无眼的基因在4号染色体上,F1果蝇的基因型为_______________,F2果蝇中无眼个体所占比例为_______________。(3)三体果蝇部分基因拷贝数量多于一般果蝇,但并不代表基因总的表达量就会高于一般果蝇。同一基因在不同个体中拷贝数不同,但总的表达量相同,称为剂量补偿效应。①研究者测定了2号染色体三体果蝇部分基因每个拷贝的表达水平,结果如图所示。图示基因中,位于2号染色体上的是_______________。②除三体果蝇之外,雌果蝇X染色体上的基因也存在剂量补偿效应,对于剂量补偿效应的实现方式,研究者提出了两种猜想。猜想一:雌果蝇两条X染色体上的基因均表达,但表达量降低;猜想二:雌果蝇两条X染色体仅有随机一条上的基因表达。为了验证猜想,研究者用纯合的红眼和白眼果蝇进行实验,红眼对白眼为显性,控制眼色的基因位于X染色体上,且Y染色体上没有其等位基因。设计实验:_______________预期结果:若_______________,则猜想一成立;若_______________,则猜想二成立。
淮安市2022届高三模拟测试生物试题一、单项选择题: 【1题答案】【答案】A【2题答案】【答案】C【3题答案】【答案】C【4题答案】【答案】D【5题答案】【答案】B【6题答案】【答案】D【7题答案】【答案】D【8题答案】【答案】D【9题答案】【答案】C【10题答案】【答案】A【11题答案】【答案】D【12题答案】【答案】A【13题答案】【答案】D【14题答案】【答案】B二、多项选择题:【15题答案】【答案】ACD【16题答案】【答案】BD【17题答案】【答案】ABD【18题答案】【答案】BCD【19题答案】【答案】ABD三、非选择题: 【20题答案】【答案】(1) ①. 叶绿体基质 ②. 暗反应 (2) ①. (纸)层析法 ②. 催化乙醇酸生成乙醛酸 (3)光照停止,产生的ATP、NADPH减少,暗反应消耗的C5减少,C5与O2结合增加,产生的CO2增多 (4)因酶A缺陷,乙醇酸无法转变为C3,C5生成受阻;自然状态下CO2含量较低,固定效率较低,积累有机物较少,长势不如野生型 (5)ACDE (6)消耗过剩的ATP和NADPH,减少对细胞的损害;补充部分CO2【21题答案】【答案】(1) ①. G蛋白与受体分离;α与βγ亚基活化;α与βγ亚基分离;βγ亚基与通道蛋白结合 ②. 打开(或开放) ③. 外正内负 (2) ①. M ②. 乙酰胆碱能结合多种胆碱受体,特异性差,易出现副作用(答出“结合多种受体”或“特异性差”即可);乙酰胆碱易被胆碱酯酶水解而失活(答出“易失活”即可) (3) ①. 协助扩散(或易化扩散) ②. 内质网膜 (4)神经调节 (5)硝酸甘油转化为NO,激活鸟苷酸环化酶,合成cGMP,导致血管平滑肌松弛,降低血压【22题答案】【答案】(1)氮、磷(或N、P) (2) ①. 竞争 ②. 夏季 ③. 高温时蓝藻数量大、微囊藻占蓝藻比例高 (3)5% (4) ①. 生长状况良好(或生理状况相似) ②. 等量无菌培养液(或等量未培养过HJC-D1的培养液) ③. 相同且适宜 ④. 微囊藻种群密度(或叶绿素含量) ⑤. A、B两组微囊藻种群密度均明显低于C组(答案必须体现出不同组之间的比较) (5)水生植物、(滤食性)鱼类等(其他合理答案,如其他滤食性生物也可)【23题答案】【答案】(1)碱基互补配对 (2)转基因植株内源CHS基因的转录被抑制 (3) ①. 启动子甲基化 ②. RNA聚合 ③. 转录的miRNA与mRNA结合;阻止mRNA与核糖体结合,干扰翻译 (4) ①. 0##零 ②. 需要 (5)设计一段DNA序列,将其导入受体细胞后,转录产生的RNA会与紫花矮牵牛体内CHS基因转录出的mRNA互补结合,诱导CHS基因沉默【24题答案】【答案】(1)#8或10##10或8# (2) ①. 1/4 ②. #EEe或Ee##Ee或EEe# ③. 1/9 (3) ①. Pgk、Gpdh、cMdh ②. 设计实验:取纯合红眼雌蝇和纯合白眼雄蝇杂交,统计子代雌蝇的性状分离比 ③. 子代雌蝇均为红眼 ④. 子代雌蝇红眼:白眼=1:1
相关试卷
这是一份2022-2023学年浙江省台州市一中高一下学期生物竞赛兴趣小组选拔测试生物试题含答案,共19页。试卷主要包含了单项选择题等内容,欢迎下载使用。
这是一份广东省揭阳市普宁市勤建学校2022-2023学年高二下学期学科竞赛生物试题,共11页。
这是一份2021-2022学年江苏省淮安市高一(上)期末生物试卷(含答案解析),共36页。试卷主要包含了【答案】C,【答案】D,【答案】A等内容,欢迎下载使用。