所属成套资源:高中生物专题复习
- 专题18 人类遗传病与健康学生版 课件 5 次下载
- 专题23 免疫调节学生版 课件 5 次下载
- 专题25 群落教师版 课件 3 次下载
- 专题24 种群学生版 课件 5 次下载
- 专题19 植物激素调节教师版 课件 3 次下载
专题16 生物变异的应用学生版
展开
这是一份专题16 生物变异的应用学生版,共7页。
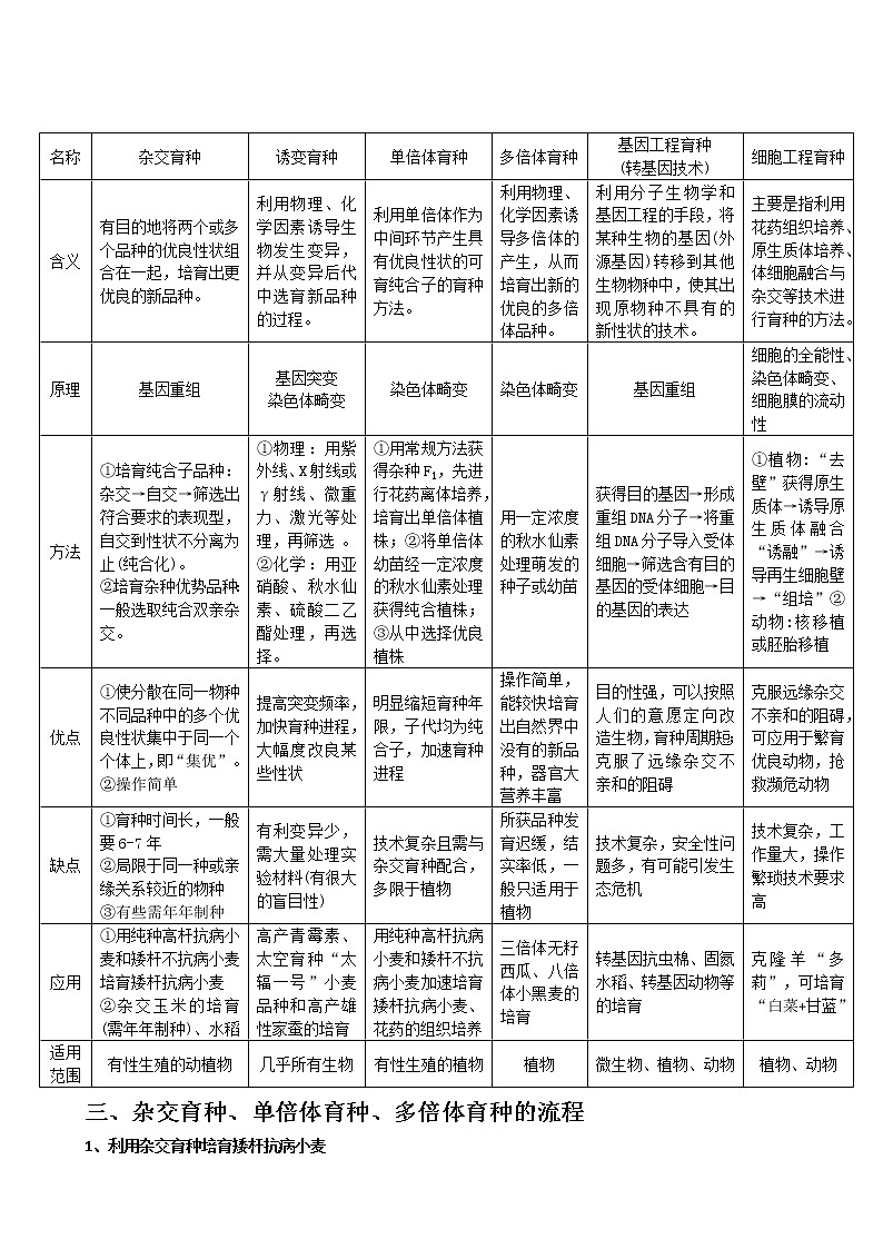
专题16生物变异在生产上的应用[考试标准]知识内容必考要求加试要求生物变异在生产上的应用(1)杂交育种、诱变育种、单倍体育种和多倍体育种(2)杂交育种和诱变育种在农业生产中的应用(3)转基因技术(4)生物变异在生产上的应用(5)转基因生物和转基因食品的安全性abaabacb 一、几种育种程序归纳A: B: C: D: E: F: G: H: Ι: J: K: L: M: 二、各种育种方法的比较名称杂交育种诱变育种单倍体育种多倍体育种基因工程育种(转基因技术)细胞工程育种含义有目的地将两个或多个品种的优良性状组合在一起,培育出更优良的新品种。利用物理、化学因素诱导生物发生变异,并从变异后代中选育新品种的过程。利用单倍体作为中间环节产生具有优良性状的可育纯合子的育种方法。利用物理、化学因素诱导多倍体的产生,从而培育出新的优良的多倍体品种。利用分子生物学和基因工程的手段,将某种生物的基因(外源基因)转移到其他生物物种中,使其出现原物种不具有的新性状的技术。主要是指利用花药组织培养、原生质体培养、体细胞融合与杂交等技术进行育种的方法。原理基因重组基因突变染色体畸变染色体畸变染色体畸变基因重组细胞的全能性、染色体畸变、细胞膜的流动性方法①培育纯合子品种:杂交→自交→筛选出符合要求的表现型,自交到性状不分离为止(纯合化)。②培育杂种优势品种:一般选取纯合双亲杂交。①物理:用紫外线、X射线或γ射线、微重力、激光等处理,再筛选 。②化学:用亚硝酸、秋水仙素、硫酸二乙酯处理,再选择。①用常规方法获得杂种F1,先进行花药离体培养,培育出单倍体植株;②将单倍体幼苗经一定浓度的秋水仙素处理获得纯合植株;③从中选择优良植株用一定浓度的秋水仙素处理萌发的种子或幼苗获得目的基因→形成重组DNA分子→将重组DNA分子导入受体细胞→筛选含有目的基因的受体细胞→目的基因的表达①植物:“去壁”获得原生质体→诱导原生质体融合“诱融”→诱导再生细胞壁→“组培”②动物:核移植或胚胎移植优点①使分散在同一物种不同品种中的多个优良性状集中于同一个个体上,即“集优”。②操作简单提高突变频率,加快育种进程,大幅度改良某些性状明显缩短育种年限,子代均为纯合子,加速育种进程操作简单,能较快培育出自然界中没有的新品种,器官大营养丰富目的性强,可以按照人们的意愿定向改造生物,育种周期短;克服了远缘杂交不亲和的阻碍克服远缘杂交不亲和的阻碍,可应用于繁育优良动物,抢救濒危动物缺点①育种时间长,一般要6-7年②局限于同一种或亲缘关系较近的物种③有些需年年制种有利变异少,需大量处理实验材料(有很大的盲目性)技术复杂且需与杂交育种配合,多限于植物所获品种发育迟缓,结实率低,一般只适用于植物技术复杂,安全性问题多,有可能引发生态危机技术复杂,工作量大,操作繁琐技术要求高应用①用纯种高杆抗病小麦和矮杆不抗病小麦培育矮杆抗病小麦②杂交玉米的培育(需年年制种)、水稻高产青霉素、太空育种“太辐一号”小麦品种和高产雄性家蚕的培育用纯种高杆抗病小麦和矮杆不抗病小麦加速培育矮杆抗病小麦、花药的组织培养三倍体无籽西瓜、八倍体小黑麦的培育转基因抗虫棉、固氮水稻、转基因动物等的培育克隆羊“多莉”,可培育“白菜+甘蓝”适用范围有性生殖的动植物几乎所有生物有性生殖的植物植物微生物、植物、动物植物、动物 三、杂交育种、单倍体育种、多倍体育种的流程1、利用杂交育种培育矮杆抗病小麦 2、动物的杂交育种 3、利用单倍体育种培育矮杆抗病小麦 4、利用多倍体育种培育无籽西瓜 [诊断与思考]1.判断下列叙述的正误(1)杂交育种一定需要连续自交( )(2)育种过程中的“最简便”和“最快”是一回事( )(3)花药离体培养就是单倍体育种( )(4)单倍体育种和多倍体育种所用的秋水仙素操作对象相同( )2.生物育种原理、方法、实例(连线)3.玉米的抗病和不抗病(基因为A、a)、高秆和矮秆(基因为B、b)是两对独立遗传的相对性状。现有不抗病矮秆玉米种子(甲),研究人员欲培育抗病高秆玉米,进行以下实验:取适量的甲,用合适剂量的γ射线照射后种植,在后代中观察到白化苗4株、抗病矮秆1株(乙)和不抗病高秆1株(丙)。将乙与丙杂交,F1中出现抗病高秆、抗病矮秆、不抗病高秆和不抗病矮秆。请用遗传图解表示乙与丙植株杂交得到F1的过程。 4.(1)如图所示,科研小组用60Co照射棉花种子,诱变当代获得棕色(纤维颜色)新性状,诱变Ⅰ代获得低酚(棉酚含量)新性状。已知棉花的纤维颜色由一对等位基因(A、a)控制,棉酚含量由另一对等位基因(B、b)控制,两对基因独立遗传。两个新性状中,其中低酚是__________性状;诱变当代中,棕色高酚的棉花植株以及白色高酚的棉花植株的基因型分别是____________________________________________________。(2)棕色棉抗虫能力强,低酚棉产量高。为获得抗虫高产棉花新品种,研究人员将诱变Ⅰ代中棕色、高酚植株自交,每株自交后代种植在一个单独的区域,从不发生性状分离的区域中得到纯合棕色、高酚植株。请你利用该纯合子作为一个亲本,再从诱变Ⅰ代中选择另一个亲本,设计一方案,尽快选育出抗虫高产(棕色、低酚)的纯合棉花新品种(用遗传图解和必要的文字表示)。 5.如图甲、乙表示水稻两个品种,A、a和B、b表示分别位于两对同源染色体上的两对等位基因,①~⑥表示培育水稻新品种的过程,请思考:(1)图中哪种途径为单倍体育种?(2)图中哪一标号处需用秋水仙素处理?应如何处理?(3)④、⑥的育种原理分别是什么?(4)图中最简便及最难以达到育种目的的育种途径分别是哪种? 题组一 育种方法的选择与分析1.现有高秆不抗病(Bbcc)和矮秆抗病(bbCc)两作物品种,为了达到长期培育高秆抗病(BbCc)杂交种的目的,下列有关快速育种方案的叙述中,正确的是( )A.每年让高秆不抗病(Bbcc)和矮秆抗病(bbCc)杂交就可以达到目的B.利用诱变育种技术可以达到快速育种的目的C.制备纯合的亲本对长期培育杂交种是必要的D.只要使用单倍体育种技术就能实现快速育种的目的2.下图是利用玉米(2n=20)的幼苗芽尖细胞(基因型BbTt)进行实验的流程示意图。下列分析不正确的是( )A.基因重组发生在图中②过程,过程③中能够在显微镜下看到染色单体的时期是前期和中期B.秋水仙素用于培育多倍体的原理是其能够抑制纺锤体的形成C.植株A为二倍体,其体细胞内最多有4个染色体组;植株C属于单倍体,其发育起点为配子D.利用幼苗2进行育种的最大优点是能明显缩短育种年限,植株B纯合的概率为25%3.二倍体植物甲(2N=10)和二倍体植物乙(2n=10)进行有性杂交,得到的F1不育。用物理撞击的方法使F1在减数第一次分裂时整套的染色体分配到同一个次级精(卵)母细胞中,减数第二次分裂正常,再让这样的雌雄配子结合,产生F2。下列有关叙述正确的是( )A.植物甲和乙能进行有性杂交,说明它们属于同种生物B.F1为四倍体,具有的染色体数目为N=10,n=10C.若用适宜浓度的秋水仙素处理F1幼苗,则长成的植株是可育的D.用物理撞击的方法使配子中染色体数目加倍,产生的F2为二倍体4.染色体部分缺失在育种方面也有重要作用。下图为育种专家对棉花品种的培育过程,叙述错误的是( )A.太空育种依据的原理主要是基因突变B.粉红棉M的出现是染色体缺失的结果C.深红棉S与白色棉N杂交产生深红棉的概率为1/4D.粉红棉M自交产生白色棉N的概率为1/4题组二 生物变异在育种上的应用5.利用基因型为aabb与AABB的水稻作为亲本培育基因型为AAbb的新品种,有关叙述不正确的是( )A.利用F1的花药进行离体培养可获得该新品种B.操作最简便的是杂交育种,能明显缩短育种年限的是单倍体育种C.诱变育种不能定向获得该新品种D.若通过多倍体育种获得AAAAbbbb个体,和该新品种存在生殖隔离6.如图表示培育小麦的几种育种方式,纯种高秆抗锈病植株基因型为DDRR,纯种矮秆不抗锈病植株基因型为ddrr,两对基因分别位于两对同源染色体上。请据图回答下列问题:(1)图中植株A培育的方法是__________,将亲本杂交的目的是___________________________________。自交的目的是______________________________________________________________________________。(2)植株B的培育运用的原理是_____________________。(3)植株C需要染色体加倍的原因是____________________________________________________________,诱导染色体加倍的最常用的方法是____________________________________________________________。(4)植株E培育方法的原理是___________,该育种方法和转基因技术一样,都可以_____________________。7.洋葱(2n=16)为二倍体植物。为比较不同处理方法对洋葱根尖细胞分裂指数(即视野内分裂期细胞数占细胞总数的百分比)的影响,某研究性学习小组进行了相关实验,实验步骤如下:
①将洋葱的老根去除,经水培生根后取出。
②将洋葱分组同时转入质量分数为0.01%、0.1%秋水仙素溶液中,分别培养24h、36h、48h;秋水仙素处理停止后再转入清水中分别培养0h、12h、24h、36h。
③剪取根尖,用Carnoy固定液(用3份无水乙醇、1份冰乙酸混匀)固定8h,然后将根尖浸泡在1mol/L盐酸中5~8min。
④将根尖取出,放入盛有清水的培养皿中漂洗。
⑤用石炭酸——品红试剂染色。
⑥制片、镜检;计数、拍照。
实验结果:不同方法处理后的细胞分裂指数(%)如表:秋水仙素溶液处理清水培养时间(h)质量分数(%)时间(h)01224360.012410.7113.6814.1914.46369.9411.9913.5913.62487.9810.0612.2211.970.1247.749.0911.0710.86366.127.879.989.81485.976.687.988.56请分析上述实验,回答有关问题:
(1)步骤③中“将根尖浸泡在1mol/L盐酸中”的作用是 。
(2)步骤⑥为了获得相应的观察视野,镜检时正确的操作方法是 。
(3)根据所学的知识推测,石炭酸-品红试剂是一种 性染料。
(4)为了统计数据更加科学,计数时应采取的方法是 。
(5)根据表结果可以得出如下初步结论:
①质量分数为 秋水仙素溶液诱导后的细胞分裂指数较高;
②本实验的各种处理中,提高细胞分裂指数的最佳方法是 。
(6)上图为一位同学在步骤⑥所拍摄的显微照片,形成细胞a的最可能的原因是 。
相关课件
这是一份高中生物学考复习专题第七单元生物的变异与进化16生物的变异与育种课件,共60页。PPT课件主要包含了知识点1,知识点2,知识点3,考向1基因突变的机理,答案B,考向2杂交育种,2类型,考向1染色体结构变异,考向6多倍体育种等内容,欢迎下载使用。
这是一份【高考一轮专题复习】高考生物专题复习——第32讲《生物变异在育种上的应用》复习课件(全国通用),共37页。PPT课件主要包含了生物的育种方式,CONTENTS,1方法,单倍体幼苗,正常纯合子,3优点,明显缩短育种年限,2原理,染色体变异,一般应用于二倍体植物等内容,欢迎下载使用。
这是一份【高考一轮专题复习】高考生物专题复习——第32讲《生物变异在育种上的应用》复习课件(全国通用),共37页。PPT课件主要包含了生物的育种方式,CONTENTS,1方法,单倍体幼苗,正常纯合子,3优点,明显缩短育种年限,2原理,染色体变异,一般应用于二倍体植物等内容,欢迎下载使用。

